18 年
手机商铺
公司新闻/正文
805 人阅读发布时间:2023-11-20 11:42

VKH(Vogt–Koyanagi–Harada)病是一种急性弥漫性葡萄膜炎,常常伴随有肉芽肿性全葡萄膜炎、脱发、白癜风、听力丧失和中枢神经系统异常等病理改变,是导致中青年失明的主要原因之一。流行病学证据表明,葡萄膜炎引起的失明率约占发展中国家所有眼病的25%。在疾病的进展过程中,RPE细胞作为众多细胞因子作用的靶细胞,其正常工作起到了关键的作用。VKH疾病病因复杂,普遍认为是由遗传和自身免疫等因素共同作用所致,然而,VKH病的遗传病因尚不清楚。
2023年10月,北京同仁医院侯胜平教授和重庆医科大学附属第一医院杨培增教授团队在期刊Cellular & Molecular Immunology (IF 24.1)上发表了题为“A de novo missense mutation in MPP2 confers an increased risk of Vogt–Koyanagi–Harada disease as shown by trio-based whole-exome sequencing”的文章。该研究团队利用TMT标记蛋白组学技术结合全外显子测序技术在VKH病患者中筛选到关键新发突变 MPP2-K315N (c.G945T, NM_001278372),发现其通过直接结合ANXA2,促进ERK3/IL-17E通路激活,从而加剧炎症级联反应进而破坏屏障功能,最终导致VKH病的发生发展,该研究首次在国际上揭示了VKH病的新生突变MPP2-K315N,这为VKH病的发生新机制提供了新的见解,并有助于开发新的治疗靶点。中科新生命为该研究提供了TMT标记蛋白质组学技术服务。

研究材料
25例VKH患者家系(25例患者及50例正常对照父母)和2081名VKH患者,6至8周龄雌性小鼠等材料
技术路线
步骤1:探究VKH病的遗传病因;
步骤2:MPP2-N315突变加重EAU炎症和BRB分解;
步骤3:MPP2-N315突变引起炎症因子分泌与RPE细胞屏障功能受损;
步骤4:MPP2-N315突变通过ERK3/IL-17E通路使炎症加重;
步骤5:ANXA2对ERK3和IL-17E通路的影响。
研究结果1. 探究VKH病的遗传病因
为了探究VKH病的遗传病因,该团队纳入了25例VKH患者家系(25例患者及50例正常对照父母)进行全外显子测序,随后对2081名VKH患者进行了目标区测序,鉴定出15个新发突变,其中膜棕榈酰化蛋白2 (MPP2) p.K315N (MPP2-N315)突变是最重要的突变之一,且该突变发生在MPP2的SH3 domain(图1A)。根据生物信息学分析,MPP2-N315突变具有很强的致病性,此外,MPP2-K315N突变在不同物种也具有中高度保守氨基酸,包括人类、恒河猴、小鼠、挪威大鼠、牛、猪、马、大型飞狐、狗和大熊猫(图1B)。利用SWISS-MODEL进行MPP2-K315N突变的功能性蛋白质结构预测 (https:// swissmodel.expasy.org/),表明赖氨酸(Lys)与丝氨酸(Ser)之间的极性相互作用强于天冬酰胺(Asn)与丝氨酸之间的极性相互作用(图1C),说明其对MPP2蛋白的结构或功能有实质性影响。在各种人组织和培养的人细胞系中均检测了MPP2的表达,其中ARPE19表达水平最高(图1D)。研究人员使用人类蛋白质图谱网站还发现MPP2在T细胞、B细胞、DC细胞和NK细胞的免疫细胞中的表达非常低(图1E),scRNA-seq数据表明其在RPE细胞中表达,但在T细胞、B细胞和DC细胞中几乎不表达(图1F)。

图1 VKH病突变基因的鉴定
2. MPP2-N315突变加重EAU炎症和BRB分解
为了探究MPP2-N315突变的作用机制,研究团队用PBS、赋形剂、MPP2-K315或MPP2-N315突变AAV感染小鼠,建立EAU小鼠模型。发现用MPP2-K315 AAV治疗的EAU小鼠的临床评分与第14天用PBS或赋形剂治疗的小鼠的临床评分无显著差异;相反,用MPP2-N315 AAV治疗的EAU小鼠的临床评分显著高于用MPP2-K315 AAV治疗的小鼠(图2A,B)。组织病理学评分的比较也显示了类似的趋势(图2C,D)。此外,血管染色和荧光素眼底血管造影显示,在接受EAU治疗的MPP2-N315 AAV小鼠中,第14天BRB受损,视网膜血管渗漏加剧(图2E,F)。总之这些结果表明MPP2-K315N点突变或MPP2-K315N腺相关病毒转染的实验性自身免疫性葡萄膜炎(EAU)小鼠病理加重,虹膜粘连以及睫状充血更加明显,HE染色显示大量炎症细胞浸润,伊文思蓝及荧光素钠实验显示其视网膜血管渗漏加重。

图2 EAU引起MPP2-N315突变小鼠炎症反应加重和BRB分解
3. MPP2-N315突变引起炎症因子分泌与RPE细胞屏障功能受损
为了进一步研究作用机制,研究团队利用MPP2敲除(KO)的ARPE19细胞过表达WT或MPP2-N315突变进行Western blotting分析,结果显示,WT或MPP2-N315突变过表达达到了载体水平(图3A,B)。进一步探究了MPP2突变对细胞增殖的影响。CCK-8分析表明,在MPP2为KO的ARPE19细胞中,细胞增殖显著降低,可通过MPP2过表达挽救。含有oeMPP2-N315的MPP2 KO细胞比含有oeWT的细胞增殖更快(图3C)。使用相应的ELISA试剂盒测定了ARPE19细胞中IL-1β、VEGFA和IL-10的分泌水平。发现与MPP2 KO ARPE 19细胞相比,oeWT的MPP2 KO ARPE 19细胞中这些细胞因子的表达水平均升高。此外,MPP2 KO ARPE19细胞中过表达的MPP2-N315突变增加了IL-1β和VEGFA的水平(图3D–F),表明MPP2-N315突变加重了ARPE19细胞的炎性反应。为了进一步确定MPP2-N315突变在ARPE19细胞屏障功能中的作用,进行了跨上皮电阻(TEER)分析和酚红浸润试验。结果表明,与oeWT相比,含有oemp 2-N315的MPP2 KO细胞的屏障功能受损(图3G,H)。随后进行了透射电镜(TEM)分析、免疫荧光和western blotting 进一步证实MPP2-N315突变对RPE细胞屏障功能的影响(图3I-L)。总之,这些结果表明MPP2-N315突变促进了RPE细胞的炎性发展并破坏了其屏障功能,从而介导了RPE细胞在VKH病中的关键致病性。

图3 MPP2突变对缺失MPP2的ARPE19细胞的影响
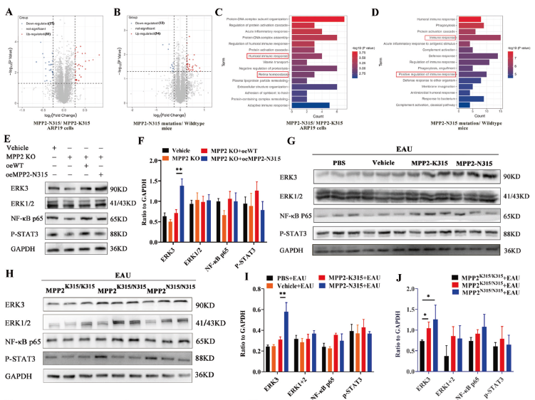
4. MPP2-N315突变通过ERK3/IL-17E途通路使炎症加重
为了研究EAU中MPP2突变的潜在机制,研究团队在MPP2突变ARPE19细胞和MPP2突变EAU小鼠中进行了TMT标记蛋白质组学研究。在ARPE19细胞中共鉴定出6007个MPP2-N315突变蛋白,包括33个上调蛋白和27个下调蛋白(图4A)。此外,在携带EAU的MPP2-N315突变小鼠中,共鉴定出6539个蛋白,其中34个显著上调,12个显著下调(图4B)。特别是GO功能分析发现,MPP2-K315N突变与免疫反应和视网膜稳态有关(图4C,D)。因此,进一步研究了几种经典的免疫反应相关途径,如ERK3、ERK1+2、NF-κB p65和p-STAT3信号通路。结果发现,与oeWT相比,ERK3在具有oeMPP2-N315突变的MPP2 KO ARPE19细胞中显著上调(图4E,F)。ERK3在用EAU转染的MPP2-N315 AAV小鼠的视网膜中显著增加(图4G,I)。此外,带有EAU的纯合或杂合MPP2-N315敲入小鼠显示ERK3蛋白水平升高(图4H,J)。总体而言,这些数据表明,MPP2-N315突变通过ERK3/IL-17E途径加重EAU炎症。

图4 MPP2-N315突变后炎症相关蛋白表达增加
5. ANXA2对ERK3和IL-17E通路的影响
为了确定ANXA2对ERK3/IL-17E通路的影响,检测了ERK3和IL-17E在体外和体内的蛋白表达水平。基于MPP2 KO ARPE19细胞,与具有scramble的细胞相比,具有siANXA2的过表达WT或MPP2-N315突变的细胞中ERK3减少(图6A,C)。同样的,在ANXA2敲除的MPP2- K315或MPP2-N315敲入EAU样本中,ERK3水平也显著降低(图6B,D)。ELISAs显示,IL-17E分泌在体外和体内都显著减少(图6E,F)。总之,这些结果表明MPP2-N315突变体可以直接结合ANXA2蛋白水平的增加,然后促进下游信号通路如ERK3/IL-17E的表达,导致严重的炎症反应、视网膜血管渗漏和BRB的破坏(图6G)。

图5 MPP2/ANXA2/ERK3/IL-17E途径加重EAU炎症表型
小结
研究团队发现VKH病中的一个新突变MPP2 p.K315N (c.G945T,NM_001278372),并证明了MPP2-K315N突变在葡萄膜炎发生和发展中的有害作用。机制研究表明,MPP2-N315突变通过直接与更多的ANXA2蛋白结合,激活ERK3/IL-17E途径并且会增加VKH病的风险。该研究首次在国际上揭示了MPP2-K315N突变可能增加对VKH疾病的易感性,这为VKH的发病机制提供了新的见解,是该团队继在Nat Genet揭示VKH易感基因IL23R、EGR2的又一重要发现,也是该团队在葡萄膜炎领域做出的又一重要贡献。
北京同仁医院侯胜平教授和重庆医科大学附属第一医院杨培增教授为论文共同通讯作者,刘先洋博士、孟茄玉博士、廖星芸博士以及刘裕森硕士为论文共同第一作者。本研究得到国家自然科学基金、重庆市教委项目等支持。
中科优品推荐
【中科新生命】经过19年的时间积累,现已建立起了Labelfree、TMT、4D-Labelfree、4D-DIA、4D-labelfree修饰、DIA磷酸化、外泌体多组学等多种蛋白组学平台以及代谢、转录平台。此外,中科新生命有着专业的数据分析平台以及售前售后服务团队,为老师提供全面的技术支持。欢迎感兴趣的老师前来咨询。