18 年
手机商铺
公司新闻/正文
433 人阅读发布时间:2023-11-15 10:37

胰腺导管腺癌(PDAC)是最致命的恶性肿瘤之一,5年生存率为11%。近期研究发现代谢重编程被认为是一种新的化疗耐药机制,但胰腺导管腺癌(PADCs)的代谢特征仍不清楚。
2023年8月,中国科学院分子细胞科学卓越创新中心高栋团队、陈洛南团队、杨巍维团队、海军军医大学金钢团队及中国科学院上海营养与健康研究所尹慧勇团队共同署名在Cell Reports Medicine上发表题为“Metabolic classification suggests the GLUT1/ALDOB/G6PD axis as a therapeutic target in chemotherapy-resistant pancreatic cancer”的研究文章,该研究基于代谢组数据对PDAC类器官进行了新的分型,分为glucomet-PDAC(高糖代谢水平)和lipomet-PDAC(高脂代谢水平),发现glucomet-PDACs比lipomet-PDACs对化疗的抵抗力更强,且患者的预后更差,确定了GLUT1/醛缩酶B(ALDOB)/葡萄糖-6-磷酸脱氢酶(G6PD)轴通过重塑葡萄糖代谢诱导化疗耐药性。中科新生命参与了该研究中能量代谢检测的技术支持工作。

技术路线
步骤1:胰腺导管腺癌类器官的深部代谢景观
步骤2:鉴别具有预后意义和治疗意义的代谢亚型
步骤3:化疗耐药glucomet-PDAC依赖于GLUT1/ALDOB/G6PD轴
步骤4:GLUT1/ALDOB/G6PD轴是化疗耐药glucomet-PDAC的潜在靶点
主要结果
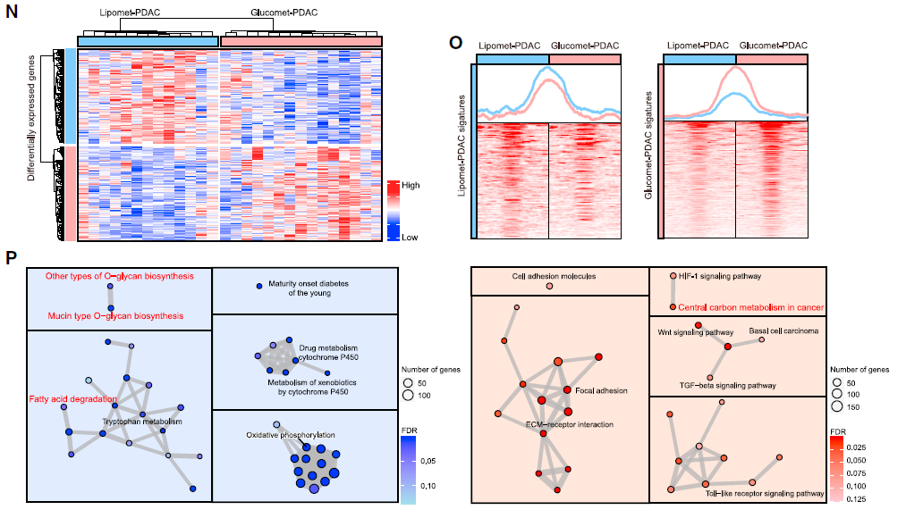
基于代谢组学表征28例患者来源的PDAC类器官的代谢谱,发现,这些差异代谢物被聚类为两种最佳代谢亚型。ssGSEA分析发现Class2类器官的特征是碳水化合物代谢、能量代谢和核苷酸代谢显著富集,表明葡萄糖代谢增加;然后使用[U-13C6]葡萄糖标记发现Class2糖酵解和三羧酸(TCA)循环的代谢通量显著增加;此外,氧化戊糖磷酸途径(PPP)代谢物G6P、6PG和R5P在Class2类器官中高度富集,而非氧化PPP代谢物S7P和E4P则不富集,表明在Class2类器官中存在葡萄糖代谢重编程。由此,将Class2类器官命名glucomet-PDAC(高糖代谢)。
Class1的特点是脂质代谢相对丰富,然后通过三种方式验证了Class1的脂质代谢依赖性,首先,基于脂质组学发现所有显著差异的脂质都在第Class1中富集;其次,Class1的耗氧率高于glucomet-PDAC;且Class1对脂肪酸合酶抑制剂和氧化磷酸化抑制剂更为敏感。因此,Class1类器官被称为lipomet-PDAC(高脂代谢)。
除此之外,作者还系统的分析了PDAC的基因组和转录组谱,来确定PDAC代谢重编程的分子机制。结果发现,glucomet-PDAC和lipomet-PDAC具有相似的基因突变谱。并根据转录组数据发现lipomet-PDAC中相应的脂质代谢和聚糖生物合成相关基因的表达增加,glucomet-PDAC中与糖代谢相关的基因(缺氧诱导因子-1 [HIF-1]信号通路和癌症中枢碳代谢)的表达增加,结果与代谢物水平的差异一致。
综上,代谢组和转录组将PDAC分为glucomet-PDAC和lipomet-PDAC两个亚型!


图1 代谢物分析将PDAC分为两个亚型
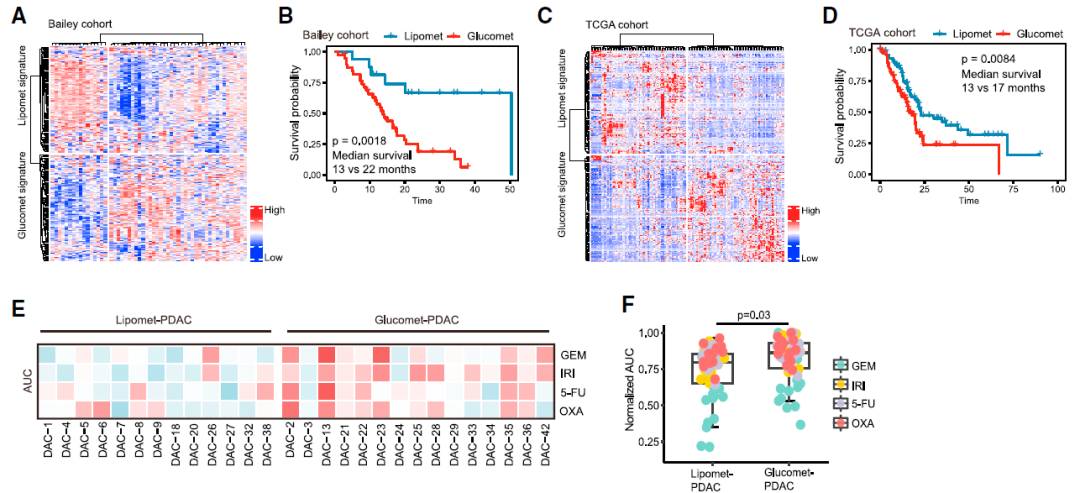
2. 判断两种亚型的预后和化疗耐药的异质性
作者进一步分析代谢亚型的预后意义和治疗意义。将代谢亚型与临床结果关联,根据代谢特征基因的表达将Bailey PDAC队列(n = 55例)和TCGA PDAC队列(n = 156例)分为两个亚型。在这两个队列中,glucomet-PDAC患者的总生存率明显低于lipomet-PDAC。然后使用吉西他滨(GEM)、5-氟尿嘧啶(5-FU)、伊立替康(IRI)和奥沙利铂(OXA)(四种通过抑制DNA合成起作用的化疗药物)进一步评估两种亚型的化疗敏感性,结果显示,glucomet-PDAC通常比lipomet-PDAC类器官的耐药性更强。
表明,glucomet-PDAC具有化疗耐药性,且与较差的预后相关!



图2 glucomet-PDAC与不良预后和化疗耐药相关
3. 预后标志物确认
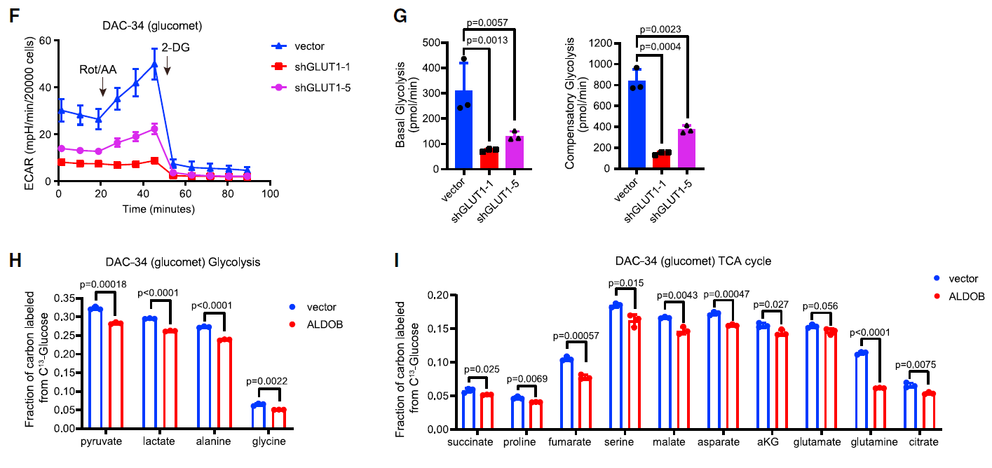
代谢组和转录组结果提示了PDAC的葡萄糖重编程,结果发现糖酵解代谢基因、葡萄糖转运体GLUT1(也称为SLC2A1)的表达在glucomet-PDAC中上调。GLUT1敲低显著降低[U-13C6]葡萄糖在糖酵解和TCA循环中的掺入,GLUT1敲低的类器官显示出细胞外酸化率(ECAR)的降低。
有趣的是lipomet-PDAC中糖酵解代谢酶ALDOB的表达升高,能量代谢检测揭示,糖酵解途径中的四种代谢物在glucomet-PDAC中明显高于lipomet-PDAC。ALDOB过表达显著降低了[U-13C6]葡萄糖在糖酵解和TCA循环中的掺入,也导致glucomet-PDAC类器官的基础糖酵解和代偿性糖酵解显著降低。



图3 GLUT1和ALDOB驱动glucomet-PDAC中葡萄糖代谢重编程
glucomet-PDAC中氧化PPP代谢物水平和G6PD酶活性升高;ALDOB过表达显著抑制G6PD酶活性,降低PPP氧化代谢物水平;此外,在ALDOB过表达条件下,GLUT1敲低进一步抑制磷酸戊糖氧化途径途径;采用免疫沉淀分析法,进一步确定了ALDOB是通过直接与G6PD作用从而抑制其活性。
进一步对156名来自TCGA的更大队列患者进行结果验证,GSEA分析发现低GLUT1高ALDOB (GLUT1low/ALDOB high)组脂肪酸代谢途径基因显著富集,PPP代谢和糖酵解途径基因则相反。对具有完整临床数据的患者样本(n = 283)进行了组织微阵列(TMA)分析,以评估GLUT1/ALDOB蛋白表达与临床结果之间的关系,Kaplan-Meier分析发现GLUT1high/ALDOBlow患者总生存期最差,而GLUT1low/ALDOBlow蛋白表达的患者总生存期最佳。这些结果表明glucomet-PDAC (GLUT1high/ALDOBlow)患者预后较差。
综上,GLUT1/ALDOB/ G6PD轴在调节代谢重编程中发挥重要作用,从而促进葡萄糖进入glucomet-PDAC中的糖酵解、TCA循环和磷酸戊糖氧化途径等通路。



图4 GLUT1/ALDOB/G6PD轴驱动glucomet-PDAC中的葡萄糖代谢重编程
4. 药靶发现与干预
糖酵解和磷酸戊糖途径通量的增加导致核苷生物合成的增加,包括嘧啶和嘌呤核苷的合成,它们是重要的耐药诱导剂。glucomet-PDAC检测到核苷和核苷衍生物水平升高,并与GLUT1高表达和ALDOB低表达相关;外源性添加嘧啶核苷,会诱导lipomet-PDAC类器官对GEM和5-FU的治疗性耐药性,但对glucomet-PDAC没有影响;外源性嘧啶核苷和R5P的加入有效地挽救了glucomet-PDAC细胞中GLUT1敲低、ALDOB过表达或G6PD敲低诱导的药物敏感性增加。然而,在GLUT1敲低的条件下,外源性嘌呤核苷的加入glucomet-PDAC的化疗敏感性没有影响。表明,GLUT1/ALDOB/G6PD轴通过调节葡萄糖代谢和嘧啶核苷水平介导胰腺癌细胞的化疗耐药。
添加GLUT1抑制剂BAY-876和G6PD抑制剂6AN均可能增强PDAC的化疗反应。研究者进一步对5个化合物文库(7098个化合物)进行了虚拟筛选,以寻找G6PD的候选抑制剂,确定了MLN8054 和alisertib两种临床级G6PD抑制剂,它们显著提高了PDAC的化疗反应。
以上表明,靶向GLUT1/ALDOB/G6PD轴联合化疗有可能提高PDAC患者的治疗反应和生存率。
小结
中科优品推荐
【中科新生命】可提供包括蛋白质组、修饰组、代谢组、基因组、时空多组学等产品,并提供方案设计、样本检测、数据挖掘一站式服务。现多组学联合产品大促,优惠多多,诚意满满,全面助力各位老师勇攀科研高峰。
