18 年
手机商铺
公司新闻/正文
562 人阅读发布时间:2023-11-22 09:43


步骤一:描绘胃恶性前病变驱动基因图谱
步骤二:研究正常、IM和发育不良胃组织的时空克隆动态
步骤三:IM scRNA-seq揭示随着肠细胞扩增胃组织生态的变化
步骤四:肠干细胞显性IM与GC的转录相似性
步骤五:转录组测序确定了不同的IM表达亚型
步骤六:伪心房化IMs表现出与独特的口腔微生物群落相关的炎症微环境
1. 胃恶性前病变驱动基因图谱
277个与胃肠道(GI)癌症和其他胃肠道疾病相关人类基因测序,1217个样本中确定了23575个体细胞突变,与正常胃样本相比,IM突变率显著更高。除了编码外显子,还针对Hp基因和分布在整个基因组中约5000个SNP位点,推断Hp感染状态和拷贝数改变(CNAs)。SOX9编码一种转录因子,通过阻断肠道分化和促进肠道干细胞样程序来控制肠隐窝稳态,基因组稳定型结直肠癌(CRC)中报道,GCEP中SOX9突变的发生率较TCGA GCs更高,表明IM中的SOX9突变可能促进肠道干细胞谱系和克隆扩增。但GC中SOX9突变频率的降低表明SOX9突变的IM克隆可能不是恶性肿瘤的专性前体。
图1 胃前恶性肿瘤的基因组图谱
2. 正常、IM和发育不良胃组织的时空克隆动态
组织学正常组织中基因相关细胞群(“克隆”)的扩增可能是恶性肿瘤的危险因素,共有突变仅在2名受试者中观察到,表明大多数IM克隆高度动态且短暂。28例胃癌患者进行WES检测,在每位患者中同时取样正常胃组织、发育不良组织和早期胃癌。在匹配的GC-异型增生对中,在GC中观察到的大部分驱动基因突变(TP53、APC、ARID1A、RNF43、KRAS、ERBB3、CTNNB1、SOX9)也在匹配患者的异型增生中也观察到,预测克隆扩增从异型增生到恶性GC病变过程,在含有驱动突变的异型增生病变中有更明显的扩张,与后者驱动克隆向恶性肿瘤扩展一致。表明在IM中,独立的克隆可在不同的胃位点产生,异型增生组织中的基因克隆可能更持久,增加了过渡到完全恶性肿瘤的可能性。

图2 IM、发育不良和早期GC的克隆动力学
3. IM scRNA-seq揭示了随着肠细胞系的扩增胃组织生态的变化
10名非癌症受试者的scRNA-seq,42570个细胞进聚类鉴定出4个主要细胞系,包括胃细胞(TFF2)、肠道(REG4)、免疫(SRGN)、基质细胞(DCN)。以胃和肠谱系为重点,注释四种胃细胞,胃癌干细胞(IQGAP3, STMN1, MKI67)、峡细胞(SULT1C2, CAPN8, TFF1)、 LYZ+细胞(LYZ, MUC6, PGC)、未成熟和成熟的隐窝细胞(GKN1, GKN2, TFF2)。四种肠细胞,肠干细胞(OLFM4, CDCA7)、转运扩增细胞(DMBT1)、肠上皮细胞(FABP1, FABP2, KRT20)和杯状细胞(SPINK4, MUC2, TFF3)。IM严重程度与肠道细胞、胃细胞的比例减少相关,与免疫细胞比例和基质细胞比例无显著差异。SOX9在胃LYZ+细胞、肠道干细胞中高表达。表明后一种特征在bulk转录组数据中的存在可能与肠道干细胞比例的增加有关,而不是所有细胞类型中SOX9特征表达的统一增加。
图3 IM的单细胞转录组学景观
4. 肠干细胞显性IM显示出与GC的转录相似性
整合IM与先前早期GC的scRNA-seq数据,早期GC细胞似乎与肠干细胞谱系关系最密切,表明IM中的肠道干细胞亚群可能为肠型GC提供潜在的细胞库。8名GC患者的组织切片进行空间转录组学研究,结合scRNA-seq数据,将每个IM区域标注为“干细胞显性”或“肠细胞显性”。HALLMARK推断干细胞主导型IM、肠细胞主导型IM和GC中激活的生物学途径,干细胞优势IMs过表达氧化磷酸化基因集和MYC靶点V1通路,这些基因集在GC区域显著表达。肠干细胞和肠细胞的标记物进行分层聚类,将干细胞主导型IMs与GC归为一类,而肠细胞主导型IMs的亲缘关系较远。表明即使在同一受试者中,IM也表现出显著的谱系异质性,干细胞显性IM表现出与恶性细胞群相似的表达特征。

图4 IM和GC细胞的轨迹分析
5. 跨受试者的大量转录组测序确定了不同的IM表达亚型
分析183个癌前GC样本的bulk RNA-seq转录组,包括胃窦(24个正常,31个IM)和身体/心脏(22个正常,106个IM)样本。正常胃样本证实胃窦和体/心样本的聚类明显分离。对IM基因表达数据分层聚类,揭示三种不同的IM亚型。第一种IM亚型为胃窦IMs,第二种亚型与体/心正常组织表达相似的体/心IMs。第三种亚型包括来自胃、体/心的IMs,但表达与心房IMs的转录相似性,让人联想到“假性胃窦化”,称为“伪心房化IM”。利用单细胞检测4例胃体活检,鉴定18个细胞群,分别对应于胃体系(主细胞和壁细胞)、胃窦细胞(LYZ+细胞/隐窝/峡细胞)、肠系细胞(肠干细胞和肠细胞)和免疫细胞。与“伪心房化”一致,观察到正常体细胞类型减少,但正常胃窦细胞和肠道细胞在体内IM活检中增加,在一个体IM样本中观察到表达LYZ细胞增加,其在正常胃窦中很丰富,在正常体中很少见,也共同表达AQP5,与AQP5是SPEM的标志物一致。

图5 基于表达的IM和假心房化分子亚型
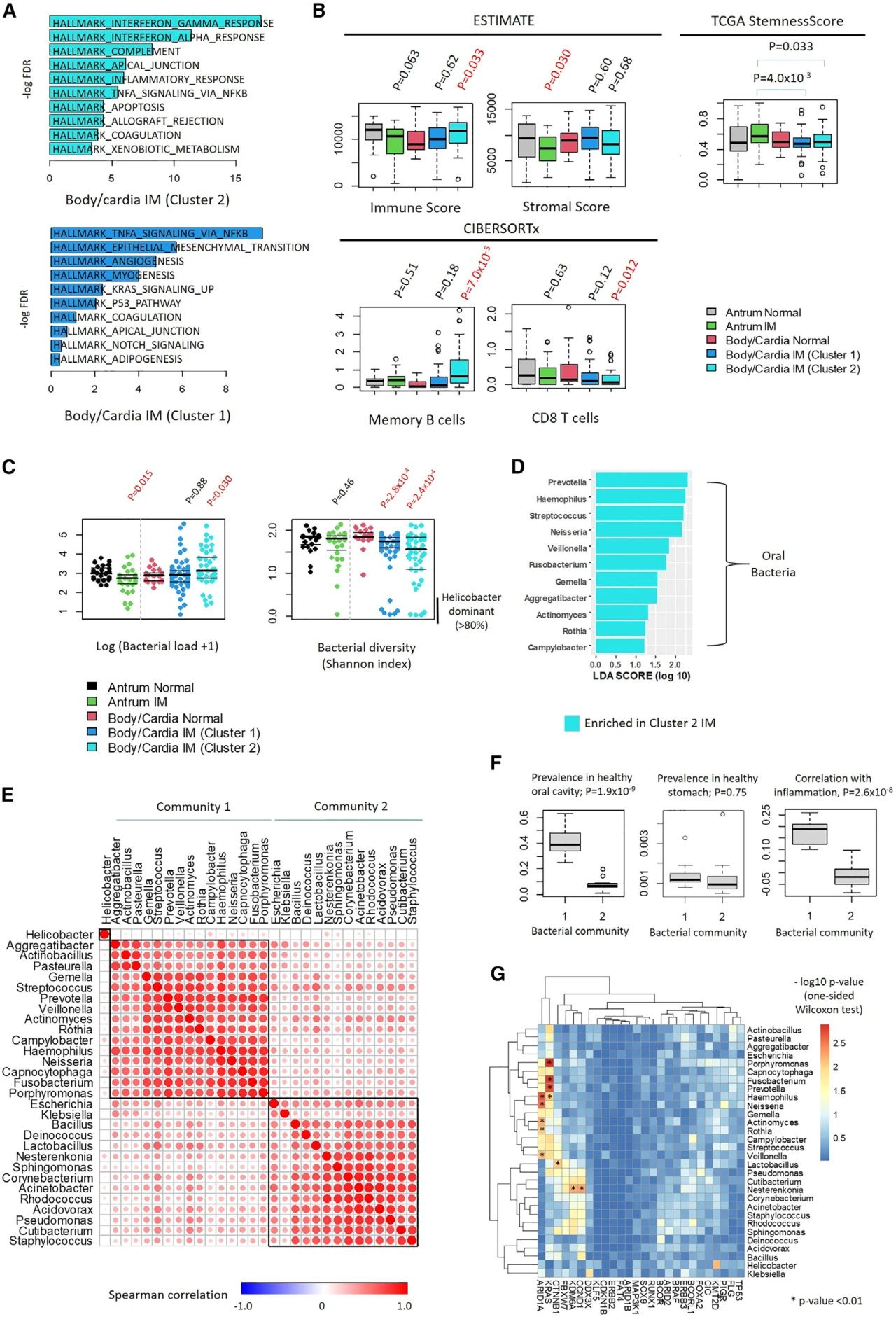
6. 伪心房化IMs表现出与独特的口腔微生物群落相关的炎症微环境
免疫细胞在机体IM活检中的比例高于胃窦IM,IM出现在胃体内可能与特定免疫微环境有关。假设在假性胃炎中观察到炎症环境可能是由微生物组成的改变引起的。对RNA-seq最丰富的30个细菌属聚类成两个细菌群落,其中集群1通常与口腔相关的细菌(如链球菌、卟啉单胞菌),与先前16S测序报道的某些口腔细菌可能与幽门螺杆菌根除后IM发病相关一致,微生物群1的水平与炎症评分的增加显著相关,表明这些微生物的存在可能启动促炎过程。

图6 IM中的免疫景观
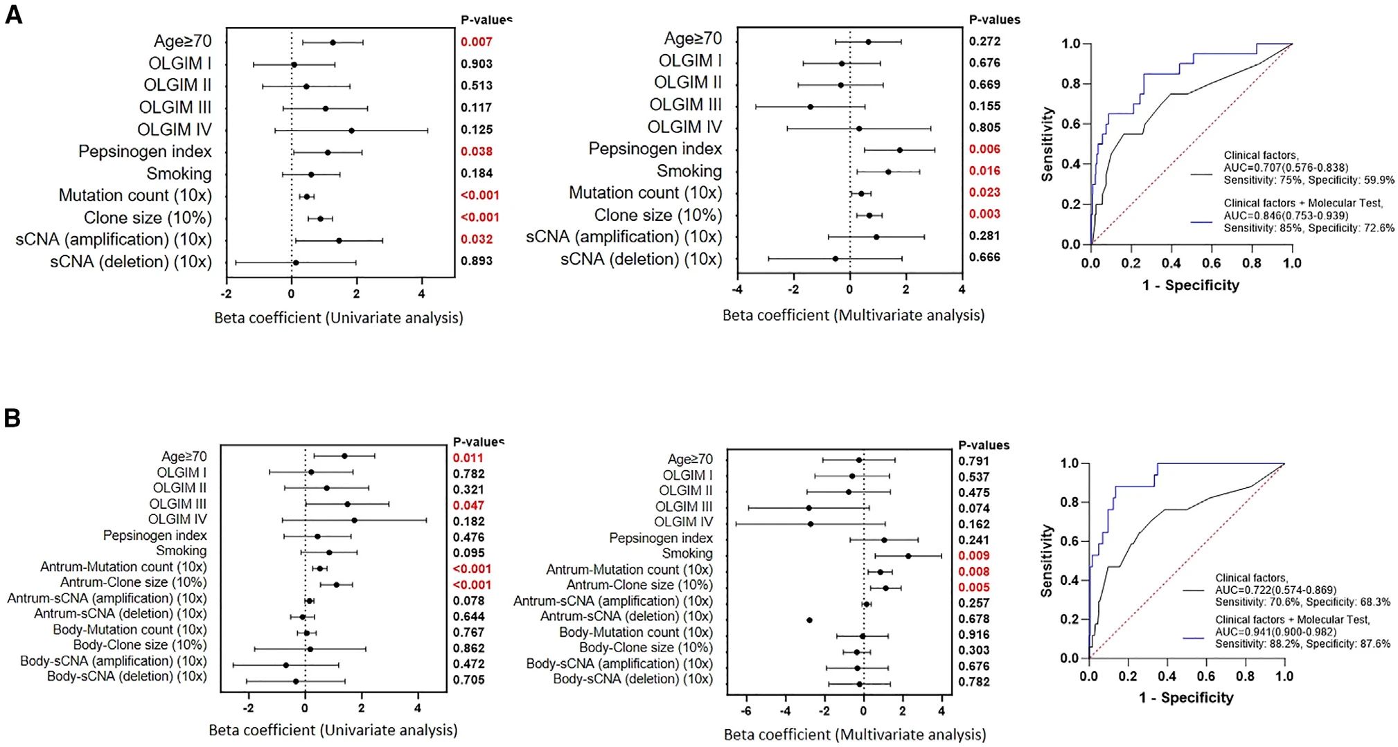
7. 基因组-临床联合预测模型优于仅基于临床信息的模型
评估分子结果的临床相关性,对每个危险因素进行单因素和多因素分析,多因素回归分析显示,胃蛋白酶原+、吸烟、较高突变数和较大克隆显著增加发育不良的风险。与单独的临床模型相比,综合分子和临床模型在预测不典型增生方面具有更高的AUC。吸烟、较高的窦腔突变数和较大的窦腔克隆显著增加了发育不良的风险。分子与临床结合模型的预测准确率高于临床模型。表明将分子信息与临床数据相结合可能会改进预测模型,从而对胃恶性肿瘤前期受试者的风险进行分层。

图7 从临床和基因组特征预测IM进展风险
小结
本研究报告了迄今为止最大的人类IMs基因组和转录调查,IMs起源于胃窦,患者之间甚至患者内部有高度异质性;SOX9在某些克隆中被鉴定为新的IM驱动基因,化生细胞共同表达多谱系的异常标记具有更高的表型可塑性和癌症倾向;鉴定以肠道干细胞(OLFM4)中正常表达的基因表达为标志的IM细胞亚群显性;单细胞和空间分析支持“肠道干细胞优势”IM细胞与最终GC之间的密切关系;鉴定出一种独特的 “伪心房化”分子亚型,伪心房化的IM表现出明显的炎症特征;分析IM转录组的微生物序列读数,发现其细菌水平增加而多样性减少,是多种胃肠道疾病相关的微生物生态失调的标志;鉴定口腔微生物与传统基于16s测序方法定义的IM相关群落有很强的重叠;最后将基因组数据整合到临床风险分层模型中可以提高风险模型的准确性,表明基因组检测在识别胃癌高危人群方面具有潜在的实用性,最终提出一种潜在的GC精确预防的临床途径,可平衡调查大量患者群体与内窥镜手术和包括基因组测序在内的先进诊断测试所需的资源密集型之间的紧张关系,促进分子引导的风险分层策略的发展,识别胃癌高危患者及阻断胃癌发展的方法。