18 年
手机商铺
公司新闻/正文
431 人阅读发布时间:2023-07-19 17:07

青光眼是不可逆致盲性眼病,其特征是进行性视网膜神经变性。色氨酸代谢与中枢神经系统(central nerves system,CNS)的免疫和炎症有关,芳烃受体(AhR)可响应内源性色氨酸代谢物发挥抗炎作用的免疫调节,但AhR及其激动剂色氨酸代谢物在青光眼视网膜神经变性中的作用尚不清楚。
2023年2月,上海交通大学医学院附属第九人民医院郭文毅/孙浩课题组在Cell Death & Disease(IF 9.0)发表了题为“Aryl hydrocarbon receptor dependent anti-inflammation and neuroprotective effects of tryptophan metabolites on retinal ischemia/reperfusion injury”的研究成果,利用代谢组学技术,以青光眼患者和对照组的血清为研究对象,阐明色氨酸代谢和视网膜AhR信号传导在调节青光眼小胶质细胞介导的局部炎症中的作用机制。中科新生命为研究提供靶向代谢组学技术支持。

研究材料
原发性开角型青光眼(POAG)、原发性闭角型青光眼(PACG)和白内障(非青光眼对照)患者的血清
技术路线
步骤1:靶向代谢组学分析和免疫荧光染色;
步骤2:视网膜损伤和视网膜炎症状态检测;
步骤3:共定位分析和小胶质细胞炎症状态检测;
步骤4:小胶质细胞对IR视网膜的神经毒性检测;
步骤5:炎症因子检测及炎症信号通路验证。
研究结果
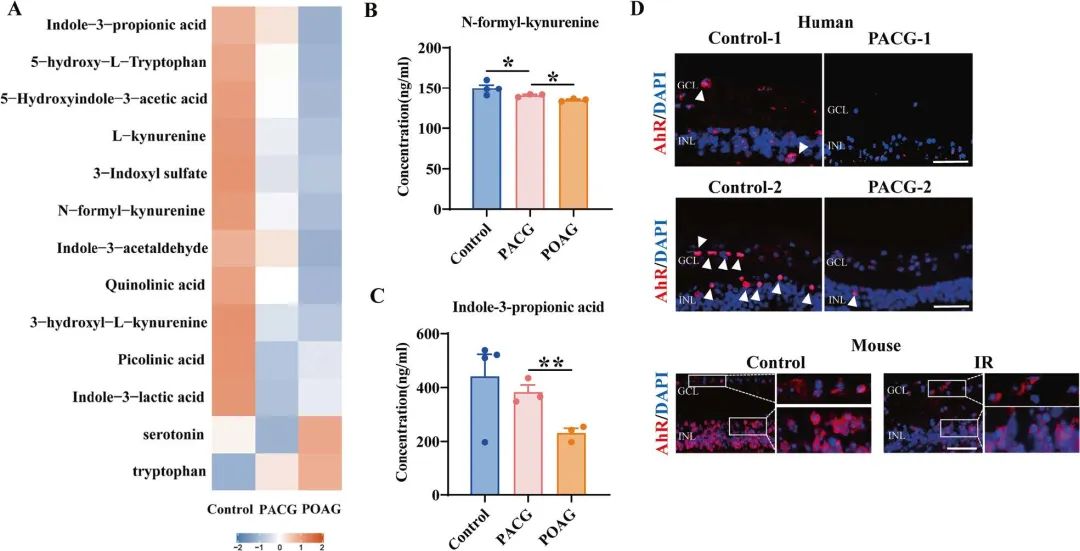
1. 青光眼患者中色氨酸代谢和AhR信号传导改变为研究色氨酸代谢是否参与青光眼的发展,对青光眼(POAG、PACG)和非青光眼对照组患者的血清进行了靶向色氨酸代谢组学检测,并检测青光眼患者和小鼠视网膜缺血再灌注(Ischemia/reperfusion,IR)模型视网膜AhR表达情况。结果发现,除血清素外,青光眼患者中其余色氨酸代谢物水平均较对照组下降,且在POAG中更显著。眼球切片免疫荧光染色显示,PACG及小鼠IR视网膜AhR表达量均较对照组下降(图1)。以上结果表明,色氨酸代谢的改变和色氨酸衍生的AhR配体的减少可能导致青光眼中视网膜AhR激活不足。

图1 色氨酸代谢产物和视网膜AhR在青光眼患者中异常表达
2. ITE通过激活AhR减轻IR小鼠模型中的视网膜损伤并改善视网膜局部炎症
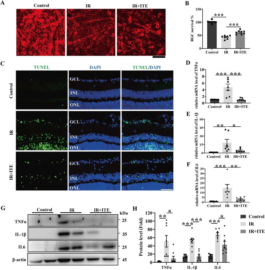
ITE是一种由色氨酸代谢产生的内源性AhR激动剂,为了验证AhR在视网膜抗炎和神经保护作用。小鼠IR模型腹腔注射ITE,发现ITE可显著减轻IR引起的视网膜神经节细胞(RGC)损失以及降低视网膜的炎症因子的表达水平(图2)。接着,为研究ITE的保护作用是否依赖于AhR的激活。发现,ITE可显著上调视网膜AhR下游靶基因的转录,添加AhR拮抗剂CH223191后,ITE的视网膜保护作用显著减弱(图3)。以上结果表明,色氨酸代谢物ITE可通过激活视网膜AhR发挥抗炎和神经保护作用。

图2 ITE减轻IR小鼠模型中的视网膜损伤并改善了视网膜炎症状态

图3 ITE通过激活AhR在IR损伤中发挥视网膜保护作用
3. ITE通过激活AhR抑制由LPS诱导的BV2 小胶质细胞炎症
小胶质细胞在青光眼炎症过程中起着重要作用,并且AhR在限制CNS炎症中至关重要,为进一步研究ITE作用的具体细胞和机制,对人及小鼠视网膜AhR和小胶质细胞标记物IBA1的共定位情况进行检测。结果显示,人及小鼠视网膜中AhR和IBA1均有较好的共定位,提示视网膜小胶质细胞存在AhR表达。进一步,利用BV2小胶质细胞探索AhR活化防止IR的机制。Western和免疫荧光结果显示,ITE处理后,BV2小胶质细胞细胞核/细胞质AhR显著增加,LPS诱导的BV2小胶质细胞中TNF-α,IL-1β和iNOS的蛋白水平显著下降。然而,添加AhR拮抗剂CH223191后,ITE的抗炎作用明显减弱(图4)。以上结果表明,ITE对BV2小胶质细胞炎症的抑制作用依赖于AhR。

图4 ITE通过激活BV2小胶质细胞中的AhR来缓解LPS诱导的炎症
4. ITE激活AhR以缓解小胶质细胞对IR视网膜的神经毒性
为探讨小胶质细胞AhR激活对视网膜损伤的调节作用,收集由LPS处理和ITE+LPS处理的BV2条件培养基,经浓缩后通过玻璃体腔注射的方式研究小胶质细胞炎症对小鼠视网膜的影响。结果发现,若无IR损伤,BV2条件培养基对视网膜无显著影响;但在IR组中,LPS诱导的BV2条件培养基显著加重了视网膜损伤,而ITE+LPS诱导的BV2条件培养基则显著减弱了小胶质细胞的这种神经毒性作用(图5)。以上结果表明,色氨酸代谢物ITE可通过激活小胶质细胞AhR来显著减弱小胶质细胞对IR视网膜的毒性作用。

图5 ITE缓解小胶质细胞源性毒素对IR视网膜的神经毒性
5. ITE通过BV2小胶质细胞中的AhR活化缓解NFκB和ERK依赖性炎症
为验证上述小胶质细胞AhR的作用,并进一步阐明小胶质细胞分泌的可能炎症因子,采用炎症细胞因子抗体阵列试剂盒检测BV2-CCM中的细胞因子。结果显示,ITE预处理显著下调多种炎症因子的分泌,但显著上调炎症因子IL-10的分泌;GO分析提示可能与调控ERK通路有关(图6)。进一步,体外实验验证ITE抑制ERK磷酸化。同时发现,ITE也显著抑制经典转录因子NFκB的激活(图7)。以上结果表明,ITE可能通过激活AhR抑制NFκB和ERK信号传导,从而改变小胶质细胞的炎症反应。

图6 ITE广泛抑制LPS诱导的BV2小胶质细胞中炎症因子的分泌

图7 ITE显著抑制BV2细胞NFκB和ERK通路
小结
该论文研究发现,青光眼患者血清色氨酸代谢紊乱以及AhR信号传导在视网膜神经保护中发挥重要作用。补充色氨酸代谢物ITE可以通过激活AhR,下调小胶质细胞的ERK和NFκB依赖性炎症,从而减轻IR损伤下的视网膜神经毒性作用。提出了通过补充色氨酸代谢物对AhR信号传导的内在调节可以作为治疗青光眼新途径的可能性。