18 年
手机商铺
公司新闻/正文
416 人阅读发布时间:2023-07-14 14:31

在真核细胞中,前体mRNA的选择性剪接是转录后调控过程中的一个关键加工步骤,选择性剪接发生在一个称为剪接体的大型动态复合体中。RNA与小核核糖核蛋白(snRNP)和非snRNP动态相互作用。非snRNPs主要由异质核核糖核蛋白(hnRNPs)和富含丝氨酸/精氨酸(SR)的蛋白组成。SR蛋白在植物发育过程中起着至关重要的作用。研究表明,SR45对拟南芥发育是必需的。然而,SRPKs如何调控SR蛋白以及如何在转录和选择性剪接过程中介导SR蛋白磷酸化尚不清楚。
2023年3月,山东师范大学马长乐教授团队在期刊New Phytologist(IF 9.4)上发表了题为“Arabidopsis SRPKII family proteins regulate flowering via phosphorylation of SR proteins and effects on gene expression and alternative splicing”的文章。该团队进行了蛋白质组学、转录组学和遗传学实验,探究SRPKs在植物中的作用。研究表明,SRPKIIs通过调节特定SR蛋白的磷酸化和定位来调节转录和选择性剪接,最终调节FLC (Flowering Locus C)的转录以及选择性剪接来控制拟南芥的开花时间。中科新生命为该研究提供了TMT磷酸化蛋白质组学技术服务。

研究材料
拟南芥研究结果
1. 探究植物中SRPK蛋白的生物学功能
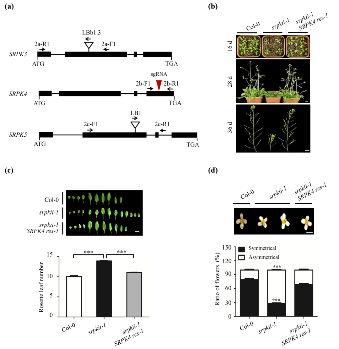
在本研究中,作者为了研究植物中SRPK蛋白的生物学功能,在拟南芥SRPK1、SRPK3和SRPK5基因的外显子中获得了T-DNA插入突变体(图1a)。CRISPR/Cas9介导的SRPK2和SRPK4基因突变分别产生了srpk1/2 (srpki)双突变体和srpk 3/4/5(srpkii)三突变体(图1)。与Col-0相比,srpkii-1突变体表现出开花延迟、花瓣异常、角质化叶序排列异常和花不对称(图1a,b)。此外,在长日照(LD)条件下,srpkii-1突变体在开花时比Col-0产生更多的莲座叶(图1c)。为了进一步证实srpkii突变体的表型是由SRPKII基因的破坏引起的,在srpkii-1突变体中引入了一个SRPK4启动子驱动的构建体,以产生两个株系(srpkii-1 SRPK4 res)。两个独立的株系srpkii-1 SRPK4 显示出与Col-0相似的表型(图1b-d)。这些结果表明,srpkii突变体的表型变化和SRPK3、SRPK4和SRPK5基因的缺失相关。

图1 拟南芥srpkii-1突变体表现出发育缺陷
2. SRPK蛋白的定位
为了确定SRPKII蛋白的亚细胞定位,将SRPKIIs与EYFP融合,使用与CFP融合的SCL33作为核标记。共表达35S::EYFP-SRPKIIs和35S::CFP-SCL33。在细胞质和细胞核中都检测到了EYFP-SRPK3、EYFP-SRPK4和EYFP-SRPK5的荧光信号(图2a)。为了阐明SRPKII基因的表达模式,将SRPKIIs的启动子分别与β-葡萄糖醛酸酶(GUS)报告基因融合,并转化到拟南芥中。选择每份遗传材料的两个独立品系进行GUS染色。GUS染色显示SPRKIIs在幼苗、茎尖、莲座、茎叶、花和叶柄中广泛表达(图2b)。这些结果表明,SRPKIIs可能在整个拟南芥生命周期的发育过程中发挥作用。

图2 拟南芥SRPK3、SRPK4和SRPK5的亚细胞定位和表达模式
3. SRPKIIs调节SR蛋白亚类的磷酸化
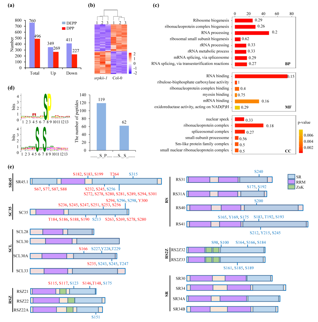
作者使用了TMT磷酸化蛋白组学技术进一步研究SRPKIIs如何参与植物的mRNA剪接并鉴定SRPKIIs的潜在底物。从srpkii-1和Col-0的莲座叶中鉴定到11200个磷酸化肽,15985个磷酸化位点,对应于4834个磷酸化蛋白。与Col-0相比,在srpkii-1突变体中鉴定出760个差异表达的磷酸化肽(DEPPs),其中349个上调,411个下调,共鉴定出496种显著差异磷酸化的蛋白(DPP),其中269种上调,227种下调(图3a)。聚类分析显示,srpkii-1突变体与Col-0的磷酸化水平不同(图3b)。
对所有鉴定出的DPP进行GO功能注释。这些DPP主要集中在与RNA代谢相关的重要生物过程中(mRNA剪接、核糖体生物合成、核糖核蛋白复合体生物合成、RNA加工、核糖体小亚基生物合成、rRNA加工),证实了SRPKIIs在RNA加工中起作用(图3c)。使用MEME软件鉴定了在srpkii-1突变体中显著下调的蛋白磷酸化修饰位点的保守基序。得到两个显著保守基序......_S_P.....和....S._S_......(点代表任何氨基酸)(图3d)。
在磷酸化蛋白质组学实验中,鉴定到19个SR蛋白中的17个对应181个磷酸肽。除SR34B和SCL28外,所有SR蛋白均被磷酸化。srpkii-1突变体中SR45、SC35、SCL30A和RSZ21的RS结构域磷酸化水平显著下调(图3e),说明这4种SR蛋白中RS结构域的磷酸化主要受srpkii控制。与Col-0植物相比,srpkii-1突变体中RSZ22A、RS2Z32、RS2Z33以及RS蛋白家族的所有4个成员(RS31、RS31A、RS40和RS41)的RS结构域磷酸化水平略有下调(图3e),表明这些SR蛋白的磷酸化也可能是SPRKII蛋白的底物。

图3 拟南芥srpkii-1突变体与Col-0的定量磷酸化蛋白分析
4. SRPKIIs与SR蛋白亚类相互作用,并影响其亚细胞定位
进一步对拟南芥叶表皮细胞进行双分子荧光互补(BiFC)分析,以研究SRPKIIs和SR蛋白之间的体内相互作用。对于srpkii-1突变体(SR45、SC35、SCL30A和RSZ21)中RS结构域磷酸化状态受到显著影响的SR蛋白,在与CFPSCL33标记的细胞核共定位的点状结构中检测到荧光信号(图4)。此外,在检测SRPKIIs与SR45蛋白之间的相互作用时,在未与细胞核共定位的胞质溶胶中观察到清晰的点状荧光信号,表明SRPKIIs在细胞核和胞质溶胶中均与SR45蛋白相互作用。在srpkii-1突变体中,七种SR蛋白(RS31、RS31A、RS40、RS41、RSZ22A、RS2Z32、RS2Z33)的RS结构域磷酸化状态受到轻度影响。其中,通过BiFC分析发现仅RS31、RS41和RS2Z32与SRPKIIs相互作用(图4)。

图4 用双分子荧光互补(BiFC)分析鉴定拟南芥SRPKIIs和SR蛋白之间的相互作用
确定SRPKIIs对SR蛋白的磷酸化对亚细胞定位的影响,作者将表达SR45-GFP的质粒转化到Col-0、srpki-1和srpkii-1突变体的原生质体中。发现在Col-0和srpki-1原生质体中,SR45-GFP靶向细胞核(图5a)。相比之下,在srpkii-1原生质体细胞中,SR45-GFP定位于细胞核、细胞质和细胞质点状结构(图5a),表明敲除SRPKii基因会影响SR45的亚细胞定位。为了证实SR45的亚细胞定位受其磷酸化状态的影响,我们将SR45(通过TMT鉴定)RS结构域上的所有磷酸化位点从丝氨酸或苏氨酸突变为丙氨酸(图3e),从而模拟了磷酸化死亡的SR45蛋白(SR45 (S/A)突变体)。在Y2H实验中,SR45 (S/A)突变体不能与SRPKIIs相互作用,在BiFC分析中也未能与SRPK4或SRPK5相互作用(图5b,c)。SR45 (S/A)突变体仅在细胞质点状结构中的SRPK3相互作用(图5c)。总之,这些结果表明SR45的磷酸化调节其亚细胞定位。

图5 磷酸化对拟南芥SR45亚细胞定位的影响
文章小结
研究团队发现SPRKIIs调节特定SR蛋白的RS结构域磷酸化状态,介导其亚细胞定位和其他蛋白的结合。R45突变体通过抑制ASAP(凋亡剪接相关蛋白)复合物的组装,使表观遗传修饰FLC(Flowering Locus C)的表达上调。在srpkii突变体的茎尖,FLC内含子的剪接效率显著提高。转录组学分析显示,SRPKIIs调节了大约400个基因的选择性剪接,这些基因与SR45和SC35-SCL家族蛋白调节的基因大部分重叠。综上,拟南芥SRPKIIs特异性地影响SR蛋白亚类的磷酸化状态,调节FLC的表达和选择性剪接以控制开花时间。