18 年
手机商铺
公司新闻/正文
261 人阅读发布时间:2025-12-15 14:12
透明细胞肾细胞癌(ccRCC)以细胞内异常脂质累积为典型特征,但其脂质累积的来源及驱动机制尚未明确。肾周脂肪(PAT)在肿瘤旁持续“褐变”,被推测是关键的外源性脂质来源,然而还缺乏直接分子证据。同时,溶血磷脂酰乙,醇胺(LPE)在ccRCC进展中的具体作用、其是否源自 PAT,以及如何调控并重塑ccRCC的脂质代谢,目前尚未明确。深入解析上述问题,有望系统揭示 ccRCC 的代谢调控规律,为该疾病的治疗提供全新潜在靶点。
2025年12月8日,河北医科大学杨展/岳南希、中国医科大学陈小楠及石家庄市人民医院瞿长宝等团队在顶刊Signal Transduction and Targeted Therapy(IF52.7)在线发表了题为“Lysophosphatidylethanolamine 18:1 drives clear cell renal cell carcinoma by stabilizing SIRT6 to reprogram lipid metabolism”的研究性论文,揭示了PAT褐变分泌代谢物LPE18:1→激活CAPZA1→招募USP48稳定SIRT6→SIRT6/NRF2共激活ACAT2→胆固醇酯化→脂质沉积→透明细胞肾癌爆发,阻断CAPZA1/SIRT6轴即可“饿死”肿瘤。中科新生命为该研究提供了代谢组检测服务。

图2 肾周脂肪组织的褐变增强了LPE18:1的生成及ccRCC肿瘤对其的消耗
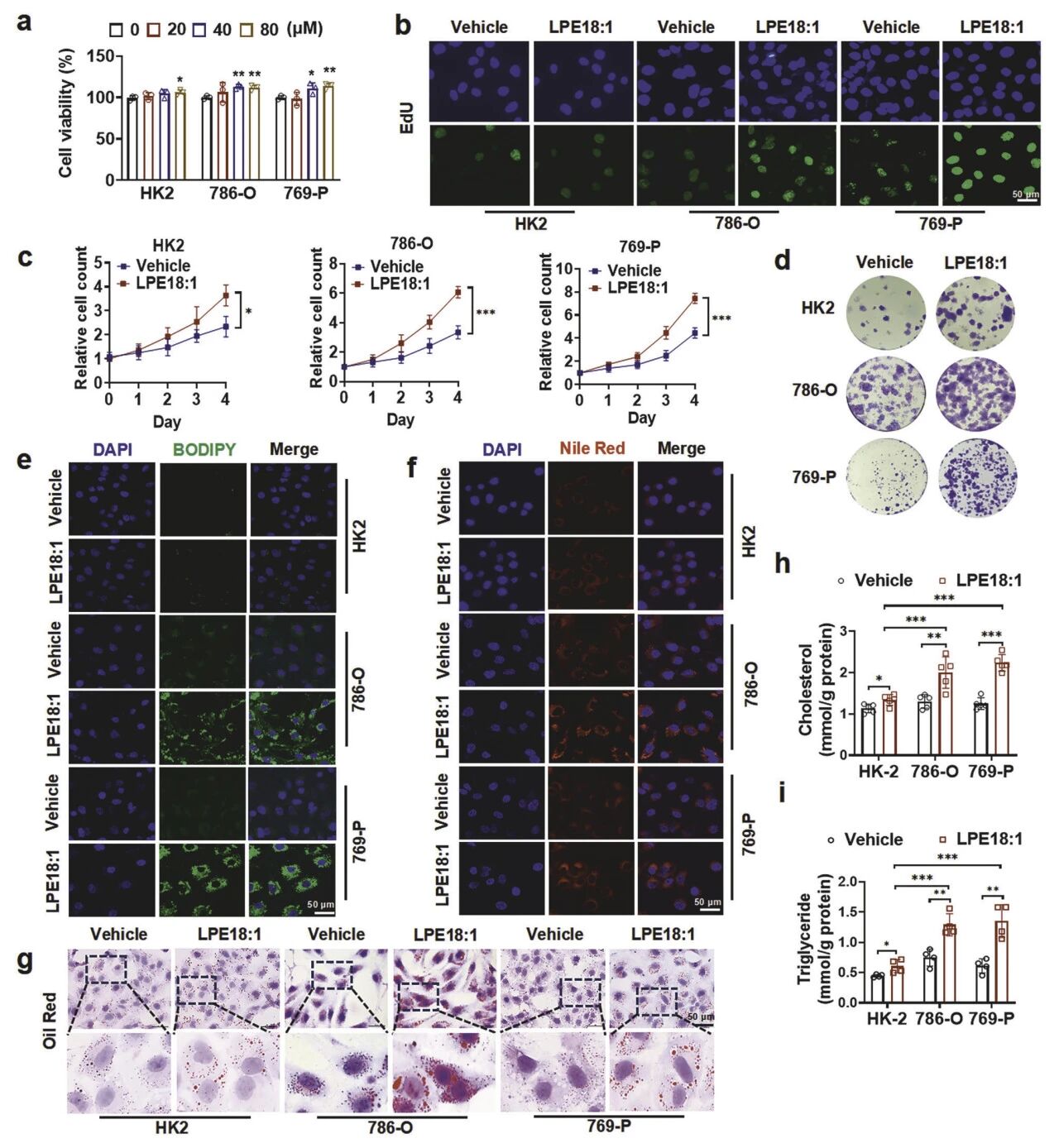
2. LPE18:1通过增强脂质沉积和线粒体能量产生促进ccRCC细胞增殖
LPE18:1(40 μM)可促进ccRCC细胞(786-O、769-P)增殖,显著提升EdU阳性率、集落形成能力及长期生长曲线,而对正常肾小管上皮细胞HK-2无影响。ccRCC细胞内出现大量脂滴,脂质定量证实总胆固醇和甘油三酯含量分别提升约1.8倍与2.2倍。Seahorse能量代谢分析进一步揭示,ccRCC细胞线粒体基础耗氧率与最大呼吸能力均显著增强,ATP产量提升约2倍,表明形成了“脂质沉积-能量供给”的代谢闭环。
图3 LPE18:1促进ccRCC增殖与脂质积累
3. LPE18:1促进肾透明细胞癌中CAPZA1的表达
转录组测序发现LPE18:1能特异性上调ccRCC细胞中CAPZA1的表达(mRNA约4.3倍),该结果在转录与蛋白水平均获验证。临床样本显示肿瘤组织CAPZA1蛋白水平约为癌旁的2.6倍。TCGA数据库分析进一步证实,CAPZA1在肿瘤中表达显著升高(约2.2倍),其高表达与晚期TNM分期正相关,并提示更差的总体生存率(5年生存率降低38%,AUC=0.82)。这些结果表明,LPE18:1诱导的CAPZA1高表达是ccRCC的关键促癌因子,具备作为预后生物标志物的潜力。
图4 LPE18:1 在肾透明细胞癌细胞和组织中诱导 CAPZA1 上调
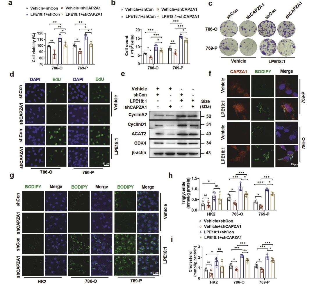
4. CAPZA1是LPE18:1促进ccRCC增殖及脂质沉积的关键介质
LPE18:1能显著促进肿瘤体积增大、加速生长曲线,并提高组织内细胞密度;而敲除CAPZA1则可明显抑制上述促瘤效应,联合处理组肿瘤体积显著小于LPE18:1单独处理组。免疫组化与免疫荧光分析进一步表明,LPE18:1上调细胞周期蛋白CDK4及增殖标志物Ki-67的表达,而CAPZA1敲除则降低二者表达,证实其抑制细胞周期进展与增殖的作用。脂质沉积染色显示,LPE18:1诱导肿瘤内脂滴大量积累,该现象可被CAPZA1敲除几乎完全阻断。
图5 LPE18:1诱导的ccRCC增殖与脂质沉积依赖于CAPZA1
5. 敲低CAPZA1可抑制LPE18:1驱动的ccRCC体内成瘤及脂质积累
体内实验证实,敲低CAPZA1完全阻断了LPE18:1对ccRCC肿瘤的促生长作用。在裸鼠皮下成瘤模型中,LPE18:1使对照瘤体积增大约2.5倍、重量达0.82 g,而敲低CAPZA1后瘤体积与重量均恢复至基线。同时逆转了LPE18:1诱导的高细胞密度和CDK4、Ki-67高表达等表型,并使其促脂质沉积效应基本消失(脂滴面积从28%降至6%),胆固醇/甘油三酯下降。结果表明,CAPZA1是LPE18:1驱动体内肿瘤生长与脂质沉积的必需介质。
图6 CAPZA1缺失在体内减弱了LPE18:1诱导的肿瘤生长与脂质沉积
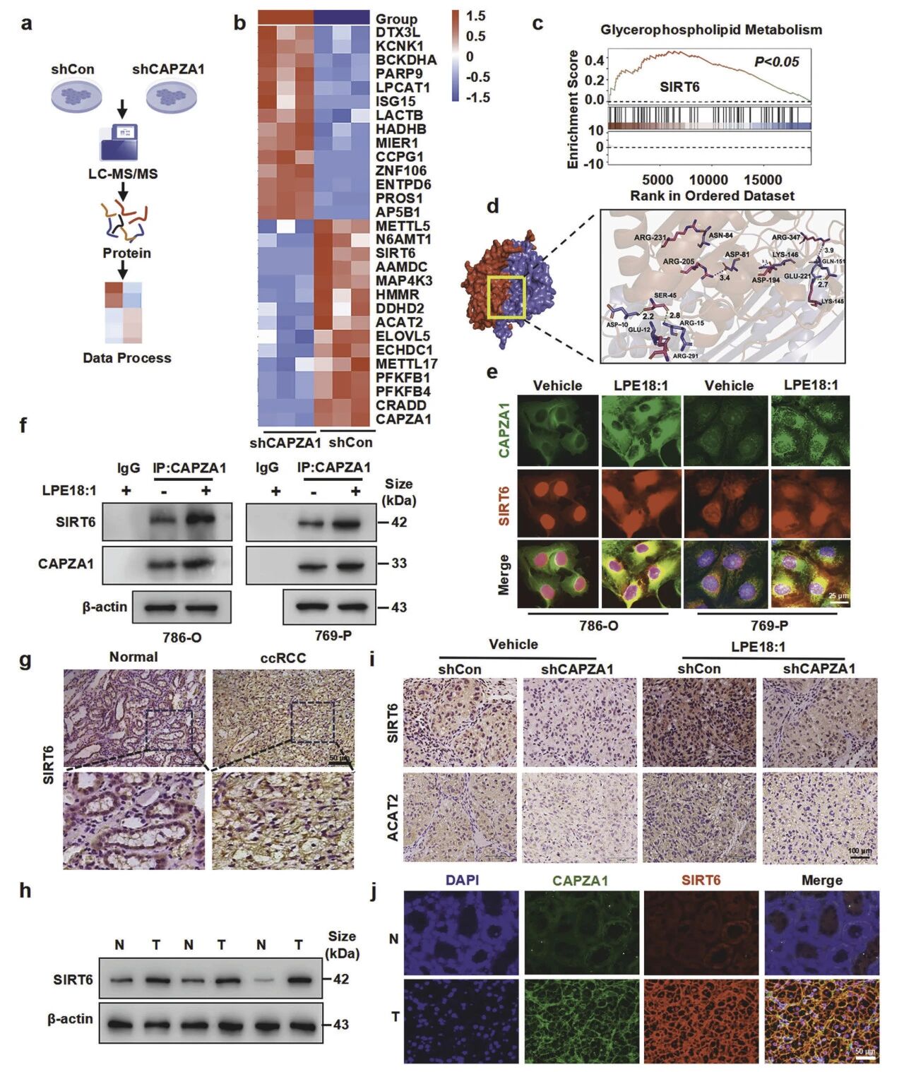
6. 在ccRCC中,SIRT6是CAPZA1的关键下游效应分子
互作蛋白筛选证实SIRT6是CAPZA1的关键下游效应分子。敲低CAPZA1会削弱与SIRT6的互作;计算模拟与Co-IP显示二者可直接结合,且LPE18:1增强该互作。免疫荧光证实二者在胞浆-核周共定位,且依赖于CAPZA1。临床样本中,SIRT6蛋白在肿瘤中高表达且与CAPZA1强正相关。体内实验也表明,敲低CAPZA1显著降低肿瘤内SIRT6蛋白水平。
图7 SIRT6是ccRCC中CAPZA1的关键下游效应分子
7. LPE18:1诱导的细胞生长及脂质积累在体外和体内均依赖于SIRT6
SIRT6是LPE18:1/CAPZA1信号轴下游调控ccRCC增殖与脂质沉积的关键执行分子。敲低SIRT6可完全阻断LPE18:1诱导的增殖与脂滴积累,表型与敲低CAPZA1一样;二者均能同等抑制ACAT2与CDK4上调,且双敲无叠加,证实位于同一线性通路。SIRT6抑制剂OSS-128167可抑制ACAT2表达与脂质沉积,并逆转CAPZA1过表达的表型。体内实验表明,抑制SIRT6能使原位瘤体积减小52%,且与CAPZA1敲低具有协同抑瘤作用。
图8 SIRT6是LPE18:1/CAPZA1驱动ccRCC增殖与脂质沉积的关键因子
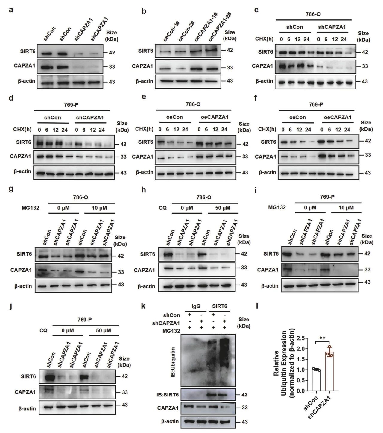
8. CAPZA1通过抑制泛素蛋白酶体途径增强SIRT6的稳定性
敲低或过表达CAPZA1可导致SIRT6蛋白水平下降70%或上升2.5倍,而mRNA无变化,表明其为翻译后调控。放线,菌酮(CHX)追踪显示,敲低CAPZA1使SIRT6半衰期从12h缩短至4h,过表达则延长至24h以上,证明CAPZA1抑制其降解。进一步研究,蛋白酶体抑制剂MG132可完全逆转CAPZA1敲低引起的SIRT6下降,且敲低CAPZA1使SIRT6多聚泛素化增加3.2倍,明确其通过抑制泛素-蛋白酶体途径稳定SIRT6。
图9 CAPZA1通过泛素-蛋白酶体途径增强SIRT6的稳定性
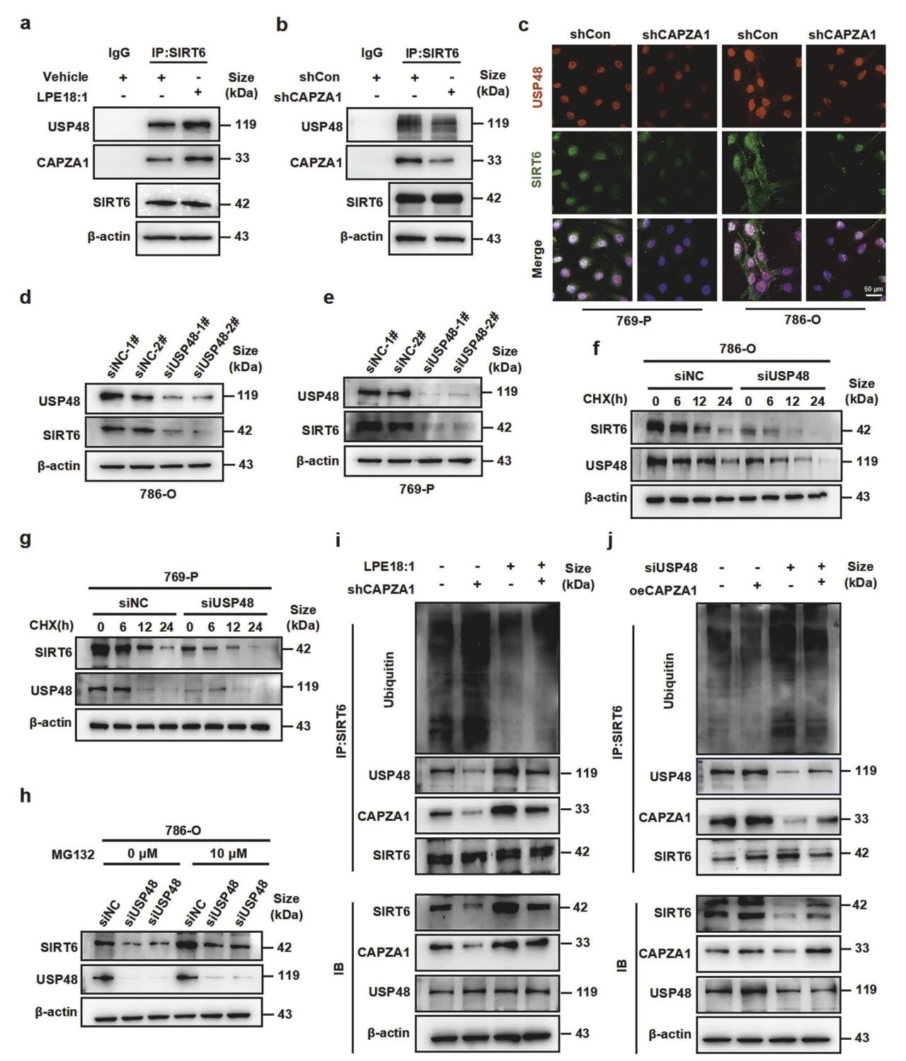
9. CAPZA1通过介导USP48与SIRT6的相互作用来促进SIRT6的稳定
CAPZA1作为必需的“桥梁”,其存在是USP48与SIRT6结合并实现共定位的前提;敲低CAPZA1会显著削弱USP48与SIRT6的互作。敲低USP48会导致SIRT6蛋白下降、半衰期缩短,且该效应可被MG132逆转,证明USP48通过抑制泛素-蛋白酶体降解稳定SIRT6。进一步研究表明,LPE18:1或过表达CAPZA1能促进SIRT6-USP48结合并减少SIRT6泛素化;反之,敲低CAPZA1或USP48则增强SIRT6泛素化。
图10 CAPZA1招募USP48以对SIRT6进行去泛素化