上海中科新生命生物科技有限公司

18

手机商铺

qrcode
商家活跃:
产品热度:
  • NaN
  • 0.5
  • 1.5
  • 0.5
  • 3.5

上海中科新生命生物科技有限公司

入驻年限:18

  • 联系人:

    杨小姐

  • 所在地区:

    上海 闵行区

  • 业务范围:

    技术服务

  • 经营模式:

    生产厂商 科研机构

在线沟通

公司新闻/正文

NC项目文章 | 南方医科大学陈振国等多组学研究揭秘:PRDX1调控的精子活力新机制

100 人阅读发布时间:2025-12-10 10:33

新闻图片1 不孕不育是一种由多因素导致的病理性疾病,目前全球约有7000万人受此影响,其中约50%的病例与男性因素相关,主要表现为精子数量减少或活力下降。过往研究表明,睾酮不足会干扰精子生成,加速衰老。细胞自噬可促进睾酮合成,而细胞自噬如何通过促进睾酮合成,增加精子数量,增强精子活力的机制仍不清晰。 2025年11月,南方医科大学陈振国/张国飞团队联合广州医科大学范勇/康祥锦团队Nature Communications(IF:15.7)杂志发表题为“PRDX1 promotes testosterone synthesis and attenuates aging via redox regulation of ATG4B to modulate lipophagy”的研究性论文,系统性阐明过氧化物还原酶1(PRDX1)的降低与临床男性生育障碍有关,结合小鼠试验进一步发现正常情况下,PRDX1中的Cys52和Cys173位点可特异性靶向ATG4B中的氧化还原位点Cys78以保持ATG4B中Cys74的脱脂活性,从而促进细胞自噬通量,增加睾酮水平,维持精子活力。中科新生命为该研究提供了脂质组、全谱代谢组、转录组检测服务 新闻图片2  


 
组学样本及目的
蛋白质组:临床非梗阻性无精子症(NOA)患者和梗阻性无精子症(OA)患者的睾丸活检样本筛选与精子活性相关的潜在蛋白; 脂质组+全谱代谢组:对照组和PRDX1缺失小鼠(cKO)睾丸筛选PRDX1缺失引起的异常代谢通路; 脂质组+转录组:正常对照(NC)和PRDX1敲低(KD)的TM3细胞分析PRDX1调节的分子机制。


 
研究步骤
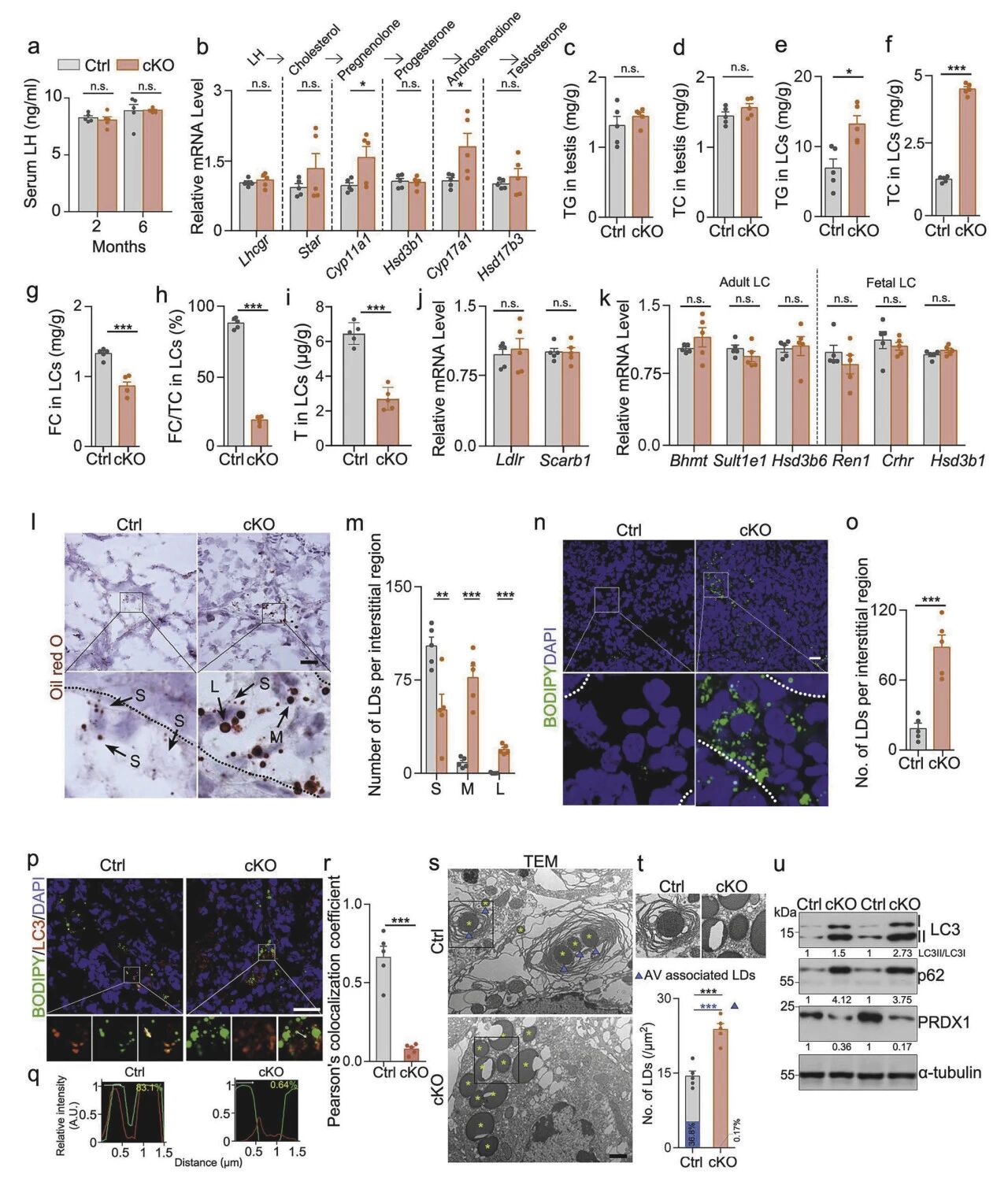
步骤1:蛋白质组+scRNA-seq发现PRDX1潜在参与精子生成; 步骤2:睾丸间质细胞(LCs)中PRDX1特异性缺失会诱导小鼠睾丸缺失和雄性不育; 步骤3:PRDX1功能缺失会诱导脂质积累并导致睾丸间质细胞(LC)中睾酮不足; 步骤4:脂质组+全谱代谢组表明Prdx1缺失可导致睾丸中的脂质代谢异常; 步骤5:脂质组+转录组关联分析表明PRDX1在调节LCs中的自噬和脂质代谢方面发挥关键作用; 步骤6:PRDX1通过调节ATG4B的氧化还原依赖性控制LC3的脱脂化,从而调节自噬; 步骤7:PRDX1失活加速睾丸衰老和迟发性性腺功能减退症(LOH),而ebselen能有效挽救这些症状。


 
研究结果
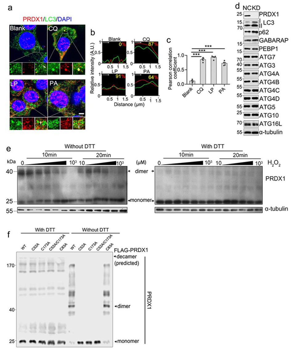
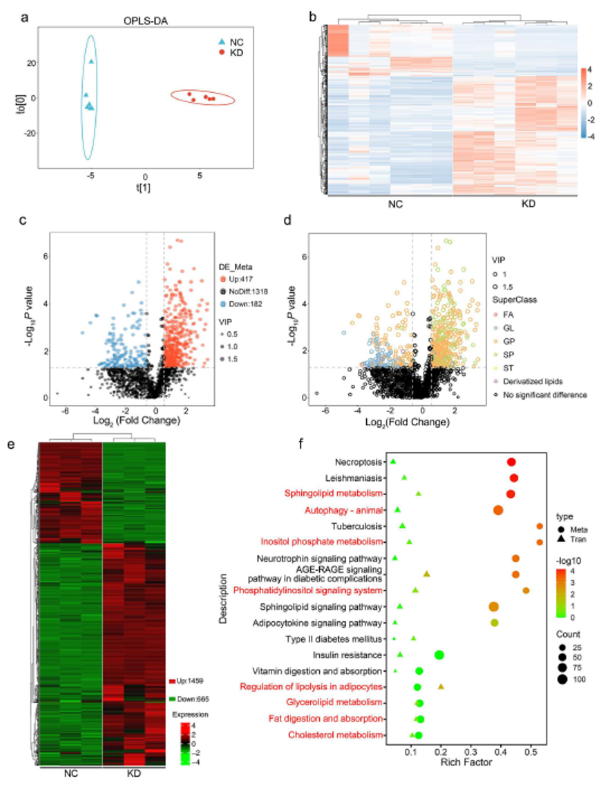
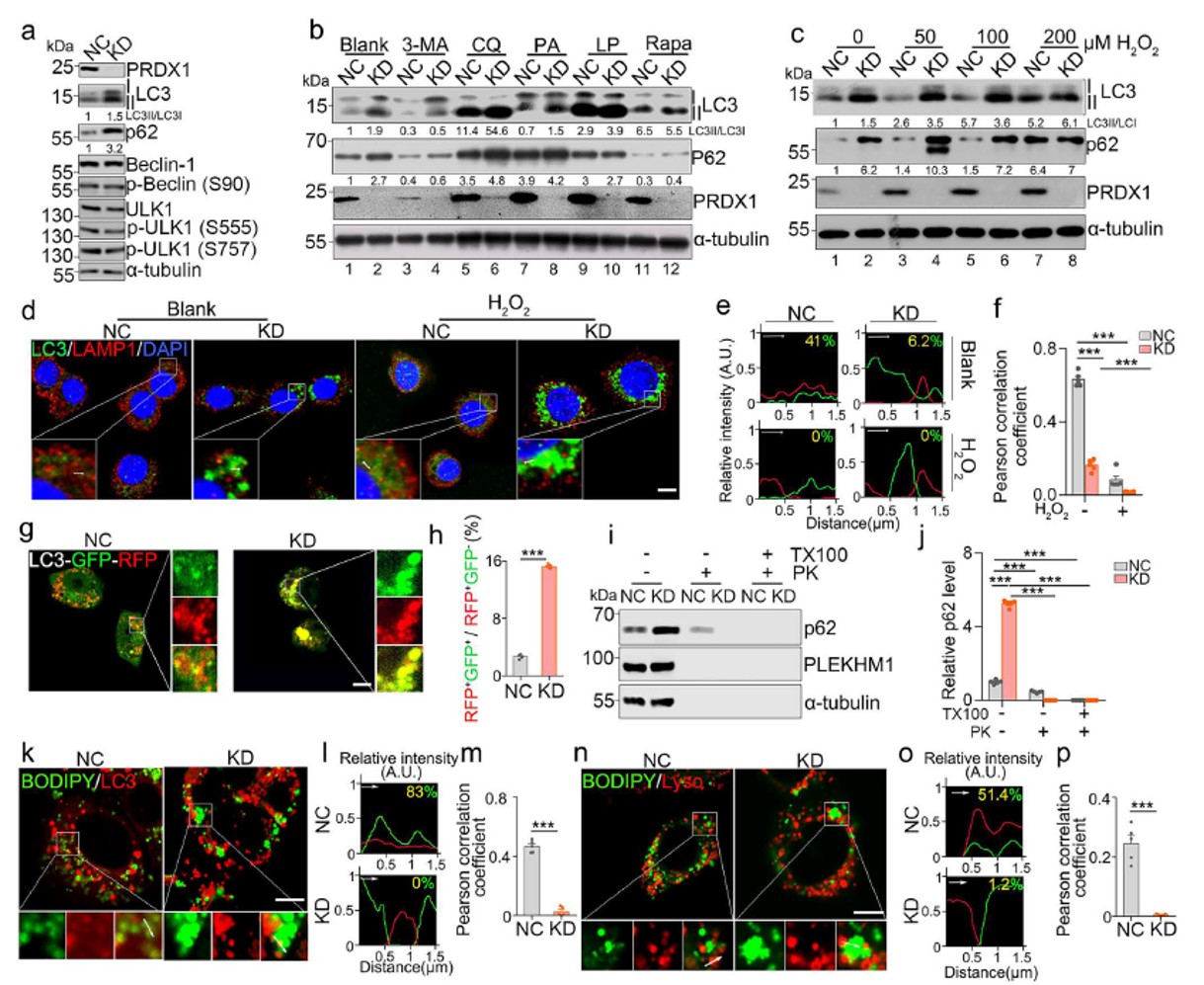
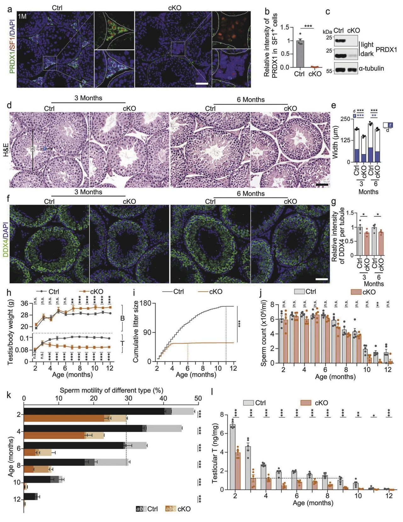
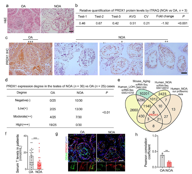
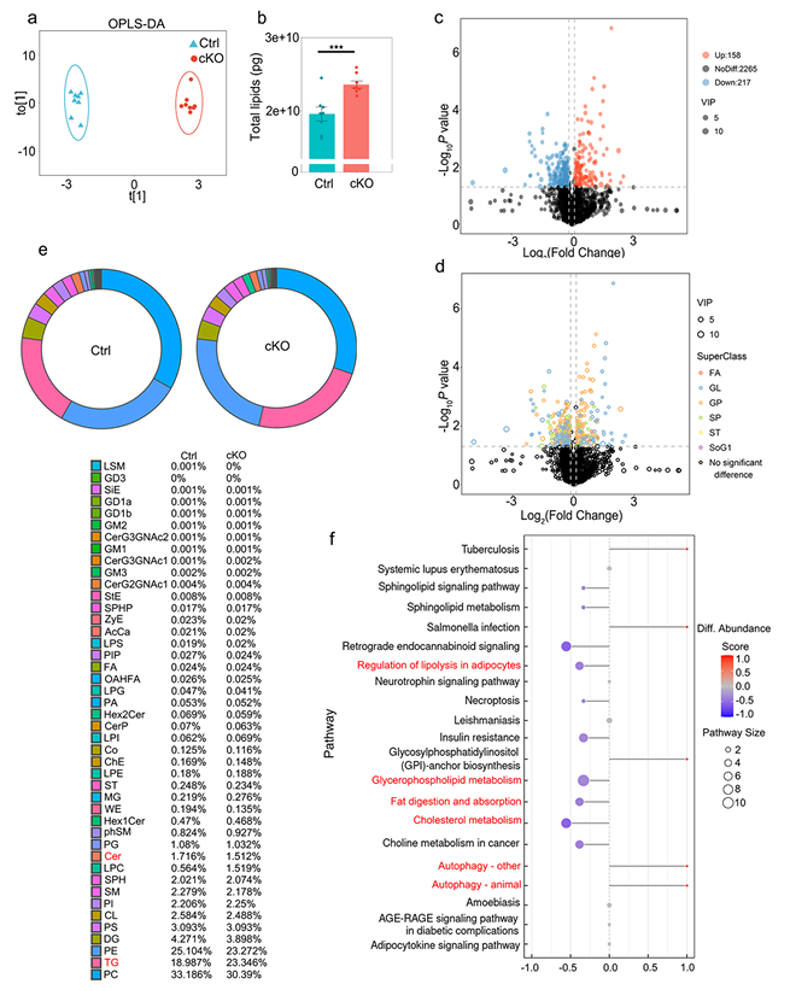
1. 蛋白质组+scRNA-seq发现PRDX1潜在参与精子生成 对NOA和OA患者的睾丸活检样本进行蛋白质组检测,发现:相比于OA患者,NOA患者的睾丸组织中,PRDX1表达量显著下降。结合三个独立的scRNA-seq结果(人类NOA、人类迟发性性腺功能减退症(LOH)、小鼠睾丸衰老组织)进一步确认PRDX1在三个数据中均显著下调表达。免疫荧光显示PRDX1主要在睾丸间质细胞(Leyding细胞)中发挥作用,其中NOA患者睾丸中PRDX1下调表达伴随着睾丸间质区域脂质的积累。 新闻图片3 图1 临床睾丸蛋白质组+scRNA-seq+免疫荧光发现PRDX1与精子生成有关   2. 睾丸间质细胞(LCs)中PRDX1特异性缺失会诱导小鼠睾丸缺失和雄性不育 对小鼠睾丸切片进行PRDX1间歇性染色,以评估PRDX1在小鼠睾丸发育期间的时空表达发现,在PRDX1主要在小鼠的睾丸间质区域(LC)中表达,随睾丸发育不断增加。成年后,PRDX1表达随年龄增长逐渐下降。 新闻图片4 图2 PRDX1在睾丸间质区域发挥功能 构建特异性LCs PRDX1缺失小鼠模型(cKO小鼠)。相比于对照组小鼠(Ctrl),cKO小鼠的睾丸重量、繁殖能力、精子数量、精子运动能力、睾丸睾酮水平在不同的睾丸发育阶段显著下降。表明,LCs中PRDX1功能缺失会导致睾酮缺失、精子活力降低和男性不孕,与临床患者中观察到的特征极为相似。 新闻图片5 图3 睾丸间质区域Prdx1缺失会导致睾酮缺乏和男性不孕   3. PRDX1功能缺失会诱导脂质积累并导致睾丸间质细胞(LC)中睾酮不足 在排除垂体-性腺轴损伤、类固醇合成通路损伤、LC分化干扰等因素外,发现cKO小鼠的游离胆固醇(睾酮合成的直接底物)及其在总胆固醇中的比例显著降低,表明cKO中的睾酮合成明显受损。cKO小鼠LC的甘油三酯,胆固醇的脂滴(LDs)数量和大小均显著增加,LDs无法被细胞自噬吞噬,导致睾丸中总LC3水平、LC-3II/LC-3I的比值以及p62水平显著升高,进而无法降解胆固醇酯形成游离胆固醇,导致睾酮合成不足。 新闻图片6 图4 Prdx1的缺失会导致LCs中脂质积累和睾酮积累不足   4. 脂质组+全谱代谢组表明Prdx1缺失可导致睾丸中的脂质代谢过程 上文研究提示Prdx1缺失会影响甘油三酯、胆固醇酯等异常积累,利用脂质组分析cKO睾丸中的脂质代谢过程发现,cKO睾丸中的甘油酯(GLs)、甘油磷脂(GPs)、鞘脂(SP)丰度受到显著改变。KEGG功能富集表明,异常上调表达的脂质主要与“自噬”相关,下调表达的脂质主要与“脂肪消化与吸收”、“胆固醇代谢”、“甘油磷脂代谢”相关,表明cKO睾丸的自噬和脂质代谢均受损。全谱代谢组表明,异常表达的代谢物主要与“嘧啶代谢”、“ABC转运蛋白”、“癌症中的中心碳代谢”、“氨基酸生物合成”有关,表明Prdx1缺失会改变睾丸的代谢活动。 新闻图片7 图5 Ctrl和cKO小鼠的脂质组数据分析 体外构建PRDX1基因敲低(KD)的TM3 Leydig细胞系(KD细胞)。与cKO小鼠中观察到的现象一致,使用多种自噬抑制剂或激活剂的检测发现,PRDX1参与细胞自噬过程,具体表现为:PRDX1缺失会损害自噬体膜的闭合,从而阻止自噬体与溶酶体的融合,导致脂滴无法降解,造成脂质积累。上述过程无法通过自噬激活剂或溶酶体抑制剂消除。 新闻图片8 图6 PRDX1调节TM3睾丸间质细胞的脂质吞噬 高密度脂蛋白(HDL)是胆固醇合成的重要来源,自噬过程可影响LCs对HDL的摄取。通过胞内HDL标记示踪和活细胞成像发现,PRDX1功能障碍会破坏脂滴(LDs)或HDL被自噬体吞噬,并阻止HDL被运送至溶酶体进行降解。在KD细胞中异位表达PRDX1可减少LC3和p62的积累,恢复脂滴降解,并促进LD降解。该结果在原代睾丸间质细胞中进一步得到验证。 新闻图片9 图7 胞内HDL示踪HDL被自噬体吞噬进程   5. 脂质组+转录组关联分析表明PRDX1在调节LCs中的自噬和脂质代谢方面发挥关键作用 对正常对照(NC)和PRDX1敲低(KD)的TM3细胞进行脂质组和转录组分析以揭示PRDX1的作用机制。KEGG关联分析表明,“鞘脂代谢”、“自噬”、“肌醇磷脂代谢”、“磷脂酰肌醇信号通路”、“甘油酯代谢”、“脂肪消化和吸收”、“胆固醇代谢”在两组学中均异常表达。整体结果表明,无论是在全局水平还是分子水平均表明PRDX1在调节LCs中的自噬和脂质代谢方面发育关键作用。 新闻图片10 图8 Prdx1-KD细胞的脂质组+转录组关联分析   6. PRDX1通过调节ATG4B的氧化还原依赖性控制LC3的去脂化,从而调节自噬 通过与多种蛋白的免疫共沉淀(co-IP)实验发现, PRDX1仅与ATG4B以硫醇依赖性方式进行结合,是PRDX1调节自噬过程的关键靶标。PRDX1低表达会降低ATG4B与LC3的结合。具体表现为:在Leydig细胞中,PRDX1的Cys52和Cys173位点与ATG4B的C78s位点结合。当PRDX1中发生Cys52A/Cys173A突变或ATG4B中发生Cys78S突变时,该相互作用会消失。 新闻图片11 图9 PRDX1可靶向ATG4B以调节自噬过程 上述研究发现PRDX1敲低导致LC3-II和p62积累,而PRDX1过表达可逆转该现象。作者假设PRDX1以氧化还原依赖的方式调节ATG4B的去脂化活性。使用体外去脂化系统发现,ATG4B可将LC3-II脱脂化为LC3-I,但该活性被H2O2显著抑制,加入PRDX1蛋白可显著拮抗H2O2的抑制作用,恢复ATG4B的脱脂化活性。Ebselen(一种20半胱氨酸类似物)不仅完全抵消了H2O2的抑制作用,还进一步增强ATG4B的脱脂化。表明:ATG4B的活性严格受氧化还原条件的调控,ebselen通过促进PRDX1与ATG4B之间的相互作用以及ATG4B对LC3的活性,维持自噬通量。 新闻图片12 图10 ebselen促进PRDX1和ATG4B的相互作用   7. PRDX1失活加速睾丸衰老和迟发性性腺功能减退症(LOH),而ebselen能有效挽救这些症状 使用20个月龄的Ctrl小鼠和cKO小鼠,分别进行ebselen和PRDX1过表达处理,发现在生理形态指标上:ebselen和PRDX1过表达处理可改善cKO小鼠的精子数量,增强精子活力,提高睾丸和血清中的睾酮水平;在自噬相关指标上,ebselen处理和PRDX1过表达可提升cKO小鼠的LC3水平,增加自噬体与脂滴的接触,从而促进脂滴降解,提高睾酮水平。ebselen处理可显著改善小鼠的记忆和运动能力,提高老年小鼠的骨密度、改善肝脏代谢等。表明:ebselen通过增强脂滴降解和改善脂质代谢来提高睾酮水平,同时改善肝功能和全身代谢。


 
文章闪亮点
临床出发,确认目标蛋白该文首次揭示PRDX1表达降低与临床NOA相关,并结合scRNA-seq数据提出PRDX1功能障碍与男性生育障碍有关; 生理观测锁定目标组学,阐明关键机制:依靠临床发现的PRDX1蛋白构建缺失小鼠模型和细胞系,发现PRDX1的低表达会导致脂质积累。随即结合脂质组、全谱代谢组、转录组进一步发现PRDX1缺失会影响“自噬”,“鞘脂代谢”等通路。同时结合多种试验证实PRDX1蛋白可与ATG4B蛋白结合,调节ATG4B的脱脂化活性,进而调节脂质吸收过程,促进Leydig细胞的自噬,以提升小鼠的睾酮水平。


    中科优品推荐 【中科新生命】多组学服务业务可为各位研究者提供详细的“实验设计、样本检测、生信分析、数据解读与挖掘”等工作,为您深入进行科学研究,发表高分文章,为后续临床转化奠定基础。 新闻图片13
   
 
  关于中科新生命
 
  上海中科新生命生物科技有限公司(APTBIO)创立于 2004 年,由原中国科学院上海生命科学研究院蛋白质组研究中心孵化而来,是国内质谱多组学应用领域的开拓者。公司以 “AI + 质谱多组学” 双核驱动创新,构建智能化组学生态。拥有自主知识产权的质谱检测平台与 AI 大数据分析系统,聚焦科技服务、生物医药及大健康消费三大领域,为全球科研机构、医院、药企提供从基础研究到临床转化的一站式解决方案。融合多组学技术与人工智能,围绕生物标志物发掘、药物靶点筛选及个性化诊疗等方向,构建具有国际竞争力的组学数据库与算法模型,推动转化医学进程,加速创新药物研发,成为推动生命科学数字化升级的核心引领者。    
 

上一篇

四篇连发!累计 IF 超 40!看广州大学闫兵教授团队如何用代谢组解码环境毒物神经影响的毒性机制?

下一篇

Cell Metab | “四肢发达,头脑简单”实锤了!湘雅医院罗湘杭/彭慧团队揭示过度运动通过乳酸化引发认知功能障碍

更多资讯

我的询价