上海中科新生命生物科技有限公司

18

手机商铺

qrcode
商家活跃:
产品热度:
  • NaN
  • 0.5
  • 1.5
  • 0.5
  • 3.5

上海中科新生命生物科技有限公司

入驻年限:18

  • 联系人:

    杨小姐

  • 所在地区:

    上海 闵行区

  • 业务范围:

    技术服务

  • 经营模式:

    生产厂商 科研机构

在线沟通

公司新闻/正文

Microbiome | 根系分泌物"一箭双雕"!中国农科院烟草所揭示阿魏酸甲酯对烟草黑胫病双重抑制作用!

606 人阅读发布时间:2025-06-23 13:35

新闻图片1
  在植物应对生物胁迫的抵抗机制中,植物与土壤微生物组的相互作用至关重要。根系分泌物可招募有益菌群协助自身抵抗环境胁迫[1]种子萌发过程中,土壤微生物可定植于植物体内并随着植物生长在植物体内迁移定植[2],且定植过程伴随一定的宿主偏好性与入侵性[3] 如何深入研究根系分泌物和根际微生物间的互作关系呢?小编推荐一篇今年1月中国农业科学院烟草研究所滨海盐碱地生物资源评价利用团队首席科学家李义强研究员,及张成省研究员、荆常亮副研究员发表在Microbiome(IF13.8)上的题为:“A tale for two roles: Root-secreted methyl ferulate inhibits P. nicotianae and enriches the rhizosphere Bacillus against black shank disease in tobacco”的研究性文章[4]。该研究直接揭示了烟草根系分泌物“阿魏酸甲酯”对引起烟草黑胫病的烟草假单胞菌生长的抑制过程,创新性发现天然产物阿魏酸甲酯可通过两种方式增强烟草植物的抗黑胫病特性 新闻图片2  


 
研究背景
根系分泌物阿魏酸甲酯是一种天然存在且相对无毒的抗真菌剂,已被广泛应用于抑制果实采摘后的病原体侵染和保存食品,但尚未应用于植物病害控制中。该研究以期通过代谢组、16S rRNA、转录组探索阿魏酸甲酯在烟草抵抗烟草假单胞菌引起的烟草黑胫病抗性机制

 
 样本类型
① 感染烟草假单胞菌的烟草Gexin3(抗病,R)和Xiaohuangjin1025(感病,S)根系分泌物用于代谢组研究;
②含烟草假单胞菌的培养基和土壤、烟草苗圃土壤用于生化指标检测;
③阿魏酸处理与未处理的烟草假单胞菌用于转录组研究;
④阿魏酸处理与未处理的感染烟草黑胫病土壤用于16S rRNA研究。  
 实验设计
新闻图片3  
 研究结果
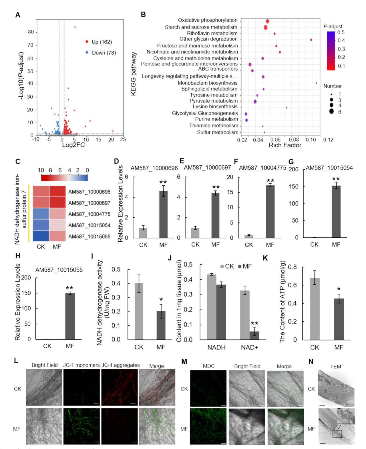
1. 代谢组发现关键代谢物---根系分泌物阿魏酸甲酯是潜在的抗烟草假单胞菌关键物质 为研究根系分泌物中是否存在抗真菌代谢物,对接种烟草假单胞菌后的Gexin3(抗病,R)和Xiaohuangjin1025(感病,S)的根系分泌物进行代谢组检测。发现接种烟草假单胞菌后,抗性(R)品种中共有43种根系分泌物显著差异表达(图1a),主要为脂质、酚酸、有机酸和氨基酸(图1b)。筛选出其中无害、可合成和成本低的七种分泌物分别引入培养基,发现阿魏酸甲酯可显著抑制烟草假单胞菌的菌丝生长(图1c)。 新闻图片4 图1 接种烟草假单胞菌后根系分泌物变化差异 A:IS(不接种烟草假单胞菌的感病品种)、IR(不接种烟草假单胞菌的抗性品种)、S(接种烟草假单胞菌的感病品种)、R(接种烟草假单胞菌的抗性品种);B:抗病品种接种烟草假单胞菌后差异表达根系分泌物;C:添加无害顶成本的根系分泌物后,烟草假单胞菌的菌丝生长   2. 表型验证---阿魏酸甲酯对烟草假单胞菌有明显的抑制作用 在含烟草假单胞菌的培养基和土壤中,阿魏酸甲酯均对其生长有显著抑制作用。具体表现为:阿魏酸甲酯对烟草假单胞菌生长具有计量依赖性抑制作用(图2A),中位效应浓度(EC50)为67.51µg/mL且在天然土壤中效果更佳(图2B-C)。对接种了烟草假单胞菌的R和S样本进行阿魏酸甲酯处理,发现阿魏酸甲酯可显著增加烟草对黑胫病的抗性,降低疾病指数和病原丰度(图2D-F)。 新闻图片5 图2 阿魏酸甲酯对烟草假单胞菌的防治效果   3. 转录组测序---阿魏酸甲酯破环烟草假单胞菌内的NADH脱氢酶功能发挥抑制作用 对阿魏酸处理前后的烟草假单胞菌转录组测序,发现阿魏酸甲酯处理后,烟草假单胞菌的NADH脱氢酶铁硫蛋白7(Ndufs7)丰度增加(图3C),表明NADH脱氢酶活性显著降低(图3I)。NAD+和NAD+/NADH比率响应随阿魏酸甲酯处理而显著降低(图3J),暗示NADH脱氢酶和线粒体复合物I存在功能障碍。复合物I对ATP合成至关重要,进一步发现阿魏酸处理可降低烟草假单胞菌细胞的ATP含量(图3K)、减低线粒体膜电位(图3L)、激活烟草假单胞菌自噬(图3N)。 新闻图片6 图 3  转录组+实验探索阿魏酸甲酯对烟草假单胞菌生长的抑制机制   4.16S rRNA---阿魏酸甲酯可招募有益的芽孢杆菌以抑制烟草假单胞菌感染 对感染烟草黑胫病苗圃土壤进行阿魏酸甲酯处理,相比于对照组(CK,未进行阿魏酸甲酯处理的苗圃土壤),16S rRNA结果表明阿魏酸甲酯处理后,根际微生物呈现出更多相连的共生网络,复杂性更大。Wilcoxon秩和检验指向芽孢杆菌在阿魏酸甲酯处理组中丰度最高。在接种烟草假单胞菌之前,将Priestia megaterium NM17菌株引入土壤中,可抑制烟草疾病发展,降低疾病指数。整体结果表明,阿魏酸甲酯可以促进芽孢杆菌的募集以抑制烟草假单胞菌感染 新闻图片7 图4 阿魏酸甲酯可招募有益微生物向抗病性品种根部富集   5. 过表达NtCOM10可增加烟草根部阿魏酸甲酯的分泌并降低烟草假单胞菌丰度 检索文章发现咖啡酸O-甲基转移酶可能参与阿魏酸甲酯的合成。使用BLASTP在烟草植株中鉴定出12个NtCOMTs,其中Ntab0849090.1在接种烟草假单胞菌后表现出更明显的变化,根据其染色体位置更名为NtCOMT10。在烟草K326中过表达NtCOMT10构建过表达系OE7和OE18,收集根系分泌物检测阿魏酸甲酯含量,发现阿魏酸甲酯含量与NtCOMT10的倍数表达一致,表明NtCOMT10对阿魏酸甲酯的合成具有关键作用。同时在过表达品系的根际土壤中,烟草假单胞菌的相对丰度显著降低。 新闻图片8 图5  过表达NtCMOT10可增加根系阿魏酸分泌,降低烟草病害指数   6.16S rRNA--过表达NtCOMT10可增加阿魏酸甲酯分泌,招募芽孢杆菌,进而降低烟草假单胞菌丰度 为揭示NtCOMT10过表达是否可影响植物根际土壤中的微生物群落组成,利用16S rRNA测序发现,在正常条件和病原体接种处理下,阿魏酸甲酯处理、野生型、OE-7、OE-18组之间烟草根际细菌群落存在显著差异(图6A,B)。在属水平上,与对照野生型组相比,阿魏酸甲酯处理、OE-7、OE-18中芽孢杆菌相对丰度显著增加(图6C),该结果与苗圃土壤中的检测结果一致。 新闻图片9 图6 过表达NtCMOT10可增加根系阿魏酸分泌,招募芽孢杆菌 16S rRNA结果寻找到与NM17菌株存在99.53%相似性的OTU9124,其相对丰度在阿魏酸处理组和NM17过表达株系中显著增加(图6D)。整体结果表明,NtCOMT10过表达可增加阿魏酸甲酯的分泌并降低烟草假单胞菌的丰度。



 
文章小结
文章借助【代谢组-转录组-16S rRNA扩增子】发现阿魏酸甲酯的两种作用方式增加烟草对烟草黑胫病的抵抗机制。具体表现为:
①【代谢组+转录组】揭示烟草根系分泌物阿魏酸甲酯可通过破坏烟草假单胞菌中的NADH脱氢酶功能,减少ATP合成和促进自噬,直接抑制烟草假单胞菌的生长;
②【代谢组+16S rRNA】揭示阿魏酸甲酯可招募有益微生物(芽孢杆菌)以抑制烟草假单胞菌的间接作用。将阿魏酸甲酯直接施用到土壤中或烟草中过表达NtCOMT10都可提升烟草植物的抗病性。 新闻图片10 图7 总结根系分泌物阿魏酸甲酯通过抑制烟草假单胞菌和介导根际微生物群落调节烟草对黑胫病的抗性


  参考文献 [1]  Doi: 10.1038/s41477-021-00897-y. [2]  Doi: 10.1186/s40168-025-02090-1. [3]  Doi: 10.1038/s41564-021-00941-9. [4]  Doi: 10.1186/s40168-024-02008-3.     中科新生命可以提供的帮助 上海中科新生命自2004年成立以来,一直深耕质谱多组学技术在科研领域的研究应用。自主研发了植物单细胞转录组、植物空间代谢组、修饰蛋白质组、蛋白质组、植物非靶向代谢组、植物高通量靶向代谢组检测平台,近三年累计助力植物领域文章发表500+,累积影响因子1500+,并有多篇合作客户文章在Nature Genetics、Nature Plants、New Phytologist、Journal of Hazardous Material等顶刊发表。 新闻图片11


    中科优品推荐 中科新生命自主研发的【P550植物高通量靶向次生代谢组】可一次对7大类与农艺性状密切相关的次生代谢产物进行绝对定量。目前特别推出专项支持计划以助力研究者更好的开展植物次生代谢研究,扫描下方海报二维码即可报名参与!

上一篇

你的日常隐藏着多少看不见的 “暴露物”?新品暴露组检测让隐患无所遁形!

下一篇

Mol Metab | 禁食减肥有风险!或影响心脏健康!血浆蛋白质组揭示禁食的潜在影响

更多资讯

我的询价