上海中科新生命生物科技有限公司

18

手机商铺

qrcode
商家活跃:
产品热度:
  • NaN
  • 0.5
  • 1.5
  • 0.5
  • 3.5

上海中科新生命生物科技有限公司

入驻年限:18

  • 联系人:

    杨小姐

  • 所在地区:

    上海 闵行区

  • 业务范围:

    技术服务

  • 经营模式:

    生产厂商 科研机构

在线沟通

公司新闻/正文

Mol Metab | 禁食减肥有风险!或影响心脏健康!血浆蛋白质组揭示禁食的潜在影响

458 人阅读发布时间:2025-06-18 09:41

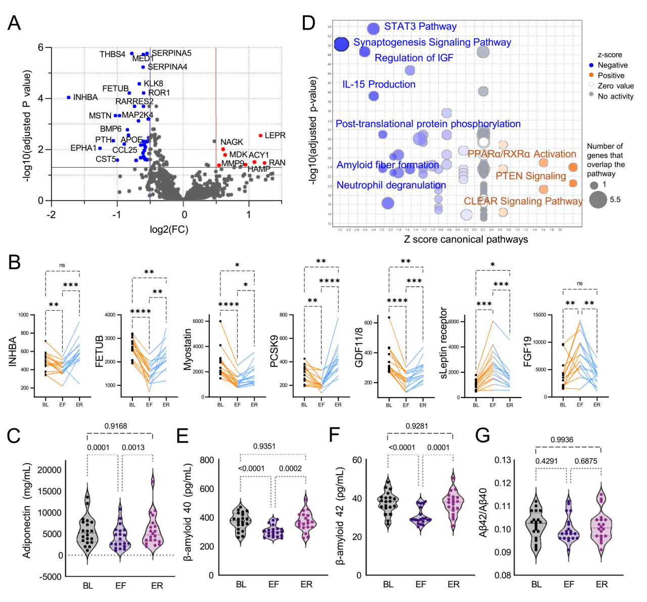
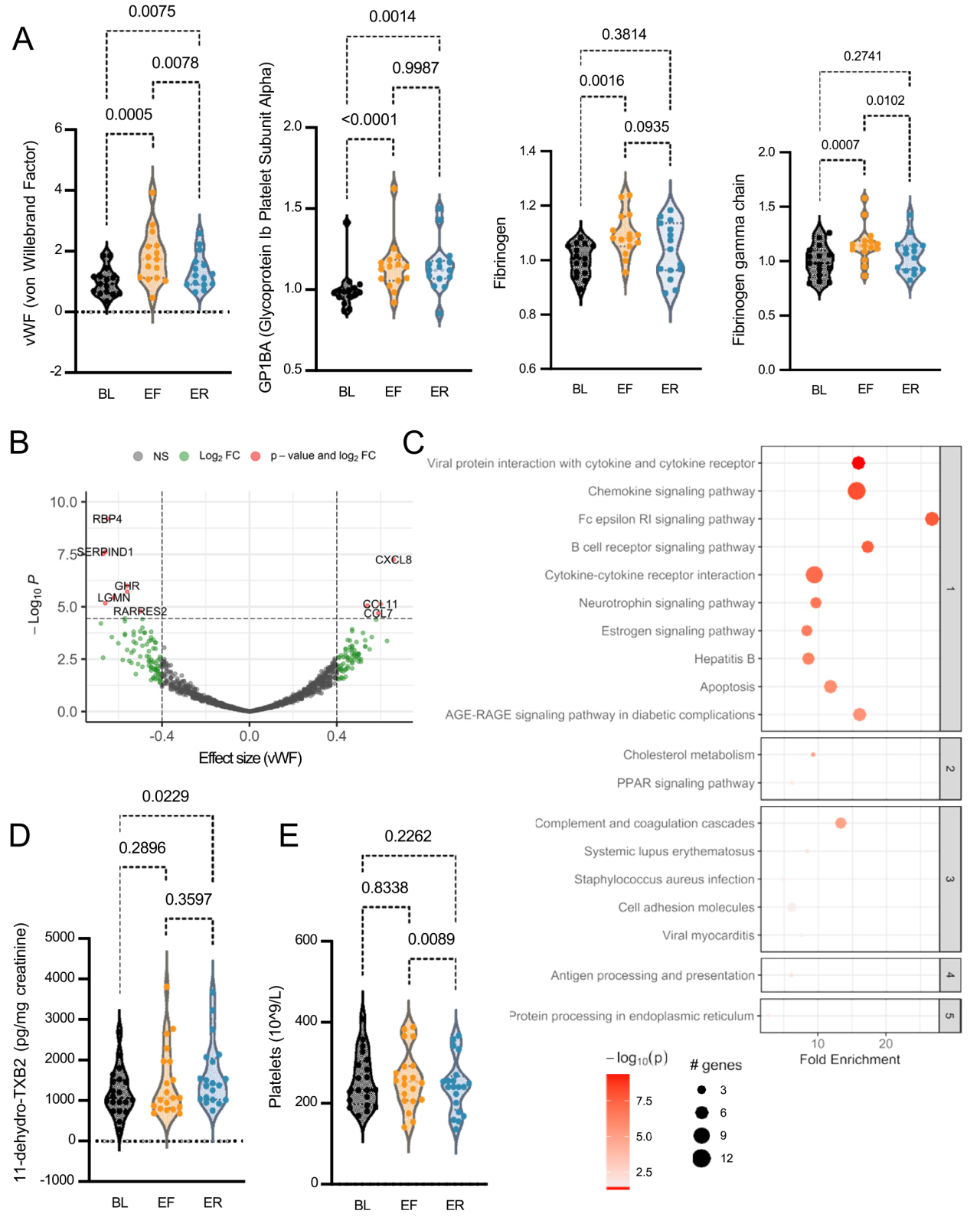
新闻图片1 在全球肥胖流行的背景下,禁食作为一种流行的、有时是极端的减肥策略重新兴起。不仅是因为其可能带来的生理益处,还因其可以通过减缓细胞衰老,降低炎症以及心血管疾病和癌症的风险,具有促进健康和长寿的潜在作用。然而,尽管禁食的健康益处不断被强调,关于人体对禁食的适应和潜在的有益与有害影响,仍然知之甚少。 2025年6月,悉尼大学查尔斯·珀金斯中心在Molecular Metabolism 杂志上发表了题为“Prolonged fasting promotes systemic inflammation and platelet activation in humans: A medically supervised, water-only fasting and refeeding study”的研究成果,基于SomaScan血浆蛋白质组学技术揭示了禁食虽然可以降低体重,增强脂质代谢,但同时会引起β淀粉样蛋白减少,炎症和血小板活化,可能影响心脏代谢健康。 新闻图片2  


 
 技术方案
研究材料:研究招募了20名中年志愿者,进行平均9.8天的水禁食,随后进行5.3天的植物性饮食,收集血浆和尿液样本; 技术平台:基于SomaScan 1.3k技术方法对血浆样本进行蛋白质组学分析。基于质谱的蛋白质组和ELISA对关键分子进行分析; 验证:两个独立队列数据集验证。


 
 技术路线
步骤1:人体在禁食中的蛋白质组适应性变化; 步骤2:禁食导致炎症加剧; 步骤3:禁食和再进食导致血小板活化和脱颗粒; 步骤4:禁食影响心脏代谢。


 
 研究结果
1. 人体在禁食中的蛋白质组适应性变化 禁食显著降低了参与者的体重、BMI和腰围。研究结果显示,禁食引起86种蛋白质显著变化,其中12种蛋白在给予植物性饮食后仍保持显著变化。参与能量、葡萄糖和胆汁酸代谢的蛋白质显著增加,PPARα通路激活。而参与肌肉稳态调节的蛋白显著下降,表明机体对禁食的适应性反应,在营养缺乏期间平衡肌肉保护与组织修复。突触生成和淀粉样纤维形成通路显著降低,进一步通过基于质谱的蛋白质组发现禁食显著降低了Aβ42和Aβ40,再进食后恢复,表明淀粉样蛋白在禁食期间的生成速率降低或降解加速。 新闻图片3 图1 禁食中的蛋白质组适应性变化   2. 禁食导致炎症加剧 禁食导致铁调素、铁蛋白、基质金属蛋白酶9、IL-8、血小板活化因子乙酰水解酶和高敏感性C反应蛋白等炎症标志物显著增加。CRP与TGF-β信号通路以及补体和凝血级联反应显著相关。进一步在1,422名德国禁食队列中验证了CRP的显著增加,表明禁食会导致急性炎症效应,且与禁食时间无关。  新闻图片4 图2 禁食导致炎症加剧   3. 禁食和再进食导致血小板活化和脱颗粒 禁食期间与血小板活性相关的生物标志物和通路显著增加,如纤维蛋白原、血管性血友病因子(vWF)及其受体可溶性糖蛋白(GP1BA)等。ELISA发现禁食后尿液中11-脱氢血栓素B2显著增加,而血小板计数无变化,表明血小板脱颗粒增加,而不是血小板生成增加,可能影响血栓的形成。 新闻图片5 图3 禁食和再进食导致血小板活化和脱颗粒   4. 禁食影响心脏代谢 禁食期间脂质谱显著变化,包括血浆总胆固醇、非HDL胆固醇、LDL胆固醇和TC/HDL比值的增加,在再进食后逆转。而血浆甘油三酯稳定增加,再进食后达到峰值。蛋白质组学显示,禁食后前蛋白转化酶/枯草溶菌素9(PCSK9) 显著减少,可能降低PCSK9与LDL受体的结合,从而阻碍其在肝细胞中的降解。


 
文章小结
该研究基于蛋白质组学对禁食和再进食的人群进行了适应性反应分析,揭示了有益和潜在的有害影响,超越了传统以脂肪或能量稳态为中心的分析框架。文章确定了与肌肉和骨骼保存相关的生物标志物升高、淀粉样蛋白形成减少、炎症和血小板活性增加以及脂质代谢。而炎症和血小板的活化可能会影响心脏代谢健康。


    中科优品推荐 【中科新生命】SomaScan P7K/P11K,开启血液万级蛋白质组检测新纪元!突破血液蛋白质组检测限制,深、稳、准三位一体检测,为血液蛋白标志物发现和临床转化创造新的机遇。为进一步支持研究者利用SomaScan技术进行科研探索,助力医学和生命科学发展,中科新生命特别发布 “2025年SomaScan蛋白质组研究——先锋启航,全民共研”支持活动,欢迎感兴趣的老师报名参加!


 

上一篇

Microbiome | 根系分泌物"一箭双雕"!中国农科院烟草所揭示阿魏酸甲酯对烟草黑胫病双重抑制作用!

下一篇

IF 40+顶刊宠儿?搭上O-GlcNAc糖基化快车,横扫肿瘤&作物两大领域!

更多资讯

我的询价