18 年
手机商铺
公司新闻/正文
120 人阅读发布时间:2025-05-21 14:08
睡眠不足是代谢性疾病的主要成因之一,最近临床研究显示,睡眠不足会增加能量摄入,但能量消耗没有差异,因此,睡眠不足导致肥胖的机制值得进一步研究。睡眠不足引起的昼夜节律紊乱可以扰乱食欲激素的水平,而下丘脑作为激素分泌的关键大脑区域,是否也受昼夜节律调控产生新激素抑制肥胖,仍待探讨。
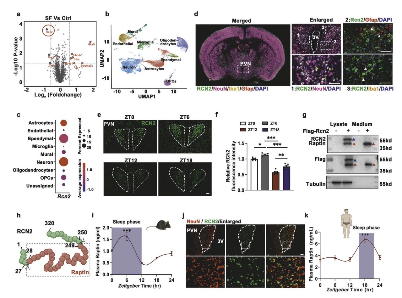
2025 年 1 月,中南大学湘雅医院罗湘杭、彭慧团队在Cell Research(IF28.1)上发表题为“Raptin, a sleep-induced hypothalamic hormone, suppresses appetite and obesity”的文章,该研究通过蛋白质组学、互作蛋白鉴定、磷酸化蛋白质组学在人和小鼠中找到一种抑制肥胖的睡眠诱导下丘脑蛋白激素-Raptin,并解析了其在调节食欲和预防肥胖中关键机制,为治疗肥胖提供了潜在新靶点。
图1 Raptin是小鼠和人类睡眠诱导的下丘脑激素
2. Raptin的分泌机制
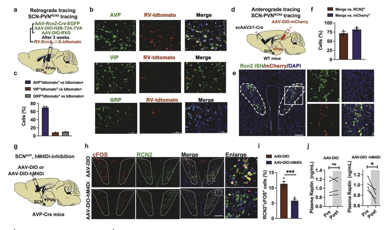
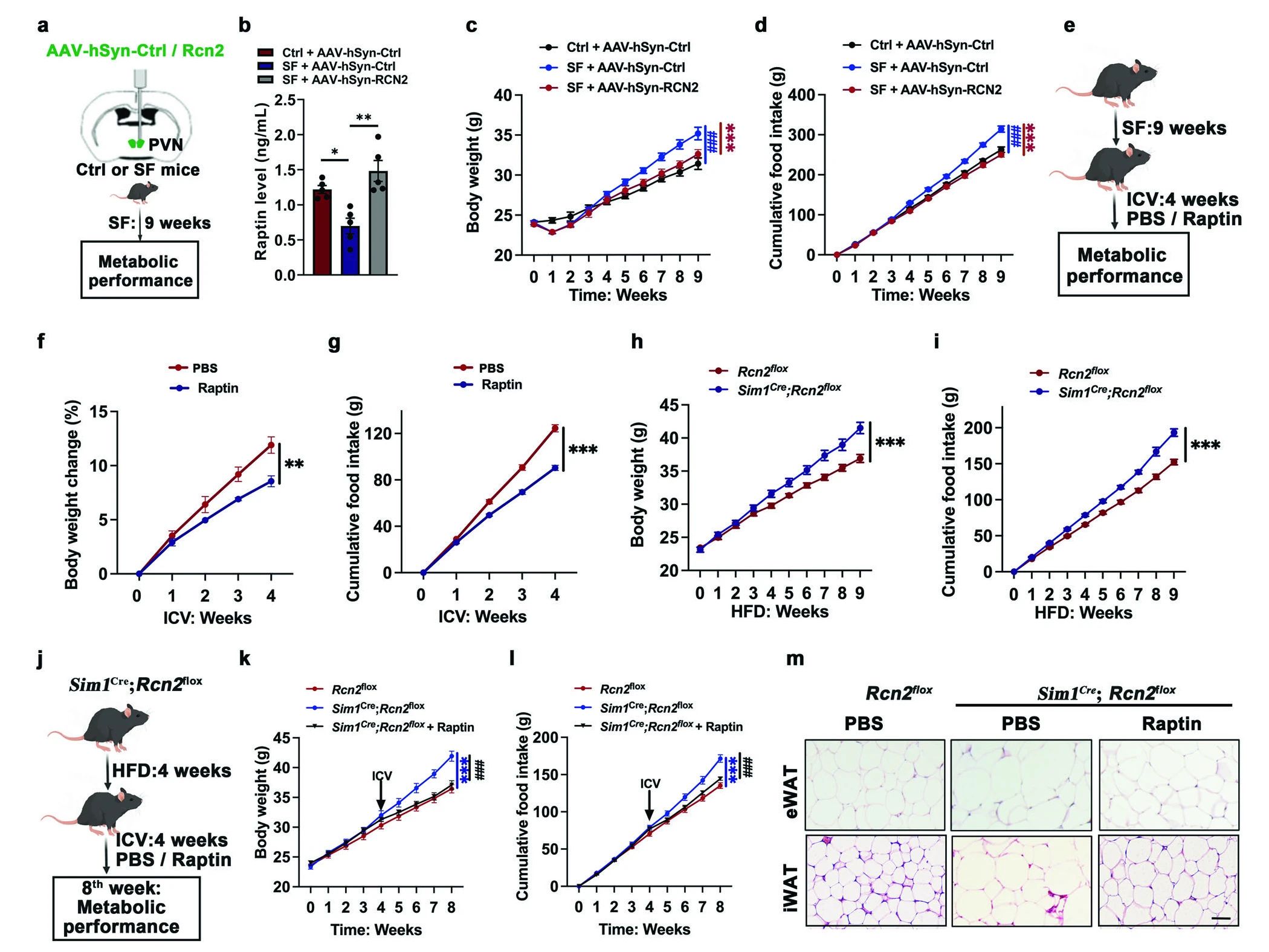
接下来作者探讨Raptin分泌的上游调控机制。视交叉上核(SCN)是中枢昼夜节律起搏器对PVN有强大的神经支配作用,协调PVN激素分泌的昼夜节律。研究表明SCN是通过血管加压素(AVP)神经元亚型控制PVNRCN2神经元活性(图2a-f)。并且,SCNAVP神经元抑制导致PVNRCN2神经元受到抑制减少Raptin释放,食物摄入增加(图2g-j)。以上表明Raptin的释放是由SCNAVP神经元到PVNRCN2神经元的神经回路控制。
图2 Raptin释放的昼夜节律受SCNAVP神经元控制
3. Raptin 调控肥胖的作用机制
进一步建立Raptin与SF小鼠肥胖之间联系。发现,Raptin过表达减少过度体重增加,降低食物摄入量,挽救葡萄糖耐受性、胰岛素敏感性和脂肪积累的损害,而其敲除则会导致体重增加和能量消耗减少。以上表明Raptin可以抑制食物摄入并预防肥胖(图3)。
图3 下丘脑衍生的Raptin抑制食物摄入,防止肥胖
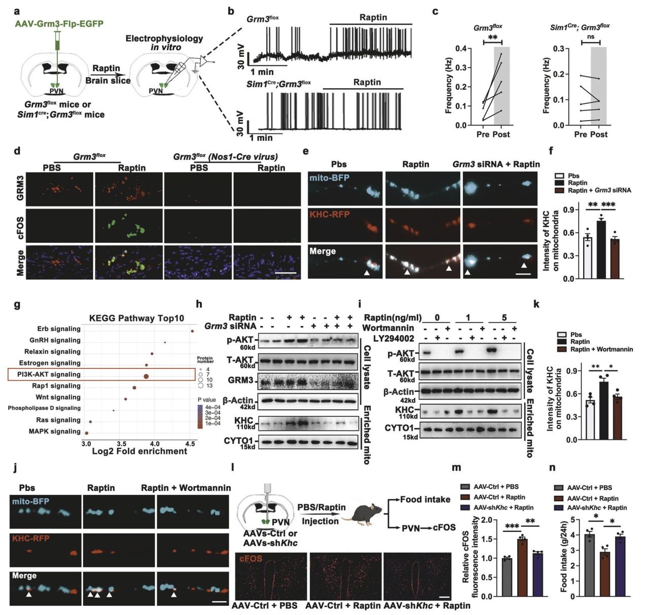
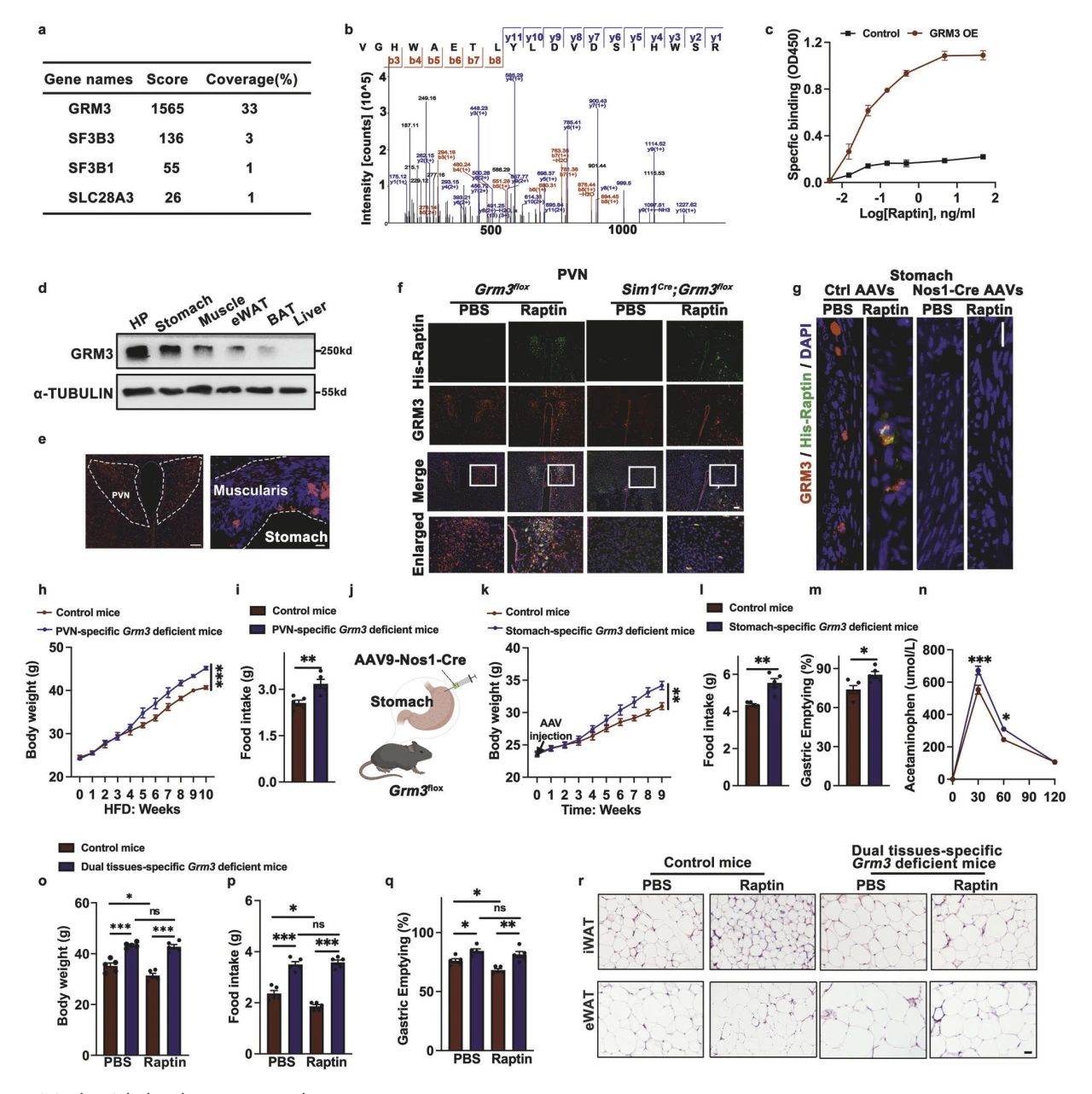
确认表型后,接下来进行机制探讨。为了确定Raptin的受体,从下丘脑GT1-7神经元中提取细胞裂解液,并用His-Raptin孵育,然后进行质谱鉴定,发现GRM3是Raptin新受体(图4a,b)。并通过饱和结合试验证实了Raptin和Grm3之间的结合(图4c)。
近一步发现GRM3在下丘脑和胃中高度表达,且GRM3在胃中与NOS1阳性的神经元共定位。而Raptin定位于下丘脑(PVN)和胃的肌层,因此通过构建PVN特异性Grm3敲除小鼠、胃NOS1阳性神经元特异性Grm3敲除小鼠,以及双组织特异性Grm3敲除小鼠,表明PVN来源的Raptin通过结合PVN和胃神经元中的Grm3来抑制食欲和胃排空,最终导致体重减轻(4D-N)。
图4 Raptin与PVN和胃神经元中的GRM3结合,抑制食物摄入
由于Raptin是以Grm3依赖性方式激活PVNGRM3神经元和胃NOS1+神经元(图5a-d)。为阐明神经元激活的机制,研究者对Raptin或PBS处理的下丘脑神经元进行了磷酸化修饰组学分析,KEGG分析等结果表明Raptin结合GRM3后,激活PI3K-AKT途径,进而调控驱动蛋白重链(KHC)介导的线粒体运动,提高细胞内的ATP水平,为神经元的激活提供能量供应,从而抑制食欲和促进能量消耗(5e-n)。
图5 Raptin-GRM3信号维持神经元激活和厌食作用的能量供应
4. 临床相关性
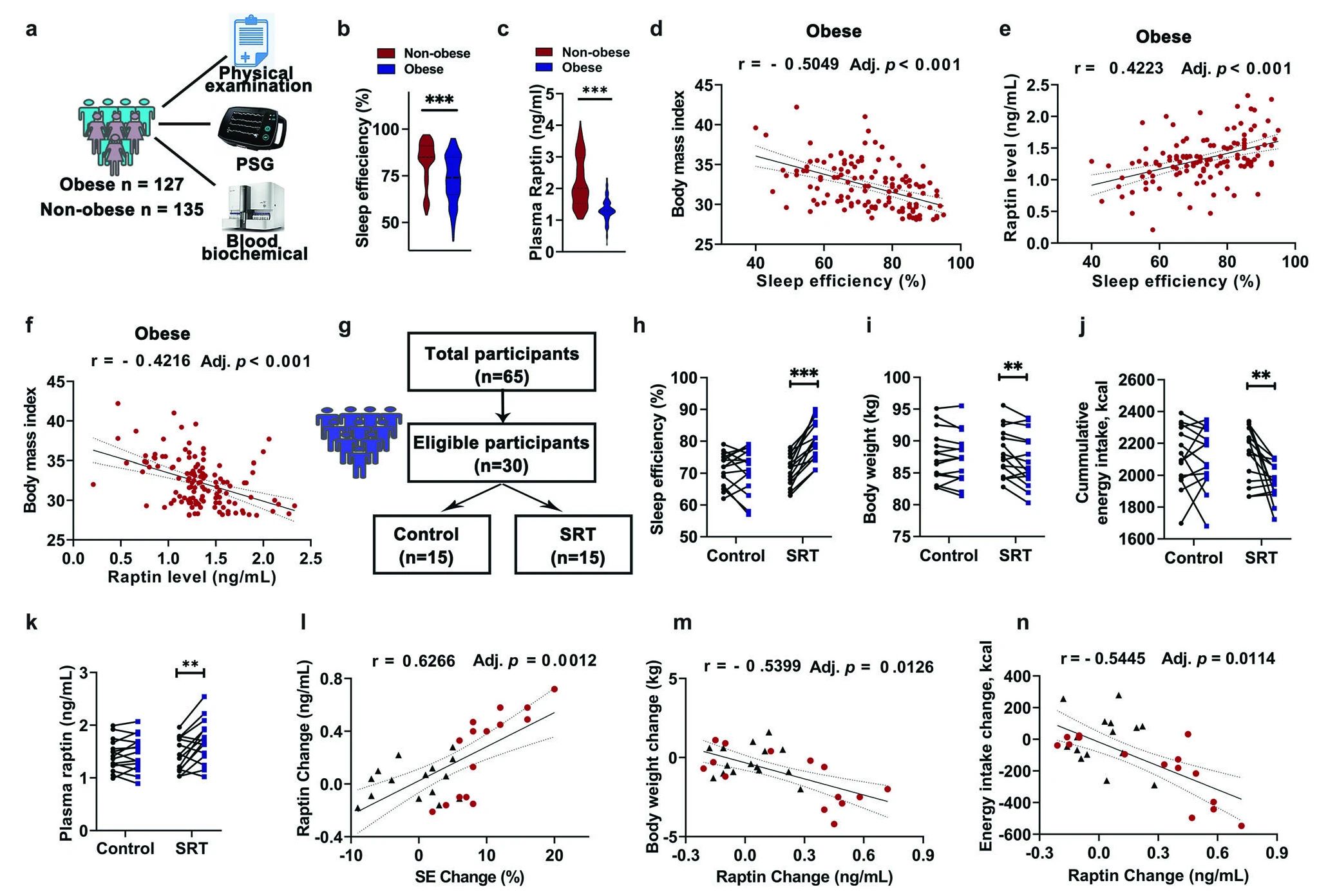
最后研究与临床的相关性,调查睡眠质量对人类肥胖的影响,基于262名参与者,探讨睡眠质量、Raptin释放和肥胖之间的相互作用。结果发现,肥胖人群的睡眠质量、血浆Raptin水平显著低于非肥胖人群、肥胖人群SE(睡眠效率)与BMI负相关,与Raptin水平正相关,BMI与Raptin水平呈明显的负相关,提示睡眠不足可能会破坏Raptin释放,尤其是在肥胖情况下(图6a-f)。
鉴于睡眠质量紊乱与肥胖发展之间存在既定的关联,作者探索肥胖和失眠患者睡眠质量的改善是否可以促进Raptin的释放并抑制食物摄入。招募男性肥胖和失眠患者,经过睡眠限制疗法(SRT)3个月,发现接受SRT治疗的患者在SE、体重和能量摄入以及血浆Raptin水平方面表现出显著改善。此外,Raptin水平的变化与SE改善呈正相关,与体重和能量摄入的减少呈负相关(图6g-n)。
图6 Raptin参与了人类睡眠不足引起的肥胖
