上海中科新生命生物科技有限公司

18

手机商铺

qrcode
商家活跃:
产品热度:
  • NaN
  • 0.5
  • 1.5
  • 0.5
  • 3.5

上海中科新生命生物科技有限公司

入驻年限:18

  • 联系人:

    杨小姐

  • 所在地区:

    上海 闵行区

  • 业务范围:

    技术服务

  • 经营模式:

    生产厂商 科研机构

在线沟通

公司新闻/正文

Nat Commun:中国人群血清暴露组揭示环境化学物易引发代谢性疾病,江浙沪及山东属高风险区!

1384 人阅读发布时间:2025-04-24 14:59

新闻图片1 在现代生活中,我们无时无刻不在接触各种化学物质,我们的血液中也隐藏着一份“环境暴露地图”—— 农药、工业污染物、食品添加剂…… 这些日常生活中接触的化学物质,正以 看不见的方式在体内积累,悄然影响着我们的健康,这些环境暴露因素可能增加我们患糖尿病、高血脂、痛风等慢性病的风险。 今天小编跟大家分享中国科学院大连化学物理研究所与华中科技大学等单位合作发表在Nature Communications上的一项题为“An exposome atlas of serum reveals the risk of chronic diseases in the Chinese population” 研究。该研究通过分析 5696 名中国人的血清样本,绘制了首份覆盖 267 种化学物质的 “血清暴露组图谱”,并系统性地揭示了环境暴露与慢性疾病之间的复杂关联。这篇研究为每个人的健康风险评估提供了新视角,为疾病预防和环境保护提供了关键线索。 新闻图片2 新闻图片3  


 
 研究材料
1)血清样本:共收集了5696份血清样本,这些样本来自中国15个省份的受试者,包括健康人群和患有12种慢性疾病(如糖尿病、高尿酸血症、肥胖症、高胆固醇血症等)的患者。 2)化学物质标准品:用于GC-MS/MS和LC-MS/MS分析的267种化学物质标准品,包括农药、兽药、多环芳烃、多氯lian苯、邻苯二甲酸酯等。


 
 研究结果
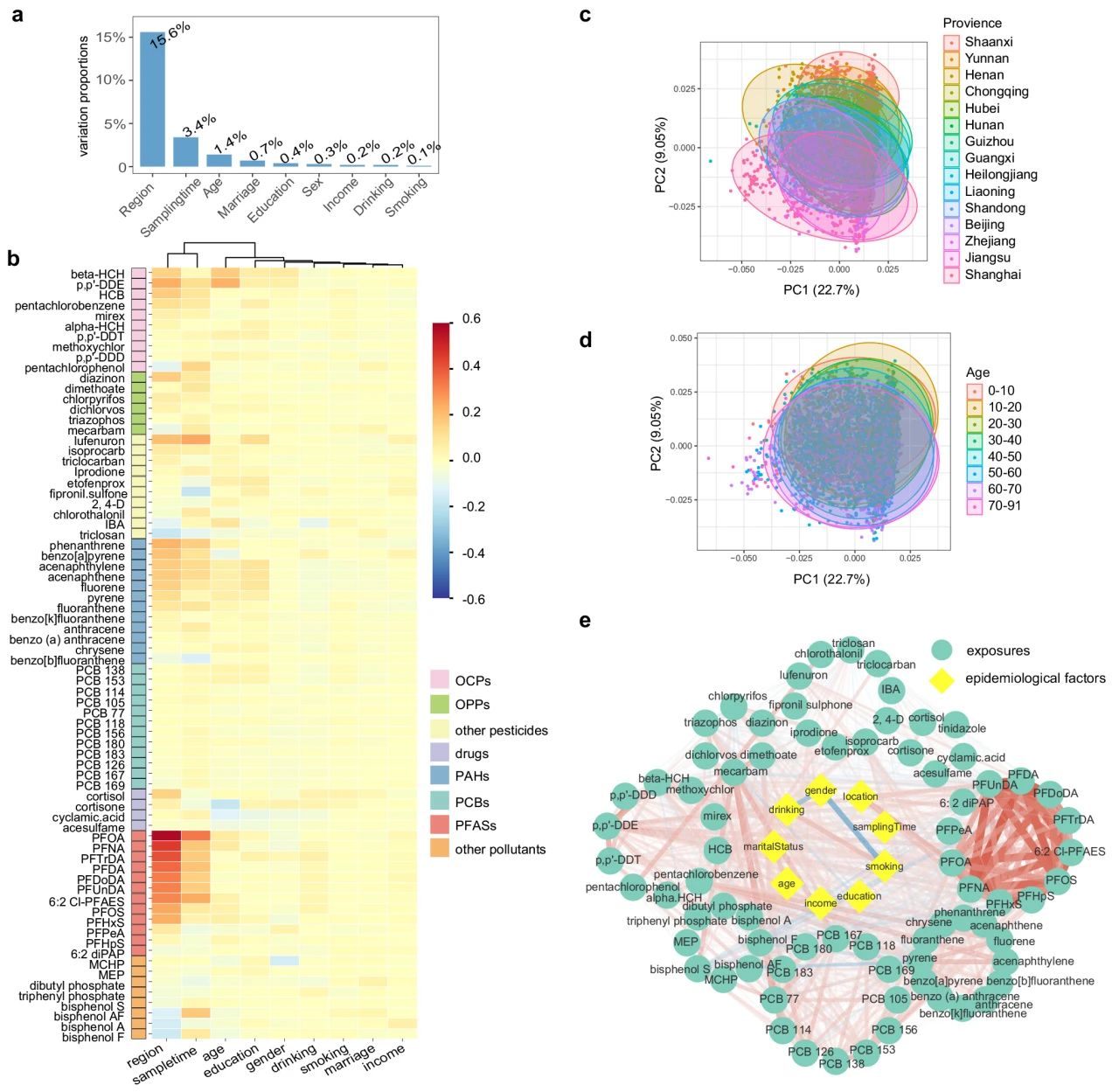
1. 环境暴露是慢性疾病的隐形推手 随着工业化和城市化的飞速发展,人类生活环境中的化学物质种类和数量急剧增加。这些化学物质通过空气、水、食物等途径进入人体,成为环境暴露的重要组成部分。研究显示,环境因素对疾病风险的贡献高达70-90%,其中不良环境暴露是主要诱因之一。然而,目前对于真实世界中化学暴露及其相关疾病风险的研究仍十分有限,尤其是缺乏大规模人群研究来阐明环境暴露与慢性疾病之间的精准联系。为此,研究团队收集了来自中国15个省份的5696份血清样本,涵盖健康人群及12种慢性疾病患者。通过气相(GC‒MS/MS)和液相(LC‒MS/MS)色谱-串联质谱技术,对267种化学物质进行了精准检测,最终锁定了74种高频检出的化学物质作为重点研究对象(图2b),构建起了第一个中国人群血清暴露组地图。 新闻图片4 图1 研究概览 新闻图片5 图2 基础流行病学因素与血清暴露之间的相关性分析   2. 区域与年龄是血清暴露组差异的主要因素 通过Spearman相关性分析,评估9种流行病学特征对化学物质暴露水平的关联关系,结果显示地区差异是影响人体暴露水平的最关键因素(15.6%)(图2a)。如图3a所示,东部沿海地区(如上海、浙江、江苏)的化学物质总浓度最高,而内陆地区(如陕西、贵州)的浓度相对较低。长江三角洲地区人群的血清全氟化合物(PFASs)水平尤为突出,这可能与当地工业废水排放及水体流动有关,凸显了工业污染防治的紧迫性。年龄是影响血清化学水平的第二大因素(1.4%)(图2a)。随着年龄的增长,大多数化学物质在血清中的积累呈上升趋势,尤其是有机氯农药(OCPs)和全氟化合物(PFASs)。图3c和图3d展示了不同年龄段人群血清中化学物质浓度的变化趋势,如 beta-HCH、p,p’-DDE, pyrene和indole-3-butyric acid (IBA)等化学物质的浓度随年龄增长而增加,50岁以上人群的PFAS浓度达到峰值。这可能与不同年龄段人群的暴露时长和代谢水平差异有关。 性别也是影响化学物质积累的重要因素。图3i显示,女性体内脂溶性OCPs的残留水平显著高于男性,这或许与女性通常具有较高的体脂百分比有关。相反,非脂溶性化学物质如邻苯二甲酸酯和PFASs在男性体内的浓度显著高于女性,这可能与女性独特的月经排泄途径有关。此外,饮酒者体内PFASs水平显著高于非饮酒者,这一发现提示我们应关注饮酒与环境化学物质暴露之间的复杂关联。 新闻图片6 图3 基于关键流行病学因素的暴露水平层次分析   3. 血脂异常、代谢综合征疾病风险首当其冲 进一步研究发现,血脂异常(hyperlipidemia)、代谢综合征(metabolic syndrome)和高尿酸血症(hyperuricemia)与多种环境暴露显著相关。在12种慢性疾病中,血脂异常关联的化学物质种类最多,图4a-d详细展示了不同化学物质与血脂异常的关联情况,PFOA、PFNA、PFHxS等全氟和多氟烷基物质(PFASs)以及有机氯农药(OCPs)多氯lian苯与总胆固醇、甘油三酯水平升高密切相关。代谢综合征作为涵盖多种代谢疾病的病理状态,同样与多种POPs显著相关,如OCPs和PFASs。 图4e揭示了代谢综合征与多种化学物质之间的关联。在单暴露分析中,193种低频暴露化学物质与慢性疾病风险关联较弱,但研究仍发现了一些新的风险效应。例如,丙硫磷砜显著增加血脂异常风险,6:2 Cl-PFAES作为一种新型PFAS,与血脂异常的关联也首次被发现。此外,研究还观察到不同人群对疾病风险的易感性差异。图5b和图5c分别展示了不同年龄组和性别组人群对代谢综合征的易感性差异,老年人群和男性群体的风险显著高于其他组别。 新闻图片7 图4  暴露与慢性疾病的比值比OR分析 新闻图片8 图5 单一暴露对主要慢性疾病的风险分析   4. 多暴露模型揭示混合暴露的潜在威胁 该研究通过加权分位数和回归(WQS)、分位数g计算(q g-comp)和贝叶斯核机器回归(BKMR)三种多暴露模型,深入剖析了化学物质混合暴露与慢性疾病风险之间的剂量-反应关系。 研究揭示了高频混合暴露对血脂异常、代谢综合征和高尿酸血症具有显著的不良影响。这些模型不仅揭示了单一化学物质的风险,还发现了多暴露模型独有的风险化学物质。例如,在高尿酸血症风险分析中,通过单暴露模型(图6a-c)识别出7种关键化学物质,而多暴露模型(图6d-i)则额外筛选出6种风险化学物质。这些混合暴露的关键风险化学物质主要包括有机氯农药(如β-HCH、p,p’-DDT、p,p’-DDE、HCB、)、全氟化合物(如PFPeA、PFOA、PFDA、PFHxS、PFHpS、PFOS)、邻苯二甲酸酯(如MCHP、MEP)以及其他农药(如IBA、丙硫磷砜、氯吡硫磷、三氯生、醚菊酯)。 进一步分析表明,这些关键风险化学物质的混合暴露呈现出显著的风险增强效应。例如,在血脂异常风险分析中,混合暴露的OR值显著高于单一化学物质。这表明混合暴露可能产生协同作用,显著放大慢性疾病风险,为我们理解环境化学物质的健康效应提供了全新的视角。 新闻图片9 图6 暴露混合物风险及关键暴露与相关慢性疾病的剂量-风险关系


  5. 健康风险评估揭示部分化学物质水平接近危险阈值 研究基于已有的暴露指导值对人群健康风险进行了评估。图6g-i揭示了部分化学物质的剂量-风险关系曲线,其中PFOA和PFOS的参考浓度低于欧洲标准,表明我国在这些化学物质的风险管理上可能面临更大挑战。结果显示,大多数PFASs的暴露水平在安全范围内,但PFOA、PFOS、PFNA和PFUnDA在少数个体中的暴露水平已接近或超过风险阈值。


 
研究结论
这项研究作为迄今为止覆盖化学物质最广泛、样本量最大的血清暴露与健康结局关联研究,为我国环境化学物质的生物监测提供了极具代表性的数据支持。它不仅让我们清晰地认识到中国人群中环境化学物质的残留水平及其慢性疾病风险,更为后续的污染治理和易感人群保护提供了精准指引。 研究结果为我们敲响了警钟:环境化学物质的广泛存在和潜在危害不容忽视。加强污染源管理、优化环境政策、提高公众环保意识已成为当务之急。


    中科优品推荐 【中科新生命】针对暴露组学研究,特提供高端定制方案,全面的暴露组检测产品与完善的生信分析服务,针对暴露组对人群队列健康影响提供一站式研究解决方案。
 

上一篇

植物次生代谢专栏 | 5篇经典好文带你看次生代谢在植物抗逆胁迫中的作用!

下一篇

Lip-MS数据迷雾中寻找灯塔:7大经典案例解锁Lip-MS蛋白组学筛选秘钥

更多资讯

我的询价