18 年
手机商铺
公司新闻/正文
1026 人阅读发布时间:2025-04-17 15:57

当Lip-MS输出的3000+差异蛋白像失控的星群在屏幕闪烁时,你是否也曾在深夜的实验台前陷入抉择困境?你可能手握海量数据却陷入「假阳性陷阱」,多数的靶点验证最终倒在了动物模型阶段——这背后往往源于筛选策略的系统性缺位。那么如何从这些复杂的数据中精准锁定真正的靶蛋白?究竟有哪些行之有效的筛选策略?别担心,本文将通过七篇精选的案例文献,为您详细解析Lip-MS蛋白组学数据的深度挖掘之道,让您在短时间内掌握高效、精准的靶蛋白筛选技巧,轻松应对科研和临床中的各种挑战。
案例一
基于特征性肽段筛选靶蛋白
2024年8月15日,海军军医大学长海医院消化科李兆申/胡良皞团队在《J Gastroenterol》(IF=6.9)发表题为“Corynoline protects chronic pancreatitis via binding to PSMA2 and alleviating pancreatic fibrosis”研究文章,通过筛选80种天然产物最终发现紫蓳灵是一种潜在的抗纤维化小分子。作者通过Lip-MS技术发现PSMA2是紫蓳灵治疗机制的直接作用靶点。结果提示,紫蓳灵可能通过调节PSMA2蛋白的稳定性从而抑制NF-κB信号通路来减轻胰腺纤维化和慢性胰腺炎。中科新生命参与了该研究中的药靶蛋白质组学(Lip-MS)检测相关工作。

首先作者通过Lip-MS技术鉴定了210种可能与Corynoline结合的蛋白质(图1A)。发现蛋白酶体核心亚基显著富集(图1B-C),包括蛋白酶体α(α1,α2,α5,α6,α7)和β(β1,β3,β4,β5)亚基。基于有限酶切法(Lip-MS)原理来探索化合物的结合目标,如果能够同时检测到某个序列较长肽段的丰度增加以及相应较短肽段丰度的减少,这种肽段被称为“特征序列”。这可能是由于药物结合并保护了蛋白酶切割位点,使得该序列成为目标序列。因此,作者进一步筛选了9个蛋白酶体核心复合体蛋白中具有上述特征的蛋白。最终发现蛋白酶体20s亚基α2(PSMA2)完全符合上述特征(图1D-E)。此外,作者进行了DARTS 实验来验证Corynoline与PSMA2的结合。

图1 使用Lip-MS和DARTS将PSMA2鉴定为紫蓳灵的直接靶标
案例二
“不同浓度取交集+预测算法”筛选靶蛋白
2024年12月18日,上海交通大学医学院附属第九人民医院张志愿/湘雅二院范腾飞团队合作在《Phytomedicine》(IF=6.7)发表题为“Sanguinarine suppresses oral squamous cell carcinoma progression by targeting the PKM2/TFEB aix to inhibit autophagic flux”的研究成果,发现血根碱可抑制口腔鳞状细胞癌的进展,且通过Lip-MS技术发现PKM2是血根碱治疗机制的直接作用靶点。机制上,血根碱能够结合PKM2并抑制PKM2的酶活性,进而抑制PKM2/TFEB轴,影响溶酶体功能,从而阻止自噬并抑制口腔鳞状细胞癌进展。中科新生命参与了该研究中的Lip-MS检测相关工作。

作者使用三种浓度的 Sang 处理细胞(图2A)。在所有三种差异表达蛋白质组中同时鉴定出的蛋白质共有6种(图2B-C)。此外,作者还使用了 GalaxySagittarius 效应物靶点预测算法来预测Sang的效应物靶点(图2D)。得分最高的10种蛋白质如图2E所示。通过这两种分析模式鉴定出的蛋白质只有一个,是PKM2(图2F)。

图2 使用Lip-MS和预测算法将PKM2鉴定为血根碱的直接靶标
案例三
基于显著性筛选靶蛋白
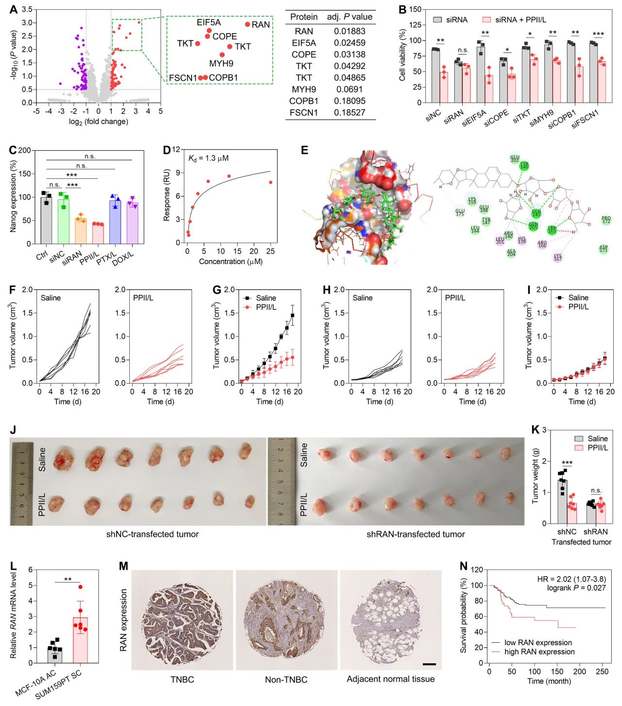
2024年9月22日,中国药科大学莫然和浙江大学医学院徐晓军团队在《Journal of Controlled Release》(IF=10.5)上发表了一篇题为“Targeting the GTPase RAN by liposome delivery for tackling cancer stemness-emanated therapeutic resistance”的研究文章。该研究通过天然产物库筛选,发现重楼皂苷II(PPII)对肿瘤干细胞(CSC)具有最强的抑制活性,并验证其在三阴性乳腺癌(TNBC)治疗中的潜力。研究进一步利用脂质体递送技术显著增强了PPII对CSC的选择性,并提升了其成药性。研究揭示了Ras相关核蛋白(RAN)是PPII的直接作用靶点,PPII通过与RAN结合,干扰与肿瘤干性相关的转录因子,从而有效降低TNBC的干性特性并抑制肿瘤进展。这一发现表明,RAN蛋白是治疗富含CSC的TNBC的潜在靶点,而PPII作为一种新型RAN抑制剂,具有显著的抗肿瘤效果。此外,脂质体技术的应用为高干性肿瘤的治疗提供了从药物发现到递送的关键突破,具有重要的临床转化意义。

研究通过Lip-MS技术从SUM159PT肿瘤干细胞中筛选发现RAN、EIF5A、COPE、TKT、MYH9、COPB1和FSCN1是潜在靶点(表达显著性)。进一步通过RNA干扰实验验证了RAN的重要性。通过表面等离子共振(SPR)实验测得PPII与RAN的结合亲和力为1.3μM,表明两者之间存在强相互作用。分子对接模拟进一步揭示了RAN中的结合口袋(残基GLN-145、TYR-146、TRP-163 和GLN-205),这些氨基酸通过氢键与PPII结合,增强了复合物的稳定性。研究结果表明,PPII可能通过靶向RAN来抑制肿瘤干细胞的干细胞特性并杀死TNBC 细胞。

图3 使用Lip-MS和SPR技术将RAN鉴定为重楼皂苷II的直接靶标
案例四
基于表型筛选靶蛋白
2025年2月3日,同济大学与浙江大学团队合作,在《Acta Pharmaceutica Sinica B》(IF=14.8)上发表了题为“Lycorine hydrochloride directly targets UBA1 to suppress cellular senescence”的研究论文。该研究发现盐酸石蒜碱(Lycorine hydrochloride)的直接作用靶点为泛素激活酶UBA1,并作为其激活剂增强UBA1与E2酶的相互作用,进而提升UBA1的催化活性。这种UBA1依赖性机制改善了细胞衰老相关的泛素化缺陷,抑制了衰老相关分泌表型(SASP)因子表达,并延缓了细胞衰老进程。该研究为靶向细胞衰老的干预策略提供了新靶点和潜在药物分子。

为明确盐酸石蒜碱减缓细胞衰老的直接分子靶点,我们采用Lip-MS技术筛选出16种潜在靶蛋白,其中泛素样修饰激活酶1(UBA1)参与调控衰老过程。通过SPR分析,证实盐酸石蒜碱与UBA1具有高亲和力结合。进一步通过CETSA验证了盐酸石蒜碱与UBA1的结合关系。综上所述,这些结果表明盐酸石蒜碱与UBA1之间存在直接相互作用。

图4 使用Lip-MS+CETSA+SPR技术将UBA1鉴定为盐酸石蒜碱的直接靶标
案例五
基于生物学过程筛选靶蛋白
2024年11月28日,复旦大学附属中山医院曹鑫、夏景林、方圆团队在《Advanced Science》(IF=14.3)上发表研究“Synthetic Retinoid Sulfarotene Selectively Inhibits Tumor-Repopulating Cells of Intrahepatic Cholangiocarcinoma via Disrupting Cytoskeleton by P-Selectin/PSGL1 N-Glycosylation Blockage”,发现磺胺罗汀(SFT)可有效抑制肝内胆管癌(ICC)中的肿瘤再生细胞(TRCs)及其异种移植肿瘤。机制上,SFT通过促进RARɑ核转运抑制P-选择素表达,并直接结合FUT8抑制其酶活性,阻断PSGL1岩藻糖基化。这些作用破坏了PSGL1与P-选择素的相互作用,改变了PSGL1的糖基化模式,导致细胞骨架受损,最终促使ICC-TRCs死亡。研究提出了一种通过干扰P-选择素/PSGL1相互作用和糖基化模式来消除ICC-TRCs的新策略。

糖基化是一种在细胞内质网和高尔基体中进行的酶促过程,是蛋白质翻译后修饰的主要方式之一,由糖基转移酶和糖苷酶催化。研究人员采用Lip-MS技术确定了SFT的直接靶蛋白,生物信息学分析显示这些靶蛋白代表了1791种不同的蛋白质。通过与糖基转移酶或糖苷酶编码基因取交集,研究人员获得了10个潜在的直接靶标。RNA-seq数据表明,SFT处理后这些基因的表达没有显著变化,因此推测SFT可能通过直接与酶结合来调节其活性。为了确认直接靶点,研究人员评估了ICC中10个潜在靶点的重要性。结果显示,只有FUT8与ICC患者的总生存期(OS)和无复发生存期(RFS)显著相关。SFT处理不会引起FUT8的mRNA或蛋白质水平的显著变化。通过构建FUT8的突变体并进行MST实验,发现SFT与FUT8野生型蛋白具有很强的亲和力,但与FUT8突变型蛋白的亲和力降低。分子对接预测了SFT与FUT8的结合模式,表明SFT可能直接与ICC-TRC中的FUT8结合。

图5 使用Lip-MS和MST技术将FUT8鉴定为SFT的直接靶标
案例六
基于KEGG信号通路筛选靶蛋白
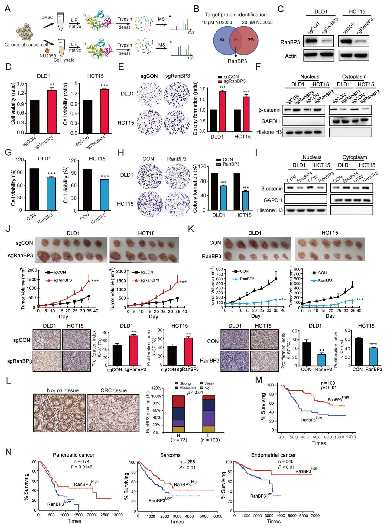
2022年10月21日,广州医科大学第五附属医院康复医学科李斌团队在《Advanced Science》(IF=14.3)期刊发表题为“Blockade of Nuclear β-Catenin Signaling via Direct Targeting of RanBP3 with NU2058 Induces Cell Senescence to Suppress Colorectal Tumorigenesis”的研究论文。研究指出,NU2058药物通过靶向RanBP3,阻断Wnt/β-catenin信号通路,诱导细胞衰老,从而抑制结直肠癌的发生发展。

为揭示NU2058调控Wnt/β-catenin信号通路的分子机制,研究者采用Lip-MS技术鉴定了NU2058的结合蛋白。在44个候选蛋白中,RanBP3因被报道可促进β-catenin核输出而受到关注。通过CRISPR/Cas9技术构建RanBP3缺陷的结直肠癌细胞模型,发现敲除RanBP3显著增强细胞增殖和克隆形成能力,同时增加β-catenin核积累及c-Myc、Cyclin D1表达;而RanBP3过表达则产生相反效果。动物实验中,RanBP3基因敲除促进小鼠肿瘤增殖,过表达RanBP3则抑制肿瘤生长,且肿瘤组织中RanBP3表达显著降低。此外,Kaplan-Meier生存分析表明,RanBP3高表达患者中位生存期更长。这些结果表明,RanBP3在结直肠癌中发挥肿瘤抑制作用,并可作为良好预后的生物标志物。

图6 RanBP3在结直肠癌中是一种肿瘤抑制因子和良好的预后生物标志物
案例七
基于前期研究基础(蛋白功能)筛选靶蛋白
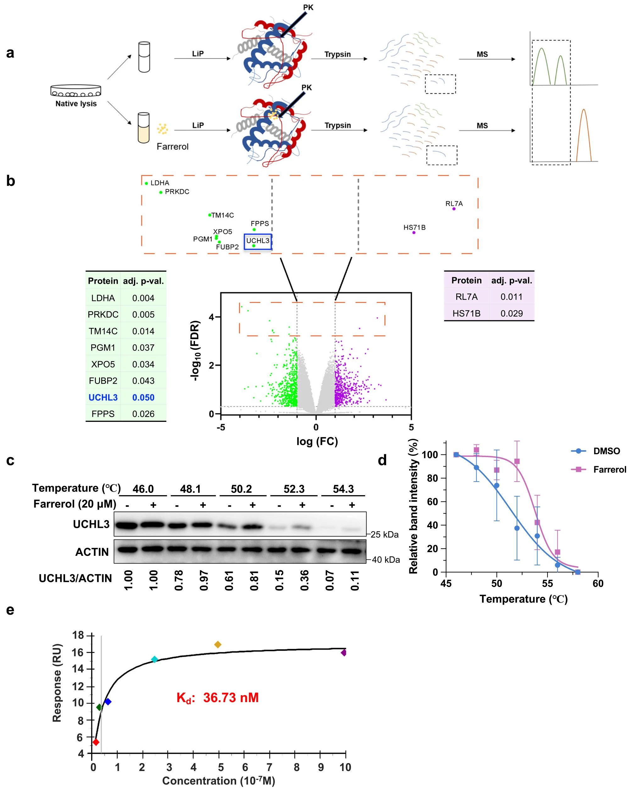
2023年4月3日,同济大学与中国药科大学团队合作在《Nature Communications》(IF=14.7)发表研究“Farrerol directly activates the deubiqutinase UCHL3 to promote DNA repair and reprogramming when mediated by somatic cell nuclear transfer”,发现去泛素化酶UCHL3是杜鹃素的直接靶点。杜鹃素通过与UCHL3直接结合并激活其去泛素化酶活性,促进RAD51去泛素化,改善同源重组修复。体细胞核移植(SCNT)胚胎存在同源重组修复缺陷,导致基因组不稳定性和非整倍体增加。核移植后杜鹃素处理可增强同源重组修复,恢复转录和表观遗传网络,促进SCNT胚胎发育,为提高SCNT效率提供了可行方法。

在前期研究中,研究人员发现杜鹃素能够特异性促进同源重组(HR)修复,而不影响非同源末端连接(NHEJ)修复,并初步表明杜鹃素增强了RAD51在DNA损伤位点的募集。为解析其分子机制,研究团队利用Lip-MS技术筛选出101个可能与杜鹃素相关的肽段,进一步对比杜鹃素处理组与对照组,发现10个蛋白表现出显著变化,其中PRKDC和UCHL3与DNA修复相关。通过在293T细胞中进行CETSA和SPR实验,研究验证了UCHL3是杜鹃素的直接作用靶点。CETSA实验显示,杜鹃素显著提高了UCHL3的热稳定性,而SPR实验进一步验证了两者之间的直接结合特性。最终,研究确定UCHL3为杜鹃素调控HR修复的关键靶点。

图7 使用Lip-MS+CETSA+SPR技术将UCHL3鉴定为杜鹃素的直接靶标
总结
在蛋白组学的星际迷航中,Lip-MS技术正以革命性姿态重塑靶点发现范式。本文通过七大经典案例的全景式剖析,系统揭示了从"特征肽段指纹"到"多维富集交集"、从"生物学过程锚定"到"信号通路拓扑重构"的靶点筛选矩阵。无论是基于浓度梯度的交集策略、机器学习驱动的靶点预测,还是代谢通路重构的因果推断,这些方法论的交响正在撕开假阳性迷雾,构建起从实验室发现到临床转化的高速公路。
更重要的是,这些策略并非孤立存在,而是形成动态互补的筛选生态系统:特征肽段保护效应可与SPR亲和力验证形成闭环,KEGG通路富集结果能为CRISPR功能验证提供精准导航,而基于前期研究的靶点功能推测则为复杂网络中的关键节点提供历史纵深。这种多维度交叉验证的"靶点考古学"方法论,正在将靶点发现从经验主义的试错循环,转变为数据驱动的精准制导。
当蛋白互作网络的拓扑学特征逐渐清晰,当AI算法开始预测药物-靶点结合的自由能变化,我们有理由相信:Lip-MS技术将不再仅仅是数据的生产者,而是成为药物研发知识图谱的编织者。那些曾经在火山图上闪烁的未知星群,终将化作照亮未来医学的灯塔矩阵。而掌握这些筛选秘钥的科研工作者,正站在重塑药物研发范式的最前沿。
中科优品推荐
有限酶切法(药靶蛋白质组,Lip-MS),可通过分析蛋白的酶切状态,是否因被药物结合而发生改变,实现对结合蛋白的大规模鉴定。这类方法无需将小分子制备成探针,而且还可提供结合区域序列的精细信息。