上海中科新生命生物科技有限公司

18

手机商铺

qrcode
商家活跃:
产品热度:
  • NaN
  • 0.5
  • 1.5
  • 0.5
  • 3.5

上海中科新生命生物科技有限公司

入驻年限:18

  • 联系人:

    杨小姐

  • 所在地区:

    上海 闵行区

  • 业务范围:

    技术服务

  • 经营模式:

    生产厂商 科研机构

在线沟通

公司新闻/正文

Cell Metab|恢复增殖,逆转衰老!中国科学院姬广聚/薛愿超及上中医吴红金团队发现外泌体miR-302b具有逆转衰老潜力

1309 人阅读发布时间:2025-02-19 17:37

新闻图片1 衰老是一个内在的生物学过程,其特征是系统改变,逐渐损害生理完整性,增加对年龄相关疾病的易感性,最终导致死亡。细胞衰老是一种由各种应激源触发的细胞周期稳定停滞状态,是衰老的重要驱动因素。 2025年1月,中国科学院生物物理研究所姬广聚研究员、薛愿超研究员联合上海中医药大学博鳌国际医院吴红金教授团队在Cell Metabolism杂志上发表了题为“Exosomal miR-302b rejuvenates aging mice by reversing the proliferative arrest of senescent cells”的文章。文章发现使用hESC-Exos靶向SnCs治疗是一种逆转衰老的潜在可行方法。 新闻图片2  


 
 研究材料
小鼠


 
 技术方法
bulk RNA-seq、scRNA-seq、clip-seq、qPCR、免疫荧光显微、ELISA检测等


 
 技术路线
步骤1:富集hESC-Exos后处理IMR-90细胞,进行bulk RNA-seq,测试衰老表型,SnCs恢复活力; 步骤2:scRNA-seq检测hESC-Exos处理对单个SnCs增殖的影响; 步骤3:hESC-Exos处理小鼠,记录生理属性和行为得分,收集血清进行ELISA和细胞因子实验,评估hESC-Exos的返老还衰作用; 步骤4:对小鼠肝脏和皮肤组织进行了scRNA-seq,检测hESC-Exos处理对体内细胞增殖的影响; 步骤5:运用qPCR、Clip-seq确定miR-302b含量及其调控信号和靶基因,并通过荧光素酶鉴定验证; 步骤6:制备Exos-302b外泌体治疗衰老小鼠,记录生理属性、行为得分、细胞因子结果研究miR-302b处理是否能使衰老小鼠恢复活力; 步骤7:验证miR-302b递送相关的长期安全性问题。 新闻图片3 Senoreverse抗衰老策略


 
 研究结果
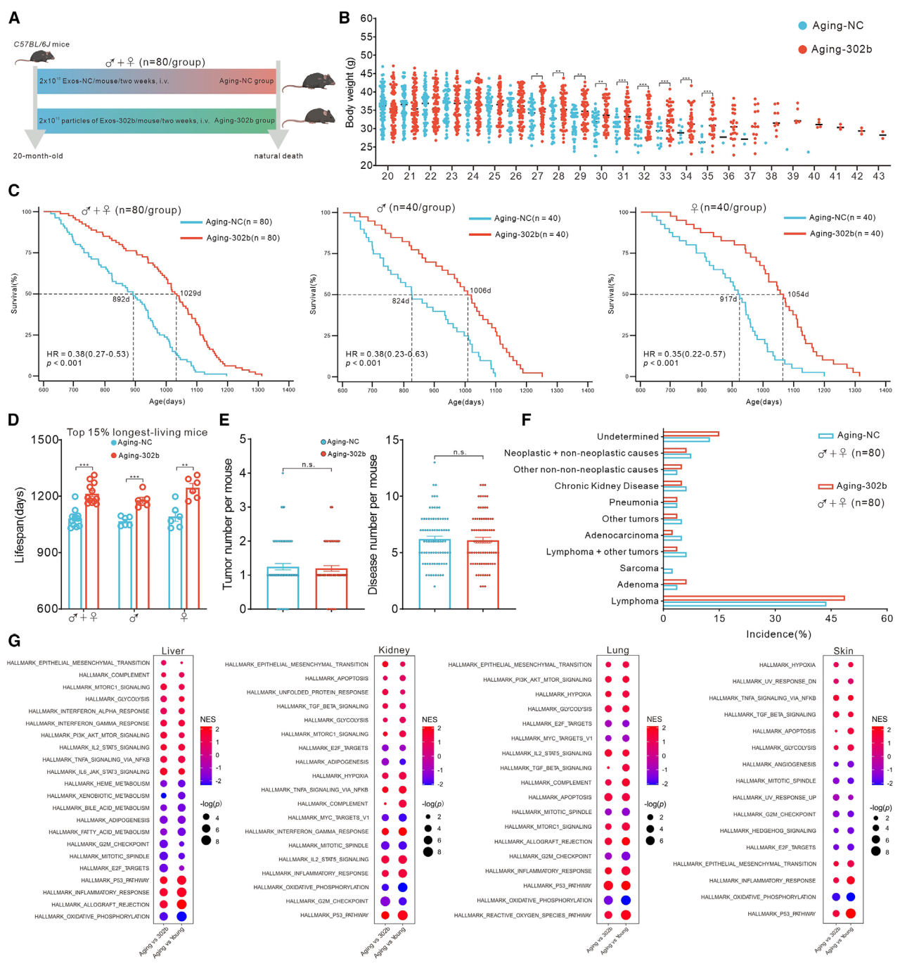
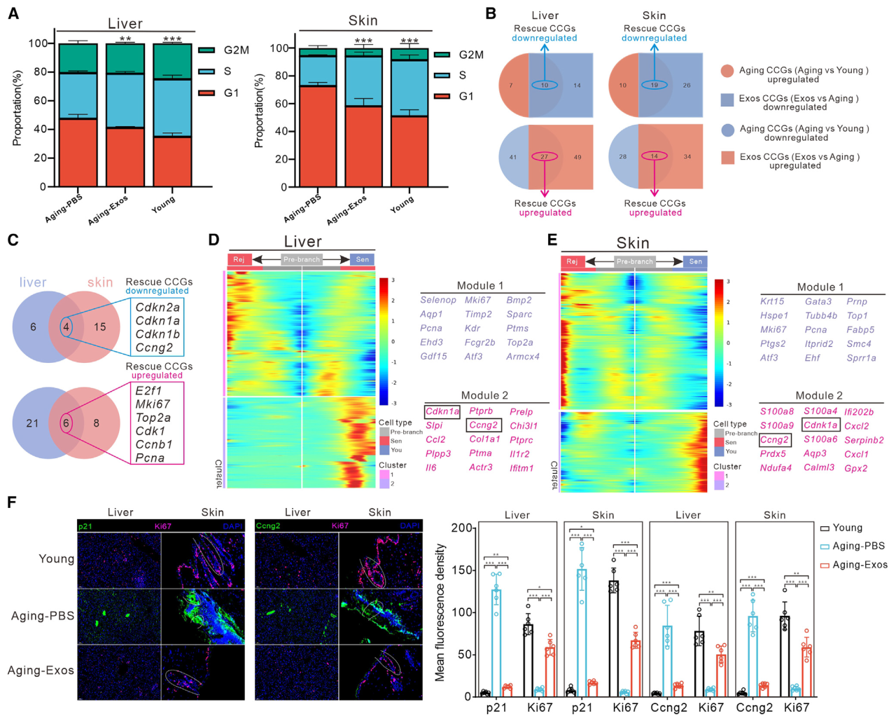
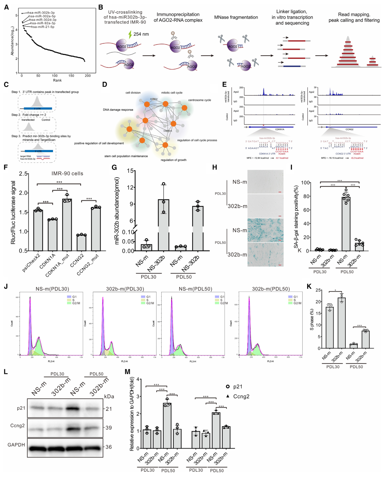
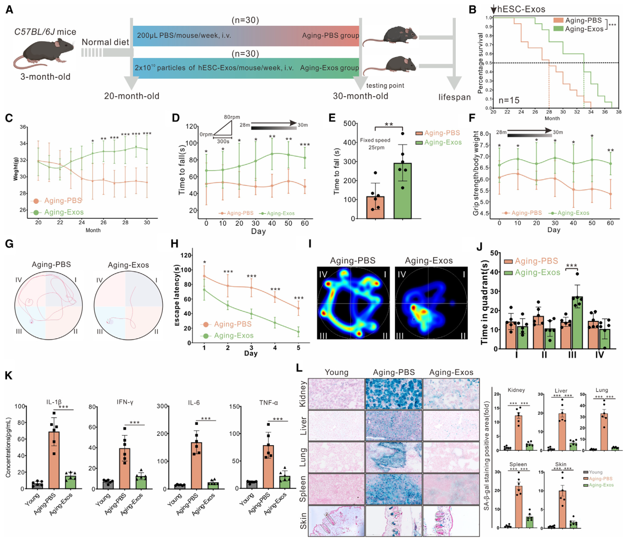
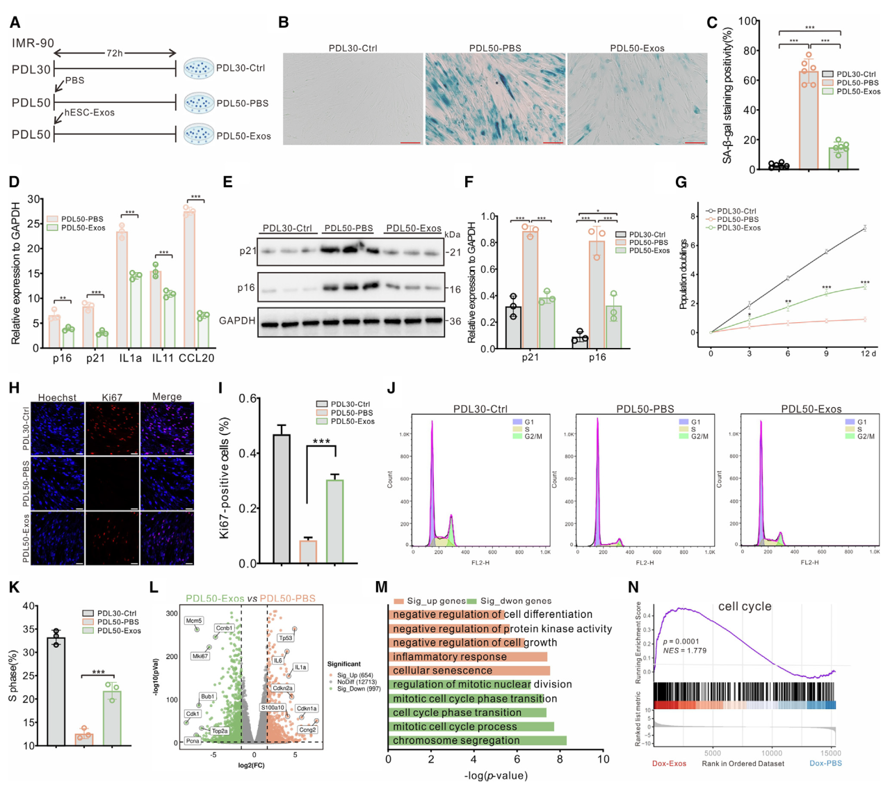
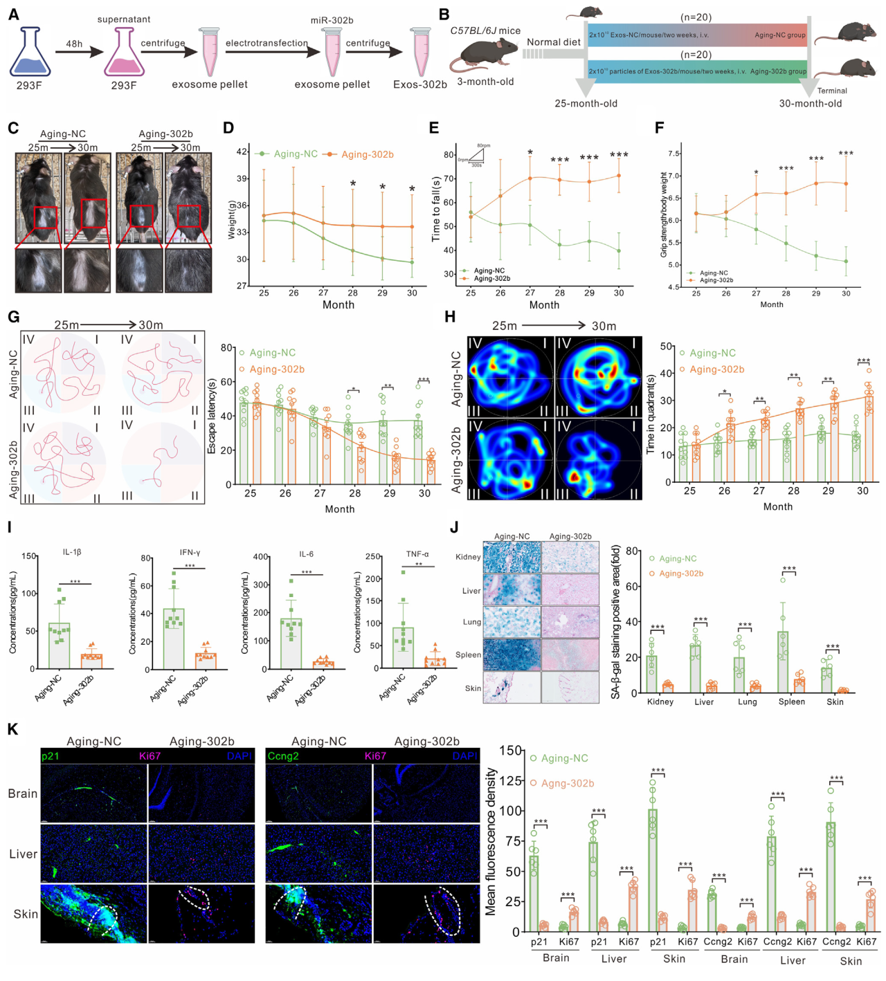
1. hESC-Exos使衰老的IMR-90细胞恢复活力 使用hESC-Exos处理PDL50 IMR-90细胞72小时,观察到衰老表型的显著恢复。衰老相关的β-半乳糖苷酶(SA-β-gal)活性降低,衰老和sasp相关基因(CDKN2A、CDKN1A、IL-1a、IL-11和CCL20)表达下调,在群体倍增实验中促进细胞增殖,细胞增殖标志物Ki67表达增加,S期细胞比例升高。 RNA测序表明,hESC-Exos显著抑制已知衰老相关基因的表达,如TP53、IL-6、CDKN1A和CDKN2A,同时增强增殖相关基因的表达,包括MKI67、PCNA、TOP2A和CDK1。基因集富集分析显示,hESC-Exos处理增强了细胞周期富集。这些发现表明,hESC-Exos处理可以使衰老的IMR-90细胞恢复活力,并重塑其增殖潜力。 新闻图片4 图1 hESC-Exos使衰老的IMR-90细胞恢复活力   2. hESC-Exos在单细胞分辨率下逆转SnCs的增殖阻滞 构建衰老细胞系,并对其进行hESC-Exos或PBS处理,与PBS相比,hESC-Exos处理抑制了Dox诱导的增强的YFP信号和SA-β-gal活性,同时提高了增殖标志物Ki67的表达,hESC-Exos使一些SnCs重新进入增殖过程。 对FCM分类的SnCs进行了单细胞RNA测序,根据细胞周期进展对细胞进行排名,Dox-Exos在s期细胞的比例上优于Dox-PBS,大约增加了17%,UMAP显示,与Dox-PBS相比,Dox-Exos的Rej细胞比例增加,同时Sen细胞比例减少。 新闻图片5 图2 hESC-Exos在单细胞分辨率下逆转SnCs的增殖阻滞   3. hESC-Exos治疗使衰老小鼠恢复活力 体内测试显示,hESC-Exos处理延长了衰老exos小鼠的中位寿命和最长寿命。25 ~ 30月龄,老化exo小鼠的体重高于老化pbs小鼠。且在各类衰老行为能力下降的检测中,老化- exos小鼠表现较好,下降时间明显延长。在老化- exos小鼠握力有所提高,在水迷宫测试中,老化exos小鼠定位平台的时间更短。此外,与衰老- pbs相比,hESC-Exos处理增加了衰老- exos小鼠在记忆阶段在目标象限的时间。 通过酶联免疫吸附试验定量检测白细胞介素(IL)-1β、干扰素(IFN)-γ、IL-6和肿瘤坏死因子α (TNF-α)进一步证实衰老- exos组显著降低。SA-β-gal染色显示衰老组织中SnCs的积累,这被hESC-Exos逆转。此外,hESC-Exos处理降低了DNA损伤标记γ-H2AX的表达,并增加了与基因组稳定性相关的标记H3K9me3的表达,病理分析进一步显示,hESC-Exos改善了衰老组织的病理特征,包括皮肤起皱、炎症反应和其他退行性变化。总的来说,hESC-Exos治疗将小鼠的衰老表型逆转到更年轻的状态。 新闻图片6 图3  hESC-Exos治疗使衰老小鼠恢复活力   4. hESC-Exos处理重塑了衰老小鼠的增殖过程 对衰老- exos和衰老- pbs小鼠分离的肝脏和皮肤组织进行了scRNA测序发现,衰老减少了肝脏和皮肤组织中s期细胞的比例,hESC-Exos处理逆转了这一趋势。免疫荧光染色进一步证实,hESC-Exos处理抑制了老化肝脏和皮肤中Cdkn1a和Ccng2的表达。Cdkn1a和Ccng2是促进细胞周期阻滞和促进衰老的重要因素。hESC-Exos处理逆转了SnCs中的细胞周期阻滞,从而通过抑制Cdkn1a和Ccng2的表达来促进再生。 新闻图片7 图4 hESC-Exos处理可重塑衰老小鼠的增殖过程   5. 在hESC-Exos抑制细胞周期检查点Cdkn1a和Ccng2中富集miR-302b 高通量测序显示miR-302b-3p在hESC-Exos中富集,进行Ago2交联免疫沉淀测序获得的候选位点与miRanda和TargetScan数据库的预测位点重叠。miR-302b在Cdkn1a和Ccng2的3 ' UTR上显示出较低的最小自由能。使用荧光素酶验证Cdkn1a和Ccng2的相对荧光活性明显降低。使用绝对qPCR检测miR-302b模拟转染后miR-302b水平显著升高,PDL50 IMR-90细胞中SA-β-gal活性的增强被miR-302b过表达显著抵消,流式细胞术显示,miR-302b过表达改善了s期细胞比例的减少,p21和Ccng2的表达水平升高也被miR-302b处理后减弱。由此推断miR-302b在体外通过抑制Cdkn1a和Ccng2的表达来促进年轻化。 新闻图片8 图5 hESC-Exos中富集的miR-302b抑制细胞周期检查点Cdkn1a和Ccng2   6. miR-302b治疗可使衰老小鼠恢复活力 为了研究miR-302b处理是否能诱导体内返老,用miR-302b模拟物电转染来自293F细胞的外泌体,产生命名为Exos-302b的外泌体。25个月大的小鼠在连续施用Exos-302b期间,监测背部毛发恢复生长,小鼠体重增加。实验周期中,衰老-302b小鼠在27至30个月的表现优于衰老- nc小鼠,衰老302b小鼠的握力也显著提高,其他行为实验中也发现了使用miR-302b治疗后小鼠表现更良好。 此外,ELISA和细胞因子阵列分析显示,miR-302b的递送减轻了衰老小鼠循环中的慢性炎症。SA-β-gal染色显示,miR-302b的递送逆转了SnC在上述衰老组织中的积累。免疫荧光染色证实,miR-302b递送抑制了老化的肝脏、皮肤和大脑中Cdkn1a和Ccng2的表达。总体而言,miR-302b抑制Cdkn1a和Ccng2在SnCs中的表达,恢复其增殖能力并促进返老。 新闻图片9 图6 miR-302b治疗可使衰老小鼠返老还童   6. 长期递送miR-302b减缓了衰老过程,没有引起安全问题 体重监测显示,27个月后,衰老-302b小鼠的体重明显高于衰老- nc小鼠,这表明miR-302b递送可能减轻与衰老相关的进行性体重减轻。与衰老nc小鼠相比,衰老302b小鼠的中位寿命延长了137天,死亡率风险比(HR)降至38%。混合效应Cox回归显示,与衰老- nc小鼠相比,衰老-302b小鼠的死亡风险显著降低。此外,比较aging-NC和aging-302b小鼠的最大寿命表明,两性合龄302b小鼠的最大寿命显著增加了12.13%。 miR-302b的递送改善了衰老小鼠的外观,死后病理检查显示,尽管衰老-302b小鼠寿命更长,但与衰老- nc小鼠相比,衰老-302b小鼠的肿瘤和疾病负担没有显著差异,两组之间的死亡原因相似。长期给药miR-302b延长了衰老小鼠的寿命,改善了衰老的可见迹象,不增加肿瘤或疾病负担,逆转了衰老组织内细胞增殖能力的下降,减轻了衰老相关的转录组特征,从而有效地减缓了衰老过程。 新闻图片10 图7 长期递送miR-302b减缓了衰老过程,没有引起安全问题


 
总结
细胞衰老是衰老的一个标志,涉及细胞周期的稳定退出。衰老细胞(SnCs)与衰老和衰老相关疾病密切相关,使其成为抗衰老干预的潜在靶点。本研究证明了人类胚胎干细胞衍生的外泌体(hESC-Exos)通过恢复体外SnCs的增殖能力来逆转衰老。在衰老小鼠中,hESC-Exos治疗重塑了SnCs的增殖景观,导致了年轻化,这可以通过延长寿命、改善身体机能和减少衰老标志物来证明,且miR-302b治疗并不会带来安全性问题。


    中科优品推荐 作为24年诺奖“新星”,miRNA在基因调控中扮演重要角色,外泌体作为远端细胞间的“通讯员”也一直是国自然的“常青树”,中科新生命外泌体多组学为外泌体的蛋白、修饰、代谢、RNA多维度研究提供一体化解决方案,“从头到位,一站省心”。
 

上一篇

科研人别再纠结!顶刊案例手把手教你选择scRNA-seq or snRNA-seq!

下一篇

Nat Commun|解锁血液蛋白组的“黄金钥匙”——SomaScan揭秘肾损伤的“血液密码”,156个蛋白成关键突破!

更多资讯

我的询价