上海中科新生命生物科技有限公司

18

手机商铺

qrcode
商家活跃:
产品热度:
  • NaN
  • 0.5
  • 1.5
  • 0.5
  • 3.5

上海中科新生命生物科技有限公司

入驻年限:18

  • 联系人:

    杨小姐

  • 所在地区:

    上海 闵行区

  • 业务范围:

    技术服务

  • 经营模式:

    生产厂商 科研机构

在线沟通

公司新闻/正文

项目文章Cell Metab | 上交大陈豪燕等团队揭示肠道菌群-代谢物互作调控泛癌PD-1/PD-L1免疫治疗响应

394 人阅读发布时间:2025-02-13 17:22

新闻图片1 免疫检查点阻断(ICB)疗法通过靶向免疫检查点蛋白激活抗肿瘤免疫,但患者响应率仅为20%-40%。研究表明,肠道微生物及其代谢产物显著影响ICB疗效。不同肠型具有特定的微生物组成和代谢特征,尽管已有研究揭示了ICB反应相关肠型,但其代谢特征与宿主免疫反应的具体机制仍待阐明。 2025年2月,上海交通大学医学院附属仁济医院陈豪燕/肖秀英课题组、苏州大学第一附属医院何宋兵、江苏省肿瘤医院沈波等人在Cell Metabolism(IF27.7)杂志在线发表了题为“Interplay between gut microbial communities and metabolites modulates pan-cancer immunotherapy responses” 的研究论文,揭示了肠道菌群与代谢物互作调控泛癌免疫治疗响应的新机制。研究通过多组学分析鉴定出五种与抗PD-1/PD-L1治疗响应密切相关的肠型,发现菌群代谢产物苯乙酰谷氨酰胺(PAGln)可抑制T细胞活性,影响免疫治疗效果。此外,研究证实肠道菌群移植(FMT)可重塑耐药患者的肠道微生态,恢复其对PD-1单抗的治疗响应,为克服免疫治疗耐药提供了新策略。中科新生命为该研究提供了H650医学高通量靶向代谢组检测服务。 新闻图片2    


 
 研究材料
人粪便样本、模型小鼠


 
 研究步骤
新闻图片3 图1 实验设计方案 步骤1:对303例接受抗PD-1/PD-L1治疗的癌症患者(队列1:n=165;队列2:n=138)进行粪便样本宏基因组和高通量靶向代谢组检测; 步骤2:整合公共数据,并构建预测模型; 步骤3:基于肠道微生物组数据鉴定ICB治疗相关肠型,并分析其代谢特征; 步骤4:利用KEGG数据库注释功能模块,解析不同肠型的功能差异; 步骤5:通过小鼠模型验证关键代谢物PAGln对ICB疗效的调控作用。


 
 研究结果
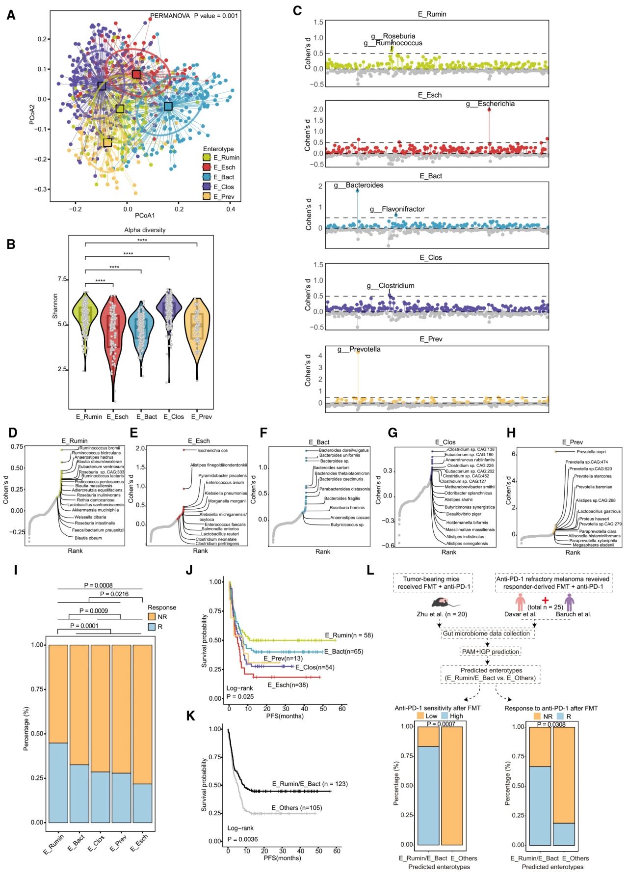
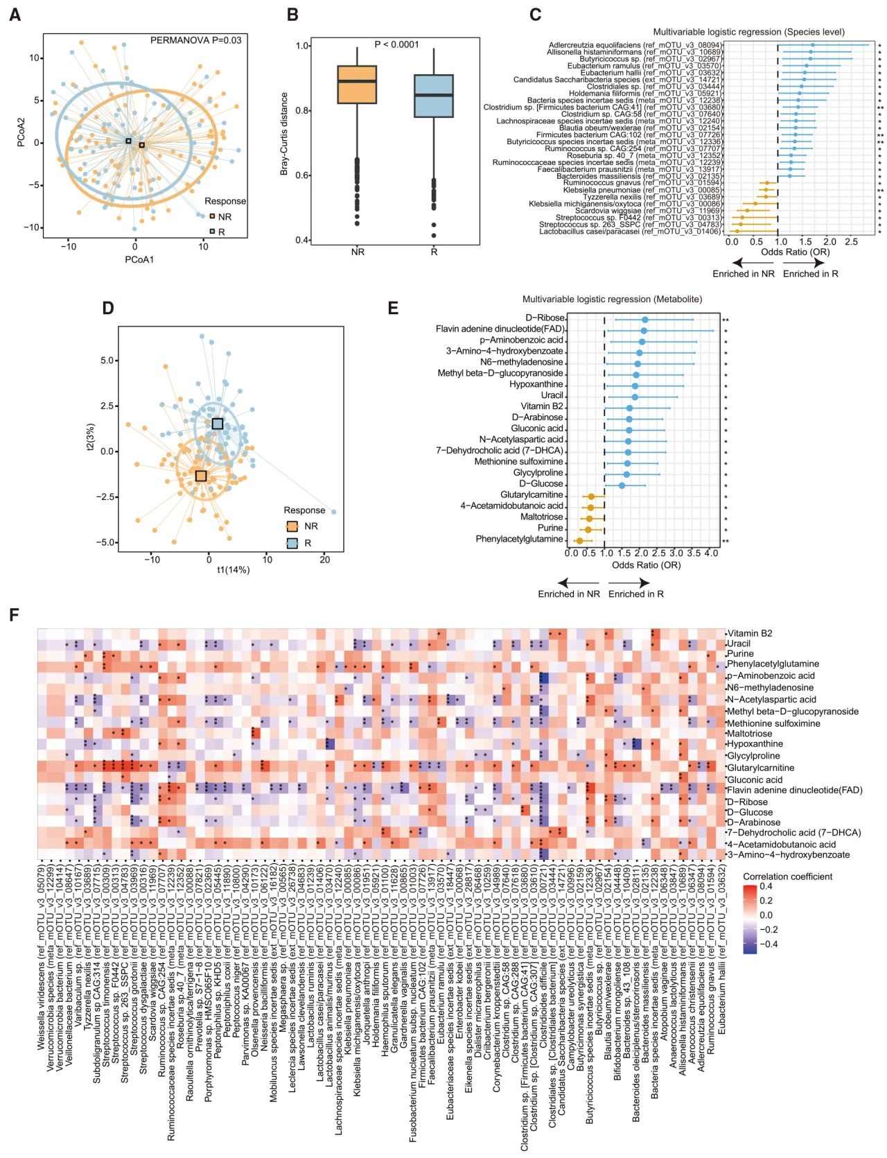
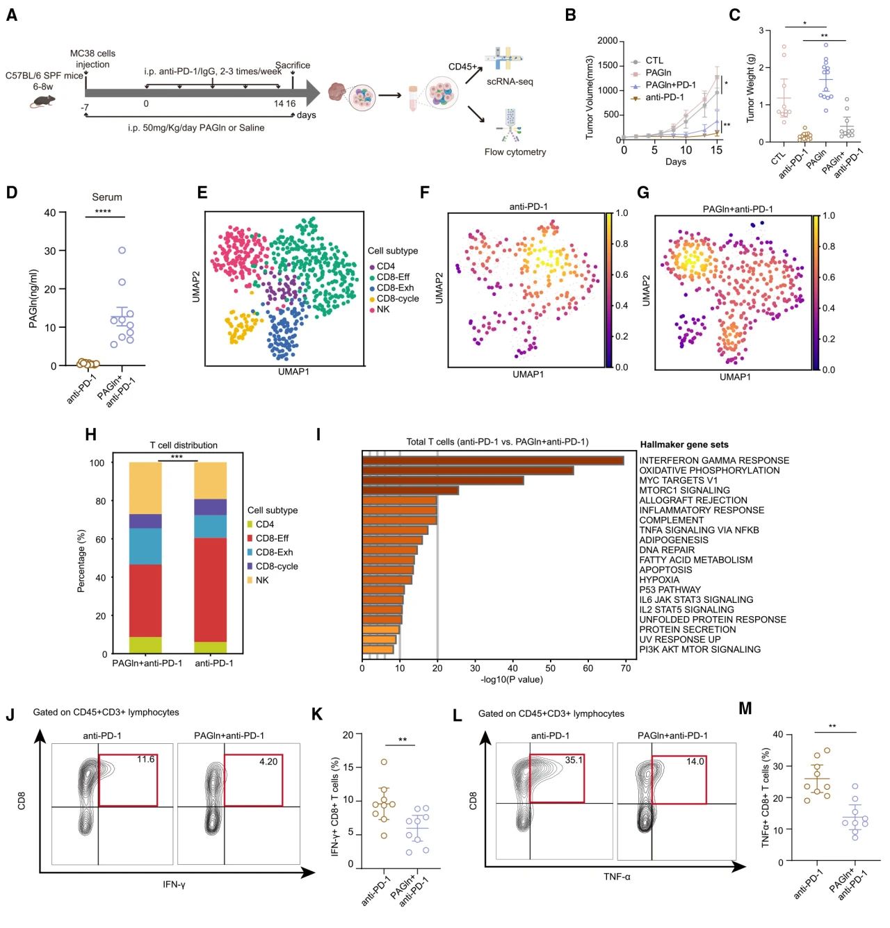
1. 与抗PD-1/PD-L1治疗响应相关的微生物和代谢物 宏基因组分析显示,治疗响应者(Rs)与非响应者(NRs)的β多样性存在显著差异。共鉴定出11个与治疗响应正相关的菌属,74个相关菌种(20个促进响应,8个抑制响应)(图2A-C)。高通量靶向代谢组结果也显示Rs和NRs存在明显差异。16种与响应呈正相关的代谢物,5种与响应呈负相关的代谢物(图2D-E)。排除抗生素影响的相关性分析表明,Rs中增加的菌群与代谢物呈正相关,而NRs中增加的菌群与Rs相关代谢物呈负相关(图2F)。 新闻图片4 图2 队列1中Rs和NRs的肠道菌群及代谢物差异分析   2. 构建抗PD-1/PD-L1治疗响应预测模型 整合四个已发表抗PD-1治疗队列(n=568)和队列1(n=165)数据,共733个样本。采用随机森林(RF)算法结合迭代特征消除(IFE)构建预测模型,并在队列2(n=138)中验证。结果显示,菌群-代谢物整合模型的预测性能最优(AUC=0.87),显著优于单一组学模型(图3)。 新闻图片5 图3 机器学习构建预测模型及准确性评估   3. 抗PD-1/PD-L1治疗响应及预后相关肠型鉴定 基于733个样本的分区围绕中位数(PAM)聚类分析,鉴定出5种具有显著α多样性差异的肠型:Ruminococcus (肠型1, E_Rumin)、 Escherichia (肠型2, E_Esch)、Bacteroides (肠型3, E_Bact)、Clostridium (肠型4, E_Clos)和 Prevotella (肠型5, E_Prev),每种肠型特有属的丰度都存在差异(图4A-H)。其中,E_Rumin和E_Bact肠型患者表现出更高的治疗响应率和更长的无进展生存期(PFS)(图4I-K)。通过小鼠模型和临床队列验证,发现粪便微生物群移植(FMT)可诱导响应相关肠型。在两个黑色素瘤队列中,接受Rs供体FMT的难治性患者中,E_Rumin/E_Bact肠型患者较其他肠型患者表现出显著更高的反应率(图4L)。 新闻图片6 图4  整合宏基因组学数据鉴别肠型   4. 不同肠型的微生物功能模块及代谢特征分析 确定每种肠型特有的功能丰度模块,为解析肠型间微生物群落功能差异提供了依据,并比较了队列1中不同肠型的代谢特征(图5A-B)。发现,肠型1:苯胺-2-磺酸盐、天冬酰胺、牛磺酸及核苷酸类似物浓度较高;肠型2:PAGln和4-乙酰氨基DING酸浓度较高,其中高丰度的Klebsiella pneumoniae可能与PAGln的产生有关;肠型2和5: γ-氨基DING酸(GABA)和嘌呤浓度较高;肠型5:纤维二糖、S-腺苷甲硫氨酸和肌肽浓度较高;肠型3: 核糖酸和草酸浓度较高;肠型4:多种有机酸及其衍生物浓度较高。这些代谢特征为阐明肠型与宿主代谢之间的关系提供了重要线索。 新闻图片7 图5 不同肠型的功能和代谢情况   5. 肠型间微生物与代谢物相互作用的生物学机制 肠型1:丙氨酸、天冬氨酸、谷氨酸代谢(map00250)和组氨酸代谢(map00340)高度激活,可促进天冬酰胺生成,其高丰度的9种菌群相关KO基因也显著上调;肠型2:苯丙氨酸代谢(map00360)、谷氨酸代谢(map00250)和GABA分流(M00027)被激活,参与PAGln和GABA代谢,其高丰度的5种菌群中7个KO基因与PAGln代谢相关;肠型4:产甲烷途径上调,14个相关KO基因丰度增加,主要归因于优势菌Methanobrevibactersmithii(图6)。表明,每种肠型都具有独特的菌群组成和代谢特征,这些特征可作为生物标志物,用于预测患者对免疫治疗的响应。 新闻图片8 图6 个体肠型中微生物与代谢物的互作机制   6. PAGln减弱抗PD-1治疗效果的体内验证 作者想探究PAGln是否会降低体内抗PD-1治疗效果。对肿瘤小鼠分别进行抗 PD-1治疗及抗PD-1联合PAGln注射治疗。结果显示,联合PAGln治疗的小鼠,其肿瘤体积与重量显著增加,且血清中PAGln浓度更高(图7A-D)。与抗PD-1治疗组相比,联合治疗组小鼠有效CD8+T细胞比例更低、耗竭 CD8+T细胞比率更高,免疫刺激反应下降,CD8T细胞浸润减少(图7E- M)。该实验证明PAGln在免疫治疗中存在潜在不利影响。 新闻图片9 图7 PAGln体内验证


 
总结
这项研究不仅阐明了肠道微生物组与代谢组在调节ICB治疗反应中的关键作用,还为开发新型生物标志物和治疗策略奠定了科学基础,从而有望显著提升ICB治疗的疗效,并推动个体化医疗的发展。


  中科可以提供的帮助 H800 医学高通量靶向代谢组:全覆盖H650 医学高通量靶向代谢组检测物质。能够实现对近 800 种物质进行靶向检测。采用全标品开发模式,其优势显著,检测所得结果精准可靠,无需再另行验证。

    中科优品推荐 【中科新生命】全新推出H800 医学高通量靶向代谢组产品,精准定性,绝对定量及结果无需验证的特点,一次满足您的代谢组学研究需求,检测范围覆盖800种重要功能及代谢物,覆盖核心代谢通路。
 

上一篇

国自然没思路?高分佳作带你看“新贵”棕榈酰化在神经研究中大展拳脚!

下一篇

生命科学界的“哪吒”!JAMA与CNS等顶刊见证SomaScan三头六臂的创新力量!

更多资讯

我的询价