上海中科新生命生物科技有限公司

18

手机商铺

qrcode
商家活跃:
产品热度:
  • NaN
  • 0.5
  • 1.5
  • 0.5
  • 3.5

上海中科新生命生物科技有限公司

入驻年限:18

  • 联系人:

    杨小姐

  • 所在地区:

    上海 闵行区

  • 业务范围:

    技术服务

  • 经营模式:

    生产厂商 科研机构

在线沟通

公司新闻/正文

Cell Metab | 新发现!首都医科大学团队揭示肠道菌群可分泌脂类物质减轻阿尔茨海默病病理

718 人阅读发布时间:2025-01-24 09:16

新闻图片1 过往“肠脑轴”研究多聚焦于肠道菌群分泌的小分子代谢物,如短酸、神经递质等物质影响脑部疾病发生,而首都医科大学基础医学院张晨/王伟/刘希成教授团队2024年11月在Cell Metabolism(IF27.7)上发表了题为“Microbiota-derived lysophosphatidylcholine alleviates Alzheimer's disease pathology via suppressing ferroptosis”的研究,该文章有重大新发现,即肠道菌群可分泌脂类物质缓解阿尔茨海默症(AD)的发展进程。文章不仅对发现的新物质进行了充分论证,还结合单细胞转录组、转录组、非靶脂质组多个组学详细阐明菌群分泌的脂类物质如何缓解AD进程,并在文章最后使用小部分临床患者队列验证了小鼠模型中的发现。文章的实验设计堪称经典,建议大家有时间再关注原文,借鉴文中的实验方案。 新闻图片2    


 
 样本信息
小鼠模型:5xFAD小鼠模型(阿尔茨海默病模型小鼠)、ABX治疗5xFAD小鼠模型、WT小鼠;
临床队列:AD患者及与其年龄匹配的对照人群。


 
 研究路线
步骤1:宏基因组表明:使用广谱ABX鸡尾酒治疗5xFAD小鼠以耗尽微生物群可改善5xFAD小鼠的AD病理特征,其中拟杆菌门在AD进程中相对丰度逐渐下降,具有缓解AD进程的功能; 步骤2:血清代谢组:PC向LPC转化是缓解AD进展的关键脂质,且卵形拟杆菌可催化PC向LPC转化; 步骤3:单细胞转录组:LPC可通过铁死亡减轻AD病理; 步骤4:转录组+非靶脂质组:LPC与孤儿受体GPR1119结合,激活GPR119表达,进而通过 NRF2-ACSL4轴抑制铁死亡; 步骤5:临床人群验证,相比于健康人群,AD患者粪便中确实存在卵形拟杆菌丰度下降,LPC含量下降的现象。


 
 研究结果
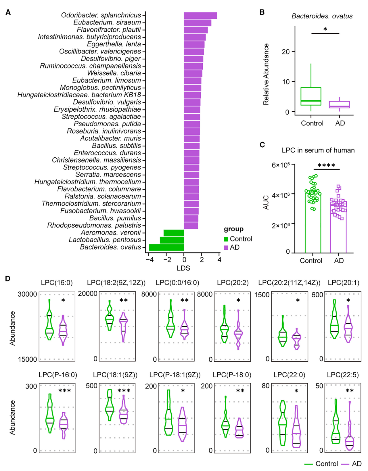
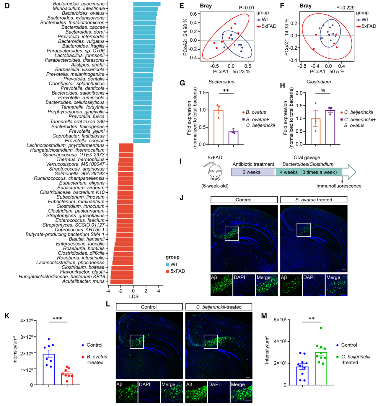
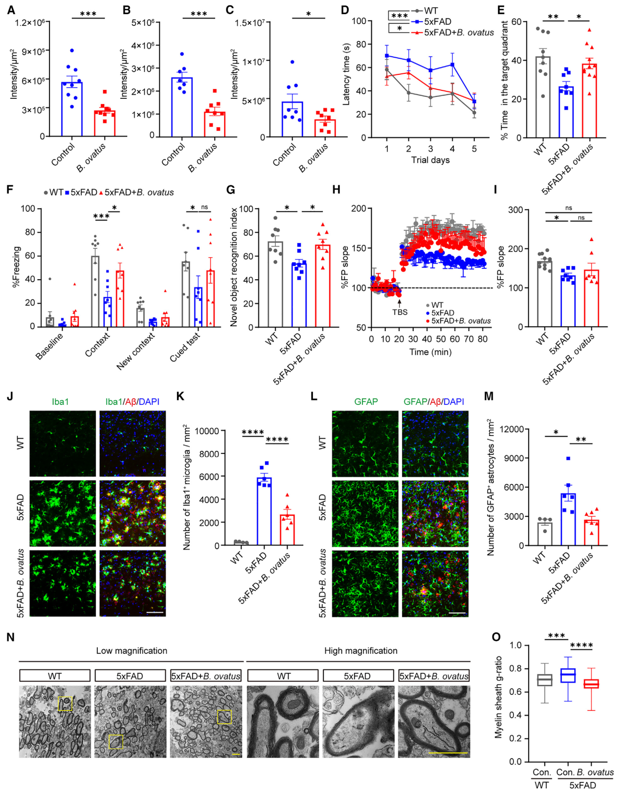
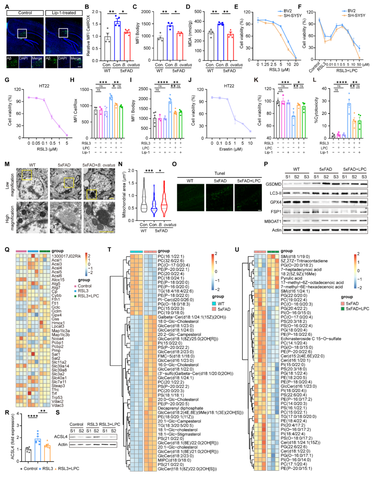
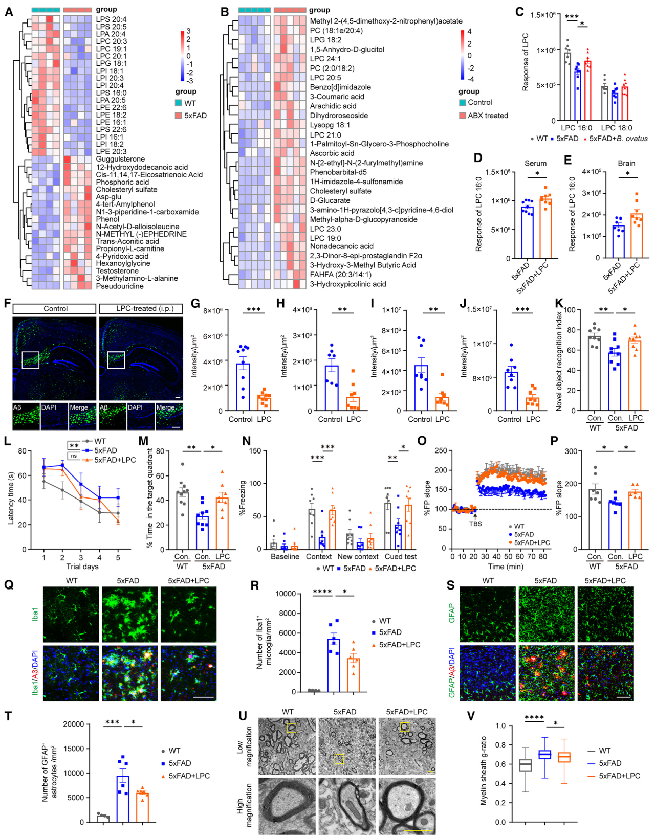
1. 拟杆菌门相对丰度下降和厚壁菌门相对丰度增加是诱导AD发病的关键菌群 开篇利用5xFAD小鼠、ABX处理的5xFAD小鼠粪便进行宏基因组测序、新型物体识别(NOR)、Morris水迷宫(MWM)、情景恐惧条件反射(CFC)实验,发现ABX治疗后5xFAD小鼠海马中Aβ斑块负荷显著减少,学习和记忆障碍得到改善,证实微生物群会影响AD的发病机制。 随后确认关键菌群,使用WT和5xFAD小鼠模型粪便进行宏基因组测序,LEfSe分析表明,随AD发病进程的延续,5xFAD小鼠的卵形拟杆菌(Bacteroides ovatus)、多氏拟杆菌(Bacteroides dorei)、普通拟杆菌(Bacteroides vulgatus)相对丰度显著降低。巴氏梭菌(Clostridium pasteurianum)、无芽梭菌(Clostridium innocuum)、贝氏梭菌(Clostridium beijerinckii)相对丰度显著升高(图1D)。将拟杆菌和梭状芽孢杆菌剔除后,WT和5xFAD小鼠菌群差异不明显(图1E,F),进一步说明梭状芽孢杆菌和拟杆菌丰度变化是驱动WT和5xFAD小鼠肠道微生物群差异的主要因素。菌属定植实验也表明,梭菌可增加Aβ斑块形成,而拟杆菌可缓解该现象(图1I-M)。 新闻图片3 图1 5xFAD小鼠肠道微生物群失调表现为梭菌丰度增加和拟杆菌丰度减少 既然AD发病过程中会伴随拟杆菌属物种的相对丰度下降,回补拟杆菌属是否能够缓解或逆转AD的病理特征?随后,利用5xFAD小鼠和接受卵形拟杆菌(拟杆菌门)灌胃治疗5xFAD小鼠,发现卵形拟杆菌治疗可改善AD的各类病理特征,包括认知能力和神经元功能、减少胶质增生和髓鞘退化,再次证实卵形拟杆菌对AD患者具有保护作用。 新闻图片4 图2 卵形拟杆菌缓解AD的病理表型   2. 血清脂质组确定PC向LPC转化是缓解AD进展的关键脂质 肠脑轴循环的常见特征为:肠道菌群分泌的小分子物质穿透肠道屏障,进入血液循环系统影响远端大脑神经组织。同样,作者也对小鼠血清进行代谢组检测。通过差异分析发现相比于WT小鼠,5xFAD小鼠中溶血磷脂家族成员丰度显著降低。为锁定关键脂质,使用5xFAD小鼠和ABX治疗的5xFAD小鼠为模型,分析血清中脂质变化,发现ABX治疗后可逆转LPC和部分PC含量。外源腹腔注射LPC治疗5xFAD小鼠,可显著降低小鼠海马区Aβ斑块负荷,减少淀粉样蛋白沉积,改善突触功能障碍和胶质增生,并促进AD小鼠模型中的髓鞘生成和修复。 新闻图片5 图3 血清中的LPC与肠道微生物的丰度相关,并减轻AD病理 如何建立卵形拟杆菌与LPC、PC间的关联,确认是两者共同作用,以缓解AD进展呢?作者随后使用5xFAD小鼠模型,通过口服方式服用卵形拟杆菌+PC或单独PC治疗,发现卵形拟杆菌+PC治疗的5xFAD小鼠海马区Aβ斑块积累显著减少并提升血清中的LPC水平。 由于PC可在磷脂酶A2(PLA2)代谢下生成LPC产物。作者将来自卵形拟杆菌的Pla2基因克隆到大肠杆菌BL21中(E.coli-PLA2)并与PC共孵育,发现卵形拟杆菌和E.coli-PLA2可将PC转化为LPC。随后,将E.coli-PLA2补充到5xFAD小鼠中,发现其可显著降低海马Aβ斑块负荷,降低血清中PC水平,增加LPC水平。表明E.coli-PLA2可催化血清中PC向LPC转化。 新闻图片6 图4 卵形拟杆菌可将PLA2降解为LPC   3. 单细胞转录组表明LPC可通过铁死亡减轻AD病理 使用Smart-seq2对LPC处理小鼠、LPC未处理的5xFAD小鼠和对照小鼠的神经元和胶质细胞(小胶质细胞、星形胶质细胞和少突胶质细胞)富集的脑细胞悬液进行单细胞RNA测序。KEGG富集表明,LPC治疗小鼠可介导铁死亡相关通路中基因的下调表达。对5xFAD小鼠腹腔注射铁死亡抑制剂(Lip-1),5xFAD小鼠表现出与LPC治疗小鼠相似的AD病理。改善小鼠的学习和记忆障碍,逆转神经元的核周内线粒体结构和面积。 新闻图片7 图5  LPC可通过铁死亡相关代谢途径影响AD病理进程   4. 转录组+非靶脂质组表明LPC抑制ACSL4依赖性铁死亡需要孤儿受体GPR119 随后,进一步研究LPC介导的铁死亡抑制机制。在RSL3诱导下对LPC处理的细胞进行RNA-seq,发现LPC处理可下调ACSL4表达(编码铁蛋白的相关基因)。Acsl4过表达可增加RSL3诱导的脂质过氧化。Acsl4表达缺陷可降低5xFAD小鼠的Aβ斑块负荷、ROS和脂质过氧化水平,LPC治疗无法再次降低上述指标表达,表明ASCL4可能是LPC下游的潜在目标,该过程受GPR119-ACSL4轴调控(孤儿受体GPR119是LPC的受体)。 同时,先前研究表明NRF2是一种关键的调节铁死亡过程的转录因子。本文发现LPC治疗可以增加Nrf2基因的转录和翻译水平。LPC处理Nrf2缺陷型神经元细胞系,可减弱LPC对RSL3诱导的铁死亡抑制作用。免疫印迹分析表明,与对照组相比,5xFAD小鼠海马组织中NRF2的表达降低,LPC治疗可恢复NRF2蛋白水平。整体结果表明,LPC与GPR119结合,随后通过调节NRF2-ACSL4轴拮抗细胞铁死亡。 新闻图片8 图6  LPC抑制5xFAD小鼠铁死亡机制   5. 临床人群对上述结果再验证 文章最后,在临床上收集AD患者和年龄匹配的对照供体的粪便和血清样本。通过宏基因组和血清脂质组发现,在健康对照供体中,卵形拟杆菌丰度最高(图7A和7B)。AD患者血清中LPC浓度显著降低(图7C、7D)。再次验证AD小鼠模型中的发现。 新闻图片9 图7  临床AD患者及其相同年龄的健康人群粪便宏基因组,血清代谢组检测


 
总结
该文发现了一种新的由肠道菌群分泌的脂类分子对AD患者的保护作用,并结合单细胞转录组、转录组、血清脂质组等多个组学,描绘出肠道菌群对AD病理特征的详细调控机制:肠道中的卵形拟杆菌可分泌LPC进入血液中,LPC激活其受体GPR119的表达,通过NRF2-ASCL4轴抑制神经元相关细胞的铁死亡过程,进而改善AD小鼠中Aβ样蛋白沉积,改善小鼠的学习和记忆能力。


        中科优品推荐 【中科新生命】深耕组学20年,可实现多样本与多组学交叉设计,配合临床多组学纵向大队列研究方案,为您提供从样本到组学到整合分析的全流程服务 新闻图片10
 
 

上一篇

Cell署名开年红!刘真/木良善/李辰/孙怡迪/朱文成合作从蛋白质动态层面解读人类早期胚胎发育的成功与失败

下一篇

STTT | 甲流后警惕肺炎!首都儿科研究所王毅等揭秘单细胞组学下细菌性肺炎的免疫全景

更多资讯

我的询价