18 年
手机商铺
公司新闻/正文
394 人阅读发布时间:2025-01-21 15:25
细菌性肺炎是一种严重的公共卫生负担,它不仅导致了大量的发病率和死亡率,还带来了沉重的医疗成本。尽管抗生素和辅助治疗是目前的主要治疗手段,但对于疾病发病机制的深入理解仍然有限。
今天要给大家介绍一篇关于细菌性肺炎的研究,这篇文章通过大规模单细胞转录组图谱,为我们揭示了细菌性肺炎的免疫全景。2025年1月6日,首都儿科研究所王毅、中国人民解放军总医院解立新、于浩天、肖坤在Signal Transduction And Targeted Therapy(IF 40.8)发表了标题为”A pan-immune panorama of bacterial pneumonia revealed by a large-scale single-cell transcriptome atlas”的一项突破性研究。这篇文章通过对444,146个支气管肺泡灌洗液细胞进行单细胞RNA测序,让我们看到了细菌性肺炎中免疫反应的异质性,以及与疾病严重程度相关的不同免疫细胞特征。接下来,就让我们一起深入了解这项研究的发现吧。
单细胞RNA测序:58名疾病患者:22轻度,36重度疾病患者以及16名健康供体,共444,146个支气管肺泡灌洗液细胞进行了单细胞RNA测序
图1 444,146个高质量单细胞的转录组图谱
结果2. 中性粒细胞和巨噬细胞是严重患者炎症反应的主要驱动因素
通过分析细胞因子和炎症基因的表达,研究者们为每个免疫细胞建立了细胞因子评分和炎症评分。结果显示,严重细菌性肺炎患者的细胞因子和炎症评分显著高于轻度患者,表明严重患者肺部存在炎症细胞因子风暴。研究识别出14个细胞亚型,包括6个中性粒细胞亚型、7个巨噬细胞亚型和1个上皮细胞亚型,这些亚型的细胞因子和炎症评分显著升高,暗示它们可能是炎症风暴的来源。进一步分析发现,3个巨噬细胞簇和5个中性粒细胞簇在严重患者中的细胞因子和炎症评分显著高于轻度患者和健康对照,这些细胞簇可能是严重患者肺部炎症反应的主要贡献者。
图2 中性粒细胞和巨噬细胞是严重患者炎症反应的主要驱动因素
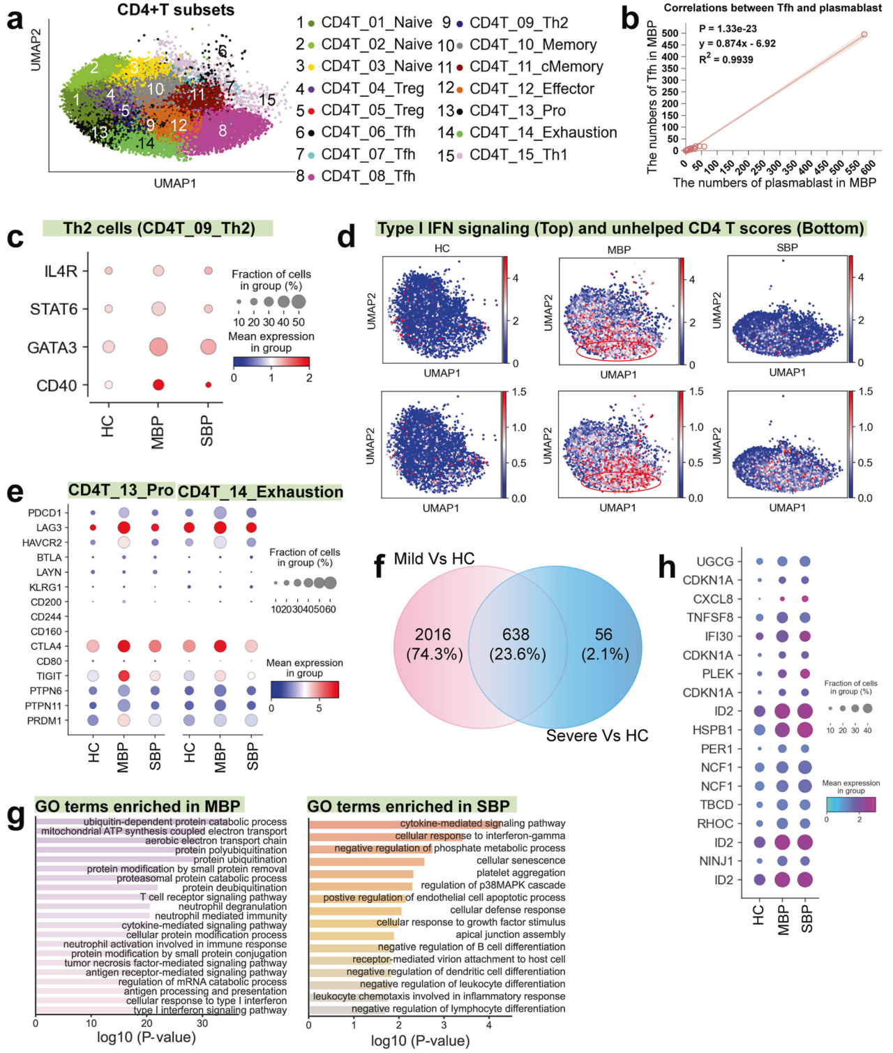
结果3. Tfh和Th2细胞在轻度患者中的扩张
研究识别出15个CD4+ T细胞亚型,包括幼稚T细胞、调节性T细胞、滤泡辅助T细胞(Tfh)、Th2细胞、记忆T细胞等。分析发现,Tfh、Th2和增殖的CD4+ T细胞在轻度患者中富集,而一个Treg亚群(CD4_05_Treg)在严重患者中主要扩张。Tfh细胞的转录特征与促进B细胞免疫反应一致,表明它们可能在病原体感染期间促进保护性B细胞免疫反应。此外,轻度患者中浆细胞的显著扩张与Tfh细胞的增加呈强正相关,而这种相关性在严重程度增加时减弱。Th2细胞的主要功能是促进B细胞激活,轻度患者中Th2细胞的扩张与浆细胞的增加也呈强相关。这些发现表明,轻度患者中T细胞和B细胞之间的协调反应导致了有效的体液免疫,而在严重患者中这种联系似乎被破坏。
图3 Tfh和Th2细胞在轻度患者中的扩张
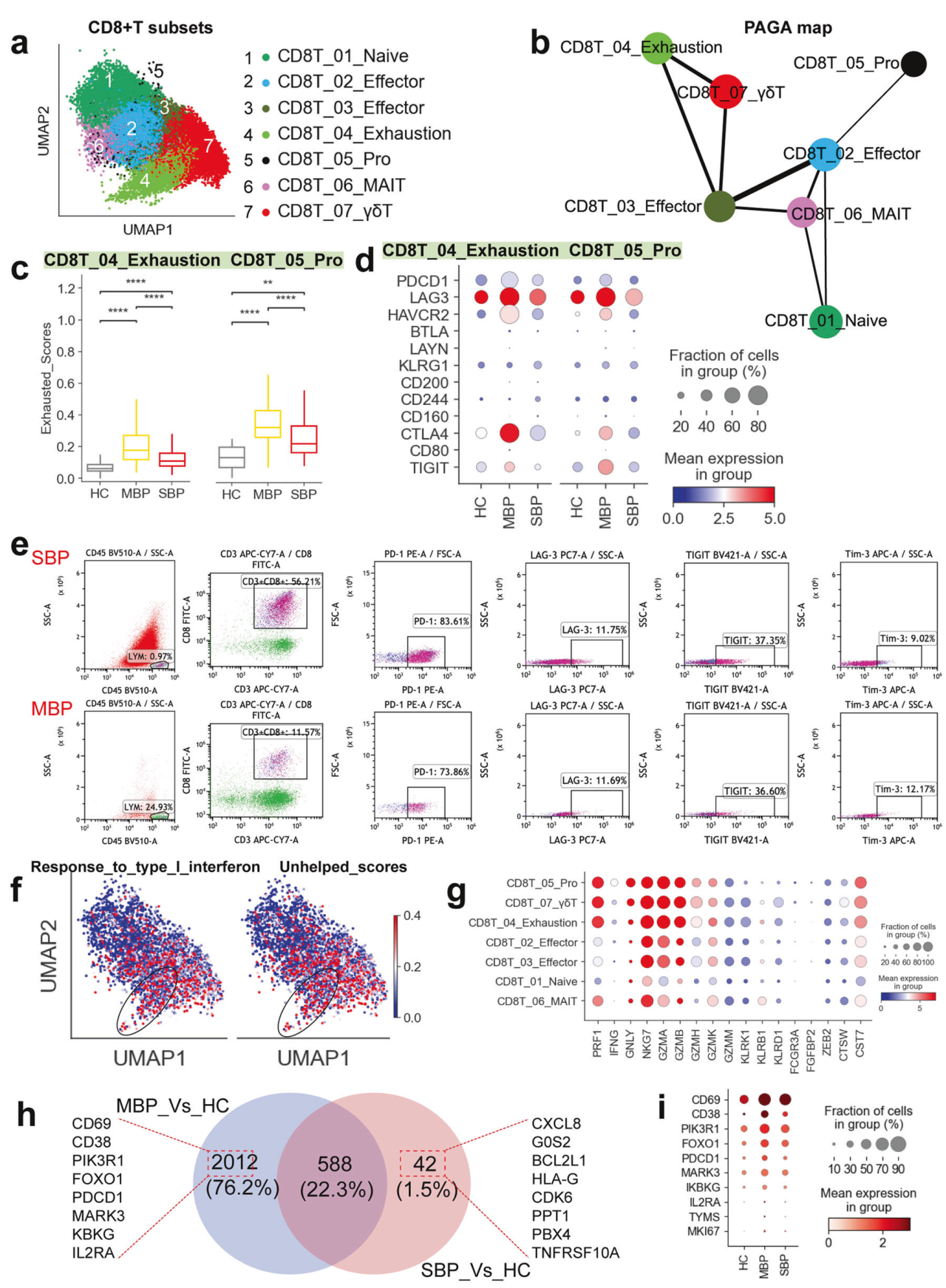
结果4. CD8+ T细胞的激活与疾病严重程度降低相关
研究识别出7个CD8+ T细胞亚簇,包括幼稚T细胞、效应T细胞、耗竭T细胞、MAIT细胞、γδT细胞和增殖T细胞。分析发现,与轻度症状患者相比,严重症状患者中所有CD8+ T细胞亚群的丰度都有所下降,表明在这些病例中由CD8+ T细胞介导的适应性免疫反应可能受到了干扰。特别是,CD8T_05_Pro亚群在轻度患者中表现出高增殖水平,并且与效应基因(如NKG7、GZMA和PRF1)的表达增加相关,支持其被分类为增殖性效应CD8+ T细胞。这些发现突出了轻度和重度细菌性肺炎患者中CD8+ T细胞簇之间的重要差异。
图4 CD8+ T细胞的激活与疾病严重程度降低相关
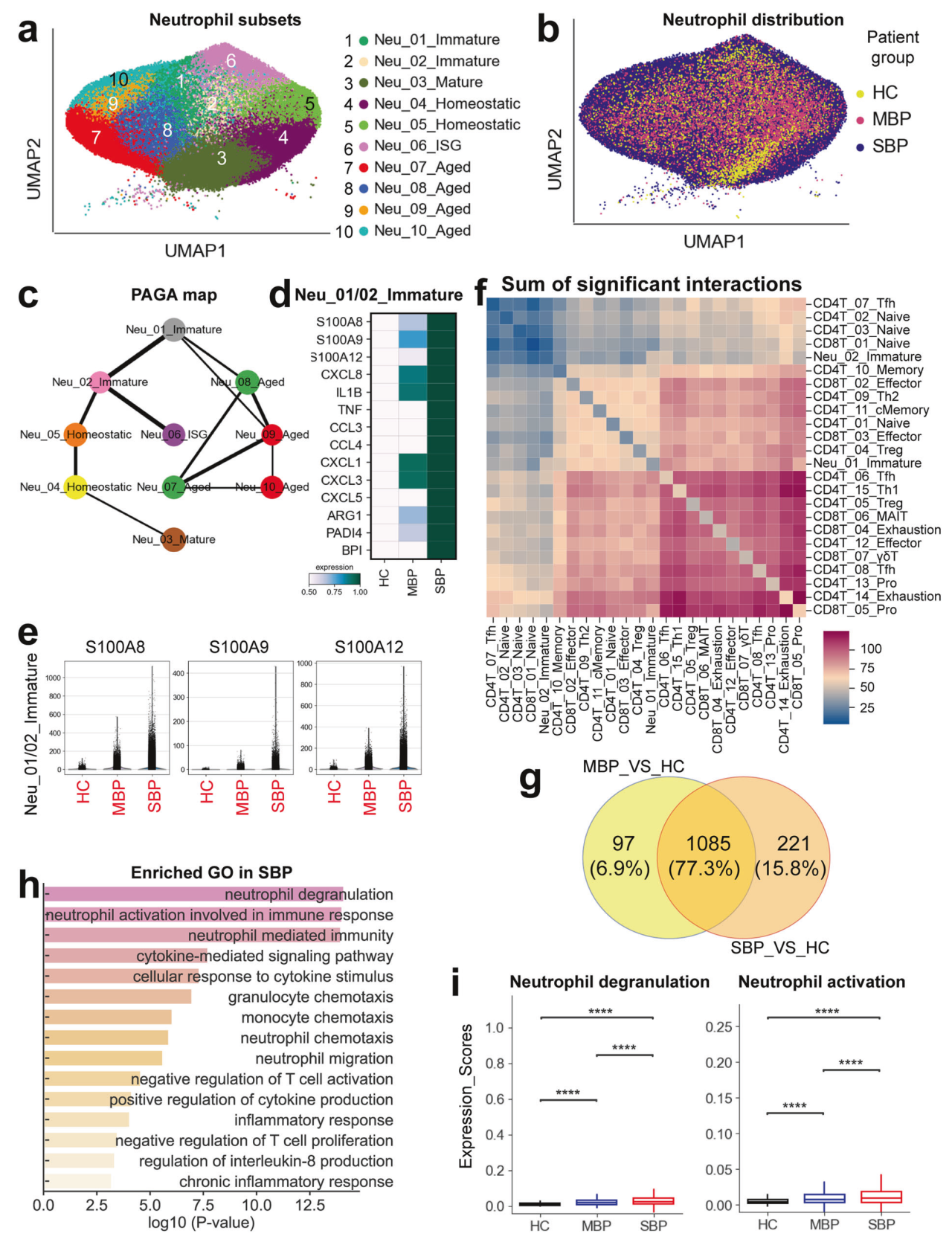
结果5. 中性粒细胞反应失调作为严重细菌感染的潜在贡献因素
通过亚簇分析,研究揭示了中性粒细胞室内的显著多样性,识别出10个转录上不同的细胞亚型。这些亚型包括两个未成熟簇、一个成熟簇、四个老化簇、一个干扰素刺激基因(ISG)相关簇和两个稳态簇。所有中性粒细胞亚群在细菌感染个体中都富集,证实了浸润的中性粒细胞在对抗细菌病原体中的重要作用。研究还发现,来自严重细菌感染患者的未成熟中性粒细胞高表达一系列促炎分子,如S100A8/9/12、CCL3/4、IL1B和CXCL8,这些分子被认为是严重感染性疾病(如结核病和COVID-19)中炎症细胞因子风暴的关键诱导因子。此外,未成熟中性粒细胞还高表达PADI4,这是NETosis(中性粒细胞外陷阱形成)的一个关键因素,最近的研究表明NETs在严重感染性疾病的发病机制中具有显著作用。
图5 中性粒细胞反应失调作为严重细菌感染的潜在贡献因素
结果6. 巨噬细胞反应失调作为严重细菌感染的潜在贡献因素
研究分析了来自三种不同疾病状态的98,221个巨噬细胞,揭示了与健康对照相比,细菌感染患者巨噬细胞群的显著重塑。基于MARCO、FABP4、MRC1、SPP1和FCN1的表达模式,巨噬细胞被分为经典单核细胞样巨噬细胞群(Macro_01/02/03/04_M1)、M2样巨噬细胞群(Macro_05/06/07/08_M2)和肺泡样巨噬细胞群(Macro_09/10/11/12/13_AM)。在健康个体中,AM样群体占肺巨噬细胞的70%以上,而在细菌性肺炎患者中,M1和M2样巨噬细胞占总肺巨噬细胞的约80%。研究还发现,Macro_03_M1亚群表现出IDO1和PD-L1(CD274)的高水平表达,这与巨噬细胞髓系抑制细胞(MDSCs)的免疫抑制活性相关,表明Macro_03_M1亚群在细菌感染中类似于M-MDSCs,可能在免疫抑制和细菌感染的维持中发挥作用,从而促进疾病进展。
图6 巨噬细胞反应失调作为严重细菌感染的潜在贡献因素
