上海中科新生命生物科技有限公司

18

手机商铺

qrcode
商家活跃:
产品热度:
  • NaN
  • 0.5
  • 1.5
  • 0.5
  • 3.5

上海中科新生命生物科技有限公司

入驻年限:18

  • 联系人:

    杨小姐

  • 所在地区:

    上海 闵行区

  • 业务范围:

    技术服务

  • 经营模式:

    生产厂商 科研机构

在线沟通

公司新闻/正文

Cell Stem Cell | 长寿菌AKK再添战绩:中国科学院团队揭示母体肠道益生菌影响后代干细胞的发育与健康

637 人阅读发布时间:2024-12-25 10:27

新闻图片1 肠道微生物组可调控真核宿主的多种生理过程,包括器官成熟、功能和衰老,并受到分娩方式、饮食习惯、生活方式、药物和宿主遗传的影响。目前大量研究提示母体微生物组成为影响后代发育和健康的关键决定因素,与后代患病易感性密切相关。干细胞因具备增殖与分化的能力,在早期生命发育过程中起着核心作用。尽管已有研究揭示了母体微生物组对后代免疫及代谢健康的影响,但其对后代干细胞和相关发育过程的影响仍然不清楚。 2024年12月11日,中国科学院上海感染与免疫研究所 Parag Kundu 团队在 Cell 子刊 Cell Stem Cell上发表了题为:“Maternal gut microbiota influence stem cell function in offspring”的研究论文。研究团队使用一种肠道细菌——嗜黏蛋白阿克曼菌(Akkermansia muciniphila,简称Akk菌)对母体微生物进行调控。利用菌群移植、宏基因组、RNA测序及代谢组学检测等技术表明,母体的肠道微生物群影响其后代的干细胞的发育与健康。这一发现为通过干预微生物群来促进儿童健康的策略提供了支持。 新闻图片2    


 
 研究材料
妊娠晚期母鼠及其子鼠模型、嗜黏蛋白阿克曼菌干预组及PBS对照组


 
 技术路线
步骤1:建立微生物组干预母鼠模型,检测后代特征性发育轨迹; 步骤2:生理生化实验探究后代长期健康影响; 步骤3:宏基因组及高通量靶向代谢组探究微生物组及代谢轮廓改变; 步骤4:菌群、单菌移植验证关键菌群作用; 步骤5:RNA测序解析关键分子机制。


 
 研究结果
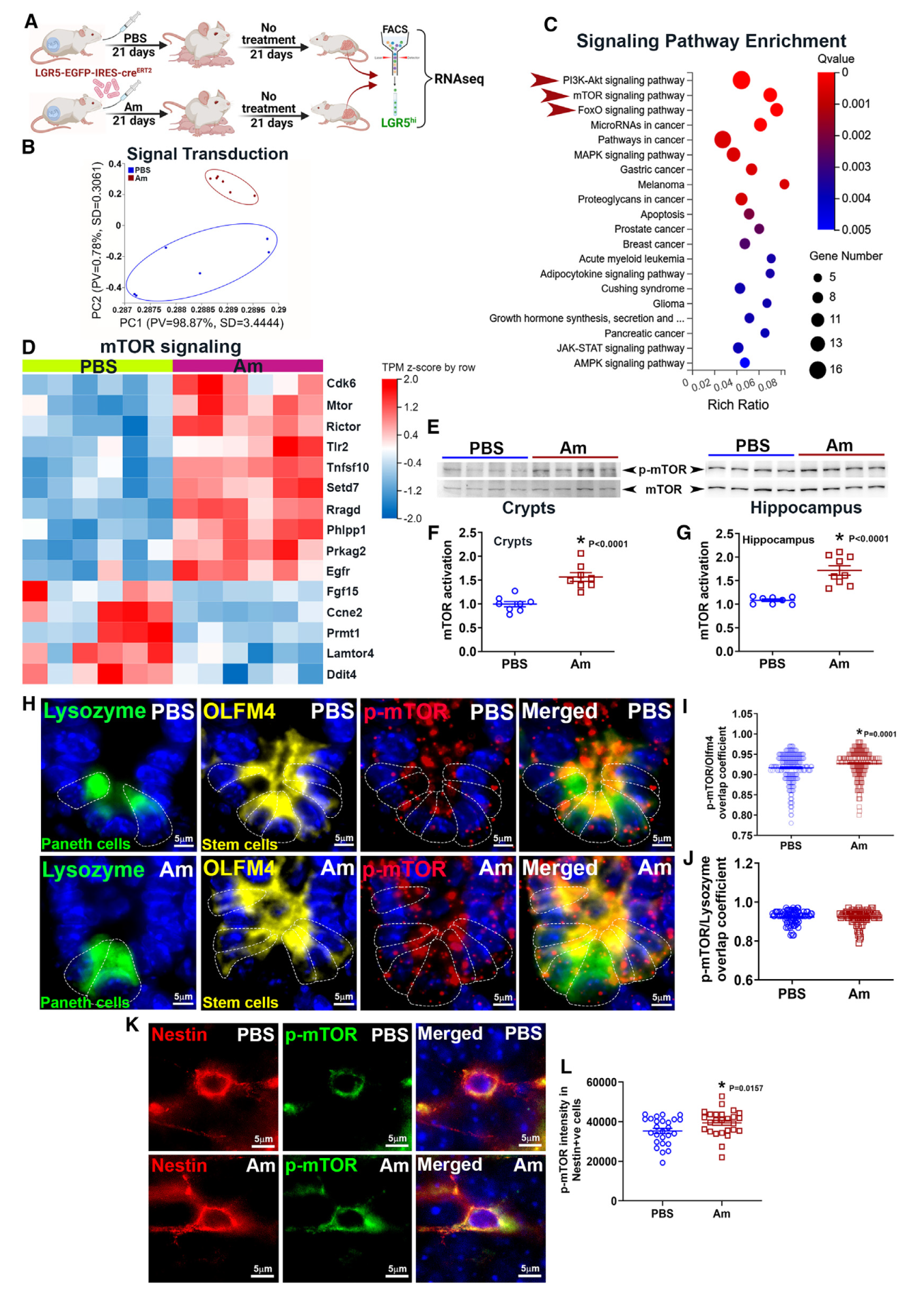
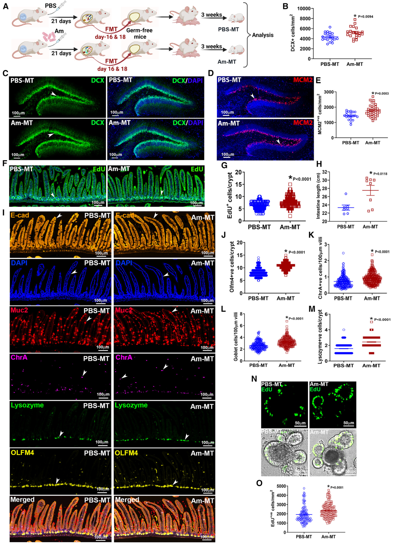
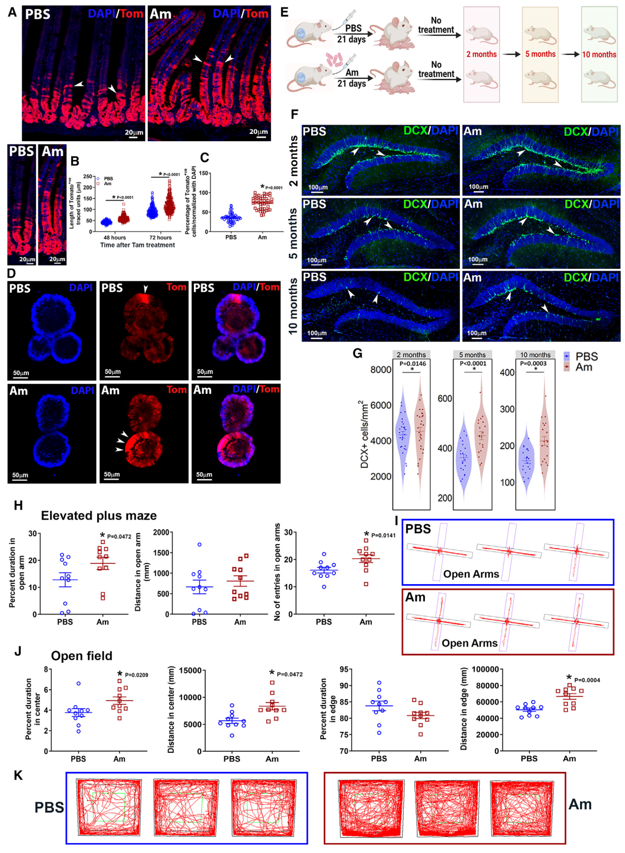
1. 妊娠期微生物群改变显著影响后代神经元及肠道干细胞增值分化能力 Akk菌作为一种肠道有益菌,与代谢调控、免疫应答等密切相关,且具有改变肠道微生物群的能力。因此作者选用Akk菌进行暴露干预母鼠整个孕期(21d)至其后代断奶(21d),以PBS干预小鼠进行对照。为评估干细胞增值分化能力,作者分离脑组织(重点关注海马)以及小肠隐窝组织进行检测,并对后代发育轨迹变化(3d、7d、14d、21d)进行监测。结果表明,实验组后代相比早期发育期间也显示出神经元和肠道细胞增殖的持续增加。与妊娠期未暴露组相比,实验组干细胞数量及活跃程度都更佳,且后代越早接触AKK菌其干细胞增值分化能力越强。并且作者还利用实验证明了后代的干细胞特征主要是由妊娠期间母体微生物组形成的,而母乳成分变化对这一过程的影响微乎其微。 新闻图片3 图1 妊娠期微生物群改变显著影响后代神经元及肠道干细胞增值分化能力   2. 妊娠期微生物群改变对后代的长期影响 首先作者利用小鼠遗传谱系追综实验证实了母体微生物组对后代干细胞的直接影响。在确认了母体微生物组与后代干细胞之间的联系后,作者进行了长达10个月的纵向研究,以评估母体微生物组对后代的长期影响。结果表明,暴露Akk菌的后代体重增长的更加缓慢,表现出更少的焦虑行为,展示出更多的运动探索能力。且在研究期间肠道干细胞、潘氏细胞、杯状细胞和肠内分泌细胞数量增加,肠道通透性增加。这些结果共同表明,妊娠期间母体微生物组的改变对后代的干细胞、整体生理发育和疾病恢复有长期影响。 新闻图片4 图2 妊娠期微生物群改变对后代的长期影响   3. 妊娠期暴露Akk菌的母鼠表现出不同的微生物群及代谢轮廓改变 为了探究暴露于Akk菌及对照组后代之间差异的机制,研究团队收集了母鼠及3周龄后代的粪便进行宏基因组检测。结果表明母鼠两组之间在属水平上存在明显的肠道微生物群聚类,后代微生物组在分类学上没有表现出重大差异,但Akk菌丰度显著升高。由于微生物群落改变对宿主代谢产生扰动,作者对母鼠血清样本进行高通量靶向代谢组检测。结果表明,实验组血清中显示出更高水平的短链脂肪酸(SCFAs),氨基酸水平,更低水平的单磷酸腺苷。随后作者利用动物模型及人类类器官模型验证血清的对干细胞的生物活性。综上,肠道微生物群和干细胞之间通过循环代谢进行潜在的交流,且暴露于Akk菌的母亲体内循环代谢物具有潜在增强其后代干细胞功能的作用。 新闻图片5 图3 妊娠期暴露Akk菌的母鼠表现出不同的微生物群及代谢轮廓改变   4. 菌群及单菌移植实验证明Akk菌与后代干细胞功能的关联 作者将妊娠期16至18天的Akk菌暴露及对照组的肠道微生物群移植到无菌(GF)受体小鼠中,利用宏基因测序检测受体微生物变化,并在断奶时检测受体F1代后代干细胞功能表现。每一组供体及其相应受体的微生物组具有明显的聚类性,两组受体之间存在明显的差异。且受体后代干细胞特征与Akk菌暴露组表现一致。而单菌移植Akk菌并未表现出干细胞特性改变。结果表明,微生物群的多样性对于后代干细胞特性的形成至关重要,单一菌群的影响有限,可能需要多种菌群的协同作用才能实现对后代干细胞功能的全面影响。 新闻图片6 图4 菌群及单菌移植实验证明Akk菌与后代干细胞功能的关联   5. 母体微生物组影响子代干细胞通路机制解析 研究团队收集产前暴露Akk菌3周龄后代的肠干细胞进行RNA测序,组学结果显示两组后代之间信号转导基因的转录特征不同。在与细胞信号传导、增殖和生长相关的分子通路中观察到大量的转录变化,尤其是PI3K-Akt-mTOR通路。且海马和肠道中mTOR的激活增加,使用mTOR信号通路抑制剂rapamycin发现可以消除母体肠道微生物群对后代干细胞功能的影响。这进一步证实了mTOR信号通路在母体肠道微生物群影响后代干细胞功能中发挥的关键作用。这一发现为未来通过药物干预调节母体肠道微生物群对后代健康的影响提供了可能的治疗策略。 新闻图片7 图5 母体微生物组影响子代干细胞mTOR通路


 
小结
本研究揭示了母体肠道微生物群与后代健康之间的复杂联系,不同的母体微生物组对后代神经元和肠道干细胞的增殖和分化有不同的影响,影响它们的发育轨迹、生理和长期健康。代谢更活跃的母体微生物组丰富了循环短链脂肪酸(SCFAs)和氨基酸的水平,在后代干细胞的mTOR通路上留下了明显的转录组印记。在怀孕期间阻断mTOR信号可以消除母体微生物组介导的对干细胞的影响。该研究为发现新的干预措施提供了科学依据,可能对预防和治疗与早期发育相关的疾病具有重要意义。中科新生命提供高通量测序及靶向代谢组检测服务,可定制肠靶轴解决方案。欢迎各位老师前来咨询!

    中科优品推荐 【中科新生命】深耕组学20年,可实现多样本与多组学交叉设计,配合临床多组学纵向大队列研究方案,为您提供从样本到组学到整合分析的全流程服务
 

上一篇

国自然热捧!乳酸化机制大起底3——乳酸化调控蛋白亚细胞定位

下一篇

Nat Genet | 同济大学张鹏等引领肺癌免疫疗法新突破,解密肺癌耐药性机制

更多资讯

我的询价