18 年
手机商铺
公司新闻/正文
607 人阅读发布时间:2024-12-24 09:49
非小细胞肺癌(NSCLC)患者对免疫检查点阻断(ICB)疗法的耐药性一直是治疗中的难题。同济大学附属上海市肺科医院张鹏教授联合同济大学生科院王晨飞团队,同济大学医学院孙毅团队与中科院生化细胞所曾安团队在Nature Genetics上发表了一项标题为“Multi-omic profiling highlights factors associated with resistance to immuno-chemotherapy in non-small-cell lung cancer“的突破性研究。该研究通过对数百个单细胞和肿瘤微环境的深入分析,揭示了影响NSCLC患者对ICB-化疗反应的关键因素。特别是,研究团队发现了肿瘤细胞与特定成纤维细胞之间的相互作用,这一发现可能成为改善治疗效果的新靶点。
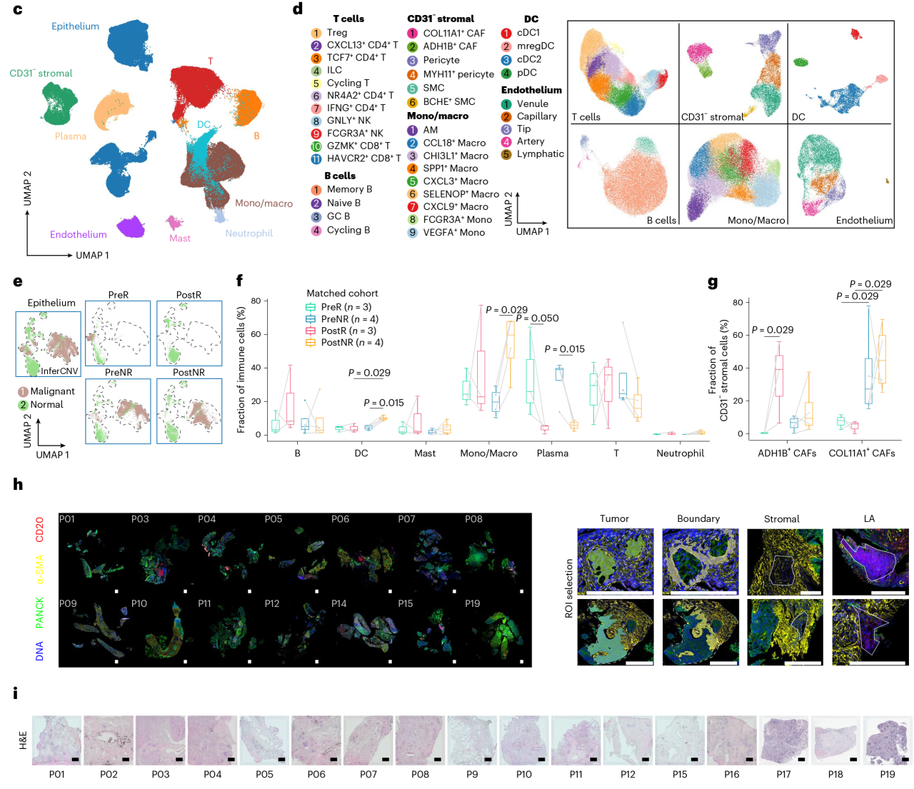
图1 NSCLC患者对ICB-化疗反应的细胞状态和组成差异
结果2. 确定了与NSCLC预后相关的癌症细胞状态,并揭示了其与免疫细胞浸润的关联
通过单细胞转录组分析,研究者们鉴定了14种不同的癌症细胞状态,并通过基因集富集分析进行了注释。这些状态分为两组,一组与干扰素(IFN)、肺泡、雌激素、细胞外基质和凝血相关,另一组与鳞状、核因子红细胞2相关因子2(NRF2)靶标和细胞周期相关。研究发现,NRF2靶标状态与预后不良相关,而IFNγ状态与预后良好相关。此外,癌症细胞状态得分在治疗前非响应者中NRF2靶标得分较高,而IFNγ得分在响应者中较高,表明癌症细胞的生物学特性可能影响免疫治疗的临床结果。空间转录组分析进一步显示,这些细胞状态与邻近免疫细胞的比例相关,暗示了癌症细胞状态在塑造肿瘤微环境和影响免疫治疗反应中的潜在作用。
图2 确定了与NSCLC预后相关的癌症细胞状态,并揭示了其与免疫细胞浸润的关联
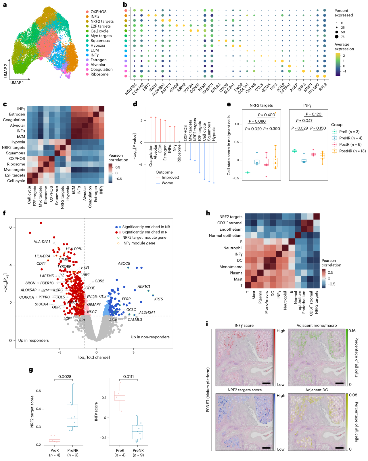
结果3. NSCLC中细胞的空间组织结构,突出肿瘤微环境中细胞间相互作用的重要性
研究者们利用空间转录组技术,对14个未经治疗的样本和17个治疗后的样本进行了深入分析,揭示了肿瘤微环境(TME)中细胞的空间分布和相互作用。肿瘤核心主要由恶性细胞占据,而肿瘤边缘和孤立肿瘤区域包含恶性和非恶性细胞。在肿瘤间质区域,几乎看不到恶性细胞。通过对所有空间转录组斑点进行无监督聚类,研究者识别出15种具有独特细胞组合的肿瘤生态位。这些生态位展现出特定的空间分布模式,例如富含COL11A1⁺ CAF的生态位倾向于包裹肿瘤细胞,而富含B细胞和T细胞的生态位与淋巴聚集区域高度重合。这些结果提供了对肿瘤边界处细胞组成的深入见解,以及免疫细胞的空间结构。它们强调了肿瘤微环境中细胞间相互作用的复杂性,并揭示了可能影响免疫治疗反应的关键空间微环境特征。
图3 NSCLC中细胞的空间组织结构,突出肿瘤微环境中细胞间相互作用的重要性
结果4. COL11A1+ CAFs在肿瘤边界的积累与NSCLC的免疫逃逸和治疗抵抗性相关
研究发现,某些癌症相关成纤维细胞亚型(如COL11A1+ CAFs)能够显著预测患者对ICB疗法的反应。具体来说,非响应者中COL11A1+ CAFs的比例显著高于响应者,这些CAFs与肿瘤细胞相互作用,促进胶原纤维在肿瘤边界的沉积和纠缠,阻碍T细胞的浸润,导致预后不良。此外,研究还揭示了COL11A1+ CAFs与DDR1的共定位水平高,这可能通过促进胶原纤维排列来增强肿瘤边界的屏障功能。细胞互作分析显示,肿瘤细胞与COL11A1+ CAFs之间通过DDR1-collagen通路相互作用,多重免疫荧光实验也验证了COL11A1+ CAFs和DDR1+肿瘤细胞在边界的共定位。这些发现不仅揭示了CAFs在肿瘤微环境中的重要作用,还为未来针对CAFs的治疗策略提供了潜在的靶点,以改善NSCLC患者的治疗效果。
图4 COL11A1+ CAFs在肿瘤边界的积累与NSCLC的免疫逃逸和治疗抵抗性相关
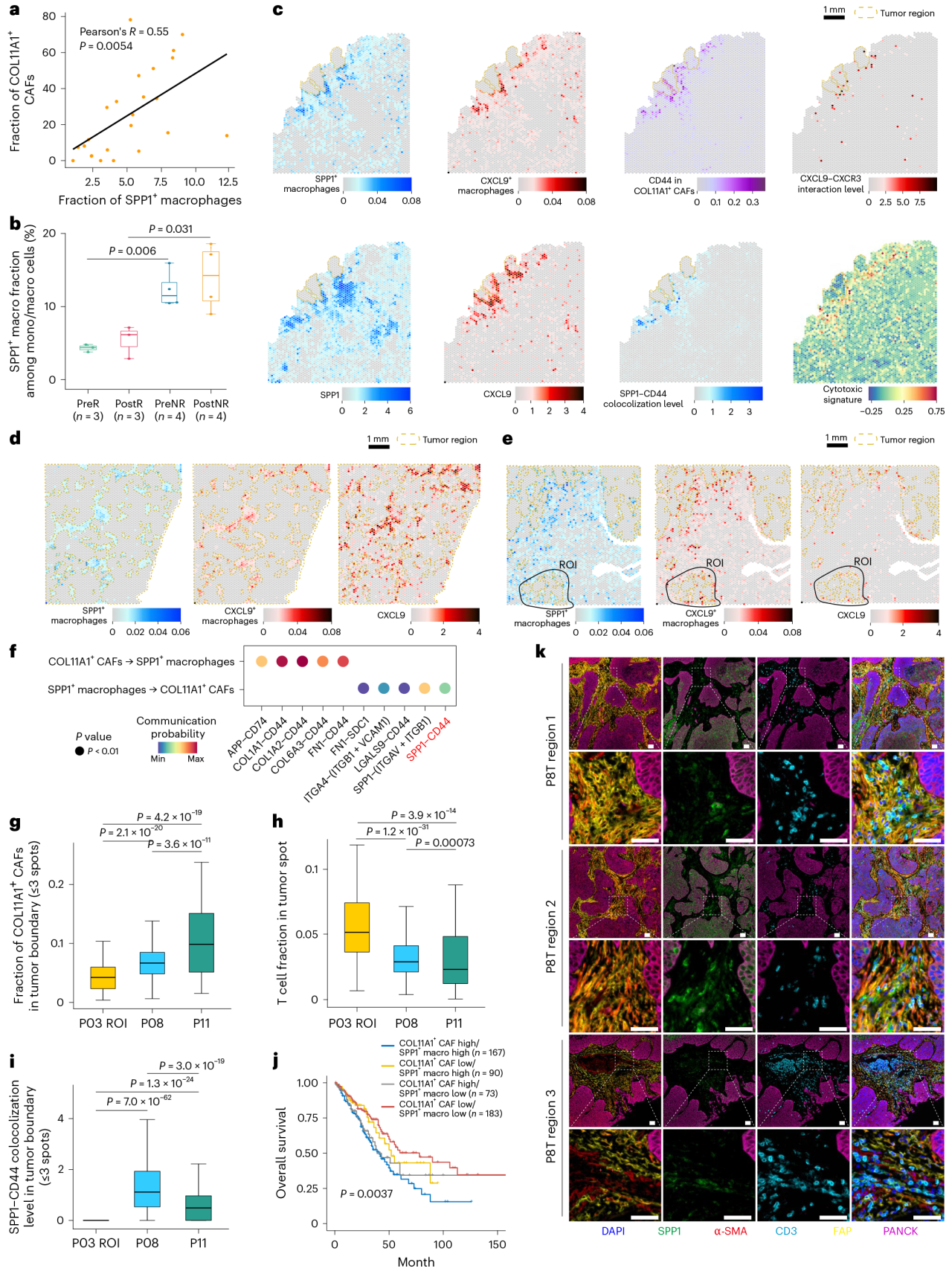
结果5. SPP1+巨噬细胞与COL11A1+ CAFs的共定位在NSCLC免疫抑制中起关键作用
研究显示SPP1+巨噬细胞在非响应者中的比例显著高于响应者,并且这些巨噬细胞在肿瘤边界的积累与COL11A1+ CAFs的分布密切相关。通过空间转录组分析,研究人员观察到SPP1+巨噬细胞和COL11A1+ CAFs在肿瘤周围的空间分布模式,表明它们可能共同参与构建了阻碍免疫细胞浸润的物理屏障。此外,研究还揭示了SPP1+巨噬细胞与COL11A1+ CAFs之间的潜在细胞间通讯,特别是通过SPP1-CD44这一配体-受体对的相互作用。这种相互作用可能促进了CAFs的激活和胶原蛋白的沉积,进一步加剧了肿瘤微环境的免疫抑制状态。重要的是,研究还发现高表达COL11A1+ CAFs和SPP1+巨噬细胞的患者预后较差,这表明这两种细胞类型的联合表达可能作为预测NSCLC患者对ICB治疗反应和预后的潜在生物标志物。这些发现不仅增进了我们对NSCLC中巨噬细胞和CAFs相互作用的理解,也为开发新的免疫治疗策略提供了重要的靶点,可能通过阻断SPP1-CD44信号通路来增强免疫细胞对肿瘤的浸润和杀伤能力。
图5 SPP1+巨噬细胞与COL11A1+ CAFs的共定位在NSCLC免疫抑制中起关键作用
结果6. NSCLC中TLSs的成熟过程及其与治疗反应和预后的关联
针对富含B细胞和T细胞的生态位,研究者进一步揭示其与TLSs密切相关。基于空间转录组学数据,团队开发了一种新的TLS自动识别算法“Space Scanner”,并将TLS划分为四个不同成熟阶段:Lymphoid Aggregates、Activated TLS、Declining TLS和Late TLS。其中,Activated TLS代表成熟阶段,与更好的免疫治疗响应相关。研究发现,非响应患者的TLS在缺氧相关通路中显著富集,提示肿瘤微环境的缺氧状态可能抑制TLS的成熟,从而影响免疫治疗效果。
图6 NSCLC中TLSs的成熟过程及其与治疗反应和预后的关联
