18 年
手机商铺
公司新闻/正文
353 人阅读发布时间:2024-12-20 13:46

上期软文STTT(IF 40.8)| 精准医疗:Nature大子刊带您深掘临床研究中各大疾病典型的小分子生物标志物中,我们深入探讨了关于当前临床研究领域各大疾病的典型小分子生物标志物。这些生物标志物依据其特性被细致地划分为不同类别,且均处于中科新生命H800医学高通量靶向代谢组产品的检测范畴之内。
接下来,让我们逐一探究各个类别于医学领域的实际应用状况。首先,聚焦氨基酸类物质,深入剖析氨基酸在疾病研究过程中的核心代谢变化。氨基酸代谢的紊乱与多种病理状态紧密相连,如代谢性疾病、心血管疾病、免疫系统疾病以及恶性肿瘤等。

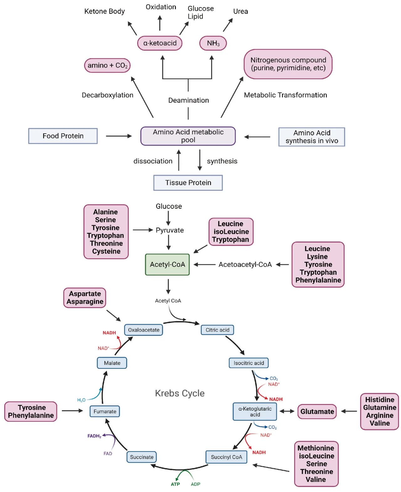
图1 氨基酸代谢概述
(doi:10.1038/s41392-023-01569-3.)
氨基酸类物质究竟是通过何种机制在不同的医学领域中施展其独特作用的呢?在此,小编精心筛选了 4 篇源自不同研究方向的顶刊文章,与诸位一同分享。期望这些文章能够为您在2025年的科学研究之旅中注入全新的灵感与思路。
01 肿瘤领域
文章标题:Tumor cells impair immunological synapse formation via central nervous system-enriched metabolite
发布期刊:Cancer Cell
影响因子:48.8
发表时间:2024
研究简介:该研究分析了HER2阳性乳腺癌患者接受抗PD-L1单抗、抗HER2单抗及化疗治疗后的肿瘤多组学数据,发现在中枢神经系统(CNS)中富集的N-乙酰转移酶8样蛋白(NAT8L)也在患者肿瘤中高表达,且与不良预后相关,在肿瘤和神经炎症中,NAT8L通过其代谢产物N-乙酰天冬氨酸(NAA)抑制细胞毒性细胞,NAA通过诱导核纤层蛋白A-K542的乙酰化来抑制免疫突触形成,从而抑制免疫效应细胞对肿瘤的杀伤作用。

02 衰老领域
文章标题:Taurine deficiency as a driver of aging
发布期刊:Science
影响因子:44.7
发表时间:2023
研究简介:该研究发现在小鼠、猴子和人类中,牛磺酸的循环浓度随着年龄的增加显著下降,在年老个体中,牛磺酸水平较年轻个体更低,这一现象表明牛磺酸可能与衰老进程密切相关。产生此现象的原因是:牛磺酸保护端粒酶,减缓端粒缩短速度,改善线粒体的能量代谢功能,抑制线粒体功能障碍,减缓炎症反应,从而延缓细胞衰老。通过补充牛磺酸,可增加小鼠的健康期。

03 妇产领域
文章标题:Atlas of fetal metabolism during mid-to-late gestation and diabetic pregnancy
发布期刊:Cell
影响因子:45.5
发表时间:2024
研究简介:该研究利用模拟糖尿病妊娠的小鼠研究模型,研究了暴露于较高水平的葡萄糖如何改变胎儿组织代谢,在妊娠中晚期,检测了胎盘以及胎儿大脑、心脏和肝脏中的代谢物和代谢活动。发现天冬氨酸和甘氨酸完全由胎儿合成,母体和胎儿都可以合成 5 种氨基酸:天冬酰胺、谷氨酸、谷氨酰胺、脯氨酸和 丝氨酸,其他 13 种氨基酸完全来自母体。

04 神经领域
文章标题:Large neutral amino acid levels tune perinatal neuronal excitability and survival
发布期刊:Cell
影响因子:45.5
发表时间:2023
研究简介:该研究利用代谢组学分析不同发育阶段大脑皮层的代谢状态。发现大量中性氨基酸(包括色氨酸、酪氨酸、异亮氨酸、亮氨酸、缬氨酸、蛋氨酸、苯丙氨酸、苏氨酸)水平可调节围产期神经元的兴奋性和存活率。SLC7A5是一种代谢必需的大量中性氨基酸(LNAAs)转运体,其突变导致自闭症。神经元中Slc7a5的缺失会影响出生后的代谢状态,导致脂质代谢的转变。

此外,为了更直观地展示氨基酸类物质在临床研究中的应用,我们特别整理了一份靶向氨基酸代谢的药物列表(表1)。在表格中,我们仅展示了 20 个靶向氨基酸代谢药物。倘若各位老师期望获取更为全面且详尽的药物列表信息,欢迎随时与中科新生命的业务同事联系,我们将竭诚为您服务,助力您在相关研究或工作中能够拥有更丰富、精准的资料参考,从而推动您的学术探索或专业实践顺利开展,取得更为丰硕的成果与突破。
表1 在临床试验中靶向氨基酸代谢的药物
(doi:10.1038/s41392-023-01569-3.)

中科可以提供的帮助
H800 医学高通量靶向代谢组:能够实现对近 800 种物质进行靶向检测,在这些物质当中涵盖了 120 余种氨基酸类物质。采用全标品开发模式,其优势显著,检测所得结果精准可靠,无需再另行验证。
氨基酸代谢升级版KIT:靶向检测108种氨基酸物质,覆盖100+代谢通路:氨基酸的生物合成、蛋白质消化和吸收、氨酰基-tRNA生物合成等。
中科优品推荐
【中科新生命】全新推出H800 医学高通量靶向代谢组产品,精准定性,绝对定量及结果无需验证的特点,一次满足您的代谢组学研究需求,检测范围覆盖800种重要功能及代谢物,覆盖核心代谢通路。