18 年
手机商铺
公司新闻/正文
475 人阅读发布时间:2024-12-03 15:37

肺腺癌(LUAD)多伴有肺结节,其中毛玻璃结节(GGN)和部分实性结节(PSN)检出最多,伴有GGN特征的早期LUAD术后5年无病生存率接近100%。相比之下, PSN有更高的转移和疾病进展风险。这表明不同的结节特征与LUAD的恶性表型和疾病进展存在潜在的强相关性。2024年11月,来自成都中医药大学的由凤鸣、郑川研究团队在Molecular Cancer上发表题为“Single‑cell RNA sequencing reveals immune microenvironment niche transitions during the invasive and metastatic processes of ground‑glass nodules and part‑solid nodules in lung adenocarcinoma“的研究文章。该研究通过scRNA-seq揭示肿瘤细胞的异质性和复杂TME的细微差别,确定关键的肿瘤相关巨噬细胞TREM2 + TAMs和CXCL9 + TAMs 驱动肿瘤抑制或促进表型,并通过类器官和基因编辑技术揭示其潜在分化机制,深入表征了GGN-和PSN-LUAD进化轨迹的分子特征,具有重要的临床意义。

研究材料
8例GGN-和7例PSN-LUAD肿瘤组织,4例相邻正常组织
研究步骤
步骤1:scRNA-seq描绘GGN-LUAD和PSN-LUAD细胞图谱;
步骤2:阐明GGN-LUAD和PSN-LUAD组别的上皮细胞及内皮细胞异质性;
步骤3:髓系细胞肿瘤浸润特征;
步骤4:淋巴系细胞的肿瘤浸润特征;
步骤5:细胞互作揭示GGN-和PSN-LUAD肿瘤侵袭和转移模式差异;
步骤6:IFN-γ调节CXCL9+TAMs与CD8+Trm细胞间互作,影响GGN-和PSN-LUAD侵袭转移的进展并在类器官模型中得到验证。
研究结果
1. GGN-和PSN-LUAD的单细胞景观
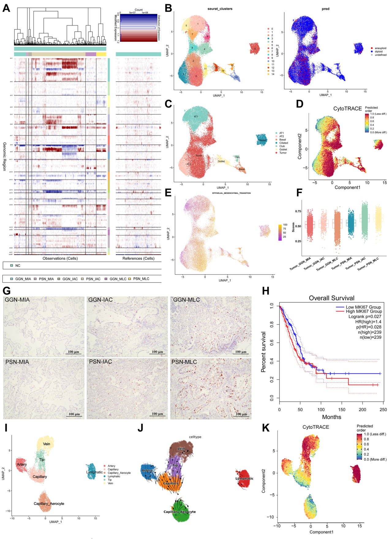
scRNA-seq共得到188,594个细胞,12个cluster,分别是T细胞、上皮细胞、B细胞、内皮细胞、巨噬细胞、树突状细胞、成纤维细胞、肥大细胞、中性粒细胞、浆细胞、淋巴内皮细胞和平滑肌细胞。研究者对正常肺组织(NC组)、GGN-和PSN-LUAD组织中各种细胞类型组成的异质性进行了深入分析,发现与NC组不同,PSN-和GGN-LUAD组富集T细胞和B细胞,髓系细胞浸润减少。此外,随着GGN-和PSN-LUAD在侵袭和转移过程中发生变化,表明不同肿瘤进程中细胞组成的变化可能与疾病进展机制相关。

图1 GGN-LUAD和PSN-LUAD细胞景观
2. PSN-和GGN–LUAD进展过程中上皮细胞异质性
定义恶性上皮细胞和非恶性上皮细胞,发现恶性细胞表现出更强的谱系分化能力和更高的上皮-间质转化(EMT)特征。此外,PSN-LUAD组不同阶段的谱系分化能力和EMT普遍高于GGN-LUAD组,表明两组LUAD的恶性程度不同,且不同进展阶段上皮细胞转录存在异质性,可能与临床疾病进展相关。
3. 内皮细胞在PSN-和GGN-LUAD侵袭和转移过程中协调血管生成
缺少内皮细胞形成肿瘤缺氧环境,通过诱导代谢重编程进一步促进肿瘤细胞的转移。与正常组织相比,两组LUAD的TME中内皮细胞比例均显著降低。将内皮细胞群细分为6个亚群,发现尖端细胞在所有肿瘤样本中的比例均高于正常样本,并随疾病进展而逐渐提升占比,且分化能力更强,而其他主要肺内皮细胞亚型的比例变化不明显。该研究中,PSN-LUAD样本中尖端细胞的比例高于GGN-LUAD样本,这可能是PSN-LUAD临床侵袭和转移更快的潜在机制之一。

图2 GGN-LUAD和PSN-LUAD侵袭转移过程中上皮细胞和内皮细胞的表达模式
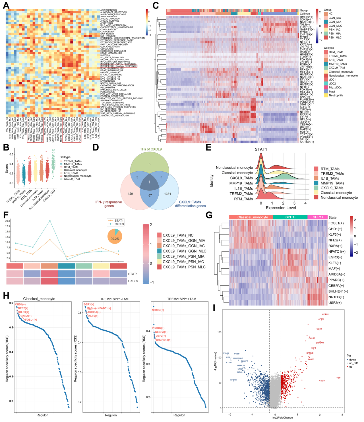
4. 髓系细胞分析揭示由CXCL9+TAMs和TREM2+TAMs驱动的免疫微环境生态位转变
GGN-和PSN-LUAD中TREM2+、CXCL9+TAMs的比例高于正常样本,且TREM2 + TAMs在PSN-LUAD组比例较高,CXCL9 + TAMs在MLC期间显著减少,多重免疫荧光验证表明TREM2+和CXCL9+TAMs有潜在的拮抗关系。综上,CXCL9 + TAMs和TREM2 + TAMs的改变对LUAD的进展有显著影响,并且可能解释PSN-LUAD和GGN-LUAD之间不同的发展趋势。

图3 髓系细胞分析
5. 免疫微环境中淋巴细胞浸润特征
与NC相比,GGN-MIA、GGN-IAC和PSN-MIA阶段T细胞比例显著增加;GGN-和PSN-LUAD中CD4+ T细胞的浸润增加,且在IAC期最高。GGN-LUAD中B细胞的浸润在MIA-IAC期明显增加,在MLC期明显减少。在PSN-LUAD中,MIA期B细胞比例显著增加,IAC和MLC期B细胞比例显著减少。不同组间B细胞亚群比例无显著差异,说明以B细胞为主的免疫微环境的变化与组织中B细胞的整体浸润丰度有关。这些发现表明巨噬细胞和T细胞在GGN-和PSN-LUAD侵袭和转移过程中的免疫异质性中起主要作用。此外,该研究发现了RTM + TAMs、MMP19 + TAMs、CD4 + MT和CD4 + Tstr等新的细胞类型。
6. 细胞互作揭示GGN-和PSN-LUAD肿瘤侵袭和转移模式差异
细胞通讯分析揭示不同疾病阶段GGN-和PSN-LUAD免疫微环境的异质性,在GGN-LUAD的MIA阶段,活跃的免疫细胞主要是B细胞和T细胞。随着肿瘤浸润的进展,这些亚群与其他髓系细胞之间的信号传导强度逐渐增加。在MLC阶段,所有免疫细胞类型与B细胞和T细胞亚群之间的信号通信明显减弱,肿瘤免疫微环境中活跃的细胞类型向巨噬细胞亚群过渡。与GGN-LUAD相比,PSN-LUAD的这种转变发生得更早,可能反映了PSN-LUAD的进展更快。

图4 T细胞和B细胞的表达特征
7. IFN-γ调节CXCL9 + TAMs与CD8 + Trm细胞间互作,进而影响GGN-和PSN-LUAD侵袭转移的进展
研究人员发现IFN-γ、炎症反应和P53通路等在CXCL9 + TAMs中更为活跃;IFN-γ是一种重要的巨噬细胞激活剂,可增强肿瘤免疫浸润和炎症反应。与GGN-LUAD不同阶段相比,PSN-LUAD中IFN-γ信号通路活性较低,且仅由NK和CD8 + Trm细胞释放。这解释了在PSN-LUAD侵袭期,CXCL9 + TAMs与CD8 + Trm细胞之间的相互作用较GGN-LUAD减弱。进一步分析发现STAT1既能响应IFN-γ的诱导,又能调节下游CXCL9相关基因的表达,从而影响细胞的生长CXCL9 + TAMs的分化,且在CXCL9 + TAMs中高表达。本研究证实STAT1和CXCL9之间的调控关系。

图5 CXCL9 + TAMS、TREM2 + TAMs、IFN-γ通路相关分析
8. 体内验证IFN-γ/STAT1通路在LUAD发生和进展中的作用
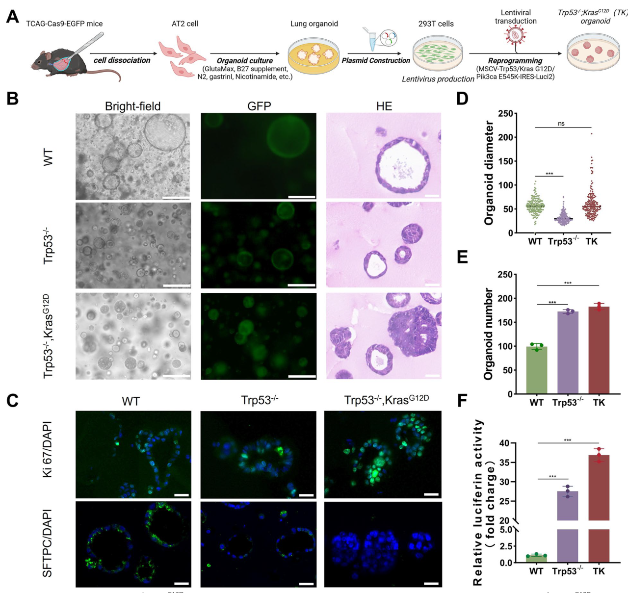
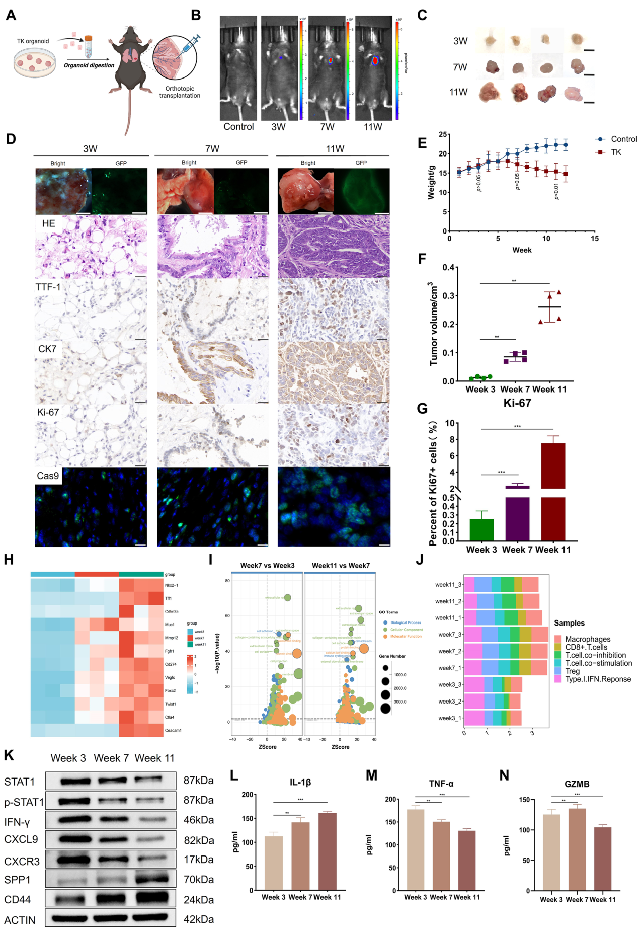
通过类器官培养和CRISPR-Cas9基因编辑技术,在免疫功能正常的小鼠中构建原代和原位LUAD模型。构建WT、Trp53−/−和Trp53−/−;KrasG12D (TK)类器官,通过小鼠肿瘤组织的RNA-seq检测、Western blot和ELISA实验,验证scRNA-seq的结果,即随着LUAD的发生和进展,免疫细胞浸润逐渐减少,表明随着疾病的进展,免疫细胞衰竭发生在肿瘤微环境中。

图6 Trp53−/−;KrasG12D驱动产生肺腺癌

图7 通过肺类器官对小鼠不同阶段肺腺癌(LUAD)进行建模
结论
该研究证实了GGN-和PSN-LUAD的细胞组成和免疫应答存在显著异质性,并进一步揭示了CXCL9 + TAMs和TREM2 + TAMs及其调控基因在LUAD不同发展阶段的富集差异和相互作用模式。研究结果表明,IFN-γ通过激活STAT1信号和调节CXCL9 + TAMs与CD8 + Trm之间的相互作用,影响GGN-和PSN-LUAD的侵袭和转移。
【中科新生命】布局先进的10x Genomics、Visium CytAssist、MALDI 2、Astral等国际的时空多组学平台,提供单细胞空间多组学联合的一站式解决方案,包含单细胞测序类、单细胞蛋白组、空间转录组、空间蛋白组、深度空间代谢组、全息空间多组学以及常规转录、蛋白、代谢组检测,积累了丰富的项目经验,助力发表多篇高分文章,快来联系我们展开时空多组学联合实验吧!!!
