18 年
手机商铺
公司新闻/正文
664 人阅读发布时间:2024-10-15 16:14

三级淋巴结构与癌症预后相关的免疫细胞聚集体,但它们与肿瘤细胞的相互作用尚不清楚。2024年9月,来自中山大学研究团队在Nature Communications(IF=14.7)发表题为 “Single-cell and spatial transcriptome analyses reveal tertiary lymphoid structures linked to tumour progression and immunotherapy response in nasopharyngeal carcinoma”的论文。该研究通过单细胞转录组和空间转录组解析鼻咽癌(NPC)的三级淋巴结构组成及其与肿瘤细胞聚集体的相互作用,并在多个NPC队列中评估了TLS关键成分对患者生存和免疫治疗反应的预后价值。

研究材料
scRNA-seq有77份活检和血液样本;Stereo-seq空转3份NPC新鲜冷冻样本;
10x Visium空转12份NPC石蜡样本。
研究步骤 步骤1:不同疾病进程的NPC组织、对照组织进行scRNA-seq、ST实验,揭示TLS的组成和空间分布; 步骤2:揭示GC B细胞在NPC进展中的特征和作用; 步骤3:NPC样本中揭示浆细胞分泌的抗体通过CCL2-CCR2互作,促进EBV相关上皮肿瘤恶性细胞的凋亡,且参与肿瘤免疫治疗反应; 步骤4:NPC样本中,TLS相关CXCL13+ CAFs促进B细胞粘附和抗体产生,并在体外共培养中验证; 步骤5:在NPC中,CD8_C8_CXCL13细胞更积极地募集到TLS,且具有更大的抗肿瘤潜力; 步骤6:形成TLS的7个细胞群有助于NPC患者的预后和免疫治疗。
研究结果
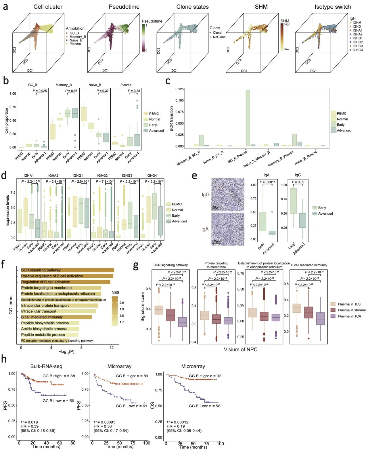
1. NPC在单细胞和空间分辨率下TLS组成景观鉴于CD20+ 滤泡B细胞与CD3+T细胞聚集是多种癌症TLS的标志,通过免疫组化(IHC)分析,在鼻咽癌中发现TLSs,包括B细胞(CD20作为标志),CD4+ T细胞(CD3, CD4),CD8+ T细胞(CD3, CD8)和成纤维细胞(FAP-α)。通过scRNA-seq鉴定343,829个细胞,根据典型的TLS特征鉴定TLS相关的细胞群,包括B细胞、T滤泡辅助细胞(Tfh)细胞、CD8+ T细胞和CAFs。
通过10x Visium和stereo-seq空间转录组(ST)分析,确认NPC肿瘤的TLS、肿瘤细胞聚集体(TCA)和不规则形状的间质区域的位置不同。同时,ST分析证实B细胞(Naïve B,Memory B, GC B和浆细胞),CD4_C8_CXCR5和CD8_C8_CXCL13 T细胞,以及CXCL13+CAFs (iCAF_C2_CXCL13)在NPC肿瘤TLS区域的聚集,综上,鼻咽癌中TLS存在B细胞(Naïve B, Memory B, GC B和浆细胞),CD4_C8_CXCR5和CD8_C8_CXCL13 T细胞,及CXCL13+ CAFs共同的空间定位。

图1 单细胞和空间分辨分辨率下的TLS组成
2. GC B细胞在鼻咽癌肿瘤进展中的发育轨迹和特征
与PBMC相比,在NPC组织的B细胞中观察到IGHA1、IGHG1和IGHG3更高的体细胞超突变(SHM)频率,且占比更高,反映与抗原识别和激活相关的BCR更高的亲和力。DEG分析显示,不同B细胞类型的特征基因表达不同,与先前报道的内容一致,这些发现共同表明,浸润肿瘤的B细胞可能通过GC反应、亲和成熟和鼻咽癌TME中的抗体类别转换进行生产激活。
scRNA-seq和Bulk RNA-seq结果显示晚期鼻咽癌(III/IV)比早期(I/II) GC B细胞明显降低,但不同阶段的鼻咽癌浆细胞的比例相似,在晚期鼻咽癌肿瘤中,相同的BCR克隆型在GC B和浆细胞之间的转移显著减少,pan-Ig转录水平明显降低,浆细胞中BCR信号传导、肽生物合成过程和蛋白质运输等多个通路的基因下调,结合ST结果和生存分析,表明浆细胞的抗体生成功能在晚期肿瘤中受到抑制,较高的GC B细胞占比和pan-Ig转录水平均与较好的鼻咽癌预后相关。

图2 B细胞的发育轨迹及临床意义
3. 浆细胞分泌的抗体促进EBV相关上皮肿瘤恶性细胞的凋亡
Bulk RNA-seq的肿瘤或外周血样本中,高EBV载量的鼻咽癌患者的肿瘤浆细胞中的pan-Ig转录低于低EBV载量的患者,评估ST数据发现,高EBV TCA与浆细胞占比呈负相关,有浆细胞的TCA (TCA-wP)比没有浆细胞(TCA-woP)具有更高的凋亡特征。细胞-细胞相互作用分析显示EBV+ (LMP1)鼻咽癌恶性细胞通过CCL2-CCR2与浆细胞相互作用,表明EBV+ NPC恶性细胞可能通过CCL2-CCR2轴吸引浆细胞。

图3 EBV相关上皮肿瘤的TCA不同分布模式
4. 浆细胞参与鼻咽癌的免疫治疗反应
为探索浆细胞产生的抗体在免疫治疗中的潜在作用,作者对12名NPC患者进行抗PD1免疫检查点阻断(ICB)治疗,发现应答者肿瘤pan-Ig表达水平更高,浆细胞浸润点更多,TCA-wP比例也更高,尤其是高EBV-TCA-wP,凋亡特征明显高于无应答者,表明浆细胞促进EBV高恶性细胞的凋亡也有助于鼻咽癌的ICB治疗反应,可能是通过ICB逆转EBV高恶性细胞免疫抑制的能力介导的。

图4 与鼻咽癌免疫治疗反应相关的浆细胞
5. 鼻咽癌中,TLS相关的CXCL13+ CAFs促进B细胞粘附和抗体产生
CXCL13+ CAFs高表达与B淋巴细胞的激活和粘附相关基因,富集“B细胞趋化”、“生发中心形成”和“C3和C5激活”等参与GC形成和B细胞的迁移和激活通路,从早期NPC到晚期NPC,类似于GC B细胞和抗体水平下降,CXCL13+ CAFs比例也呈下降趋势。ST表明,CXCL13+ CAFs位于TLS内,综上,CXCL13+ CAFs可能与鼻咽癌TLS中B细胞的GC形成和抗体产生有关。细胞-细胞互作分析显示,CXCL13+ CAFs通过一些配体受体对与B细胞相互作用,促进B细胞趋化、粘附和激活。为验证CXCL13+ CAFs对B细胞的作用,体外共培养表明CXCL13+成纤维细胞通过CXCL13- CXCR5轴募集B细胞。

图5 iCAF_C2_CXCL13 CAFs的表达特征及功能表征
相比对照组,过表达TNFSF13B的成纤维细胞共培养的B细胞IgG产量显著增加,中和TNFSF13B抗体后,由于TNFSF13B过表达而增加的B细胞IgG被显著消除,证实了CXCL13+ TLS相关的CAFs通过TNFSF13B信号传导促进抗体的产生。此外,生存分析显示,较高比例的CXCL13+ CAFs且高表达IgG与鼻咽癌预后较好相关。这些观察结果表明CXCL13+ CAFs与B细胞相互作用并介导其产生抗体,从而促进鼻咽癌患者更好的生存。

图6 CAFs与B细胞共培养试验
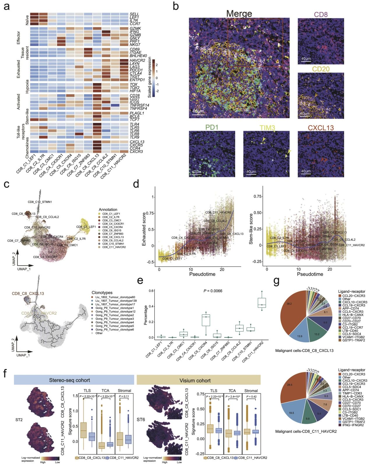
6. TLS中CXCL13+CD8+ T细胞向TCA中耗竭CD8+ T细胞的发展潜力
TLS相关CD8_C8_CXCL13高表达一些活化T细胞、干细胞样、趋化因子和toll样受体marker,但不表达其他耗竭分子,GSVA分析表明其没有耗竭特征。伪时间轨迹分析揭示从CD8_C8_CXCL13到CD8_C11_HAVCR2发育路径,衰竭评分呈上升趋势,而干细胞样评分呈下降趋势,TCR共享分析显示,两者拥有最多的TCR克隆型。ST分析显示,CD8_C8_CXCL13 T细胞在TLS中显著富集,而CD8_C11_HAVCR2 T细胞则在TCA中富集。表明随着鼻咽癌干性和TCR多样性的降低,从TLS中的CD8_C8_CXCL13细胞到耗竭的CD8_C11_HAVCR2细胞广泛传播到TCA的发育轨迹。在鼻咽癌TCA中,CD8_C8_CXCL13细胞可能比耗竭的CD8+ T细胞更积极地募集到TLS,并具有更大的抗肿瘤潜力。

图7 CD8_C8_CXCL13细胞的转录和发育图谱
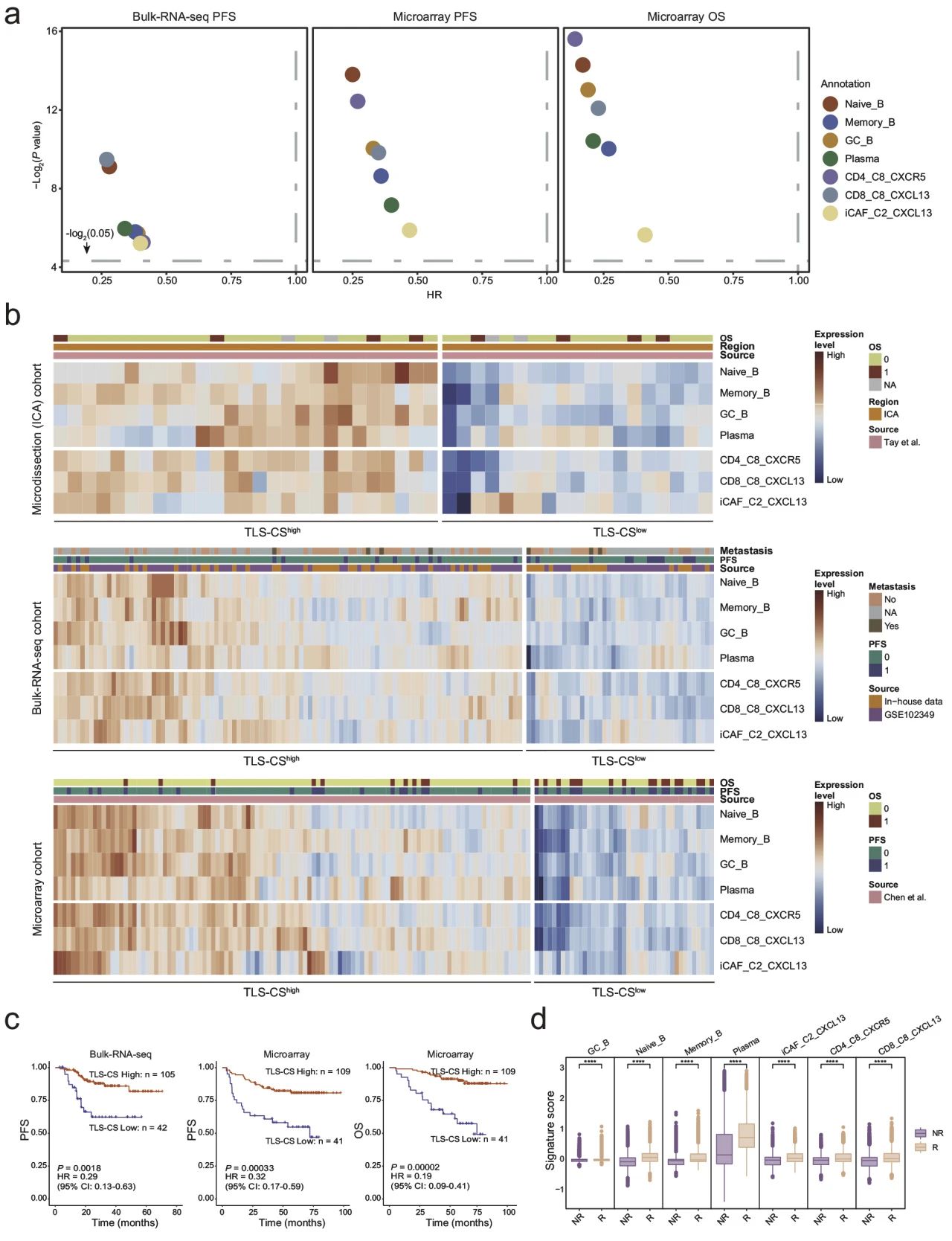
7. 培养免疫激活生态位的TLS相关细胞群与鼻咽癌的预后相关
基于scRNA-seq数据的TLS相关细胞的转录特征,评估TLS相关细胞类型在三个独立NPC队列中的比例与预后联系,发现预后与7种TLS相关细胞类型(Naïve B、Memory B、GC B、浆细胞、CD4_C8_CXCR5、CD8_C8_CXCL13 T细胞和CXCL13+ CAFs)的比例强相关,且细胞比例越高生存率越好。此外,多变量Cox回归分析发现,TLS是独立的作为鼻咽癌生存的预后指标。综上,七种细胞TLSs的形成有助于鼻咽癌患者的预后和免疫治疗反应。

图8 TLS成分和特征在鼻咽癌中的预测价值
总结 本研究在单细胞和空间分辨率上揭示了鼻咽癌中TLS和TCA的基本细胞组成和动态互作,以及肿瘤进展和免疫治疗反应,为理解TLS和TCA的串扰和免疫机制以及制定癌症治疗策略提供了见解。还确定了TLS相关的细胞类型(B细胞、CD4_C8_CXCR5和CD8_C8_CXCL13 T细胞和CXCL13+ CAFs)和TCA特征(高EBV-TCA-wP)作为鼻咽癌预后和免疫治疗反应的生物标志物,证实了TLS在肿瘤发展中的作用。
中科优品推荐
【中科新生命】布局先进的10x Genomics、Visium CytAssist、MALDI 2、Astral等国际的时空多组学平台,提供单细胞空间多组学联合的一站式解决方案,包含单细胞测序类、单细胞蛋白组、空间转录组、空间蛋白组、深度空间代谢组、全息空间多组学以及常规转录、蛋白、代谢组检测,积累了丰富的项目经验,助力发表多篇高分文章,快来联系我们展开时空多组学联合实验吧!!!
