18 年
手机商铺
公司新闻/正文
514 人阅读发布时间:2024-10-14 14:24
在CAFs激活过程中,CAFs的代谢发生了根本性的变化,其代谢重编程是CAFs激活的一个新兴标志。利用靶向代谢组学可揭示了CAFs的代谢特征,以及纳米药物诱导CAFs表型逆转过程中的代谢变化和机制。
罗奎,四川大学华西医院放射影像研究所研究员,博士生导师,围绕体内循环系统中稳定的、肿瘤高靶向、肿瘤微环境特异响应的大分子递送系统的开展过大量研究,发表过多篇高水平成果。近期,该课题组在Advanced Materials(IF=27.4)和Acta Pharmaceutica Sinica B(IF=14.7)上发表两篇文章,开发了两种新型纳米药物,并阐明其诱导CAFs代谢表型逆转,增强抗肿瘤免疫的机制。中科新生命为两项研究提供了靶向代谢组学检测服务。
文献1:
树状纳米药物重塑肿瘤基质改善药物渗透和增强抗肿瘤免疫反应
发表时间:2024年3月22日
文献标题:Dendritic Polymer-Based Nanomedicines Remodel the Tumor Stroma: Improve Drug Penetration and Enhance Antitumor Immune Response
发表期刊:Advanced Materials
影响因子:27.4
研究思路:
1)两种树状纳米药物P-DAS和P-Epi的设计、制备和表征;
2)P-DAS对CAFs表型的影响;
3)P-DAS对CAFs代谢的影响;
4)P-DAS增强ECM重构后促进P-Epi的穿透;
5)P-DAS与P-Epi序贯联合用药的体外治疗效果;
6)P-DAS与P-Epi序贯联合用药在体内增强ICD效应和抗肿瘤免疫。
研究内容:该文章通过合成两种基于树状聚合物的纳米药物P-DAS和P-Epi,提出了一种序贯治疗策略,用于重塑肿瘤基质以改善药物渗透并增强抗肿瘤免疫反应。研究表明,P-DAS能够通过调节癌症相关成纤维细胞(CAFs)的胶原蛋白合成和能量代谢,重编程CAFs,从而减少细胞外基质(ECM)的沉积,为P-Epi的深层渗透创造了条件。P-Epi在ECM重塑后能有效穿透肿瘤组织,诱导癌细胞凋亡,显著抑制肿瘤增殖,诱导ICD效应。此外,P-DAS和P-Epi的序贯治疗不仅在体外有效诱导ICD效应,刺激DC成熟,增强抗肿瘤免疫反应,而且在体内显著抑制了肿瘤生长,增强了抗PD-1疗法的疗效,且治疗过程中系统毒性几乎无法检测到。因此,这种通过代谢靶向CAFs来克服ECM障碍的新方法为治疗富含基质的肿瘤提供了一种有前景的治疗策略。
提供服务:中科为该研究提供了靶向氨基酸代谢+靶向能量代谢检测服务。
图片展示:

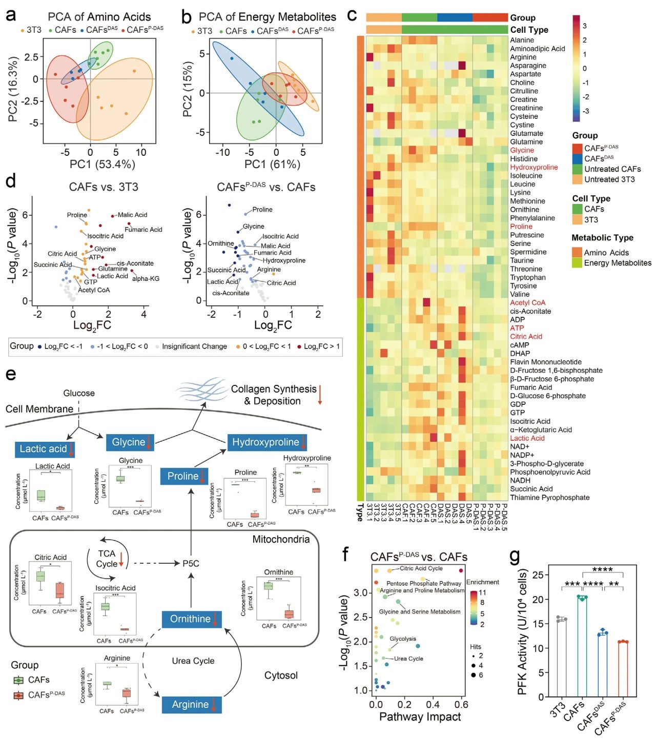
图1 靶向代谢组学分析纳米药物P-DAS对CAFs的氨基酸代谢和能量代谢的影响
图释:通过靶向代谢组学分析,探讨了P-DAS对CAFs代谢特性的影响及其逆转CAFs表型的潜在机制。主成分分析(PCA)显示CAFs与正常成纤维细胞(3T3)在氨基酸代谢和能量代谢方面存在显著差异,而P-DAS处理的CAFs(CAFsP-DAS)在这些代谢途径上表现出与3T3细胞部分重叠,这表明P-DAS可能促使CAFs的代谢特性向正常成纤维细胞靠拢。通过火山图和热图分析,研究揭示了P-DAS显著改变了CAFs中多种与能量代谢相关的代谢物水平,特别是在胶原合成途径中的关键氨基酸如精氨酸、羟脯氨酸和鸟氨酸的水平显著下降,这可能通过抑制TCA循环和糖酵解途径来减少胶原蛋白的合成。此外,P-DAS还显著降低了CAFs中乳酸的产生,这可能减弱其在促进胶原蛋白沉积和肿瘤细胞增殖中的作用。因此,P-DAS通过干预CAFs的代谢途径,有效地逆转了CAFs的表型,减少了ECM的沉积,为药物的有效渗透和抗肿瘤免疫反应的激活提供了条件。
文献2:
树状纳米药物通过干扰CAFs代谢增强药物渗透及抗肿瘤免疫反应
发表时间:2024年3月9日
文献标题:Dendritic nanomedicine enhances chemo-immunotherapy by disturbing metabolism of cancer-associated fibroblasts for deep penetration and activating function of immune cells
发表期刊:Acta Pharmaceutica Sinica B
影响因子:14.7
研究思路:
1)树状纳米药物Epi-PD的化学结构和表征;
2)Epi-PD的内化和细胞内分布;
3)Epi-PD的体外和体内渗透;
4)Epi-P4D对CAFs代谢的干扰;
5)Epi-PD对CT26细胞的体外抗肿瘤疗效及免疫调控作用;
6)Epi-PD抑制MTSs和体内抗肿瘤作用及调节肿瘤免疫微环境。
研究内容:该研究以树状大分子为骨架构建了三种具有聚乙二醇链的树状表多柔比星前药,结合粒径及微观形貌考察,发现其中的Epi-P4D组装体具有最小且最均一的纳米结构,且结构稳定。通过细胞实验发现Epi-P4D能够更快进入肿瘤细胞,且对CAFs起作用,可干扰CAFs的氨基酸代谢,减少细胞外基质的沉积,从而增强其在肿瘤组织的渗透。接着用小鼠结肠癌、小鼠乳腺癌及人乳腺癌细胞分别构建了体外3D细胞球模型及小鼠皮下瘤模型,Epi-P4D均展示出优异的肿瘤富集及渗透能力。此外,Epi-P4D能够有效抑制体外CT26细胞球及体内皮下瘤的生长,同时有效降低毒副作用。总之,该研究构建了一种制备方法简易的树状纳米药物,通过干扰CAFs的氨基酸代谢,增强药物在肿瘤组织的渗透,促进免疫细胞浸润,为肿瘤的治疗提供了新策略。
提供服务:中科为该研究提供了靶向氨基酸代谢检测服务。
图片展示:

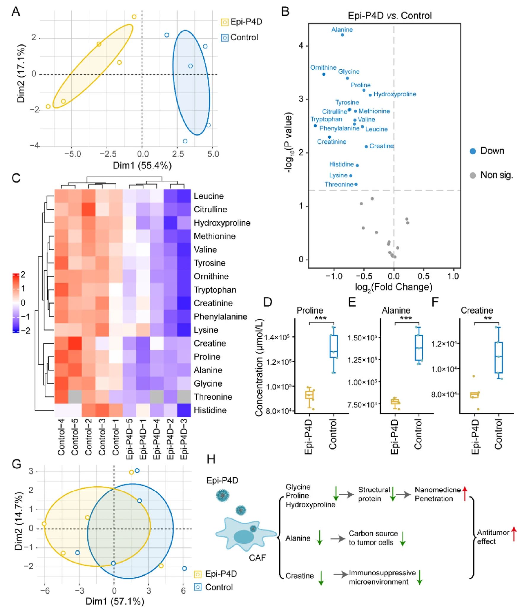
图2 靶向代谢组学分析纳米药物Epi-P4D对CAFs的氨基酸代谢的影响
图释:通过靶向代谢组学分析显示,与NIH/3T3细胞相比,CAFs中大多数氨基酸下调,而谷氨酰胺、丙氨酸、脯氨酸和肌酸上调,表明在TME中激活成纤维细胞后氨基酸代谢途径发生显著变化。而Epi-P4D处理CAFs与未进行任何处理的CAFs相比,氨基酸代谢受到严重干扰。大多数氨基酸下调,在这些下调的氨基酸中,脯氨酸、丙氨酸和肌酸的浓度降低到与NIH/3T3细胞中的相似水平,表明TME中的CAFs在Epi-P4D处理后可能被重编程回NIH/3T3细胞。CAFs在ECM中进行结构蛋白的生物合成,例如胶原蛋白和纤连蛋白,它们通常含有丰富的氨基酸残基,Epi-P4D处理后CAFs中甘氨酸、脯氨酸、羟脯氨酸和鸟氨酸的下调会导致ECM沉积减少,从而促进纳米药物的渗透。丙氨酸是一种来源于CAFs的非必需氨基酸,可作为肿瘤细胞的替代碳源,其含量降低可能导致这种能量来源中断。肌酸的减少可能有助于损害巨噬细胞向M2样表型的极化,缓解免疫抑制微环境。因此,Epi-P4D对CAFs的干预可以减少ECM结构蛋白的沉积,减少对癌细胞的能量供应并缓解免疫抑制,从而增强纳米药物的渗透性并促进其抗肿瘤作用。
相关文献
[1] Zhang Y, Fang Z, Pan D, et al. Dendritic Polymer-Based Nanomedicines Remodel the Tumor Stroma: Improve Drug Penetration and Enhance Antitumor Immune Response[J]. Adv Mater.2024 Jun;36(25):e2401304.
[2]Li Y, Shen X, Ding H, et al. Dendritic nanomedicine enhances chemo-immunotherapy by disturbing metabolism of cancer-associated fibroblasts for deep penetration and activating function of immune cells[J]. Acta Pharm Sin B. 2024 Aug;14(8):3680-3696.
中科优品推荐
【中科新生命】建立了完整的代谢组学服务平台,包括空间代谢组学、非靶向代谢组学、靶向/高通量靶向代谢组学、代谢流,帮助老师从代谢物角度系统地解析数据,挖掘关键生物学信息。欢迎感兴趣的老师前来咨询。
