18 年
手机商铺
公司新闻/正文
507 人阅读发布时间:2024-10-10 11:04

2024年9月19日,北京大学生物医学前沿创新中心(BIOPIC)张泽民课题组在Cancer Cell(IF=48.8)上发表题为“Cross-tissue human fibroblast atlas reveals myofibroblast subtypes with distinct roles in immune modulation”的研究。该研究构建了11种组织类型和不同病理状态的517个人类样本的成纤维细胞图谱,确定了具有普遍和组织特异性特征的不同成纤维细胞亚群。通过整合空间转录组、多重免疫组化和体外实验,揭示了成纤维细胞与免疫细胞的共表达模式及其临床意义,为理解成纤维细胞的复杂性和开发有效的CAF靶向治疗提供了重要资源。
研究材料
包含健康、纤维化、炎症以及癌症等多种疾病状态下的11种组织的517个人类样本
技术路线
步骤1: 构建在不同组织和病理状态下的成纤维细胞单细胞RNA测序图谱 步骤2:慢性炎症和癌症期间纤维细胞生态位的重塑 步骤3:解析成纤维细胞的异质性及细胞来源类型 步骤4:成纤维细胞空间表达模式与肿瘤微环境的作用关系 步骤5:MMP1+成纤维细胞有助于形成免疫抑制性细胞生态位和免疫治疗耐药性
研究结果
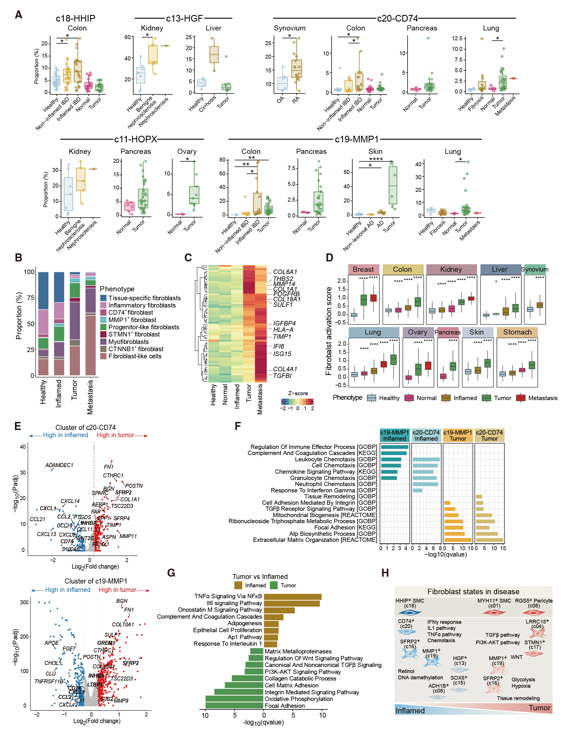
经典的Fig1组图模式,即包含了研究设计和分析流程示意图、队列或样本信息、单细胞数据降维后的分群结果、高变基因及细胞亚群marker基因的表达情况、细胞的比例频率及组织表达偏好性等。在这项研究中,确定了几种之前未充分研究报道的成纤维细胞亚群,包括具有不同表型和功能的HOPX肌成纤维细胞、SFRP2肌成纤维细胞和MMP1成纤维细胞。作为研究的全局性展示,此部分内容极其重要,尤其是用以鉴定不同成纤维细胞亚群的marker基因,在成纤维细胞相关研究中是非常值得借鉴的信息。

图1 健康和疾病状态下的跨组织成纤维细胞图谱
2. 慢性炎症和癌症期间纤维细胞生态位的重塑
此处重点分析了几种成纤维细胞在不同组织或病理条件下的表达情况。比如大多数组织特异性成纤维细胞优先富集在健康组织中,强调其在组织稳态中的作用;组织共享的成纤维细胞富集程度在不同病理条件下因组织而异;而一些普遍存在的成纤维细胞亚群,尤其是肌成纤维细胞和类肌成纤维细胞在肿瘤恶性状态下富集程度更高,提示癌症和慢性伤口愈合之间的相似性(两者都涉及持续的炎症和组织重塑)。
此外,除了传统的糖酵解途径异常激活之外,癌症代谢重编程的过程中些一些代谢途径会下调,例如视黄醇代谢和DNA去甲基化,这些对于维持成纤维细胞的静止状态至关重要。这里强调了炎症和癌症条件下代谢重编程和通路激活,对成纤维细胞独特表型的调节作用。

图2 炎症和癌组织中成纤维细胞区室的重塑化
3. 解析成纤维细胞的异质性及细胞来源类型
由于肌成纤维细胞是肿瘤基质的主要部分,所以进一步研究了肌成纤维细胞亚群。主要鉴定到四个亚群,包括SFRP2亚群、MMP1亚群、HOPX亚群以及主要的LRRC15亚群。主要的LRRC15亚群具有免疫抑制特征。通过多种细胞发育轨迹的算法(如RNA速率、PAGA和CellRank)发现LRRC15肌成纤维细胞可能是肌成纤维细胞分化的最终分化状态,其细胞源为成纤维细胞祖细胞和周细胞,这一点也通过多重免疫组化染色得到验证。通过泛癌分析也发现LRRC15肌成纤维细胞在不同癌症类型中一致表现出最差的预后,表明终末分化的肌成纤维细胞与患者的不良生存有强烈的关联。最后也分析了四种肌成纤维细胞亚群在不同癌症中的富集情况,和这些肌成纤维细胞亚群的特异性转录因子及其靶基因。

图3 肌成纤维细胞亚群及其调控因子的谱系关系
4. 成纤维细胞空间表达模式与肿瘤微环境的作用关系
CAF在肿瘤免疫微环境(TIME)中起着关键作用,对肿瘤样本的单细胞转录组数据进行细胞邻域分析,以探讨成纤维细胞(FCs)与TIME之间的相互作用。通过皮尔逊相关性分析TME中细胞类型之间的相关性,鉴定到了9个TME亚型,定义为CM1-CM9。并通过单细胞联合空间转录分析(cell2location),将细胞类型清晰的定位在空间层面上。通过上述的分析工作,得到了一些有价值的结果,如SPP1+巨噬细胞与LRRC15肌成纤维细胞相关性最强,且共同出现在CM6中,表明终末分化的肌成纤维细胞更有可能与SPP1+巨噬细胞共定位。

图4 在不同癌症中成纤维细胞亚群参与多种生态位的形成
LRRC15肌成纤维细胞与SPP1+巨噬细胞共定位的结果也得到了多重免疫组化染色的结果支持。另外基于空间转录组的空间通讯分析则表明,LRRC15肌成纤维细胞可促进巨噬细胞的极化和存活,而SPP1+巨噬细胞分泌的SPP1通过结合ITGAV和ITGB1成为肌成纤维细胞活化和增殖的诱导剂。体外刺激实验也证明了SPP1促进肌成纤维细胞转化的潜力。

图5 成纤维细胞与免疫细胞亚群之间的细胞间通讯
5. MMP1+成纤维细胞有助于形成免疫抑制性细胞生态位和免疫治疗耐药性
研究还确定MMP1成纤维细胞是CM7(免疫抑制及促肿瘤亚型)的核心成分,以及多种免疫细胞类型包括FOXP3调节性T细胞、LAMP3树突状细胞(DC)、浆细胞样树突状细胞(pDC)、INHBA和NLRP3巨噬细胞。CM7中成纤维细胞和免疫细胞之间的细胞相互作用表明,MMP1成纤维细胞可能通过趋化因子-受体相互作用促进白细胞运输。此外,MMP1成纤维细胞可能参与促进免疫耐受性环境的各种相互作用,促进组织重塑和基质沉积以限制淋巴细胞浸润。MMP1和LRRC15成纤维细胞特征在不响应治疗的患者中显著富集,提示其在免疫逃避中的潜在作用,并可能被确立为癌症治疗中联合治疗的潜在靶点。
总结
该研究对多种组织及疾病背景下的成纤维细胞生物学功能进行了细致的研究。通过单细胞与空间转录组学技术,鉴定了不同功能或表型的成纤维细胞亚群,阐释了调控因子,并识别了功能各异的多细胞模块。这幅全景图加深了研究人员对疾病相关成纤维细胞的理解,并为实现精准的治疗策略和患者分层提供了宝贵的资源。

图6 成纤维细胞特征、动力学和空间生态位总结
中科优品推荐
【中科新生命】布局先进的10x Genomics、Visium CytAssist、MALDI 2、Astral等国际时空多组学平台,提供单细胞空间多组学联合的一站式解决方案,包含单细胞测序类、单细胞蛋白组、空间转录组、空间蛋白组、深度空间代谢组、全息空间多组学以及常规转录、蛋白、代谢组检测,积累了丰富的项目经验,助力发表多篇高分文章,快来联系我们展开时空多组学联合实验吧!!!
