18 年
手机商铺
公司新闻/正文
441 人阅读发布时间:2024-10-09 16:48

肾细胞癌(RCC)为常见恶性肿瘤,部分患者预后不良,在手术后会发展为转移性RCC(mRCC)。酪氨酸激酶抑制剂(TKIs)如舒尼替尼,作为一线治疗药物,能延长患者生存期,但多数患者在治疗6-11个月后出现耐药性。O-GlcNAc糖基化的动态修饰受 O-GlcNAc 转移酶 (OGT)调控,在肿瘤发展中起关键作用。受体相互作用蛋白激酶1(RIPK1)被证明是控制细胞命运决策的关键调节因子,但其翻译后修饰如何影响RCC对舒尼替尼的敏感性尚需进一步阐明。
2024年9月12日,南方医科大学南方医院谭万龙教授、李飞教授、郑灶松博士团队联合中山大学孙逸仙纪念医院谢文练教授团队以及华中科技大学附属协和医院刘磊博士团队在Drug Resistance Updates(IF=15.8)上发表了题为“O-GlcNAcylation regulation of RIPK1-dependent apoptosis dictates sensitivity to sunitinib in renal cell carcinoma ”的研究论文,探讨了RIPK1在肾细胞癌中对舒尼替尼敏感性的影响及其调控机制。研究结果表明,RIPK1的O-GlcNAc修饰能够通过抑制RDA(RIPK1依赖性凋亡)途径,导致RCC对舒尼替尼产生抗性。中科新生命参与了该研究中O-GlcNAc糖基化修饰鉴定和非靶代谢组检测的相关工作。

技术路线
步骤1: 建立舒尼替尼耐药小鼠模型,并利用代谢组学及生理生化指标刻画表型数据步骤2:验证O-GlcNAc糖基化对舒尼替尼敏感性的影响
步骤3:探究OGT与RIPK1的相互作用
步骤4:探究O-GlcNAc糖基化RIPK1的具体调控的分子机制
步骤5:探究 RIPK1 O-GlcNAc糖基化调节RIPK1泛素化的机制
研究结果
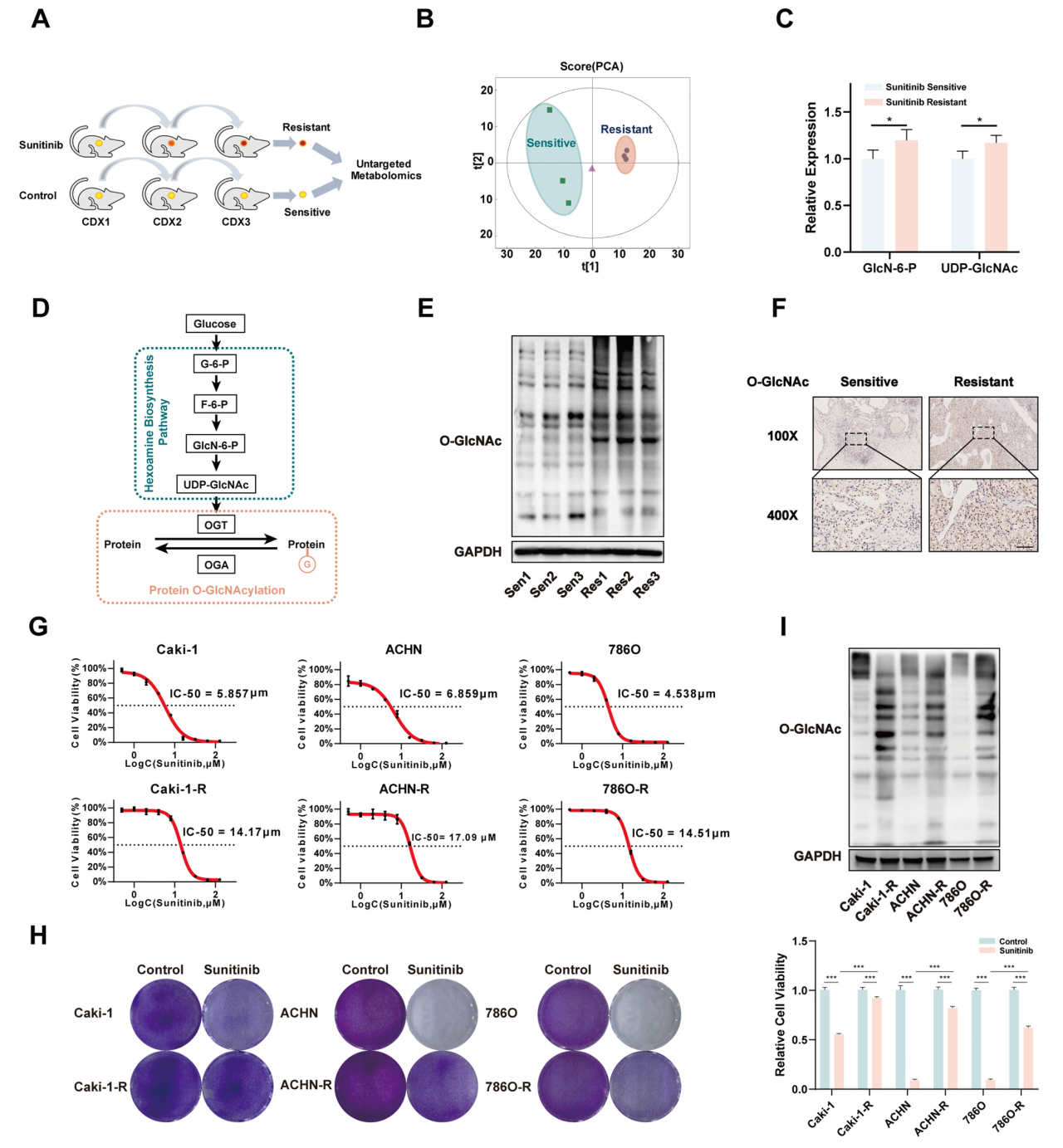
1. O-GlcNAc糖基化水平在舒尼替尼耐药的肾细胞癌中显著上调
首先作者在裸鼠中建立RCC异种移植瘤模型,并通过舒尼替尼处理建立了舒尼替尼耐药和敏感模型。分别提取肿瘤组织进行非靶向代谢组学检测,PCA分析显示两组之间的代谢特征显着改变。舒尼替尼耐药组中己糖胺生物合成途径(HBP)途径相关代谢物UDP-GlcNAc和GlcN-6-P的水平显著高于舒尼替尼敏感组。而UDP-GlcNAc作为 O-GlcNAc糖基化修饰的供体底物,参与多种蛋白质的O-GlcNAc糖基化修饰,发挥生物学功能。因此考虑肾细胞癌舒尼替尼耐药的产生与O-GlcNAc糖基化修饰密切相关。基于此作者利用O-GlcNAc糖基化修饰泛抗体对肿瘤组织进行了Western blot 和IHC检测,结果表明舒尼替尼耐药组的O-GlcNAc糖基化修饰信号较敏感组显著上调。同时作者构建了舒尼替尼耐药的RCC细胞系(Caki-1-R、ACHN-R 和 786O-R)与敏感组相比IC50值及O-GlcNAc糖基化水平均更高。证明了O-GlcNAc糖基化可能在舒尼替尼耐药的发展中起作用。为了研究O-GlcNAc糖基化在舒尼替尼敏感性中的关键作用,作者使用小分子抑制剂OSMI-1抑制整体O-GlcNAc糖基化水平,结果增强了舒尼替尼在肾细胞癌中的诱导凋亡作用。体内异种移植实验也表明舒尼替尼联合 O-GlcNAc糖基化抑制剂治疗RCC效果更佳,细胞凋亡率更高。

图1 O-GlcNAc糖基化水平在舒尼替尼耐药的肾细胞癌中显著上调
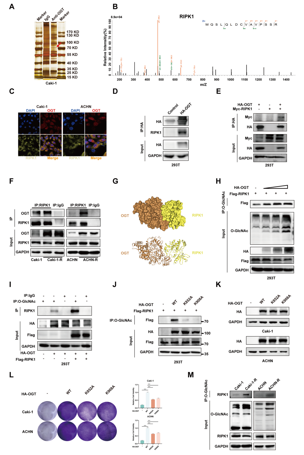
2. OGT介导的RIPK1 O-GlcNAc糖基化与舒尼替尼耐药
为了更深入地研究O-GlcNAc糖基化调节RCC舒尼替尼敏感性的机制,作者重点研究了两种关键调节动态O-GlcNAc糖基化修饰周期的酶:O-GlcNAc转移酶 (OGT) 和 GlcNAcase (OGA)。IHC检测显示,在舒尼替尼耐药组中,RCC细胞显示出更高的OGT表达。随后,发现敲低OGT可提高肾细胞癌对舒尼替尼的敏感性。为进一步探究分子机制,作者利用CoIP-MS鉴定与OGT的互作蛋白。结果显示RIPK1丰度最高,定位于胞质。且通过进一步实验及O-GlcNAc糖基化修饰鉴定表明OGT 与RIPK1的特异性相互作用能够使RIPK1的O-GlcNAc糖基化修饰显著上调。为了鉴定OGT与RIPK1相互作用的结合域,作者构建了OGT和RIPK1的全长截断实验,CoIP 测定显示RIPK1 的TRP段和中间 (ID) 结构域对于与 OGT 的相互作用至关重要。在线数据库预测、点突变实验及Sanger 测序也验证OGT介导的Ser 331, Ser 440 和 Ser 669 为RIPK1的O-GlcNAc糖基化位点,三个位点同时突变后,RIPK1 O-GlcNAc糖基化显著降低,从而抑制舒尼替尼诱导的RCC细胞凋亡。

图2 O-GlcNAc糖基转移酶介导RIPK1多位点发生O-GlcNAc糖基化
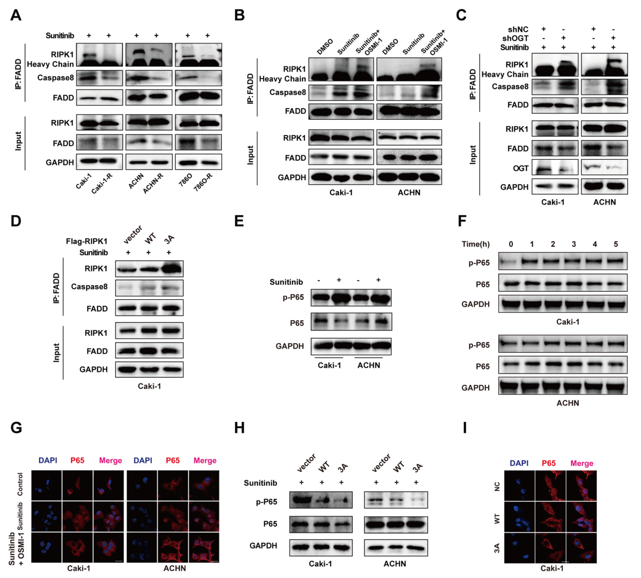
3. O-GlcNAc糖基化影响RIPK1的具体作用机制
O-GlcNAc糖基化修饰可调节蛋白质功能、蛋白质-蛋白质相互作用和酶活性,而RIPK1通过NF-κB激活来决定细胞是否经历 RDA 或存活。作者进一步研究了RIPK1的O-GlcNAc糖基化是否调节RIPK1/FADD/Caspase-8 复合物(RDA中的关键复合物)的形成。通过免疫沉淀 FADD、O-GlcNAc糖基化抑制剂处理、OGT敲低、NF-κB 通路靶基因检测、免疫荧光等实验表明RIPK1在Ser331、Ser440和Ser669位点的O-GlcNAc糖基化可抑制RIPK1/FADD/Caspase-8 复合物形成,抑制细胞凋亡,从而介导肾细胞癌细胞中的舒尼替尼耐药。且RIPK1的O-GlcNAc糖基化在P65活化和核转位起到关键作用。

图 3 O-GlcNAc糖基化影响 RIPK1/FADD/Caspase-8复合物和NF-κB激活
4. O-GlcNAc糖基化调节RIPK1的泛素化
由于RIPK1的泛素化水平对于诱导细胞凋亡的 RIPK1/FADD/Caspase-8 复合物的形成至关重要。作者围绕O-GlcNAc糖基化是否可以调节RIPK1的泛素化这个问题进行了实验阐述。研究结果表明,舒尼替尼耐药的RCC 细胞中RIPK1的泛素化水平显着增加,OSMI-1处理或OGT敲低抑制O-GlcNAc糖基化可显着降低RIPK1的泛素化水平。进一步数据表明进是通过促进RIPK1和CYLD(一种去泛素化酶)之间的相互作用来调节RIPK1泛素化水平,同时减少RIPK1和cIAP2(E3连接酶)之间的相互作用。

图4 P. O-GlcNAc糖基化调节RIPK1的泛素化抑制舒尼替尼诱导的RDA示意图
总结
本研究通过体内外实验阐述了O-GlcNAc糖基化与RCC模型舒尼替尼耐药性的具体分子机制。综上所述,OGT与RIPK1的TPR结构域特异性结合,促进RIPK1的O-GlcNAc糖基化。RIPK1在Ser 331、Ser 440和Ser 669位点的O-GlcNAc糖基化调节了RIPK1的泛素化和RIPK1/FADD/Caspase-8复合物的形成,从而抑制了舒尼替尼诱导的RIPK1依赖性细胞凋亡。通过特异性下调RIPK1的O-GlcNAc糖基化水平,可增加RCC对舒尼替尼的敏感性。该文章为靶向治疗肾细胞癌新策略提供了理论支撑。
中科优品推荐
科研无价,优惠有期,开学大“放价”。【中科新生命】蛋白、修饰、代谢、空间、单细胞,微生物组等各类产品纷纷优惠来袭,多产品花式联合“助研有术”,中科新生命果然还是太全面了!