18 年
手机商铺
公司新闻/正文
838 人阅读发布时间:2024-09-05 14:30

慢性胰腺炎(CP)是一种进行性纤维炎症性疾病,最终导致内分泌和外分泌功能不全。CP的病理特征包括腺泡细胞萎缩、纤维化、炎性细胞浸润和导管浸润。胰腺纤维化是CP最重要的病理特征之一,也是CP进展的标志。因此,探索抗纤维化药物是一种有前途的治疗策略。
天然产物在对抗纤维化疾病方面具有巨大优势,在过去几十年中受到了越来越多的关注。海军军医大学长海医院消化科李兆申/胡良皞团队通过筛选80种天然产物,最终发现紫蓳灵(Corynoline)可作为一种潜在的抗胰腺纤维化药物。鉴于紫蓳灵潜在的治疗作用,本研究旨在探究紫蓳灵的直接作用靶蛋白及其下游作用通路。
2024年8月,海军军医大学长海医院消化科李兆申/胡良皞团队在J Gastroenterol发表题为“Corynoline protects chronic pancreatitis via binding to PSMA2 and alleviating pancreatic fibrosis”研究文章,通过筛选 80 种天然产物最终发现紫蓳灵是一种潜在的抗纤维化小分子。作者通过Lip-MS技术发现PSMA2是紫蓳灵治疗机制的直接作用靶点。结果提示,紫蓳灵可能通过调节PSMA2蛋白的稳定性从而抑制NF-κB信号通路来减轻胰腺纤维化和慢性胰腺炎。中科新生命参与了该研究中的药靶蛋白质组学(Lip-MS)检测相关工作。


C57BL/6 J小鼠;
人胰腺星状细胞(HPSC)、人胰腺癌细胞系capan-1、小鼠腺泡胰腺细胞系266-6;
技术路线
步骤1:药物筛选发现紫蓳灵是一种潜在的抗纤维化小分子(图1);
步骤2:Corynoline 在体外减轻HPSC的细胞活化、增殖和迁移(图2和图3);
步骤3:使用Lip-MS技术将PSMA2鉴定为紫蓳灵的潜在靶标(图4和图5);
步骤4:Corynoline在体内和体外抑制NF-κB/p65表达(图6);
步骤5:PSMA2介导Corynoline的抗纤维化作用(图7);
研究结果
1. 药物筛选发现紫蓳灵(Corynoline)是一种潜在的抗纤维化小分子
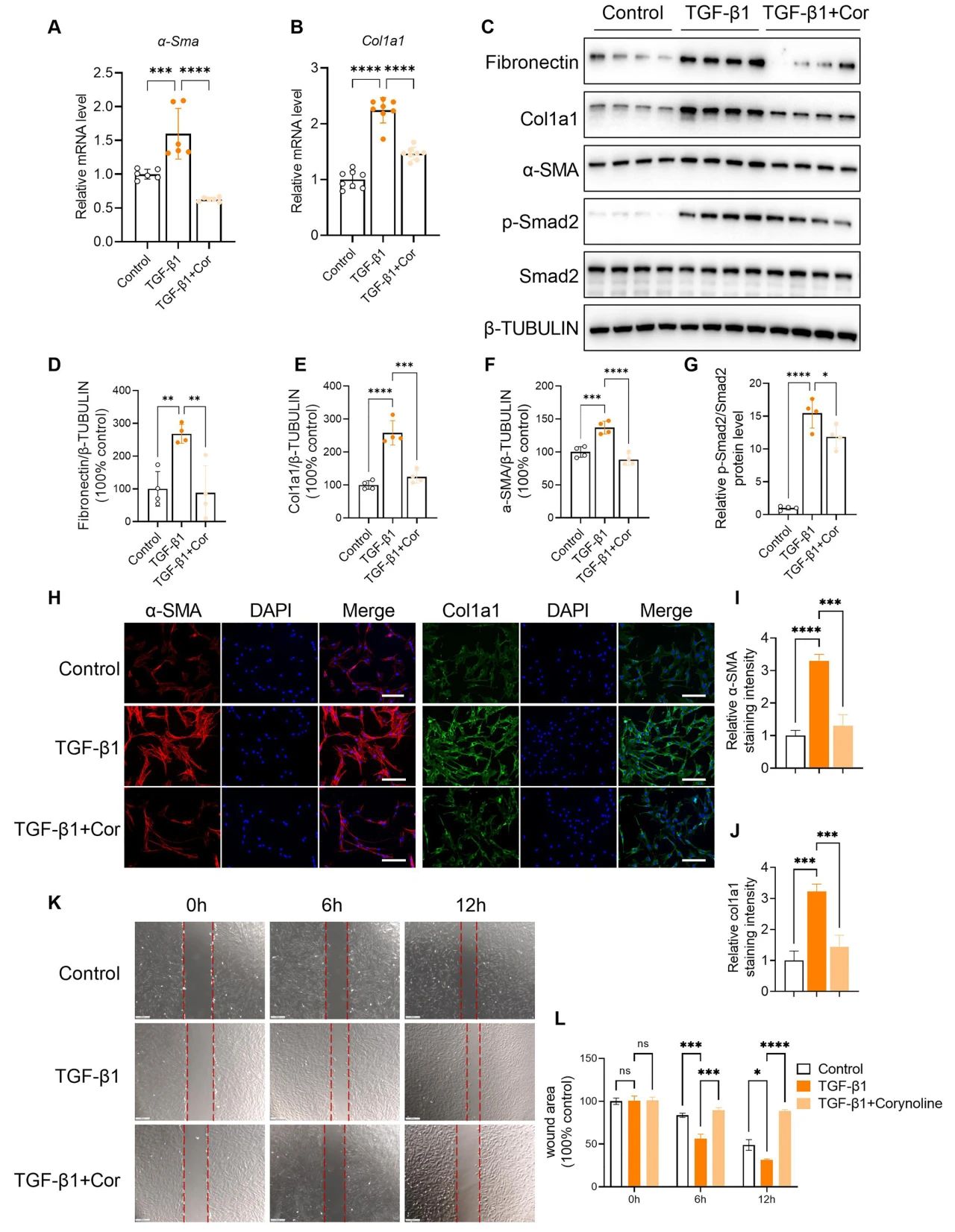
为了在胰腺中寻找有前景的抗纤维化化合物,作者筛选了 80 种天然化合物,发现Corynoline 可以剂量依赖性地降低HPSC细胞的活力(图1A-C);随后应用蛋白质印迹法来验证,Corynoline剂量依赖性地减少HPSC中I型胶原蛋白的沉积以及TGF-β1诱导的α-SMA表达异常增加,这表明紫蓳灵具有减轻胰腺纤维化的潜力(图1D- F)。

图1 抗纤维化天然化合物的鉴定
2. Corynoline 在体外减轻HPSC的细胞活化、增殖和迁移
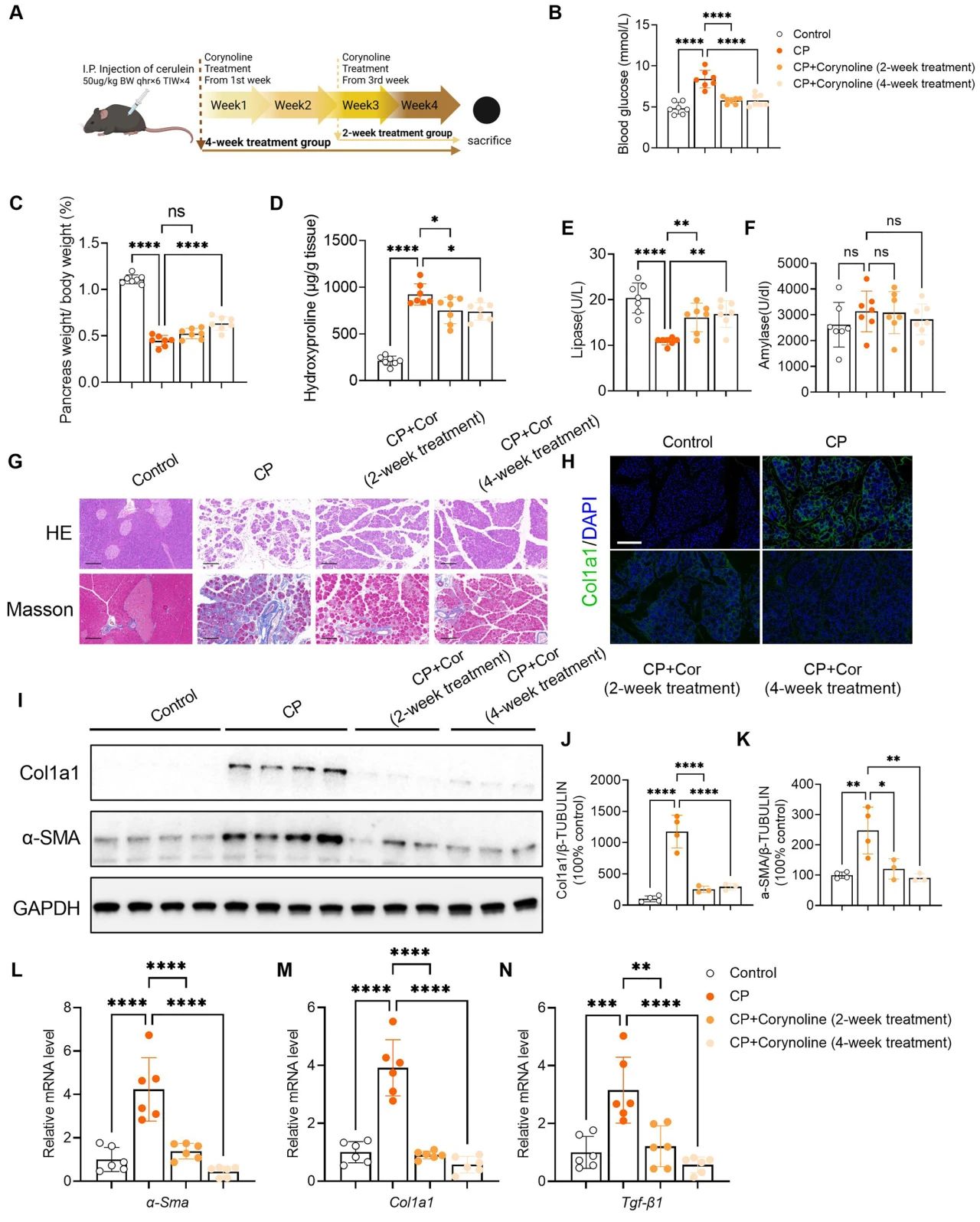
体外研究表明,紫蓳灵通过抑制PSC的激活(图2A-J)、增殖和迁移(图2K-L),从而发挥对胰腺纤维化的缓解作用。体内研究也证实了紫蓳灵的抗纤维化作用(图3)。

图2 Corynoline在体外显示出对TGFβ1诱导的HPSC活化有抑制作用

图3 Corynoline在CP小鼠模型中显示出抗纤维化作用
3. 使用Lip-MS技术将PSMA2鉴定为紫蓳灵的潜在靶标
首先作者通过Lip-MS技术鉴定了210种可能与Corynoline结合的蛋白质(图4A)。发现蛋白酶体核心亚基显著富集(图4B-C),包括蛋白酶体α(α1,α2,α5,α6,α7)和β(β1,β3,β4,β5)亚基。基于有限酶切法(Lip-MS)原理来探索化合物的结合目标,如果能够同时检测到某个序列较长肽段的丰度增加以及相应较短肽段丰度的减少,这种肽段被称为“特征序列”。这可能是由于药物结合并保护了蛋白酶切割位点,使得该序列成为目标序列。因此,作者进一步筛选了9个蛋白酶体核心复合体蛋白中具有上述特征的蛋白。最终发现蛋白酶体20s亚基α2(PSMA2)完全符合上述特征(补充图5)。此外,作者进行了 DARTS 实验来验证Corynoline与PSMA2的结合(图4D-E)。接下来,作者研究了紫蓳灵对HPSC和CP模型中PSMA2蛋白表达和稳定性的影响。结果发现,Corynoline可增加体外和体内PSMA2的蛋白水平(图5)。

图4 使用Lip-MS和DARTS将PSMA2鉴定为紫蓳灵的潜在靶标

补充图5 特征序列分析结果(中科特有数据)

图5 Corynoline可增加体外和体内PSMA2的蛋白质水平
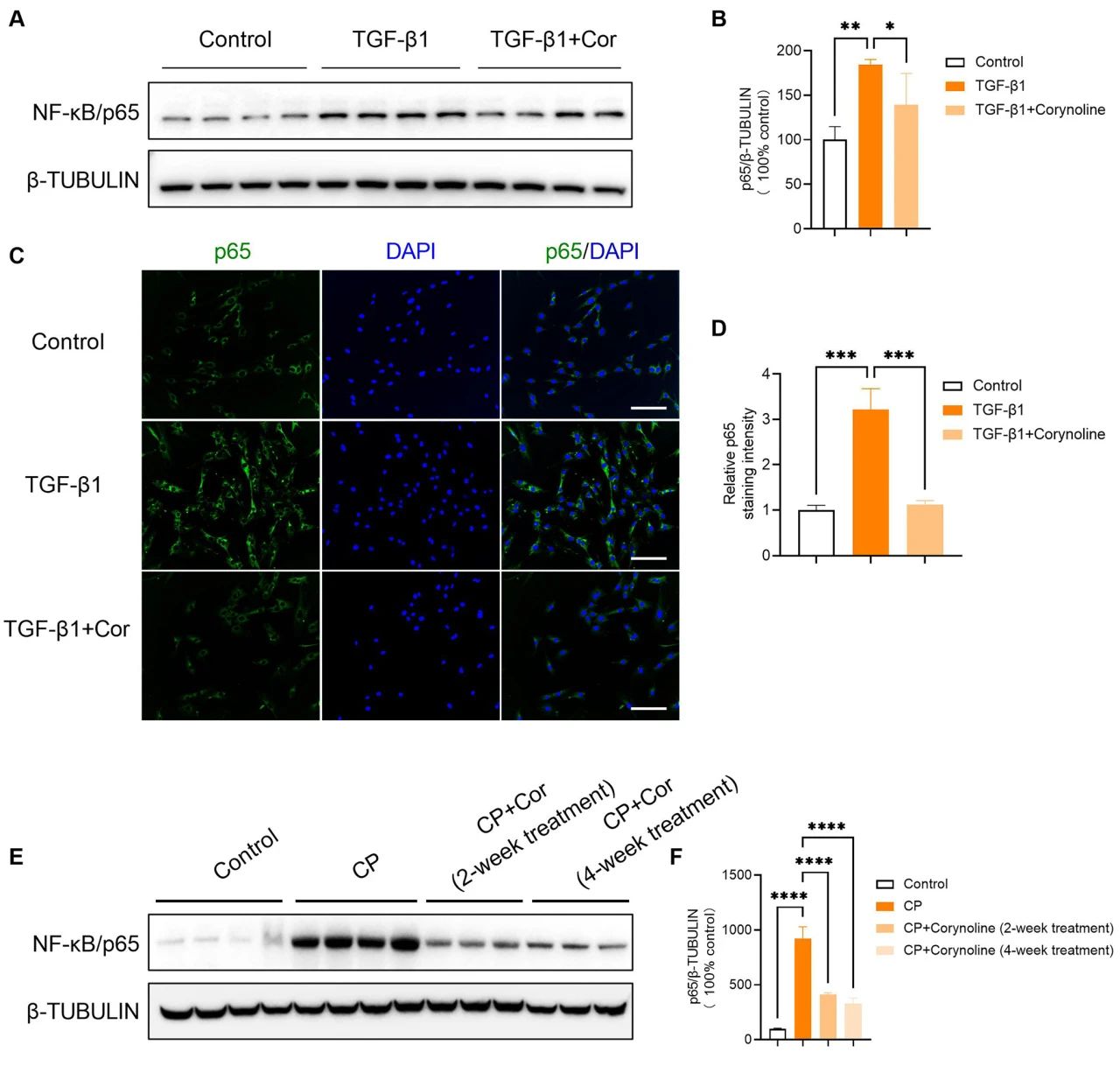
4. Corynoline在体内和体外抑制NF-κB/p65表达
研究表明,Corynoline可以抑制NF-κB通路并保护Ang II诱导的心脏纤维化。因此,作者研究了紫蓳灵是否可以抑制胰腺中的NF-κB信号通路,从而减轻胰腺纤维化。通过蛋白质印迹和细胞免疫荧光发现,紫蓳灵在体外抑制TGF-β1诱导的NF-κB/p65异常表达(图 6A-D)。此外,CP小鼠胰腺组织中NF-κB/p65表达升高。两周或四周的紫蓳灵治疗可降低CP小鼠胰腺NF-κB/p65的表达(图 6E-F)。上述结果表明,紫蓳灵可能通过调节PSMA2蛋白的稳定性从而抑制NF-κB信号通路来减轻胰腺纤维化。

图6 Corynoline降低体内和体外NF-κB/p65的表达
5. PSMA2介导Corynoline的抗纤维化作用
最后,作者在体外验证了紫蓳灵的抗纤维化作用是否是由PSMA2介导的。作者发现NC siRNA不影响Corynoline的抗纤维化作用,但PSMA2 siRNA减弱了Corynoline的作用(图7A-E)。上述结果提示紫蓳灵的抗胰腺纤维化作用是由PSMA2介导的。

图7 PSMA2介导Corynoline的抗纤维化作用
小编小结
作者通过对80种化合物进行药物筛选,最终确定了紫蓳灵是一种潜在的抗纤维化小分子。通过Lip-MS技术初步筛选到了210种可能与Corynoline结合的蛋白质,之后基于富集分析结果和“特征序列”结果最终锁定PSMA2为紫蓳灵的潜在靶标,此外DARTS实验证实了Corynoline与PSMA2的结合。进一步的研究表明,紫蓳灵可能通过调节PSMA2蛋白的稳定性从而抑制NF-κB信号通路来减轻胰腺纤维化。这项研究为紫蓳灵在治疗慢性胰腺炎方面的科学原理提供了强有力的数据支持,促进了中医药科学研究的现代化。同时,它也为深入探究慢性胰腺炎的防治机制以及为开发精确预防策略提供了新的研究路径。
中科优品推荐
单体研究的重点、难点在于寻找其直接作用的靶点。探针法是直接作用靶点鉴定的主要方法之一。该方法将药物制作成探针并固定在载体上,然后钓取与其结合的蛋白并进行鉴定。但是,探针法受到化学合成实验条件以及药物结构性质等方面的限制,其适用范围有限。一些新的化学蛋白质组方法,如有限酶切法(药靶蛋白质组,Lip-MS),可通过分析蛋白的酶切状态,是否因被药物结合而发生改变,实现对结合蛋白的大规模鉴定。这类方法无需将小分子制备成探针,而且还可提供结合区域序列的精细信息。