上海中科新生命生物科技有限公司

18

手机商铺

qrcode
商家活跃:
产品热度:
  • NaN
  • 0.5
  • 1.5
  • 0.5
  • 3.5

上海中科新生命生物科技有限公司

入驻年限:18

  • 联系人:

    杨小姐

  • 所在地区:

    上海 闵行区

  • 业务范围:

    技术服务

  • 经营模式:

    生产厂商 科研机构

在线沟通

公司新闻/正文

项目文章Int J Biol Macromol | 陕西师范大学施琳副研究员团队揭示麦麸阿拉伯木聚糖益生营养新功能

428 人阅读发布时间:2024-09-04 17:02

新闻图片1 2024年8月,陕西师范大学食品工程与营养科学学院施琳副研究员团队在食品领域国际知名期刊《International Journal of Biological Macromolecules》(JCR一区,IF = 7.7) 发表了题为“Multi-omics insights into anti-colitis benefits of the synbiotic and postbiotic derived from wheat bran arabinoxylan and Limosilactobacillus reuteri”的研究成果。研究发现无论是在简单培养基发酵体系亦或在2型糖尿病患者失调的肠道菌群环境中,麦麸阿拉伯木聚糖(WBAX)均可增殖具有抗炎活性的罗伊氏乳杆菌WX-94(L. reuteri),并调控该菌的色氨酸代谢通路,促使色氨酸(Trp)向芳香烃受体(AhR,如吲哚类代谢物)转化。此外,使用Trp、WBAX、WBAX及L. reuteri的合生元(WBAX + L. reuteri)及后生元(pasteurized L. reuteri cultured with WBAX)干预DSS诱导的慢性结肠炎小鼠,结果表明后生元改善慢性结肠炎效果显著优于Trp及WBAX,主要通过调控色氨酸代谢、短链脂肪酸代谢、AhR/IL22信号通路和FoxO信号通路。本研究首次对比了WBAX和L. reuteri的合生及后生元对结肠炎症的干预效果,揭示了WBAX衍生益生产品的潜力,为后续WBAX益生功效研究增添新意。中科新生命为该研究提供了16s测序、非靶代谢和靶向色氨酸代谢的检测服务。 新闻图片2 新闻图片3  
   
研究背景
阿拉伯木聚糖是麦麸中丰富的功能性多糖,具有免疫调节、提高肠屏障、促进益生菌增殖等多种营养功效,作为新食品原料新星,现已广泛应用于食品产业中。课题组前期研究表明,高麦麸饮食能够促进微生物群介导的色氨酸转化为吲哚类衍生物,正向调控肠道菌群失调。肠道菌群作为人体“第二基因组”,与代谢健康息息相关,深受色氨酸代谢、短链脂肪酸代谢和胆汁酸代谢等多重因素影响。 当今,如何通过摄入饮食重塑宿主-肠道菌群之间的相互作用是国内外研究学者的聚焦热点。益生元、合生元和后生元作为饮食摄入新兴形态深受相关领域的广泛关注。本研究结合体外发酵和体内探究,采用转录组、代谢组和肠道菌群多组学分析手段,联合在线人群数据库和分子对接技术,创新性地探究了WBAX联合L. reuteri对结肠炎症和肠道菌群的改善作用及分子机制,以及合生元及后生元的干预功效差异。


 
 研究结果
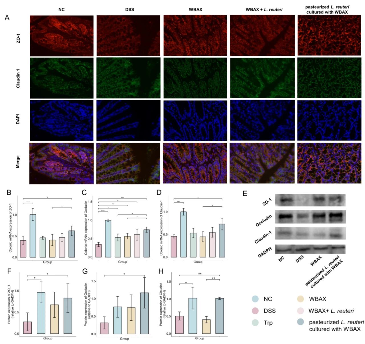
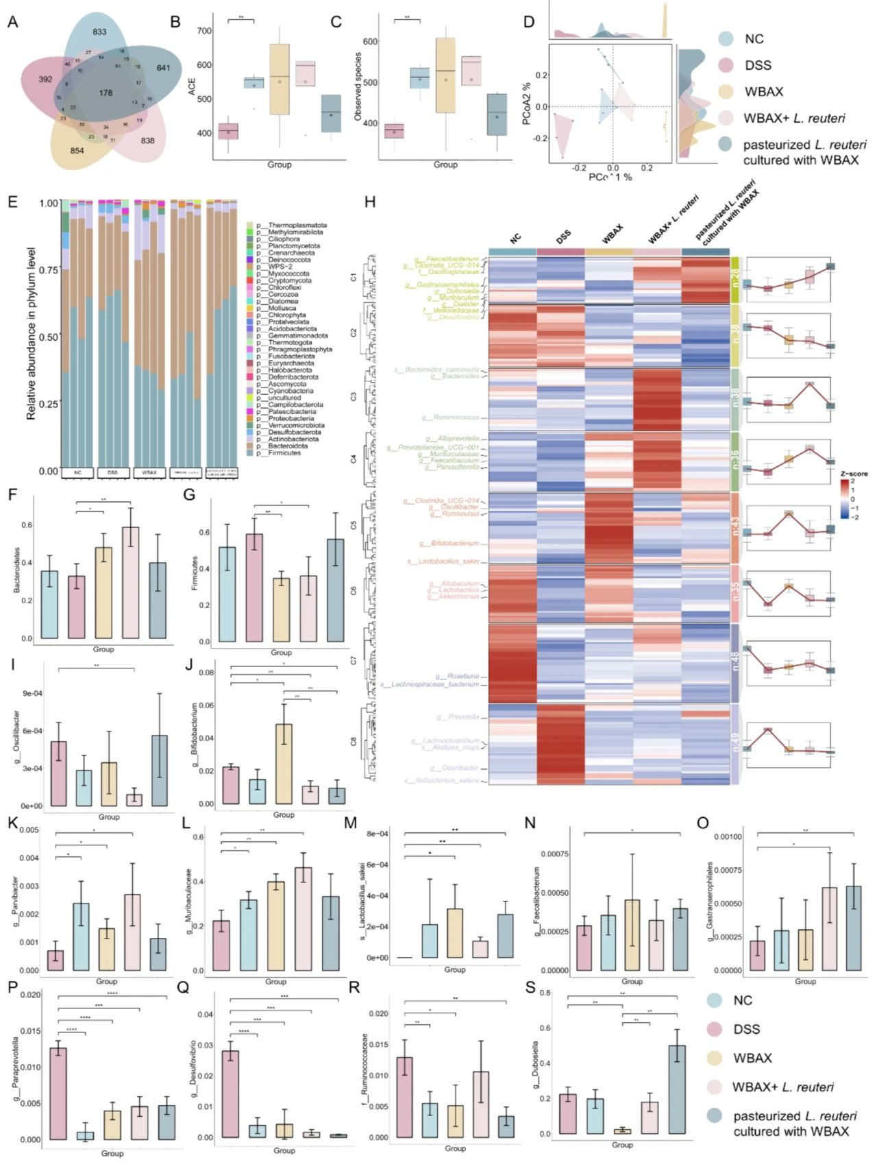
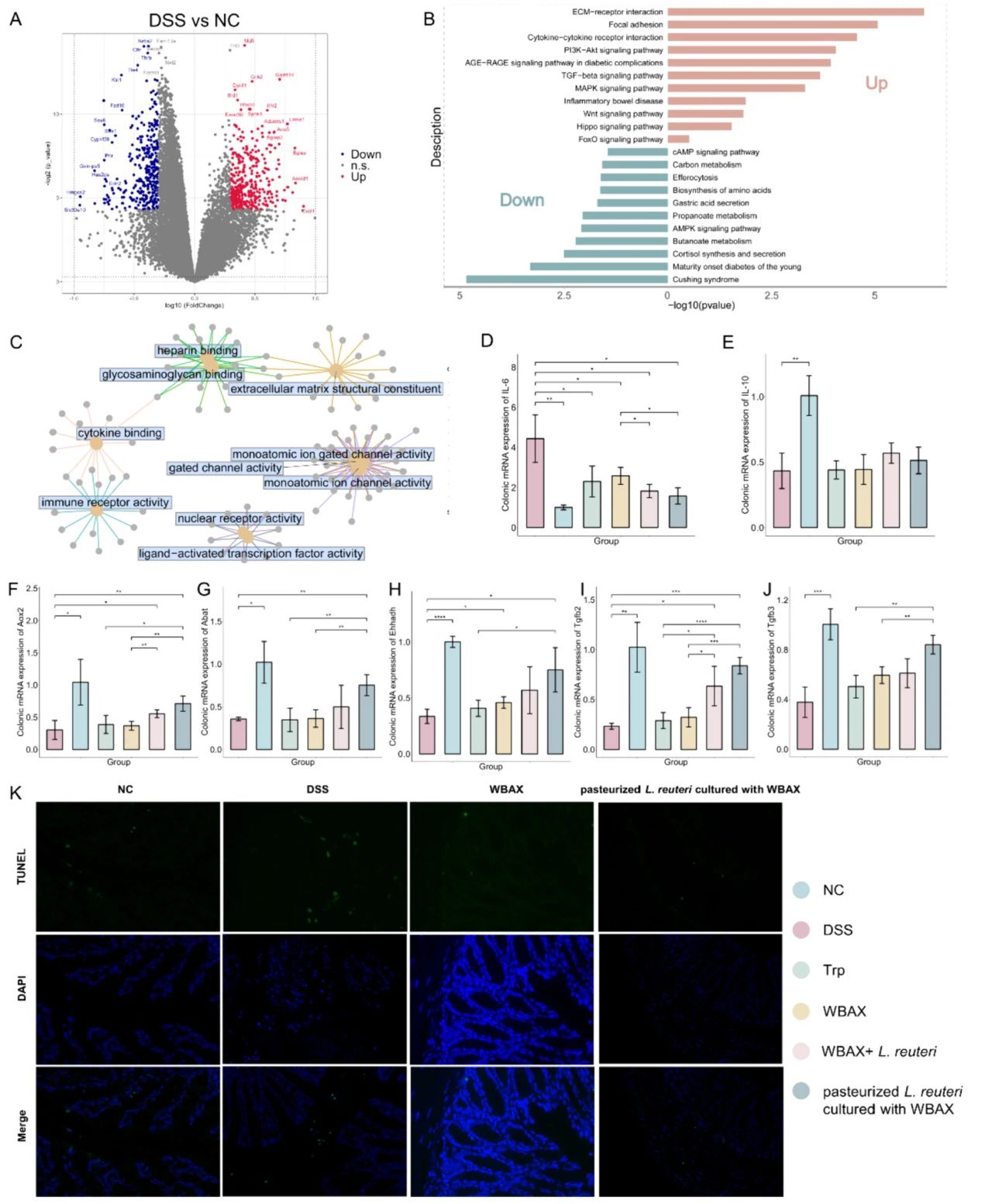
1.WBAX有效促产L. reuteri且联合干预显著改善结肠炎症发生 无论是单一发酵体系(LB培养基)还是肠道稳态失调环境(二型糖尿病人粪菌发酵),WBAX均可作为L. reuteri的有效碳源、具备调控色氨酸微生物代谢的潜能。在DSS诱导的结肠炎小鼠中,Trp、WBAX、WBAX + L. reuteri及pasteurized L. reuteri cultured with WBAX干预均不同程度的缓解了模型组体重降低、结肠缩短、DAI升高、肠道通透性破坏(LPS, DAO)、免疫蛋白浓度降低(IgM、IgA)和炎症发生(IL6)等结肠炎症状,其中pasteurized L. reuteri cultured with WBAX干预效果相对更优。 新闻图片4 图1 WBAX 和 L. reuteri 的体外发酵及其对 DSS的影响   2. WBAX联合L. reuteri干预修复肠屏障损伤 紧密连接蛋白(ZO-1、Occludin、Claudin-1)的免疫组化、RT-qPCR测定、Western Blotting验证表明,经过WBAX联合L. reuteri干预,由DSS诱导的结肠屏障损伤得以修复,其中pasteurized L. reuteri cultured with WBAX的作用更为显著。 新闻图片5 图2 WBAX联合L. reuteri干预修复肠屏障损伤   3. WBAX联合L. reuteri有效介导氨基酸代谢、FoxO信号通路和细胞凋亡 转录组分析主要靶向炎症发生(IL-6, IL-10)、氨基酸代谢(Aox2, Abat, Ehhadh)、FoxO信号通路(Tgfb2, Tgfb3)以及细胞凋亡,并通过RT-qPCR及免疫组化分别在mRNA和蛋白水平得以验证。pasteurized L. reuteri cultured with WBAX在IL-6、Acox2、Tgfb2基因表达及细胞凋亡上存在更多优势。 新闻图片6 图3 WBAX联合L. reuteri对DSS关键通路和靶点的影响   4. WBAX联合L. reuteri干预有效调控肠道菌群 和NC组相比,DSS干预降低了g_Allobaculumg_Lactobacillusg_Akkermansiag_Muribaculaceae的相对丰度,提高了g_Prevotellag_Lachnoclostridiums_Alistipes_inopsg_Odoribacters_Ileibacterium_valens的相对丰度。WBAX、WBAX + L. reuteri及pasteurized L. reuteri cultured with WBAX均不同程度的恢复DSS诱导的肠菌异常:WBAX显著提升g_Allobaculumg_Lactobacillusg_Akkermansiag_Oscillibacterg_Bifidobacterium;WBAX + L. reuteri显著调控g_Parvibacterg_Klebsiellag_Muribaculaceae;pasteurized L. reuteri cultured with WBAX显著调控s_Lactobacillus_sakeig_Faecalibacteriumg_Gastranaerophilalesg_Muribaculumg_Dialisterg_Desulfovibrio 新闻图片7 图4 WBAX联合L. reuteri对肠道菌群的影响
  5. WBAX联合L. reuteri干预有效调控粪便代谢组 和NC组相比,DSS干预降低了N6-甲基腺嘌呤、吲哚乙酸和牛磺脱氧胆酸,提高了脱氧肉碱和N-乙酰腐胺。相较于DSS组,pasteurized L. reuteri cultured with WBAX有效调控色氨酸代谢物(吲哚-3-乙腈和吲哚乙酸)、胆汁酸代谢物(脱氧胆酸、异脱氧胆酸和12-酮脱氧胆酸)、氨基酸(L-同型半胱氨酸)、生物活性肽(Ile-Leu-Arg、Tyr-Met和Val-Arg)和DNA修复因子(N6甲基腺嘌呤和肠内酯),下调了烟酸和烟酰胺代谢(1-甲基烟酰胺)、精氨酸和脯氨酸代谢(4-乙酰氨基ding酸酯)、甘油磷脂代谢(甘油磷酸胆碱和O-磷酸乙chun胺)和脂肪酸生物合成(棕榈酸)。Western Blotting结果表明,pasteurized L. reuteri cultured with WBAX通过调控AhR/IL22信号通路介导色氨酸代谢。 新闻图片8 图5 WBAX联合L. reuteri显著调控粪便代谢组   6. 核心肠道菌、代谢物和结肠炎基础指标的相关性分析 分析结果表明,核心微生物、代谢物和结肠炎基础指标之间存在强关联性,g_Lactobacillusg_Muribaculumg_Gastranaerophiless_Lactobacillos_sakei与色氨酸代谢产物、SCFA和某些生物活性肽呈密切正相关,这些代谢物被pasteurized L. reuteri cultured with WBAX显著上调,而g_Paraprevotellag_Oscilloibacterg_Desulfovibrio则与这些代谢产物呈负相关关系。 新闻图片9 图6 菌群、代谢物及DSS基础指标的相关性   7. 人群数据探究及分子对接验证 MicroPhenoDB数据库中的IBD患者相关菌群数据和gutMgene数据库中肠道菌群相关的代谢物和靶点分析表明,本研究中有78个肠道菌属和15种代谢物与人群数据库重合。核心代谢物和IBD关键靶点通过分子对接进行进一步验证,发现结合能均在-4.2至-9.3 kcal/mol之间,其中,吲哚乙酸、部分胆汁酸(12-酮脱氧胆酸、牛磺脱氧胆酸、脱氧胆酸和异脱氧胆酸)和氨基酸(L-同型半胱氨酸)与核心靶点显示出很强的结合能力。 新闻图片10 图7 人群数据探究及分子对接验证   8. 后生元抗结肠炎机制探讨 WBAX后生元(pasteurized L. reuteri cultured with WBAX)通过显著调控色氨酸代谢细菌(g_Muribaculumg_Dubosiellag_Ruminococcus)的丰度、降低促炎细菌(g_Paraprevotellag_Desulfovibriog_Clostridia)和粘液降解细菌(g_Allobaculum)的丰度、促进色氨酸向吲哚类衍生物的转化、增强AhR和IL-22的结肠表达、上调胆汁酸代谢物(12-酮脱氧胆酸、甘胆酸、脱氧胆酸)和短链脂肪酸(乙酸、bing酸、戊酸)、促产生物活性肽(Lys-Ile-Lys、Ile-Arg、Ser-Met-Lys)和糖脂类代谢物(棕榈酸、脱氧肉碱)、介导氨基酸代谢(Aox2, Abat, Ehhadh)和FoxO信号通路(Tgfb2, Tgfb3)改善肠屏障、抑制炎症发生、缓解结肠炎。


 
总结与展望
本研究联合多组学技术及人群数据验证,结果表明WBAX与L. reuteri的合生元及后生元形式是改善肠屏障、缓解结肠炎症和肠道菌群失调的有效策略。基于当前研究,未来可推广到雌性小鼠及大规模临床试验中,评估该功效是否受到性别差异影响以及在不同人群中的安全性与有效性,为WBAX与L. reuteri的益生体系推广提供强有力的证据支撑。此外,该思路也可推广到其余益生菌中,以探索WBAX衍生益生产品开发的潜力,为结肠炎的诊治研究贡献力量。 新闻图片11 施琳 副研究员
陕西师范大学
食品工程与营养科学学院 施琳(1988.08-),陕西师范大学食品工程与营养科学学院副研究员,硕士生导师。现担任中国营养学会营养与代谢分会和基础营养学分会委员、陕西省饮食营养协会理事、西安交通大学全球健康研究院人类营养与代谢实验室共同主任,贵州医科大学公共卫生与营养专业校外导师。主要从事膳食营养与肠道菌群互作调控及其健康改善作用机制研究,在Nature CommunicationsMicrobiomeJournal of Internal MedicineJournal of Agricultural and Food ChemistryRedox biologyAmerican Journal of Clinical Nutrition等具有国际影响力的食品营养学、生物学和医学领域期刊发表论文50余篇。主持参与国级、省部级科学研究项目10余项,联合主持瑞典FORMAS基金一项。 周兰荠 硕士研究生 陕西师范大学
食品工程与营养科学学院 新闻图片12 周兰荠,陕西师范大学食品工程与营养科学学院硕士研究生,研究方向为食品营养科学,以第一作者发表SCI论文4篇,中文核心论文2篇。 * 向下滑动查看详情


    中科优品推荐 【中科新生命】以蛋白质组、修饰组、代谢及脂质组等质谱服务为核心,并延伸打造微生物、转录组、时空多组学服务,已搭建完整的创新型多组学平台,为您的研究保驾护航! 新闻图片13
 
 

上一篇

Lip-MS项目文章 | 海军军医大学长海医院消化科李兆申/胡良皞团队揭示紫蓳灵通过直接靶向PSMA2蛋白发挥抗纤维化作用

下一篇

直播预告 | 中药研究“炼丹炉”:从复方到活性单体的研究之术

更多资讯

我的询价