18 年
手机商铺
公司新闻/正文
640 人阅读发布时间:2024-07-31 13:59

银屑病是一种与神经源性炎症相关的免疫介导的皮肤病,其特征是鳞状、肿胀性皮肤病变,可导致显著不适和生活质量下降。虽然在理解银屑病炎症中伤害感受器和免疫系统之间的细胞水平相互作用方面已经取得了显著进展,但仍需阐明协调皮肤屏障中免疫反应的潜在分子机制。
2024年6月,上海交通大学医学院基础医学院/松江研究院徐天乐教授课题组在Nature Communications(IF 14.7)发表了题为“Sensory ASIC3 channel exacerbates psoriatic inflammation via a neurogenic pathway in female mice”的研究论文,该研究综合运用遗传学操纵、脂质代谢组学、电化学分析等技术,揭示了感觉神经元上的酸敏感离子通道3(ASIC3)加剧银屑病神经炎症和皮损的新机制,为银屑病等难治性皮肤病治疗提供了新视角。中科新生命为该研究提供了HL2400高通量靶向脂质组产品服务。

研究材料 模型小鼠
小鼠脊髓背根神经节(DRG)细胞
技术路线
步骤1:Asic3+/+小鼠和Asic3-/-小鼠表型和炎症性细胞因子表达水平分析; 步骤2:外周伤害性感觉神经元上的条件性敲除小鼠表型和炎症性细胞因子表达水平分析; 步骤3:IL-23或BoNT/A皮下注射后小鼠表型和炎症性细胞因子表达水平分析; 步骤4:不同条件培养后DRG培养基中CGRP浓度,以及小鼠模型中CGRP浓度; 步骤5:HL2400高通量靶向脂质组检测脂质分布,以及LPC在体内外的作用。
研究结果
1. ASIC3介导银屑病皮肤表型和炎症反应
酸敏感离子通道(ASICs)是一类广泛存在于细胞膜上的通透阳离子的蛋白复合体,属于上皮通道蜕变蛋白离子通道超家族,在感受体液pH 值和调控痛觉、酸味觉等多项生理机能方面有着重要作用。炎症可诱导ASICs 转录并产生转录后调节,从而影响神经元兴奋性,参与痛觉感受的敏感化过程。其中3 型ASICs 主要位于外周伤害性感受器,因能快速激活并介导稳态电流而被认为与痛觉过敏密切相关。
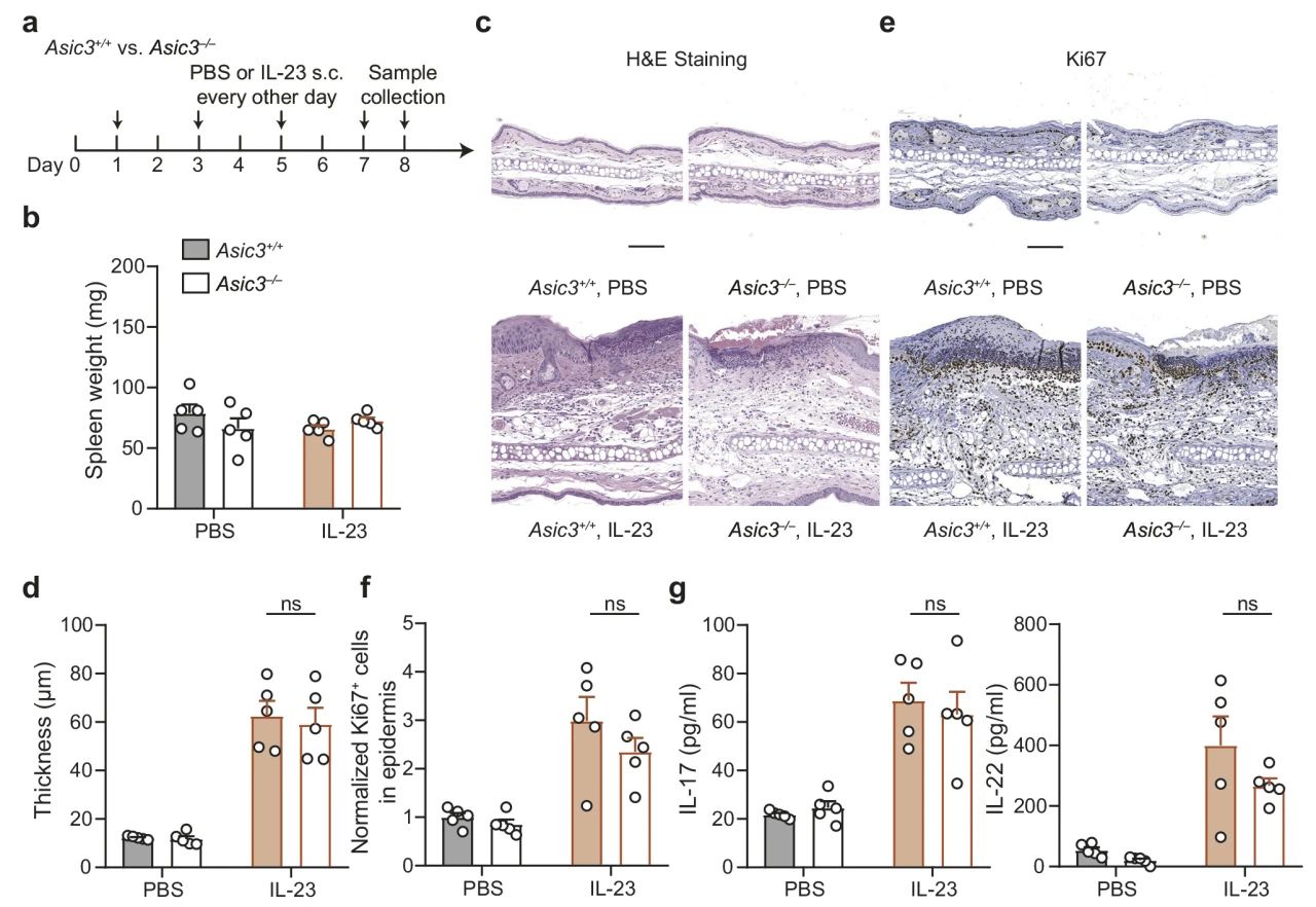
为了研究ASIC3在银屑病皮肤炎症中的作用,先用药诱导小鼠产生银屑病皮肤损伤和炎症反应,然后将IMQ(咪喹莫特乳膏)连续几天涂抹于剃光毛发的Asic3-/-和Asic3+/+银屑病小鼠的皮损区域(图1a)。作者根据脾脏重量、皮肤厚度、表皮增殖和炎症性细胞因子(IL-17、IL-22和IL-23)表达的变化评估炎症反应(图1a-e)。与Asic3+/+小鼠相比,Asic3-/-小鼠对银屑病炎症的易感性较低。IMQ治疗后, Asic3-/-小鼠表现出明显低于Asic3+/+小鼠的黑棘皮病病症和异常表皮增殖,此外,Asic3-/-小鼠受损皮肤中炎症性细胞因子(IL-23、IL-17和IL-22)的水平也低于Asic3+/+小鼠。这些结果表明,ASIC3通过抑制角质形成细胞过度增殖和促炎细胞因子产生,减轻银屑病的免疫病理学变化。

图1 ASIC3对银屑病炎症的发展至关重要
2. 外周伤害性感觉神经元中ASIC3的选择性缺失抑制银屑病皮肤表型和炎症性细胞因子表达
在银屑病建模后,外周伤害性感觉神经元上的条件性敲除小鼠(NaV1.8Cre::Asic3flox/flox)比ASIC3基因全敲除小鼠(Asic3flox/flox)的脾脏重量低,表皮促增殖和浸润Ki67+细胞较少,炎症因子表达量较低(图2a–f)。这些结果表明,外周伤害性感觉神经元上分布的ASIC3显著贡献于银屑病皮损。

图2 外周伤害性感觉神经元中ASIC3的选择性缺失抑制银屑病皮肤表型和细胞因子表达
3. IL-23绕过ASIC3诱导的银屑病炎症
在Asic3-/-和Asic3+/+小鼠皮下注射,一只耳朵注射IL-23,对侧耳朵注射磷酸盐缓冲盐水(PBS)作为对照(图3a)。两组局部注射IL-23后均未出现脾肿大(图3b)。虽然Asic3-/-和Asic3+/+小鼠在注射IL-23和PBS后均表现出银屑病炎症,但是组织学分析结果、黑棘皮病病症、Ki67+细胞浸润量以及细胞因子(IL-17和IL-22)表达水平无明显差异(图3c–g)。因此,IL-23不需要通过ASIC3诱导银屑病炎症。

图3 ASIC3对IL-23诱导的银屑病炎症无影响
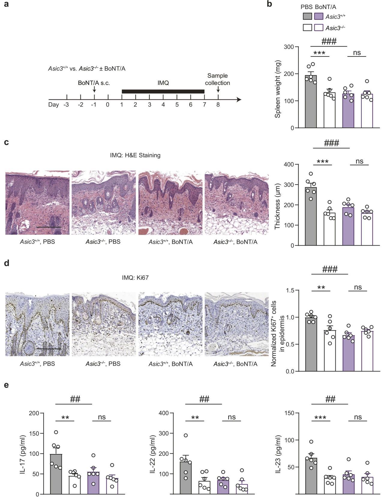
4. ASIC3需要通过外周伤害性感觉神经元胞吐对银屑病炎症调节
BoNT/A(肉毒杆菌神经毒素A)可切割突触体相关蛋白25(SNAP25,参与调节神经递质释放的突触前质膜蛋白)。在Asic3+/+和Asic3-/-小鼠中局部注射BoNT/A,发现BoNT/A减轻了Asic3+/+小鼠脾肿大、表皮增厚、角质形成细胞过度增殖和细胞因子表达水平,但是不会改变Asic3-/-小鼠的这些表型和细胞因子表达水平(图4a-e)。这些结果表明,ASIC3需要通过外周伤害性感觉神经元胞吐对银屑病炎症调节。

图4 ASIC3需要通过外周伤害性感觉神经元胞吐对银屑病炎症调节
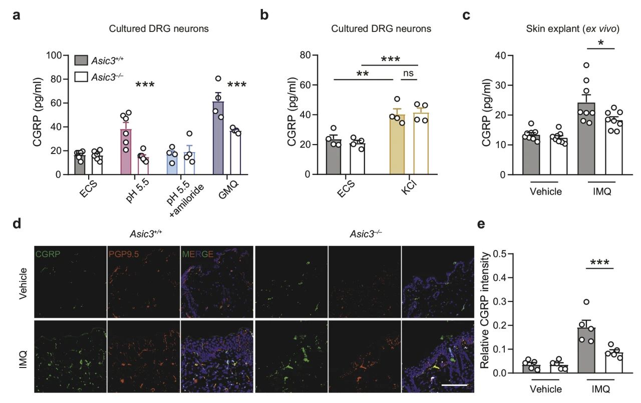
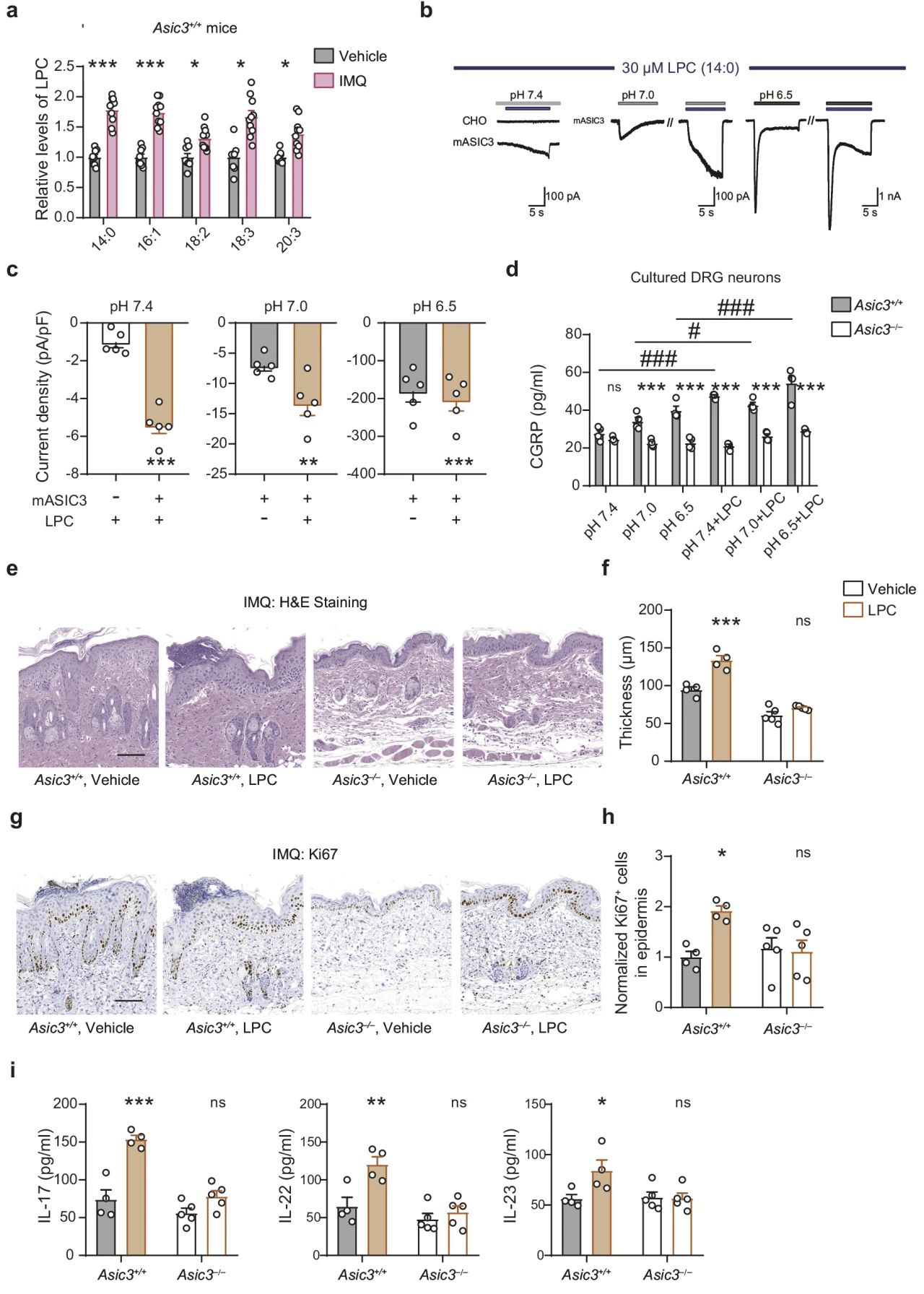
5. ASIC3 激活会诱导CGRP释放促进银屑病炎症
作者首先测量了小鼠脊髓DRG(背根神经节)细胞培养基中CGRP(降钙素基因相关肽)的浓度。Asic3+/+细胞在酸性条件培养(pH=5.5)后,培养基中CGRP浓度增加,使用amiloride(通道阻断剂)可以阻断CGRP浓度增加,但是Asic3-/-细胞没有此反应;添加GMQ(ASIC通道激活剂)条件培养两种细胞,Asic3+/+细胞比ASIC3-/-细胞CGRP释放更多(图5a)。但是高浓度KCl培养后,两种细胞释放的CGRP浓度一样(图5b)。作者在Asic3-/-和Asic3+/+小鼠的背部皮肤上涂上IMQ,IMQ对Asic3-/-和Asic3+/+小鼠背部治疗后, ASIC3+/+小鼠的CGRP浓度更高水平(图5c),Asic3+/+小鼠有更高的CGRP+和PGP9.5+神经密度(图5d-e)。

图5 ASIC3驱动银屑病炎症中CGRP的释放
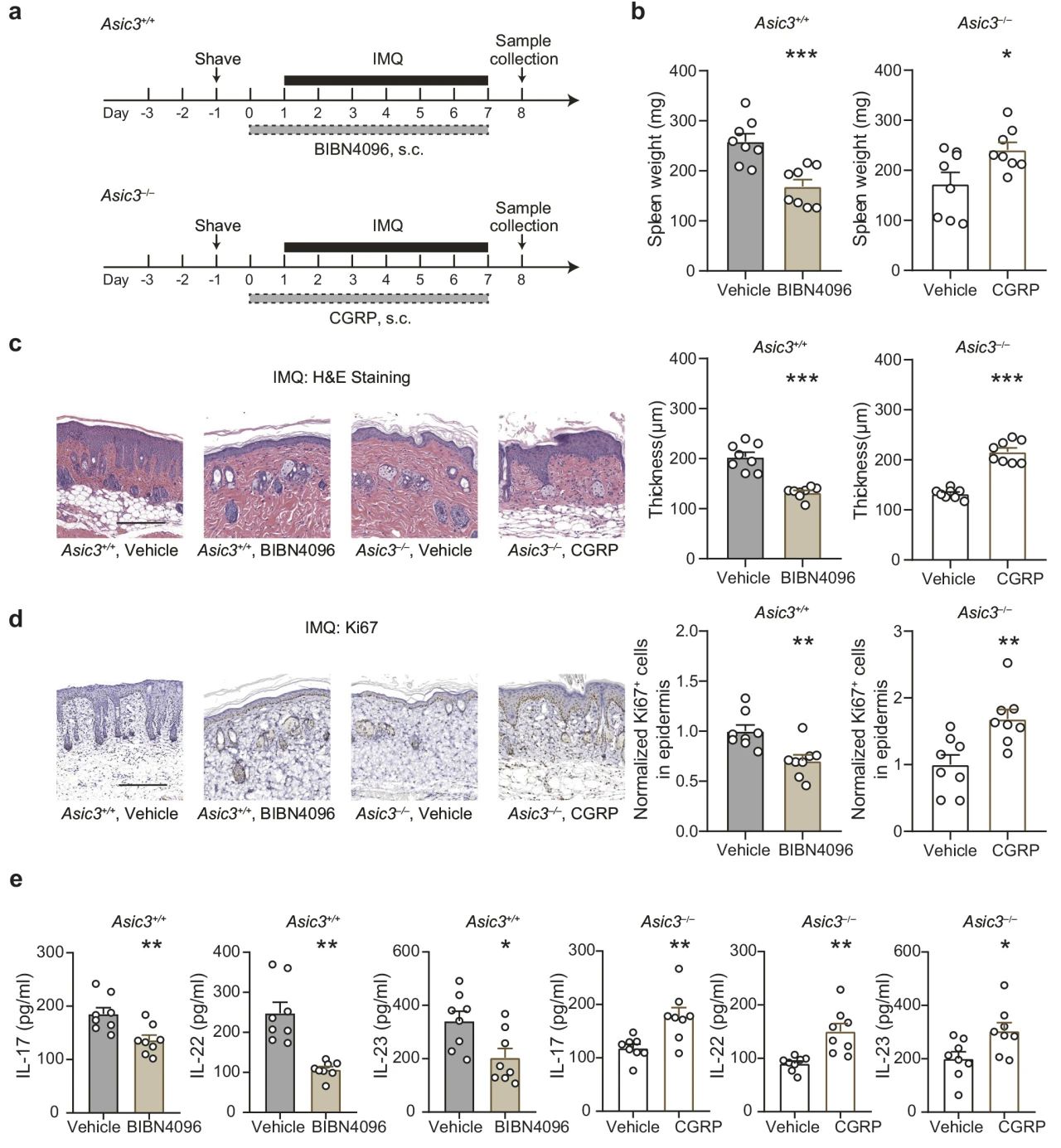
为了研究CGRP是否对ASIC3调节银屑病免疫反应是必要的,研究者在每日IMQ治疗之前,向ASIC3+/+小鼠皮内注射CGRP拮抗剂BIBN4096(图6a)。这种治疗抑制了脾肿大、表皮增殖和炎症性细胞因子(IL-23,IL-17,和IL-22)表达水平(图6b-e)。对Asic3-/-小鼠进行每日IMQ治疗之前,连续8天皮内给予CGRP。CGRP治疗导致全身炎症显著增加(图6b-e)。上述结果表明ASIC3 激活会通过调节活性依赖的CGRP释放而加重银屑病炎症。

图6 ASIC3通过CGRP释放驱动银屑病炎症
6. 酸性条件和脂质可激活ASIC3
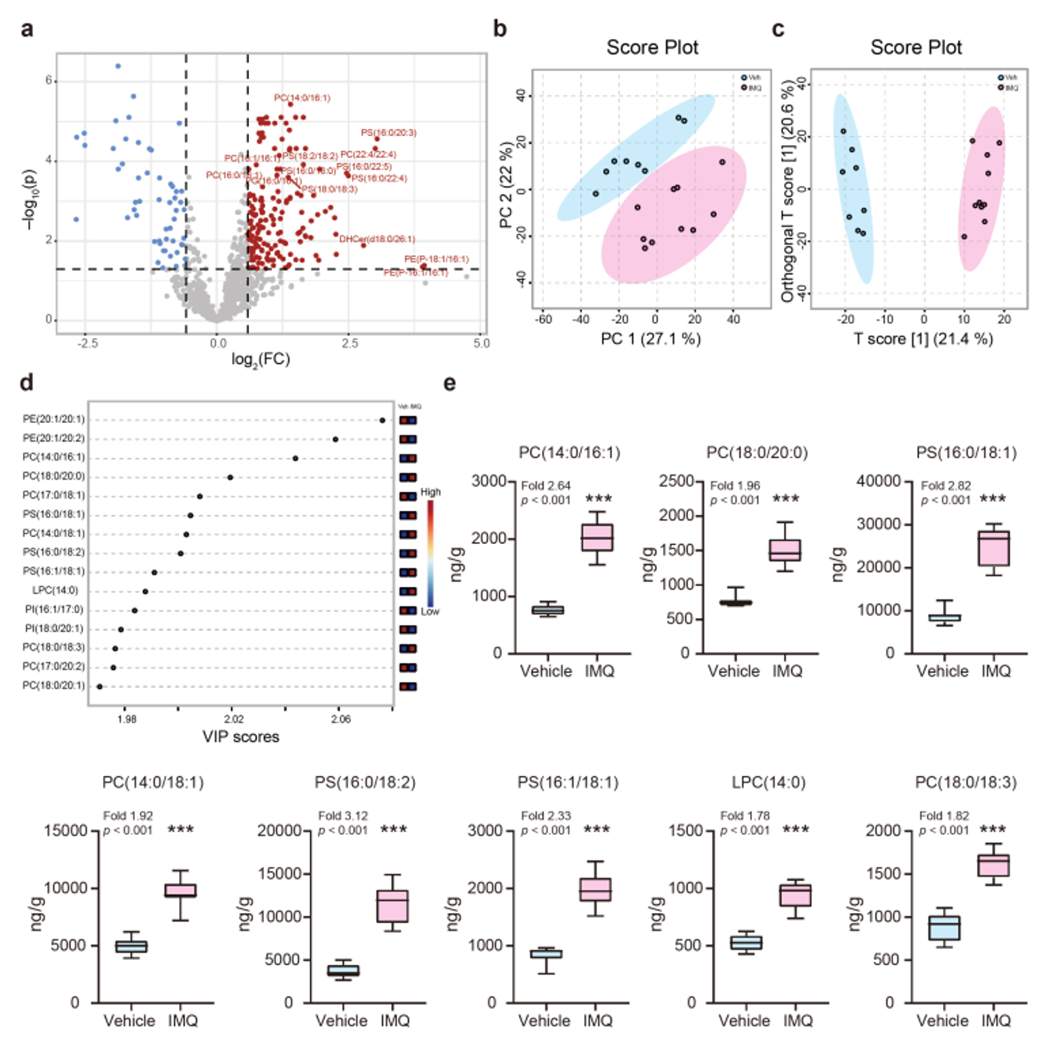
此外,作者采用高通量靶标脂质组学检测分析,揭示了IMQ治疗后不同的脂质分布(图7)。

图7 银屑病皮肤在病变部位中表现出脂质分布的改变
IMQ治疗后,LPC(14:0)增加最多(78.3%)(图8a)。此外,Asic3+/+DRG细胞培养时添加LPC可诱导CGRP释放(图7d)。为了探索LPC的体内作用,皮下注射LPC(14:0)后,Asic3+/+小鼠表皮增殖增加和细胞因子(IL-23,IL-17,和IL-22)表达水平提高(图8e–i)。

图8 LPC促进银屑病炎症中ASIC3的激活
总结 银屑病小鼠皮损区除了发生组织酸化,还伴有脂质代谢异常,多种溶血磷脂酰胆碱(LPC)上调。有趣的是,组织酸化和LPC可激活外周感觉神经元上作为细胞外pH感受器的膜离子通道,尤其是ASIC3,其被激活后可以通透钠离子,调控神经元的兴奋性和感觉功能(如痛觉、痒觉等)。因此,研究团队提出ASIC3通过感知炎症微环境中的H+和LPC影响银屑病进展的设想。
中科优品推荐
【中科新生命】建立了完整的代谢组学服务平台,包括空间代谢组学、非靶向代谢组学、靶向/高通量靶向代谢组学、代谢流,帮助老师从代谢物角度系统地解析数据,挖掘关键生物学信息。欢迎感兴趣的老师前来咨询。