18 年
手机商铺
公司新闻/正文
383 人阅读发布时间:2024-07-24 15:04

镉(Cd)是一种水溶性重金属,具有神经毒性的污染物,可穿过血脑屏障,在脑内蓄积并引起神经毒性,会导致认知能力下降,这与阿尔茨海默病(AD)的症状类似。多项研究表明镉暴露是导致破坏性神经退行性疾病阿尔茨海默病(AD)进展的潜在环境风险因素。目前已知自噬功能障碍是AD的发病机制之一,此外,Sirtuin5(SIRT5)是蛋白脱乙酰化酶sirtuin家族的一员,参与调控AD、PD等多种脑部疾病的发病机制,尽管先前的研究表明SIRT5的过表达可以通过自噬来改善AD的进程,但SIRT5在镉暴露诱导的AD进展的自噬过程中的确切作用和潜在机制仍然不清楚。
2024年6月5日,重庆陆军军医大学余争平教授和皮会丰副教授团队和重庆大学周舟教授团队在国际顶刊上Advanced Science(IF:14.3)发表了创新研究成果“SIRT5-Mediated Desuccinylation of RAB7A Protects Against Cadmium-Induced Alzheimer’s Disease-Like Pathology by Restoring Autophagic Flux”。本研究旨在探讨自噬在环境Cd诱导的AD进展中的作用及其机制。表明SIRT5催化的RAB7A去琥珀酰化是改善Cd诱导的自噬通量阻断和AD样发病机制的重要适应性机制。中科新生命为该研究提供了TMT标记蛋白质组学技术服务。

研究样本 小鼠神经母细胞瘤细胞(Neuro-2a细胞),FAD4T小鼠模型。
研究结果
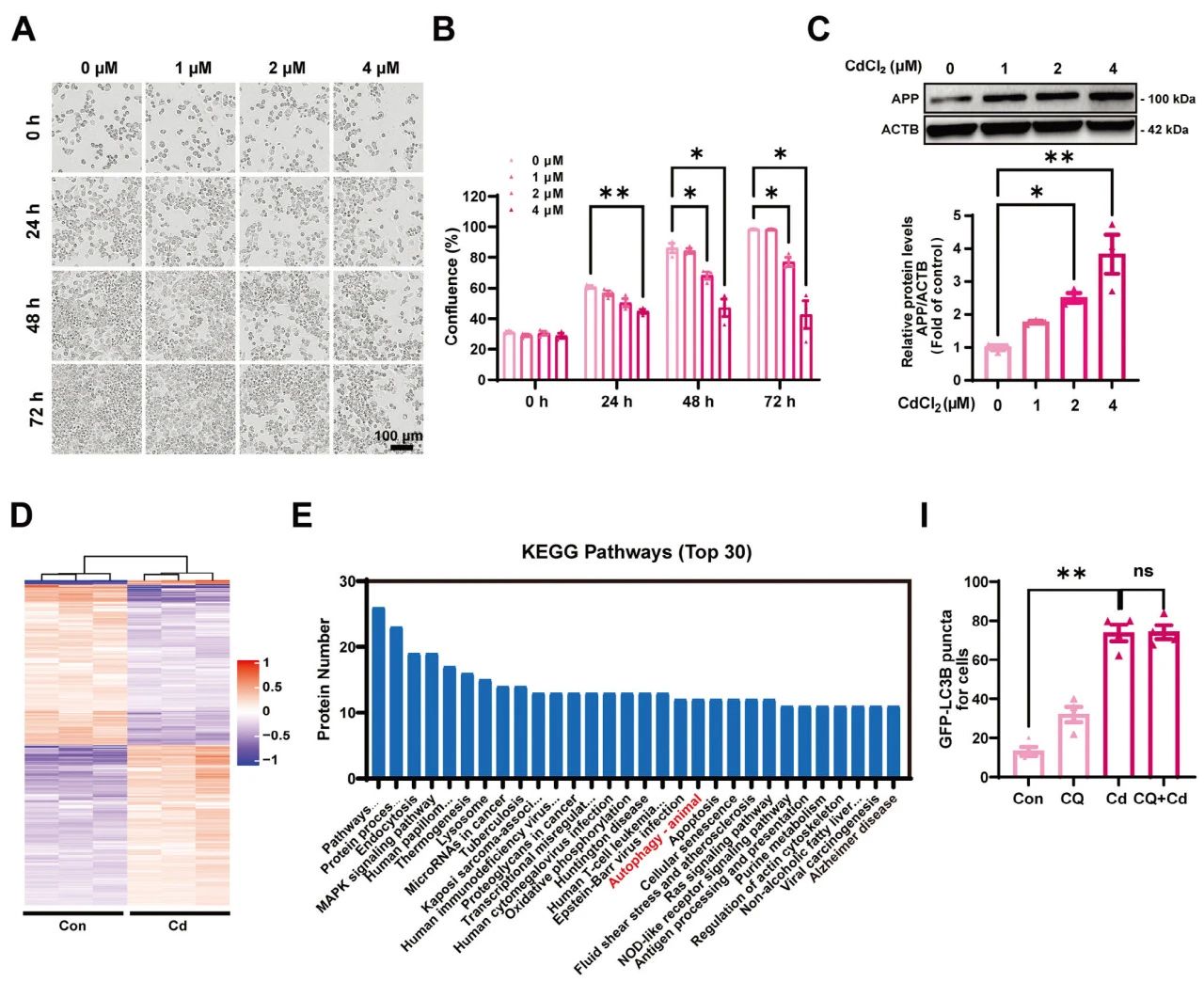
1. Cd暴露促进Neuro-2a细胞中淀粉样蛋白-β前体蛋白(APP)累积和自噬阻断作者采用IncuCyte ZOOM活细胞分析系统对Cd的神经毒性进行评估,该系统显示Neuro-2a细胞存活率呈剂量和时间依赖性(分别为0、1、2和4μM(CdCl2),24、48和72 h)(图1A,B) ,具有明显下降的趋势。此外,在暴露Cd 72小时的Neuro-2a细胞中观察到APP表达呈剂量依赖性增加(图1C)。蛋白质组学的KEGG分析证实,与对照细胞相比,Cd(镉)处理的Neuro-2a细胞,与“自噬”过程相关的蛋白质表达显著增强,呈现出明显的富集现象(图1D,E)。此外,Cd的剂量和自噬反应密切相关。

图1 镉暴露增加APP表达并阻断Neuro-2a细胞的自噬流
2. SIRT5依赖性去酰化缺陷参与Cd诱发的APP累积和自噬流阻断
为了探讨Cd诱导神经毒性的潜在分子机制,基于TMT的定量蛋白质组分析获得的差异表达蛋白进行了IPA功能途径分析。典型通路分析显示,sirtuin信号通路属于富集到的前Top 十条通路(图2A)。随后,分子相互作用网络发现APP上调与SIRT5水平降低之间存在显著相关性,说明SIRT5在APP累积中发挥重要作用(图2B)。研究团队发现,在Cd处理的Neuro-2a细胞中,SIRT5的蛋白水平呈剂量依赖性降低(图2C)。为了探索SIRT5在 Cd诱导的神经毒性中的作用是否需要酶活性,用含有野生型SIRT5 (SIRT5-WT)、无催化活性的突变体SIRT5-H158Y或空pcDNA3.1(载体)的质粒转染经Cd处理或不经Cd处理的Neuro-2a细胞,SIRT5-WT(而非SIRT5-H158Y)的过表达抑制了Cd处理诱导的APP累积和细胞活力降低(图2D,E)。

图2 SIRT5依赖性去酰化在Cd诱导的APP积累和神经细胞死亡的作用
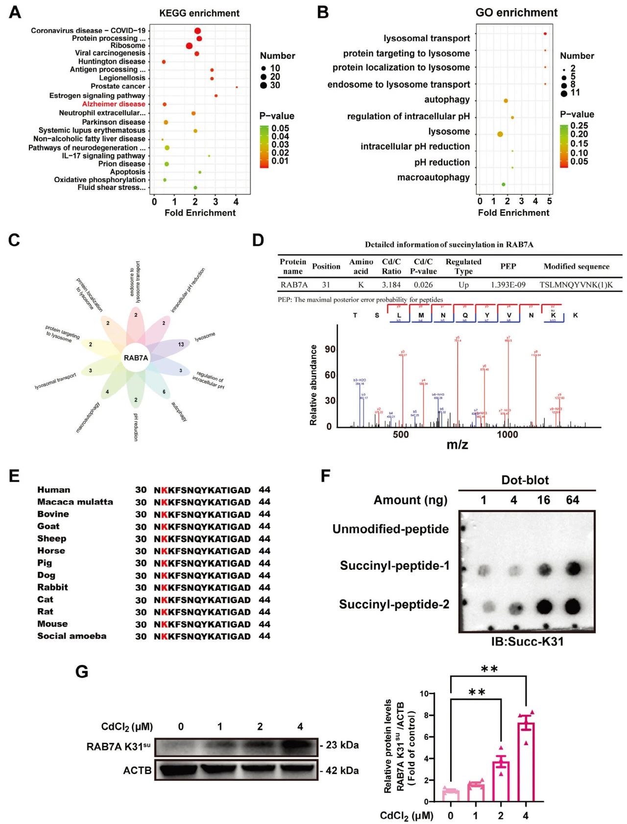
3. 暴露于Cd的Neuro-2a细胞,RAB7A在K31位点上发生琥珀酰化
为了确定蛋白质因Cd处理而发生显著改变的赖氨酸琥珀酰化(suc)位点,通过LC-MS/MS对琥珀酰化定量蛋白质组学分析。进行KEGG通路分析以进一步评估涉及这些琥珀酰化蛋白的改变途径,图3A 展示了AD途径前20个丰富的通路。选择涉及自噬-溶酶体机制的基因本体论(GO)进行进一步研究(图3B)。发现RAB7A是与GO重叠的基因,因此在Cd诱导的自噬流阻断中起重要作用(图3C)。赖氨酸琥珀酰化组学分析揭示了一个单一的赖氨酸位点-Lys31 (K31),其在Cd处理Neuro-2a细胞中RAB7A显著上调 (图3D)。Lys31具有高度保守性,对于RAB7A的功能是具有重要意义的 (图3E)。

图3 在暴露于Cd的Neuro-2a细胞中,RAB7A在K31位点发生去琥珀酰化
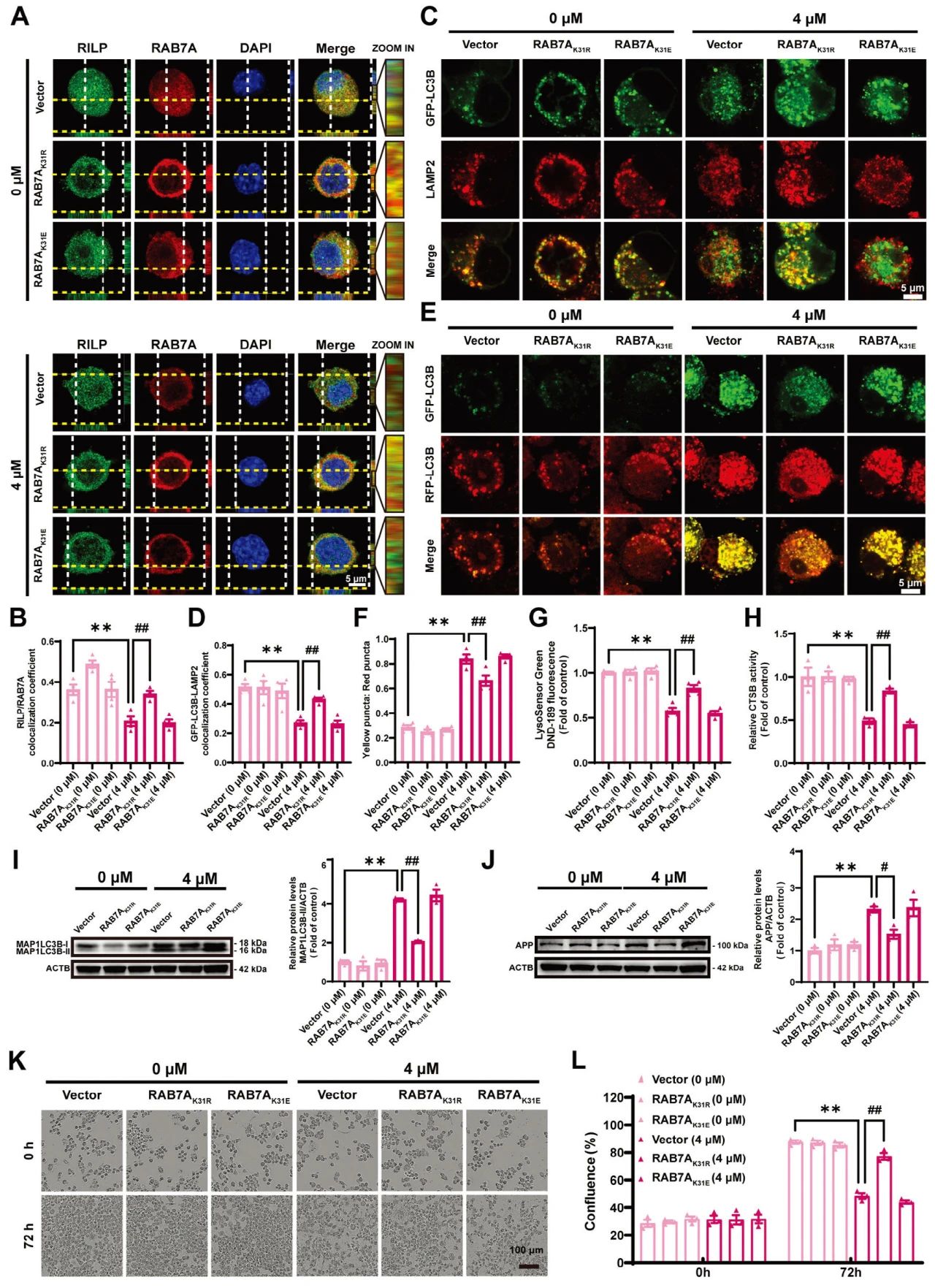
4. RAB7A在K31位点的去琥珀酰化抑制了Cd诱导的自噬流阻断和神经毒性
为了进一步验证RAB7A K31去琥珀酰化在Cd诱导的自噬流阻断和神经毒性中的作用,使用2个突变质粒RAB7AK31R[赖氨酸(K31替换为精氨酸(R);模拟去琥珀酰化状态)和RAB7AK31E [赖氨酸(K) 31被谷氨酸(E)取代;模拟带负电荷的琥珀酰化修饰]),分别构建并转染到是否Cd处理的Neuro-2a细胞中。研究表明RAB7A K31的去琥珀酰化促进了其活性(图4A,B)。值得注意的是,模拟去琥珀酰化状态的RAB7AK31R,显著逆转了Cd诱导的自噬小体和溶酶体之间融合的减少 (图4C,D)。类似地,RAB7AK31R过表达也得到了相关的结果 (图4E–H)。然而,与对照载体相比,在Cd处理的Neuro-2a细胞中观察到RAB7AK31E的过表达几乎没有改变(图4E–H)。在Cd是否存在的情况下,Western blotting显示用RAB7AK31R、RAB7AK31E或对照载体转染的Neuro-2a细胞中MAP1LC3B-II水平的一致性 (图4I)。有趣的是,由RAB7AK31R触发的改变抑制了APP的异常累积和Cd在Neuro-2a细胞中诱导的细胞毒性(图4J–L)。总之,这些数据表明,在K31位点去琥珀酰化的RAB7A可以抑制Cd诱导的自噬阻断和神经毒性。

图4 RAB7A在K31位点的去琥珀酰化抑制了Cd诱导的自噬流阻断和神经毒性
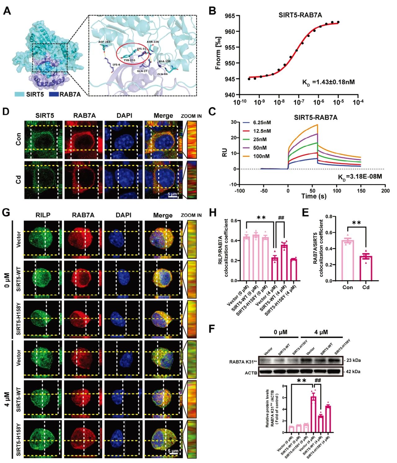
5. 镉暴露的Neuro-2a细胞中SIRT5促进RAB7A去琥珀酰化并增强其活性
为了确定SIRT5是否使RAB7A中的K31位点去琥珀酰化并调节RAB7A功能,利用分子对接、微量热电泳法、表面等离子体共振分析以及免疫荧光等方法进一步研究,验证了SIRT5与RAB7A的直接相互作用(图5)。总体结果显示SIRT5使RAB7A的K31位点去琥珀酰化,从而调节Cd处理的Neuro-2a细胞中的RAB7A活性。

图5 SIRT5在Lys31位点与RAB7A相互作用并使其去琥珀酰化,并拮抗Cd抑制RAB7A活性
6. SIRT5的表达及其小鼠模型和临床患者的相关性
研究团队对建立的FAD4T小鼠模型进行Cd暴露处理(图6A),进一步探索SIRT5在体内的神经保护作用。对小鼠进行行为学评估发现,与对照组的小鼠相比,Cd诱导的FAD4T小鼠表现出显著的空间学习和记忆能力受损。过表达SIRT5明显减轻了Cd暴露对空间记忆的有害影响(图6B-G)。综上表明SIRT5是缓解Cd暴露FAD4T小鼠空间学习和记忆损伤的一个有前景的治疗靶点。

图6 SIRT5过表达改善Cd诱导的FAD4T小鼠学习和记忆缺陷的恶化
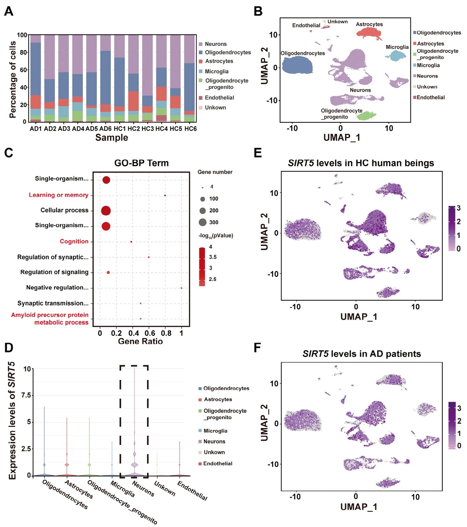
为了进一步确定SIRT5的临床相关性,研究团队对AD患者死后冷冻人脑组织的snRNA-seq数据进行分析,对人脑中的主要细胞类型进行了注释(图7A,B)。通过GO分析发现神经元中的DEGs在学习或记忆、认知和淀粉样前体蛋白代谢过程中显著富集(图7C)。小提琴图显示SIRT5在神经元中的表达水平高于其他细胞类型(图7D)。重要的是,与HCs相比,AD患者脑内神经元中SIRT5水平降低,而其他细胞簇中SIRT5水平未降低(图7E,F)。

图7 AD患者大脑神经元中的SIRT5水平明显低于健康对照(HCs)的水平