18 年
手机商铺
公司新闻/正文
579 人阅读发布时间:2024-06-18 14:10

转基因猪器官移植到人体有助于缓解目前合适器官的短缺。在之前的一项研究中,将编辑了10个基因的猪的心脏异种移植物移植到两名人类死者身上,没有显示出急性细胞或抗体介导的排斥反应的证据。为了更好地了解异种移植后的详细分子景观,2024年5月,麻省理工学院和哈佛大学布罗德研究所的Schmauch Eloi,Piening Brian等人在Nat Med上发表了文章《Integrative multi-omics profiling in human decedents receiving pig heart xenografts》。该文章在两例死者移植后取组织样本和血液样本进行大量组学分析,这些多组学分析描绘了两个人类死者对心脏异种移植的不同反应,并揭示了异种移植后早期分子和免疫反应的新见解。这些发现可能有助于开发靶向治疗方法,以限制缺血再灌注损伤相关表型并改善预后。

技术方法 单细胞转录组、空间转录组、脂质组、蛋白质组、代谢组、 转录组
研究设计和抽样时间表

主要结果展示 结果1:移植后患者pbmc的转录组学特征;
结果2:移植后患者血液的综合多组学数据;
结果3:异种移植样本snRNA-seq数据;
结果4:异种移植样本空间转录组学分析显示血管重构和缺血;
步骤5:验证观察到的血管组织重塑的变化。
研究结果
结果1. 移植后患者pbmc的转录组学特征26个纵向时间点(D1 14个,D2 12个)的血液scRNA-seq进行整合,展示这些细胞类型的动态比例。T和NK细胞在D1的后期时间点显著增加,在早期时间点,D1中观察到B细胞群的大量增加。在D2中,所有细胞类型分布没有大的变化(fig a-c)。并通过同一时间点PBMCs的大量RNA-seq中细胞类型特异性标记物的表达,证实了D1和D2中scRNA-seq细胞比例观察结果(fig d-f)以及使用流式细胞术来验证转录观察到的变化(fig g)。RNA-seq数据进行GSEA分析显示,免疫激活信号在D1中相对D2是上调的(fig h)。研究结果揭示了移植后D1存在显著的早期免疫反应,其特征是T细胞和NK细胞的增加以及各种细胞类型的显着转录改变,这种反应在D2中明显缺失。

图1 移植后患者pbmc的转录组学特征
结果2. 移植后患者血液的综合多组学数据
整合并规范化了多组学数据集,以识别与异种移植后时间和临床特征相关的特征。异种移植后RNA-seq、蛋白质、脂质、细胞因子和代谢物的变化从42 h开始增加,尤其是D1。这些变化与所有时间点显示的以下三个生物标志物一致:肝功能标志物谷丙转氨酶(ALT)和天冬氨酸转移酶(AST)以及国际标准化比率(INR),一种凝血时间的度量(fig a-b)。多组学整合呈现出与免疫反应和代谢变化相关的标记物的明显增加(fig c-d),这些标记物特异于D1而不存在于D2,从而加强和验证了上文所述的免疫细胞反应。

图2 移植后患者血液的综合多组学数据
结果3. 异种移植样本snRNA-seq数据
为了比较正常和缺血再灌注损伤(IRI)条件下猪心脏的组成和转录信号,将猪异种移植心脏的snRNA-seq数据与Andrijevic等人最近发表的猪心脏snRNA-seq数据集进行了整合,其中包括5种不同条件下的15个样本:缺血0、1和7小时;体外膜氧合;OrganEx再灌注(fig a)。发现,异种移植样本中观察到成纤维细胞(FB)升高和血管内皮细胞(VEC)降低(fig b)。成纤维细胞进行细分群,FB-6富集了与细胞分裂相关的基因的表达,在两个患者的异种移植心脏中比例升高。此外,D1的炎症反应比D2更深,这可以从更高比例的FB-4亚簇中看出,这在再灌注状态下也很普遍(fig h-k)。最后,对异种移植和公开可用的猪心脏数据集进行的整体细胞-细胞通信分析显示,与其他条件相比,异种移植中成纤维细胞和心肌细胞之间的相互作用增加。

图3 异种移植样本snRNA-seq数据
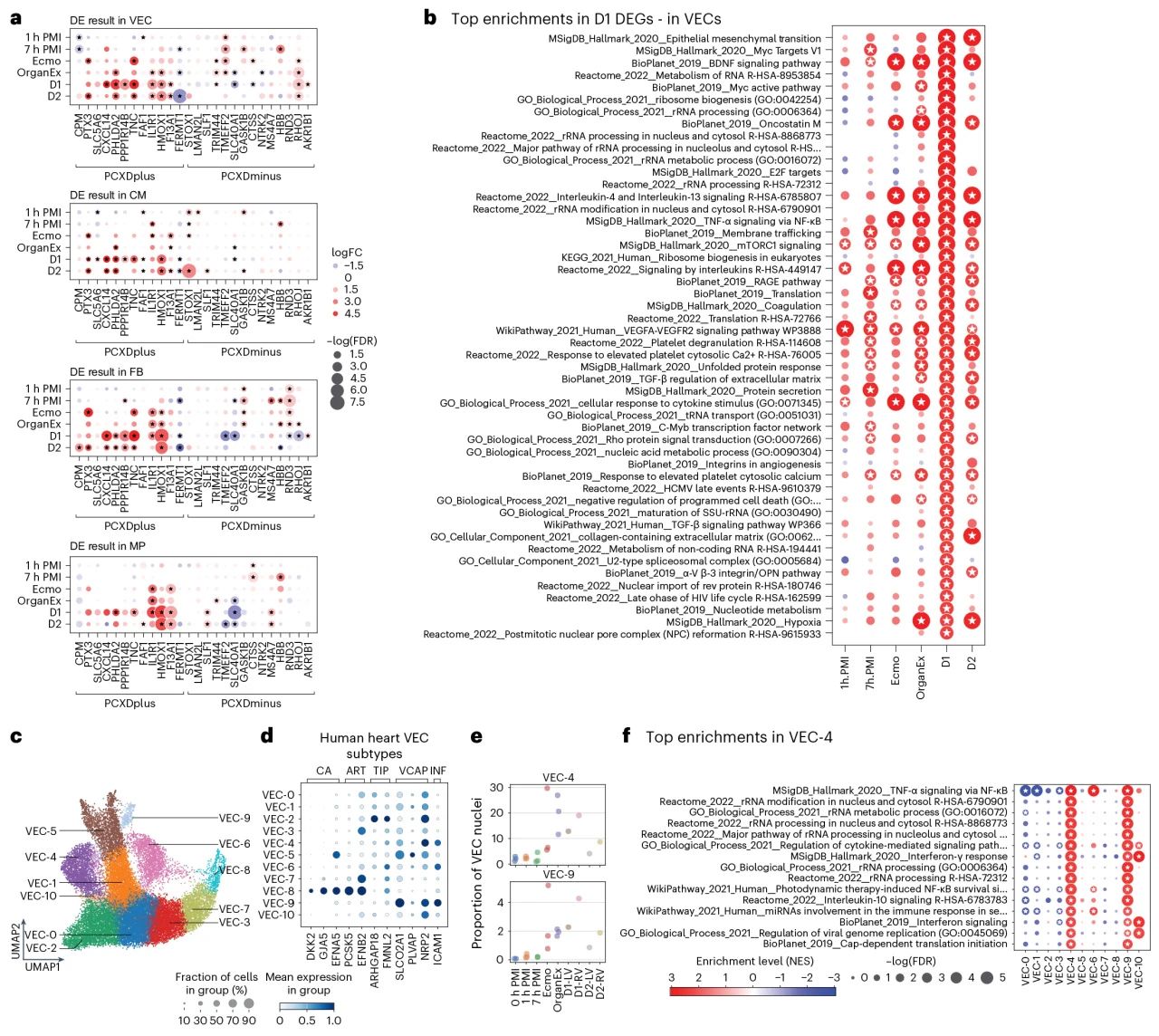
结果4. 异种移植样本空间转录组学分析显示血管重构和缺血
使用与snRNA-seq样品相同的新鲜冷冻组织切片进行空间转录组学。对数据进行了标准聚类,得到了10个广泛的特定细胞群。簇5和7几乎只存在于D1中,而簇8只存在于D2中,富含血管标记物,簇7和簇8都有动脉/小动脉,通过相关组织学切片证实动脉与这些簇有重叠(fig a-c)。此外,使用Cell2location和DestVi的反卷积来进一步注释这些空间转录组学簇及其各自的细胞类型组成(fig d-e)。D1的苏木,精和伊红(H&E)染色显示小间质毛细血管斑块状收缩带坏死伴间质水肿和内皮细胞肿胀(fig j)。空间转录组学和组织学提供了除了缺氧信号外,异种移植物中血管损伤和血管重塑过程的证据。这在两例死亡病例中都可以观察到,但在D1及其左心室更为明显,它们也与机械调节和免疫相关信号有关。

图4 异种移植样本空间转录组学分析显示血管重构和缺血
结果5. 验证观察到的血管组织重塑的变化
将与围手术期心脏异种移植功能障碍(PCXD)相关的基因映射回空间转录组学数据和snRNA数据揭示了特定的趋势:在PCXD样本中被描述为过度代表的几个基因,如CXCL14和PHLDA2,在异种移植物中表达更为显著,并且在D1中特异性表达(fig a)。对VEC中的差异基因进行功能富集,揭示了D1特异性的重塑(血管生成中的整合素)和分裂(E2F靶点)途径(fig b)。然后,通过亚聚类进一步剖析VEC转录特征,分析显示VEC炎症普遍存在于VEC-4和VEC-9亚簇中,它们在再灌注样本和D1中富集(fig c-f)。这些结果与异种移植样本血管系统中的血管重构模式一致,这种模式包括相关的损伤、缺氧和炎症,在D1中明显发生。

图5 验证观察到的血管组织重塑的变化
小编小结
这篇文章通过多组学分析研究了两名已故人类受者在接受猪心脏异种移植后的分子和免疫反应。主要发现包括:
1.D1观察到显著的早期免疫反应,与T细胞和NK细胞活动有关。
2.存在缺血再灌注损伤,可能因T细胞免疫抑制不足而加剧。
3.在移植后42小时,D1出现细胞代谢和肝脏损伤途径的显著变化,与全身器官功能障碍相关。
4. D2相比D1受者,其RNA、蛋白质、脂质和代谢谱的变化较小。
这些发现有助于开发针对性的治疗策略,以限制与缺血再灌注损伤相关的表现型,并改善异种移植的临床结果。这篇文章提供了异种心脏移植后早期分子和免疫反应的深入见解,为未来异种移植的临床实践和治疗策略的发展提供了科学依据。
中科优品推荐
【中科新生命】重点布局单细胞多组学平台,先后建立了基于10x Genomics Chromium X的单细胞转录组测序平台以及“一站式”单细胞蛋白质组服务平台。其中,Chromium X作为当前业内通量最高的单细胞测序平台之一,可以实现百万级细胞通量检测,为大规模单细胞图谱、高通量药物筛选、稀有细胞鉴定分析等需求提供助力。