18 年
手机商铺
公司新闻/正文
894 人阅读发布时间:2024-05-30 14:34

椎间盘退变(intervertebral disc degeneration,IDD)是引起下腰痛的主要原因,全球有超过6.32亿人受其影响,造成巨大的社会经济和医疗负担。目前,临床治疗该病症仍然是一个严峻的挑战。髓核细胞(NPCs) 铁死亡和细胞外基质(ECM) 代谢失衡进一步加剧IDD进程。因此,设计研发恢复髓核微环境稳态,抑制髓核细胞铁死亡,同时具有环境适应性机械性能增强的生物材料,实现椎间盘的组织再生和功能正常化,对IDD的治疗具有重大的临床意义。
陆军军医大学新桥医院刘铭汉副教授和重庆大学胡燕教授、罗忠教授在Advanced Functional Materials在线发表题为“Injectable Dynamic Hydrogel with Responsive Mechanical Reinforcing Ability Reverses Intervertebral Disc Degeneration by Suppressing Ferroptosis and Restoring Matrix Homeostasis”的研究论文。该研究针对椎间盘退变中的髓核微环境设计了一种动态水凝胶(HPGO),并利用该动态水凝胶恢复髓核细胞的基质代谢稳态和逆转铁死亡,有效延缓了椎间盘退变的进程。中科新生命参与了该研究中转录组检测的相关工作。

研究材料
动态水凝胶,NPCs细胞和 IVD组织,大鼠模型
技术路线
步骤1:从GEO数据库中提取人类IDD数据集分析疾病异常代谢特征,发现与铁死亡及乳酸异常累积密切相关。根据腰椎间盘退变程度将患者分为II级、III级、IV级和V级四组实际检测相关理化指标; 步骤2:新型冬凌草甲素动态水凝胶合成表征,粘附能力测试及力学性能评估; 步骤3:体外模型评价动态水凝胶对于髓核细胞铁死亡和细胞外基质代谢失衡修复能力; 步骤4:转录组分析动态水凝胶介导的细胞保护作用机制; 步骤5:体内模型评价动态水凝胶治疗效果; 步骤6:动态水凝胶修复后IVD的生物力学评价。研究结果
1. 髓核细胞铁死亡和细胞外基质代谢失衡与IDD疾病进展有关
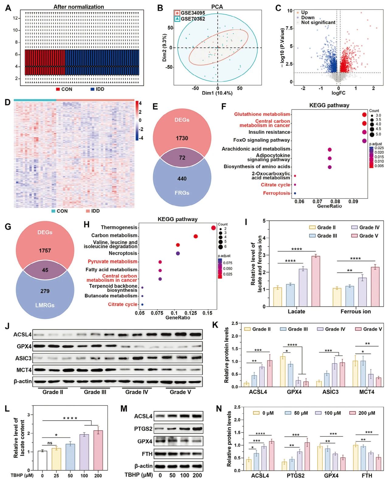
首先作者从GEO数据库中提取人类IDD数据集GSE34095和GSE70362整合分析了疾病异常代谢特征,对差异基因进行GO和KEGG富集分析,结果显示铁死亡和乳酸代谢都参与了IDD的发病机制。在上述生物信息学分析的基础上,作者根据腰椎间盘退变程度将患者分为II级、III级、IV级和V级四组实际检测相关理化指标,结果表明乳酸和亚铁离子与IVD退行性变的严重程度呈正相关。进一步通过检测铁死亡和乳酸代谢相关蛋白表达情况,以及氧化应激状态下的髓核细胞相关指标。结果证明铁死亡和乳酸积累是IDD的重要驱动因素。

图1 铁死亡和乳酸累积与IDD的进程有关
2. 新型冬凌草甲素动态水凝胶合成表征
冬凌草甲素具有良好抗炎作用,但由于其疏水性限制了在该疾病中的临床应用。研究团队根据椎间盘退变中的髓核微环境构建了一种兼具pH响应性释放功能性药物和环境适应性机械性能增强的动态水凝胶(HPGO)。通过透射电镜、扫描电镜、动态光散射测量、纳米滴分光测定、FTIR光谱、核磁共振、X射线衍射等技术手段进行表征,并进行粘附能力测试及力学性能评估。HPGO具有pH响应性释放的行为,能够针对髓核细胞外基质微环境响应性释放GDF-5,促进髓核细胞的基质合成代谢。同时,髓核细胞膜包被的冬凌草甲素由于同源细胞膜的高亲和性,因此具有高效靶向髓核细胞的作用。此外,研究人员利用动态水凝胶中席夫碱具有金属离子高亲和性的特点,使其与微环境中游离的亚铁离子结合,在抑制铁过载并提供合适微环境的同时增加动态水凝胶的交联程度,提高能量耗散位点数量。从而实现动态水凝胶机械强度环境适应性增强,有利于动态水凝胶在治疗过程中发挥力学支撑作用。

图2 新型冬凌草甲素动态水凝胶合成表征
3. 体外模型评价动态水凝胶对于髓核细胞铁死亡和细胞外基质代谢失衡修复能力
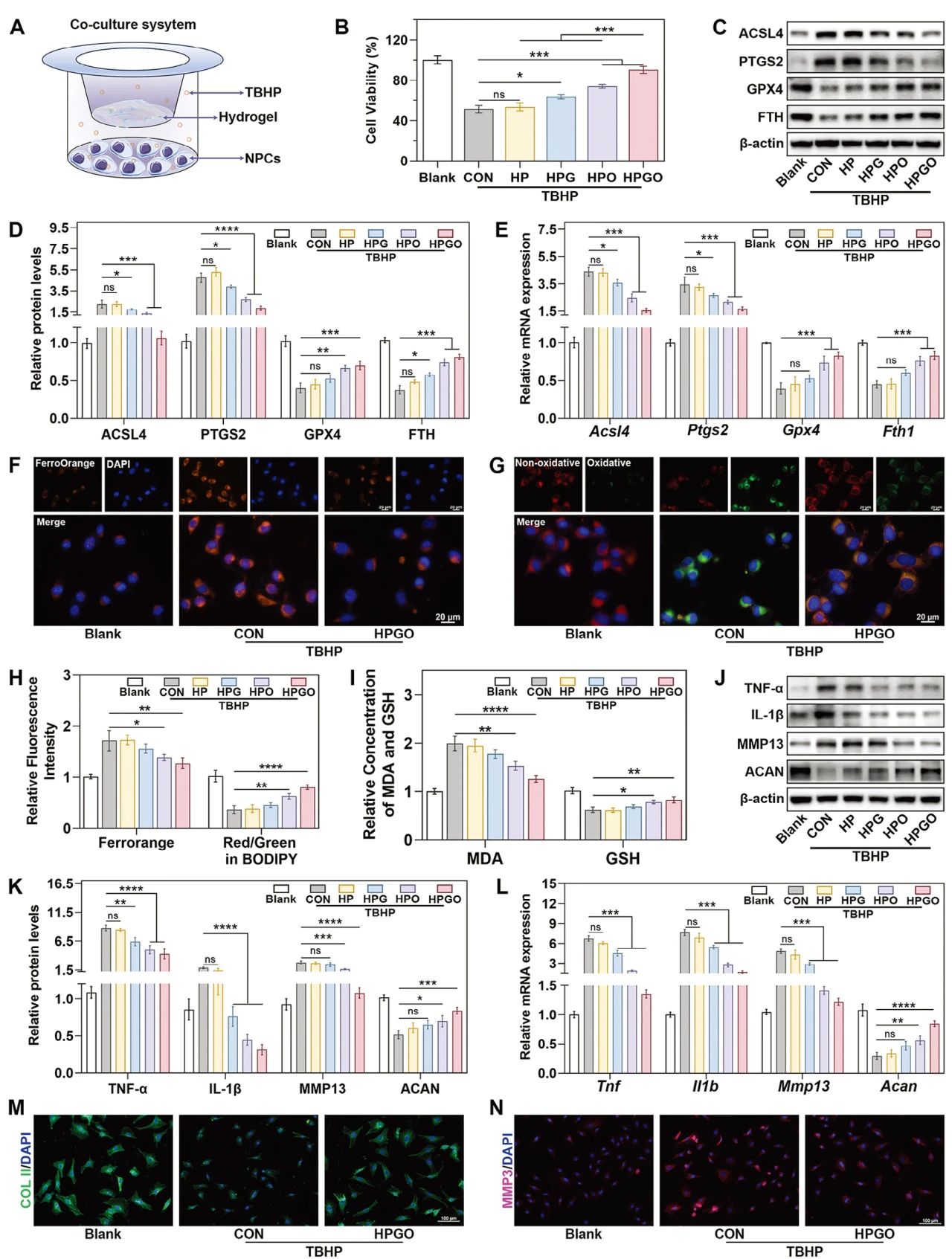
为了验证HPGO对NPCs的治疗作用,研究团队建立了氧化应激下NPCs与动态水凝胶的共培养体系。通过细胞活力测定显示HPGO有良好的细胞相容性,对退行性NPCs具有明显的细胞保护作用。进一步通过qPCR和WB技术检测铁死亡相关分子表达情况,体系亚铁离子和脂质过氧化水平。结果表明HPGO可以缓解氧化应激下NPCs中与铁死亡相关的脂质过氧化。为了进一步探索HPGO的抗铁过载性,作者使用柠檬酸铁铵(FAC)构建疾病相关铁过载细胞模型并进行检测。结果表明HPGO中席夫碱席夫碱具有金属离子高亲和性的特点,使其与微环境中游离的亚铁离子结合,从而抑制铁过载。此外,研究团队通过检测炎症因子、EMC相关相关标志物的表达水平以及免疫荧光(IF)分析细胞外基质代谢失衡修复能力。结果表明HPGO具有pH响应性释放的行为,能够针对髓核细胞外基质微环境响应性释放GDF-5,促进髓核细胞的基质合成代谢。在炎症因子及乳酸刺激下,HPGO可抑制基质降解。

图3 体外模型评价动态水凝胶对于髓核细胞铁死亡和细胞外基质代谢失衡修复能力
4. 转录组分析HPGO介导的细胞保护作用机制可能与Nrf2信号通路有关
为了进一步阐明HPGO水凝胶介导的细胞保护作用的可能机制,研究团队对与HPGO共培养的NPCs进行了转录组测序和生物信息学分析。对差异基因进行KEGG富集分析,结果表明上调基因主要参与MAPK、HIF-1、FoxO、p53和PI3K-Akt信号通路,这些信号通路被报道与抑制铁死亡有关。而下调基因则与调节氧化磷酸化、活性氧和蛋白酶体活性的途径显著相关。随后,通过分析DEGs-Up与铁死亡抑制基因的交集以及DEGs-Down与铁死亡驱动基因的交集,获得35个可能与HPGO介导的抑制铁死亡相关的基因,利用STRING数据库建立35个基因的PPI网络并进行分析。结果提示,Nfe2l2和Hmox1可能是HPGO介导的抑制铁死亡相关的基因,并用RT-qPCR验证结果。结果表明HPGO激活Nrf2信号通路抑制氧化应激下髓核细胞铁死亡的发生,协同促进髓核组织再生。

图4 转录组分析HPGO介导的作用机制可能与Nrf2信号通路有关
5. 体内模型评价动态水凝胶治疗效果
基于其在体外对退行性NPCs的修复作用,研究团队使用大鼠IDD模型进一步评估了动态水凝胶在体内的治疗效果。术后42天,从大鼠尾部收集IVD样本,通过x射线成像和MRI进行评估。可注射动态水凝胶优异的力学性能可以有效维持IVD的结构和功能,并与同时给药的GDF-5和NMO相结合,提高最终的治疗效果。通过组织病理结果检测,评估与ECM代谢、炎症和Ferroptosis相关的蛋白质标志物的体内表达水平,表明HPGO可以有效促进NP再生,延缓IDD的进展。基于体外实验证明,HPGO水凝胶可以减少细胞内亚铁离子和脂质过氧化,研究团队进一步验证了HPGO在大鼠IDD模型中也具有抑制铁死亡的作用。

图5 体内模型评价动态水凝胶治疗效果
6. 动态水凝胶修复后IVD的生物力学评价
为了进一步探讨HPGO注入NP区后的IVD修复效果,研究团队在术后42天提取相应的IVD,测试其可压缩性。对比分析了动态水凝胶处理后的IVD与正常IVD和退化IVD的压缩性能。压缩应力-应变曲线表明HPGO可提高退化IVD抗疲劳能力。动态水凝胶在治疗过程中发挥力学支撑补偿功能,实现组织结构和生物力学的有效恢复,有效解决退变髓核力学性能下降导致椎间盘退变加速的问题,为治疗椎间盘退变提供了新策略和科学依据。

图6 动态水凝胶修复后IVD的生物力学评价
小编小结
该研究完整系统地对IDD疾病异常代谢特征分析,环境适应性的动态水凝胶合成及表征,体内外评价动态水凝胶治疗效果及其具体分子机制解析。新型冬凌草甲素动态水凝胶,可以响应性的释放功能性药物靶向髓核细胞,不仅能恢复髓核细胞基质稳态和逆转细胞铁死亡,同时在治疗过程中发挥力学支撑作用,实现组织结构和生物力学的有效恢复。HPGO是一种很有前景的临床治疗IDD的生物材料,为治疗椎间盘退变提供了新策略和科学依据。
中科优品推荐
【中科新生命】深耕组学20年,多组学交叉设计,全流程整合服务,廿载狂欢,组合产品更优惠!