18 年
手机商铺
公司新闻/正文
394 人阅读发布时间:2024-05-07 16:14

肿瘤浸润淋巴细胞的过继细胞疗法(TIL-ACT)已成为治疗转移性黑色素瘤的一种有希望的选择,特别是针对不对免疫检查点抑制剂产生响应的患者,但其长期疗效仍然局限于一小部分患者。
2024年2月2日,瑞士Agora癌症研究中心George Coukos和Denarda Dangaj Laniti团队在Science immunology(IF=24.8)发表题为“Response to tumor-infiltrating lymphocyte adoptive therapy is associated with preexisting CD8+ T-myeloid cell networks in melanoma”的研究文章,该研究利用常规转录组学、单细胞转录组学、全外显子测序、空间蛋白质组学等多组学技术联合对13名接受TIL-ACT治疗的转移性黑色素瘤患者的纵向样本(治疗前后的肿瘤组织)进行分析,对TIL-ACT临床反应相关的肿瘤微环境(TME)内的细胞状态及其互作网络进行了全面阐述。

研究材料
研究分析了15例转移性黑色素瘤患者中13例在ICB治疗进展后接受TIL-ACT治疗的患者。其中6例患者分类为反应者(RS),2例患者获得持续完全缓解(CR),4例患者获得部分缓解(PR)。非RS(Non-RS)包括4例进展性疾病(PD)患者和3例稳定性疾病(SD)患者。收集13名患者治疗前后的肿瘤组织样本。
技术路线
通过scRNA-seq、scTCR-seq和bulk RNA-seq、多重免疫荧光(mIF)、全外显子测序(WES)和空间蛋白质组学分析13例转移性黑色素瘤患者TIL-ACT治疗前后的肿瘤组织,阐明患者的肿瘤微环境细胞状态及其相互作用。
主要内容
1. 利用单细胞转录组和全外显测序发现应答者表现出更高的基础肿瘤细胞固有免疫原性和突变负担;
2. 利用单细胞转录组和常规转录组发现TIL-ACT应答者CD8+ TILs富集,这些细胞表现出更高的TCR信号和细胞毒性,表明更高程度的肿瘤抗原识别和参与。此外,TIL-ACT应答者的黑色素瘤被活化的巨噬细胞和DC浸润;
3. 利用空间蛋白质组学开展空间邻域分析证实的细胞-细胞相互作用,发现应答者具有丰富的基线肿瘤内和基质肿瘤反应性T细胞网络和活化的髓细胞群。此外,成功的TIL-ACT治疗进一步重新编程髓细胞室和增加TIL -髓细胞网络。
研究结果
1. 接受TIL-ACT治疗患者的稳态黑色素瘤微环境
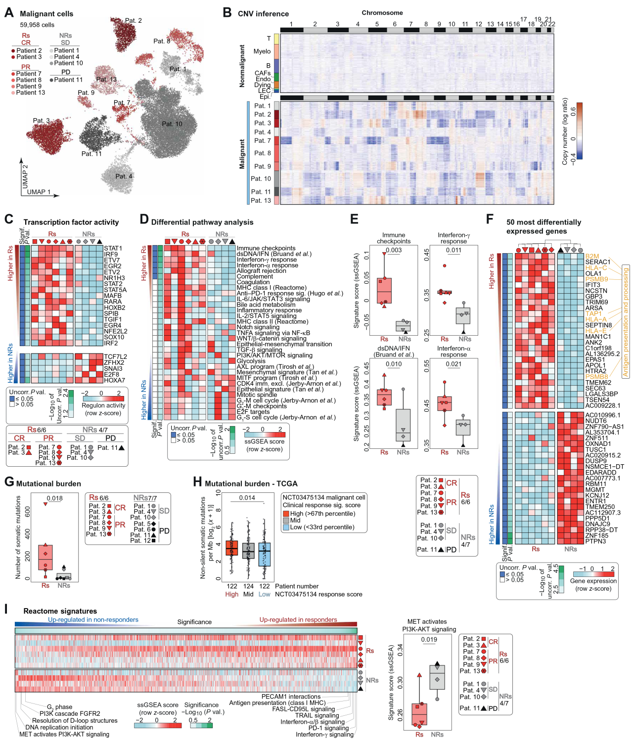
为了了解这些肿瘤患者的基线细胞景观,研究通过scRNA-seq检测了来自10例患者(6例RS和4例NR)的12个样本,发现细胞分布在21个主要的细胞群中,包括T细胞、B细胞、骨髓细胞和其他基质细胞和血管内皮细胞。UMAP显示非恶性细胞群明显分离。利用TCGA(癌症基因组图谱)建立的黑色素瘤细胞特异性基因标记评分鉴定了59958个肿瘤细胞。来自不同患者的肿瘤细胞分开聚集,表明患者特异性高。根据临床反应,研究发现恶性细胞和免疫细胞的比例没有差异。尽管NRs表现出较低的总TILs趋势,但这在患者间具有很高的变异性。

图1 黑色素瘤TIL-ACT队列的临床特征和TME景观
2. RS基线黑色素瘤表现出肿瘤固有免疫原性
研究首先剖析了RS和NR患者在恶性细胞的差异。通过scRNA-seq数据开展SCENIC分析发现RS黑色素瘤细胞中STATs以及IRFs两种转录因子活性受到最显著的激活。此外,ssGSEA分析显示RS黑色素瘤细胞表现出免疫原性程序的激活,包括双链DNA感知、IFN-α和IFN-γ响应、补体激活、抗原呈递和免疫检查点等。在来自RS的肿瘤细胞中观察到的抗原呈递增加促使研究者探索这些细胞是否具有更高的肿瘤突变负担(TMB),通过对肿瘤进行全外显子组测序发现,RS显示出更多的体细胞突变。总之,RS表现出更高的TMB,同时免疫原激活和抗原呈递增加。

图2 RS的基线恶性细胞的特点是高免疫原性和突变负担
3. RS黑色素瘤表现出先前存在的CD8+ T细胞免疫
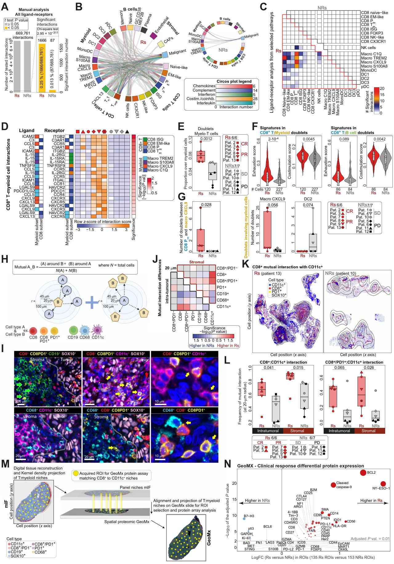
研究接下来检查了基线肿瘤的T细胞的差异。通过对所有13名患者的CD45+细胞进行scRNA-seq测序,鉴定出9个不同的CD8+ TIL集群。RS的肿瘤中存在Pex和Tex的CD8+ TIL的富集,与肿瘤抗原的参与相关。研究进一步在单细胞和Bulk水平分析了RS和NR的CD8+ TILs中差异表达的基因,RS中CD8+ TILs中的肿瘤反应性更高。研究最后通过免疫组织化学(IHC)和多重免疫荧光(mIF)证实了TILs的转录组学结果。RS肿瘤内CD3+CD8+ TILs和CD3+CD8+PD1+ TILs的频率更高,验证了CD8+ TIL与临床反应的相关性。总之,原位T细胞活化、细胞毒性是黑色素瘤对TIL-ACT反应的标志。

图3 来自ACT Rs肿瘤的CD8+ T细胞在基线时表现出抗肿瘤免疫的特征
4. RS黑色素瘤被活化的巨噬细胞和DC浸润
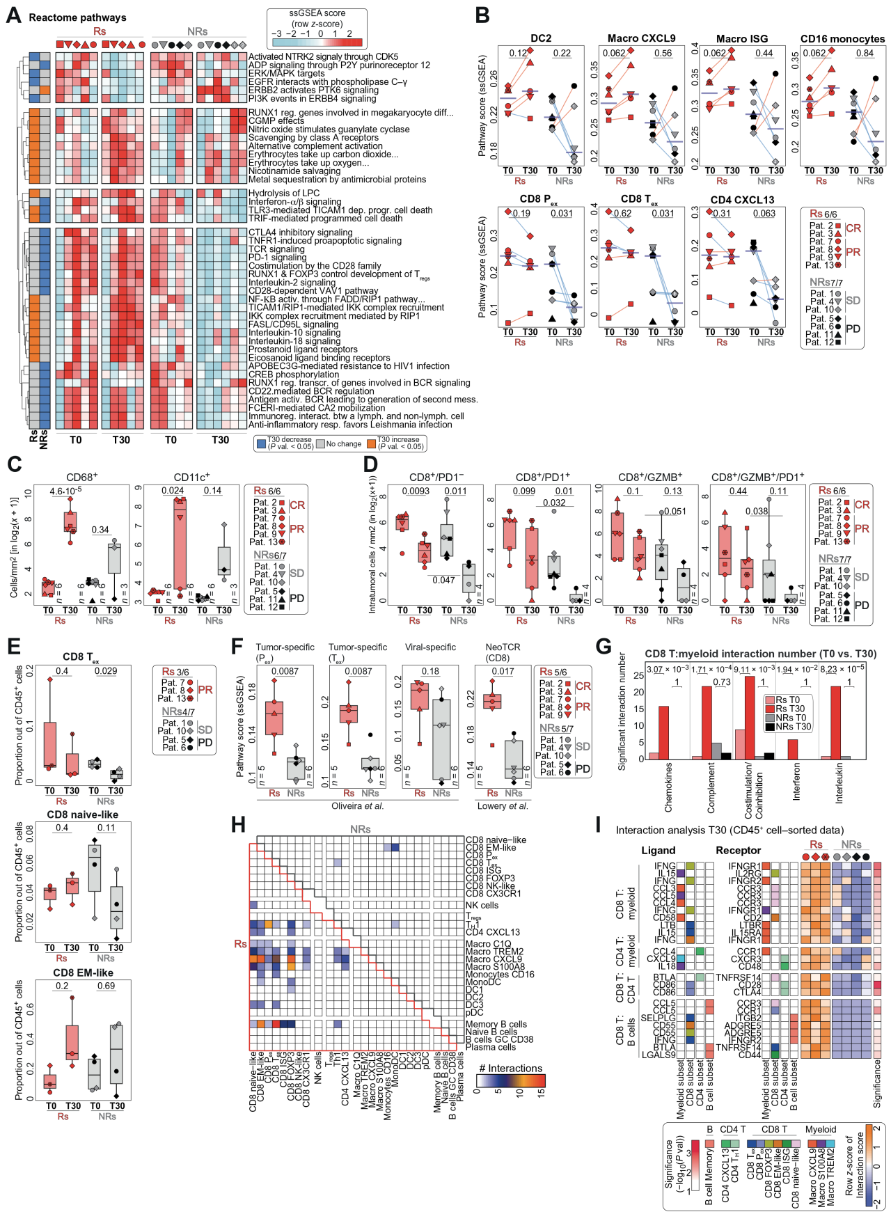
研究接下来分析了其他淋巴细胞,如T辅助滤泡细胞(Tfh)样CD4+ CXCL13+细胞和调节性T细胞(Treg)细胞,发现没有差异。接着分析了髓系细胞(包括巨噬细胞和树突状细胞等)的差异,通过scRNA-seq检测到11个髓系细胞簇。使用M1和M2基因特征将每个巨噬细胞分配到M1和/或M2表型,并量化它们的比例,发现RS的M1/M2比例更高。接着在单细胞和Bulk水平分析了RS和NR的巨噬细胞中差异表达的基因,RS巨噬细胞中IFN信号、抗原加工和递呈等相关基因的强烈过表达。总之,巨噬细胞中补体激活、IFN信号传导、抗原呈递等特异性转录程序主导了基线肿瘤对TIL-ACT的响应。

图4 髓系间室的激活与对TIL-ACT的反应有关
5. RS黑色素瘤的特征是免疫细胞的丰富串扰
接着通过scRNA-seq的配体分析推断细胞间的相互作用,发现相对于基线时的NR,RS肿瘤中免疫细胞间的相互作用要显著得多,这是因为RS中存在大量涉及CD8+和CD4+ TIL亚群与髓系亚群的互作。此外,RS中T细胞—髓细胞双细胞(physical cell doublets)频率更高。使用空间蛋白质组学和多重免疫荧光(mIF)原位识别CD8+PD-1+或CD8-PD-1+TILs,CD11c+或CD68+髓细胞的互作情况,发现更高密度的CD11c+细胞,以及CD8+PD-1+或CD8−PD-1+TILs与CD11c+细胞的互作。总之,肿瘤内的T细胞-髓系细胞和其他T细胞互作网络可能招募和培养肿瘤响应性TILs,并且是对TIL-ACT治疗产生有效反应的基础。

图5 TIL-ACT Rs的基线肿瘤以丰富的T细胞- TME串扰为特征
6. 有效的TIL-ACT治疗重编程髓细胞群,重建抗肿瘤CD8+ TIL -髓细胞网络
随后研究通过使用基线(T0)时和ACT 治疗30天(T30)后的肿瘤的bulk RNA-seq数据确定TIL-ACT如何影响TME动态,以确定RS和NR的TME变化。T30活检中PI3K/ERBB4等信号通路在RS中单独下调或在NR中单独上调,可能反映了肿瘤细胞的扩增或适应。接着通过scRNA-seq数据获得的区分细胞亚型的基因特征,在基线和ACT后查询了bulk RNA-seq数据,发现在基线时观察到的关键TME标志在ACT后重建,包括RS中CD8+ Pex和Tex以及CXCL13+ CD4+ TIL特征的维持。mIF分析证实浸润的CD68+和CD11c+骨髓细胞密度从基线到ACT后均有所增加,单细胞水平上也验证了上述发现。此外,T30时CD8+ TILs和髓系细胞之间预测的相互作用明显增加,特别是在RS中。这些发现强调了CD8+ TILs与CD11c+骨髓细胞的密切关联在决定TIL-ACT成功与否方面的重要性。

图6 TIL-ACT前后TME和TIL-TME相互作用与临床反应的动态关系
总结
研究利用单细胞转录组学和空间蛋白质组学,通过1期临床试验分析了接受TIL-ACT治疗的转移性黑色素瘤患者的肿瘤标本。发现基线时,对TIL-ACT有反应的肿瘤具有更多活化的T细胞、巨噬细胞和树突状细胞,这些细胞在有反应的肿瘤中形成了强烈的刺激相互作用。在TIL-ACT治疗后,应答者表现出髓细胞的重编程,包括对CXCL9+巨噬细胞的重编程,以及T -髓细胞网络的进一步扩张。总之,这些发现表明,瘤内免疫细胞之间强大的基线支持网络与转移性黑色素瘤对TIL-ACT的反应密切相关。
中科优品推荐
【中科新生命】钜惠来袭!单细胞和空间组学联合产品大促,可提供完整的空间多组学联合研究 “一站式”解决方案,全面助力各位老师勇攀科研高峰!优惠多多,诚意满满,快来联系我们吧!