18 年
手机商铺
公司新闻/正文
509 人阅读发布时间:2024-02-07 16:06


研究材料
基于光遗传技术诱导的低活性和高活性的原代皮层神经元;小鼠模型(麻醉、化学遗传学、视觉刺激、水剥夺-饮水、禁食-重新进食)
技术路线
步骤1:建立基于光遗传技术的神经元激活平台;
步骤2:磷酸化蛋白质组检测发现磷酸化PDH(pPDH)与神经活性负相关;
步骤3:在原代细胞中,pPDH与神经活性动态相关;
步骤4:在体内,pPDH与实验诱导的神经活性抑制相关;
步骤5:pPDH与感官体验诱导的神经活性负相关;
步骤6:pPDH和即刻早期基因(IEG)联合指示内在状态诱导的神经激活和抑制;
步骤7:pPDH揭示与外侧下丘脑进食行为相关的细胞类型神经动力学。
研究结果
1. 建立基于光遗传技术的神经元激活平台
研究者在原代皮层神经元上表达光敏感通道蛋白(channelrhodopsin-2,ChR2)以建立基于光遗传技术的神经元激活平台。光刺激后可产生大量同步、精确放电模式的神经元。在10cm2面积上,10ms,5mW/mm2 470nm的光刺激就足以激发高达10HZ的动作电位,在同一时间获得超过106个有同步动作电位的神经元。这些激活的神经元的即刻早期基因(IEG)如Fos、Arc和Npas4的mRNA表达显著升高。

图1 光遗传技术获得同步、精确放电模式的神经元
2. 磷酸化蛋白质组检测发现磷酸化PDH(pPDH)与神经活性负相关
研究者对动作电位发射为0.5HZ(慢,低活性)和10HZ(快,高活性)的神经元进行了磷酸化蛋白质组检测,共检测到了7543个磷酸化肽段、约50个显著性差异磷酸化肽段。两个下调的磷酸化位点PDH E1亚基α 1a的Ser293和Ser300(PDHA1a,研究者称为pPDH)被挑选作为后续研究的目标。
PDHA1a是丙酮酸脱氢酶复合体(PDC)中的限速酶,控制丙酮酸进入氧化三羧酸循环(TCA)。TCA的激活被证明是神经元放电所必需的。PDH的磷酸化抑制酶活性,而它的去磷酸化则激活PDH,进而产生更多的ATP。这一结论与研究者发现在神经元高速放电时(高活性)pPDH显著下调相一致。研究者认为,在神经元高度活跃时,PDH去磷酸化,增加ATP的产量以满足神经元对能量的高需求。基于这种功能相关性和易于获得商业化单克隆抗体,研究者决定测试pPDH是否可以作为逆活性标志物(IAM)。

图2 磷酸化蛋白质组检测发现pPDH与神经活性负相关
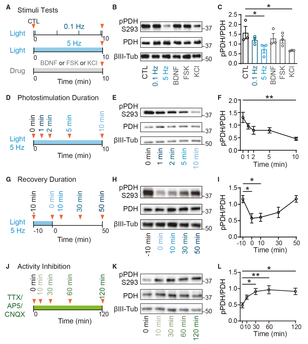
3. 在原代细胞中,pPDH与神经活性动态相关
PDH Ser293和Ser300的磷酸化在原代神经元中同时被检测到。研究者继续对小鼠不同脑区中这两个位点的磷酸化进行了检测,发现pSer293 PDH是in vivo的主要形式。因此,研究者重点关注pSer293 PDH。
在5HZ连续光遗传刺激条件下,研究者检测到了比10HZ条件下更低的pPDH。在停止激活50min后,pPDH恢复到和基线相当的水平。药理抑制后,pPDH的上升,并在加入KCl后反转。以上结果表明pPDH可以受到神经元活性的双向和反向调节。

图3 在体外,pPDH与神经元活性负相关
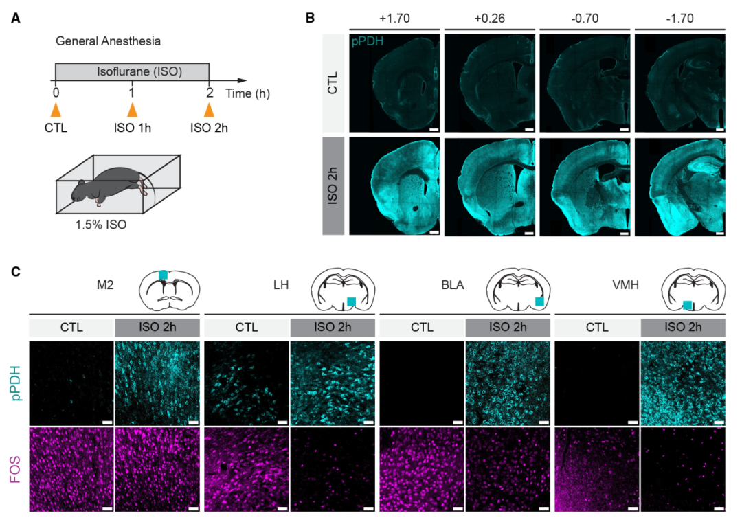
4. 在体内,pPDH与实验诱导的神经活性抑制相关
研究者接下来检测pPDH是否可以作为体内神经活性的组织学标记。研究者首先检测异氟烷麻醉导致的神经活性抑制后pPDH的水平。结果显示,麻醉2h导致脑区广泛的FOS免疫荧光信号的缺失,而研究者在多个脑区检测到了pPDH的显著上调。与早前报道一致的是,研究者同样发现,麻醉导致视上核区有显著上升的FOS,而高pPDH则在该区一群离散的神经元中被检测到。此外,并不是所有区域都表现为高pPDH,如海马的CA3区域、血脑屏障(BBB)外区,pPDH并不响应异氟烷麻醉。因此,和即刻早期基因(IEG)一样,pPDH标记也有区域偏好、偏差和差异。有趣的是,在一个非常早期的时间(麻醉后1h),脑区就可检测到强的pPDH,而FOS的缺失则不明显,这反映出与即刻早期基因(IEG)的表达相比,pPDH有更快的动态特性。

图4-1 pPDH与麻醉中的神经活性负相关
此外,研究者还发现pPDH可以标记被常见电路操作法如化学遗传学技术沉默的神经元。

图4-2 pPDH与化学遗传学技术诱导的神经活性负相关
5. pPDH与感官体验诱导的神经活性负相关
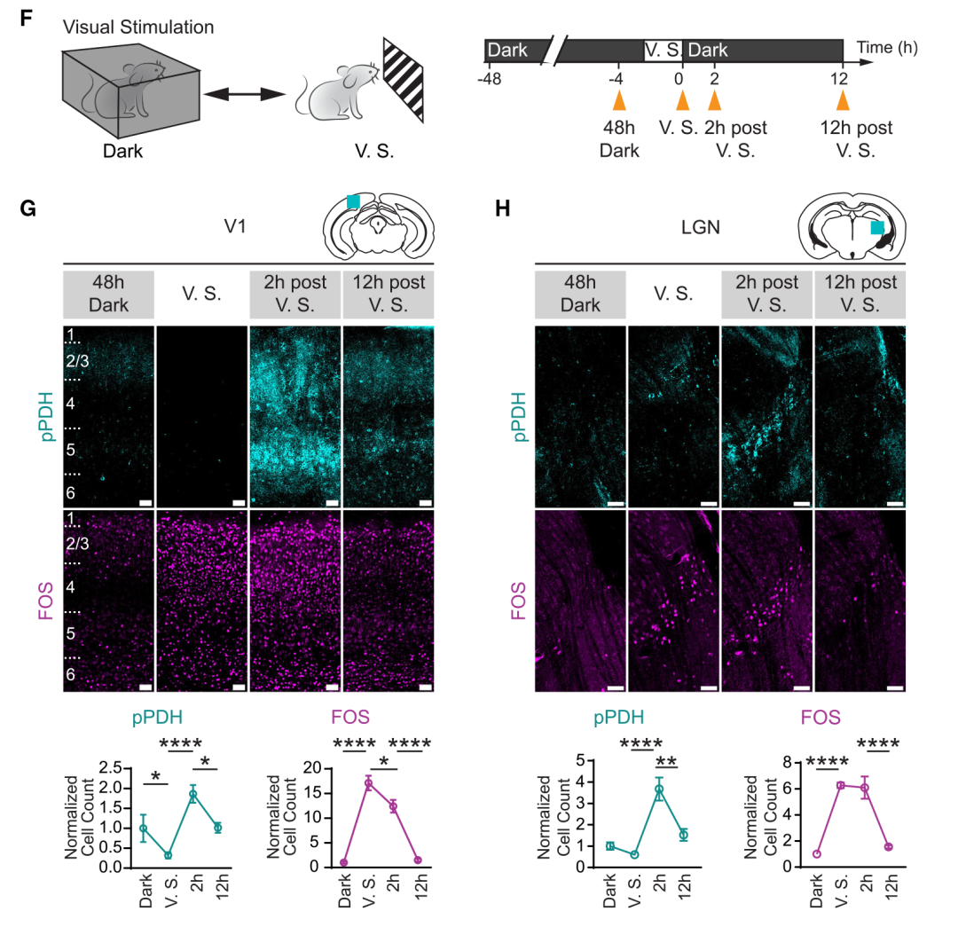
研究者继续采用一种小鼠视觉刺激方案以检测视觉通路中pPDH的动态变化。小鼠首先在黑暗中保持48小时(视觉剥夺),然后暴露在明亮的视觉刺激下4小时以诱导神经元活动,然后再次回到黑暗中2小时和12小时(此时视觉刺激诱导的活动预计会消退)。与文献报道一致,初级视觉皮层(V1)、外侧膝状体核(LGN)和边缘内嗅皮层(LEnt)的FOS信号在4小时的视觉刺激下被强烈诱导,在第二次黑暗环境12小时后才缓慢恢复到基线水平。相比之下,小鼠重新进入黑暗环境2小时后,所有三个区域的pPDH信号都显示出急剧增加,这表明视觉刺激的停止(从而降低了视觉通路的激活)可以被pPDH快速捕获。基于细胞标记染色可知,大多数pPDH标记的细胞是NeuN+神经元。

图5 pPDH与视觉刺激中神经活性负相关
6. pPDH和即刻早期基因(IEG)联合指示内在状态诱导的神经激活和抑制
研究者继续采用小鼠水剥夺(WD)和饮水模型检测水稳态关键区MEPO(正中视前核)中pPDH的变化以确认pPDH是否可以标记行为或内在状态诱导的神经活性。小鼠在重新可获取水前被剥夺水24h。结果显示,水剥夺后MEPO区的FOS显著上升,在重新可饮水后1h,pPDH显著上升,而FOS在可饮水8h后才缓慢恢复到基线水平,再一次反映出在pPDH和FOS标记在关-动力学(off-kinetics)中的差异。
接下来,研究者检测水剥夺下全脑区的FOS和pPDH水平。结果显示,在FOS高表达的前几个脑区都有显著下降的pPDH,这表明pPDH可以以一种与FOS相反的方向标记神经活性变化。研究者开发了pPDH免疫染色的抗体和操作方法,并发现水剥夺导致的显著变化在超过10个脑区中能由pPDH的显著下降显示出来但并不能通过FOS染色变化显示出来,这提示我们通过联合pPDH和即刻早期基因(IEG)可以发现一些新的neural substrates。

图6-1 在水剥夺模型中,pPDH与神经活性负相关
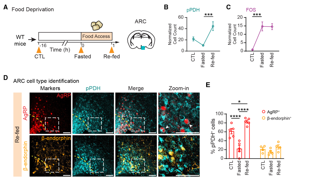
此外,研究又在禁食和重新进食的小鼠模型中发现,禁食后的ARC区呈现显著升高的FOS信号和降低的pPDH信号。但在重新进食1h后,并不能检测到FOS信号的下降但可以检测到很强的pPDH信号上升。综上所述,这些数据表明pPDH提供了一种以前无法通过现有的基于IEG的活性标记物从组织学上标记神经元抑制的方法,并直接证明了使用pPDH跟踪体内神经元活性降低的可行性。

图6-2 在食物剥夺模型中,pPDH与神经活性负相关
7. pPDH揭示了与外侧下丘脑进食行为相关的细胞类型神经动力学
即刻早期基因(IEG)已被证明是研究不同脑区和神经元类型对各类刺激响应的有力工具。研究者继续检测pPDH是否有能力揭示较少被研究的脑区或细胞类型的动力学。
在前述的禁食-重新进食实验中,外侧下丘脑区(LH)有一群离散的神经元在禁食后表现为显著和特异性的pPDH下降,而在重新进食后又迅速恢复表达,表明这群神经元受到禁食激活和再进食抑制。然而,这种抑制并不能被FOS或其他即刻早期基因(IEG)免疫染色检测到。研究者利用pPDH和其他组织学标记物的多重标记发现这个区域的细胞类型。最终发现,Ppdh+神经元与hypocretin而不是MCH或Vgat神经元高度重合。这种由禁食-重新进食诱导的细胞类型特异性抑制在Hcrt-Cre小鼠中被验证,并与近期报道的在饮食过程中hypocretin/orexin神经元失活相一致。因此,pPDH作为一种标志物,可以用来表征一个被禁食激活但被再进食快速抑制的特异性hypocretin/orexin LH细胞群。

图7 pPDH揭示了与外侧下丘脑进食行为相关的细胞类型神经动力学
小结
综上所述,本研究通过光遗传技术+磷酸化蛋白质组学筛选发现丙酮酸脱氢酶E1亚基α 1的磷酸化(pPDH)与体外培养的神经元及体内神经元的动作电位放电强度呈负相关,即和神经元的活性呈负相关。研究者证明pPDH在一系列环境中能可靠地反映神经元活动的减少,从而确定pPDH是第一个可追踪的内源性逆活性标志物(IAM)。未来,pPDH染色可与全脑透明、成像或扫描工具相结合,改变我们理解活性双向变化的能力、以更精细的方式研究神经元细胞群,并揭示已建立的和新范式背后的神经回路。
中科优品推荐
【中科新生命】提供全方位、不同形式的磷酸化修饰组:4D Label free磷酸化、4D DIA磷酸化、TMT磷酸化、PRM磷酸化以及磷酸化与蛋白组、磷酸化与代谢组、磷酸化与O-GlcNAc糖基化的联合分析,更有特色的激酶-药靶分析。欢迎感兴趣的老师前来咨询。
