18 年
手机商铺
公司新闻/正文
1979 人阅读发布时间:2023-11-01 09:44
肿瘤疫苗可以促进肿瘤特异性免疫刺激,是最重要的免疫治疗策略之一,在肿瘤的治疗/预防方面具有巨大的潜力。自体肿瘤细胞疫苗表现出比传统疫苗更强的免疫反应诱导能力。然而,体外制备自体疫苗面临程序复杂、产量低、疗效不理想等问题,限制了自体癌疫苗的临床应用。因此,体内成为了生产肿瘤疫苗的理想选择。
东南大学生物科学与医学工程学院吴富根教授团队在Nature Communications上发表题为“In situ generation of micrometer-sized tumor cell-derived vesicles as autologous cancer vaccines for boosting systemic immune responses”的文章,研究团队制备了一系列纳米炸弹(Nanobombs,NBs),包括负载阿霉素(DOX,抗癌药物)和酪氨酸激酶抑制剂(TKI,抗癌药物)和透明质酸(HA,用于肿瘤靶向)包被的树枝状聚合物(Dendritic Polymers),称为HDDT NBs。该纳米炸弹具有~100%的将各种癌细胞转化为微米大小囊泡(HMVs)的能力。荷瘤小鼠模型证实HDDT NBs不但能够抑制肿瘤生长,并且能够通过原位生产HMVs将原发肿瘤转化为抗原库,作为癌症免疫治疗的个性化疫苗。中科新生命为该研究提供了蛋白质组学的检测服务。

多种肿瘤细胞系、4T1荷瘤BALB/c小鼠、黑色素瘤小鼠模型
技术路线
步骤1:设计、表征HDDT NBs亚细并确定其细胞内化及亚细胞分布;
步骤2:表征HDDA使用后肿瘤细胞系的结构变化;
步骤3:挖掘HDDA的抗癌及HMV转化机制;
步骤4:分析HDDA的体外ICD效应和HMV的免疫刺激作用;
步骤5:分析HDDA的体内抗肿瘤和免疫刺激作用;
步骤6:分析HDDA治疗小鼠肿瘤组织中HMV产生的潜在机制;
步骤7:研究HDDA治疗小鼠肿瘤后的全身免疫应答;
步骤8:HDDA延缓黑色素瘤生长并促进ICB治疗。
研究结果
1. HDDT NBs诱导肿瘤细胞转化为HMV
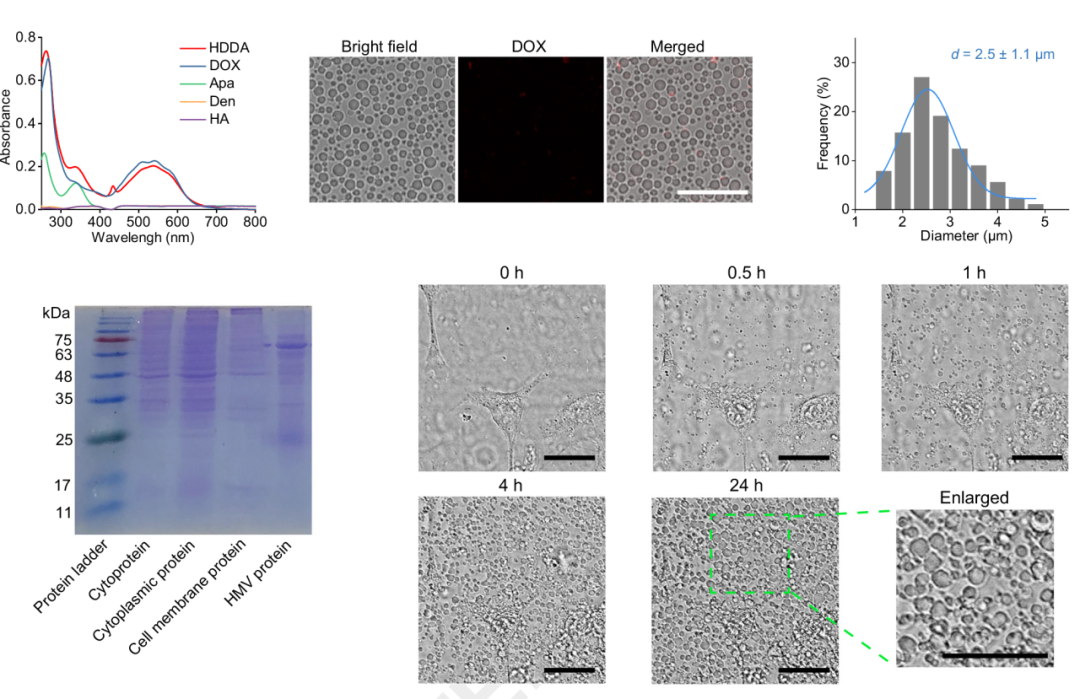
研究团队在成功设计、表征HDDT NBs后进一步确定了其能够被肿瘤细胞内吞。接下来,研究团队观察了HDDA(具体酪氨酸激酶TKI为Apa,因此为HDDA)处理后4T1肿瘤细胞的形态变化。通过共聚焦成像发现几乎所有的肿瘤细胞都失去了细胞结构并转化为HMV;通过SDS-PAGE证明HMV并非来源于单一的细胞器;使用活细胞成像确定了HMV的生产过程;基于BCA方法量化了HDDA处理后HMV的产量(图1)。此外,研究团队使用多种肿瘤细胞系证明了HDDA能够将肿瘤细胞转化为HMV的普适性。
图1 HDDT NBs将肿瘤细胞转化为HMV
2. HMV的产生是细胞凋亡介导的过程并可能具有免疫刺激作用
本研究使用的HDDA由酪氨酸激酶Apa、阿霉素DOX、透明质酸HA和聚合物Dendritic Polymers组成。研究团队首先证明了完整HDDA对4T1细胞的细胞毒性要显著高于游离单体或非完整体。由于ROS水平是DOX介导化疗的重要标志物,接下来,研究团队使用DCFH-DA ROS探针和细胞流式推断HMV的产生是ROS和细胞凋亡介导的过程(图2)。
为了解释HMV的形成机制,研究团队分析了HDDA处理前后的4T1细胞转录组数据(图2)。GO和KEGG富集结果显示DEGs主要参与凋亡途径、免疫应答相关信号通路和ROS相关通路。基于转录组、ROS探针、细胞流式和其它分子生物学实验结果,研究团队确认HDDA可以诱导急性细胞凋亡并影响4T1细胞的基本细胞功能。
图2 HDDA基于细胞凋亡诱导HMV产生
研究团队接下来使用蛋白质组学分析了HMV蛋白的表达情况(图3)。结果显示,相比于4T1细胞及超声诱导的4T1细胞碎片(称为“Soni”样品),HMV丢失了大量蛋白,并且有超过500种蛋白出现了差异表达。在HMV中测到一些免疫系统相关蛋白,并且部分免疫相关蛋白在HMV中过表达,此外GO和KEGG富集分析也检测到一些免疫相关蛋白,这可能是HMV具有强免疫刺激作用的原因。
图3 蛋白质组学发现HDDA表达免疫相关蛋白
3. HDDA诱导4T1细胞的ICD并刺激DC成熟和巨噬细胞M1样极化
为了分析HDDA诱导的细胞裂解及HMV产生是否属于ICD(免疫原性细胞死亡),研究团队检测了三种重要的危险相关分子模式(DAMPs),即CRT、HMGB1和ATP,的释放。细胞流式、ELISA和荧光素实验证明了HDDA处理后三种DAMPs的高表达,说明HDDA能够通过增强DAMPs的释放诱导4T1细胞的ICD。
经历ICD的肿瘤细胞可以产生“吃己”信号,并将其呈递给未成熟的DC刺激DC成熟并负责刺激免疫系统。此外,HDDA处理产生的HMV携带这种DAMP(CRT),并且HMV表面可能具有肿瘤特异性肿瘤相关抗原(TAA),因此,HMV可能作为癌症免疫治疗的自体肿瘤细胞疫苗。接下来,研究了HDDA处理细胞后诱导的树突状细胞(DC)成熟和巨噬细胞M1样极化(图4a下)。细胞流式实验结果显示,相比于对照组和非完整HDDA组,完整HDDA处理的4T1细胞能够刺激DC细胞的成熟和巨噬细胞的M1样极化(图4)。
图4 HDDA诱导4T1细胞的ICD并刺激DC成熟和巨噬细胞M1样极化
4. 小鼠模型证明HDDA在体内具有抗肿瘤和免疫刺激作用
研究团队使用4T1荷瘤BALB/c小鼠评估HDDA的体内抗肿瘤功效。HDDA治疗显示出比其他药物最显着的肿瘤抑制效果,并且HDDA组中很大一部分肿瘤组织被破坏,证明了HDDA具有显着的肿瘤消融能力。此外,在HDDA组中观察到最多的TUNEL检测试剂盒染色绿色荧光信号,表明HDDA处理小鼠肿瘤组织中凋亡细胞的比率最高。
基于体外实验结果,研究团队随后研究了HDDA处理小鼠肿瘤组织中原位HMV的产生。使用电子显微镜观察和抗CD44-异硫氰酸荧光素染色大量囊泡,证明HDDA处理后HMV在肿瘤组织的原位产生。
接下来,研究团队推测HDDA诱导的HMV可能有作为抗肿瘤免疫刺激的癌症疫苗的潜力,因此评估了HDDA处理后体内的ICD、DC细胞、TAM细胞、T细胞、细胞因子的效应变化。基于抗体荧光染色、ELISA、细胞流式等实验方法,进一步表明HDDA具有很强的免疫刺激作用(图5)。总之,HDDA可以将免疫抑制性肿瘤微环境(TME)转化为促炎和杀瘤的TME。
图5 HDDA在体内具有抗肿瘤和免疫刺激作用
5. 转录组证明HDDA诱导的肿瘤细胞死亡可以诱导免疫刺激
为了进一步了解HDDA的抗肿瘤和免疫刺激作用以及HDDA治疗小鼠肿瘤组织中HMV产生的潜在机制,工作人员已PBS处理对照组研究了HDDA处理后4T1肿瘤组织的转录组学特征。共检测到1396个DEGs,并对这些DEGs进行了GO和KEGG富集分析 。GO富集分析显示,HDDA处理后肿瘤细胞的生长和一些基本细胞功能(如生长因子活性、ROS代谢过程、蛋白质分泌、受体配体活性和酶抑制剂活性)受到影响。更重要的是,发现HDDA治疗组中的大多数DEGs富含炎症信号通路和免疫反应相关信号通路。此外,KEGG富集分析进一步说明了HDDA处理后免疫反应相关信号通路。总的来说,HDDA处理小鼠肿瘤组织的转录组学分析进一步表明,HDDA诱导的肿瘤细胞死亡可以诱导免疫刺激。
图6 转录组证明HDDA诱导的肿瘤细胞死亡可以诱导免疫刺激
6. HDDA增强全身抗肿瘤免疫应答,预防肿瘤复发和转移
基于体内HDDA治疗后的局部抗肿瘤免疫反应,工作人员接下来研究了HMV是否可以诱导全身抗肿瘤免疫反应。从4T1的BALB/c小鼠中取出引瘤淋巴结(TDLNs)和脾脏,经治疗后,使用细胞流式证明成熟DC细胞和M1样巨噬细胞的比例均升高。使用同样的方法证明了抗肿瘤T细胞免疫应答的升高。使用ELISA证明了治疗后促炎因子水平升高和抗炎因子水平降低。总的来说,HDDA治疗可以诱导强烈的抗肿瘤全身免疫反应。
此外,为了研究HDDA诱导的全身免疫反应是否持久,研究团队重新挑战了用4T1细胞在通过皮下或静脉注射方式存活的荷瘤小鼠进行HDDA治疗。结果显示,在HDDA组中,小鼠皮下肿瘤的生长几乎完全被抑制,HDDA组的所有小鼠在40天内存活,并且在肺部未观察到肿瘤结节(图7)。所有的结果均表明HDDA可以诱导持久的抗肿瘤免疫反应。
图7 HDDA增强全身抗肿瘤免疫应答
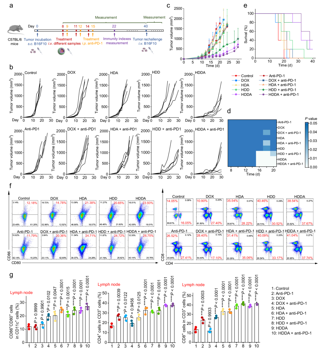
7. HDDA延缓黑色素瘤生长并促进ICB治疗
受乳腺癌模型中免疫刺激作用的鼓舞,研究团队使用高度侵袭性和免疫原性差的B16F10黑色素瘤模型进一步研究了HDDA的抗癌性能,并引入了ICB疗法。结果表明,单独使用抗PD-1治疗仅略微抑制肿瘤生长(图8)。相比之下,“HDDA+抗PD-1”治疗显示抑制了黑色素瘤的生长速度并提高了小鼠的生存期。之后,为了研究HDDA是否可以在B16F10黑色素瘤模型中引发全身抗肿瘤免疫应答,评估了治疗后TDLN和脾脏中的免疫细胞组成。结果证明,“HDDA +抗PD-1”治疗后TDLN和脾脏中成熟DC、CD4+和CD8+ T细胞的比例均显著上调。以上结果证实,“HDDA+抗PD-1”在免疫原性较差的黑色素瘤模型中可诱导较强的全身抗肿瘤免疫应答。
为了研究HDDA是否对肿瘤具有预防作用,作者将“HDDA +抗PD-1”治愈的小鼠静脉重新激活B16F10肿瘤细胞,将未处理的小鼠设置为对照组。值得注意的是,静脉再激活后未观察到肺部肿瘤结节,证明了“HDDA +抗PD-1”治愈小鼠的强烈免疫记忆效应。
图8 HDDA延缓黑色素瘤生长并促进ICB治疗
小结
在这项研究中,工作人员开发了一种基于HDDT NBs的策略以诱导强大的癌细胞死亡。重要的是,发现癌细胞可以转化为HMV,在肿瘤区域积累,稳定的诱导ICD,逆转免疫抑制TME。结果,肿瘤组织被转化为自体疫苗库,触发全身肿瘤特异性免疫反应,该免疫反应可被用于ICB治疗应答。此外,HDDA可以在治愈小鼠中建立强大的免疫记忆,可以有效地保护治愈小鼠免受肿瘤再挑战。
中科优品推荐
4D蛋白组学增加了离子淌度的加持,提高了蛋白的鉴定数量、减少了样本的需求量。【中科新生命】自推出4D-Labelfree蛋白组学,已完成了多种物种、超多种样本类型的蛋白检测,并取得了良好的蛋白鉴定数量,且价格优惠,是款性价比超高的蛋白组学产品。欢迎感兴趣的老师咨询。