18 年
手机商铺
公司新闻/正文
731 人阅读发布时间:2023-11-01 09:35
肾细胞癌(RCC)是泌尿系统最常见的恶性肿瘤之一,其发病率逐年递增,且超过1/4的患者出现复发或转移。前人研究表明,与健康组织相比,RCC的脂质代谢谱发生显著扰动,但其内在分子机制尚不清楚。作为代谢重编程的重要特征之一,脂质的从头合成对癌细胞增殖以及疾病不良预后方面具有显著影响。TRIM21是具有E3泛素连接酶活性的TRIM家族成员之一,已报道过可通过泛素化并降解非小细胞肺癌中的磷酸果糖激酶来抑制糖酵解,并且在肾细胞癌(RCC)等肿瘤组织内低表达,但其如何具体影响RCC肿瘤细胞脂质代谢,导致其不良预后的内在分子机制尚不清楚。
近日,徐州医科大学白津教授课题组在Journal Of Experimental & Clinical Cancer Research上发表“TRIM21 attenuates renal carcinoma lipogenesis and malignancy by regulating SREBF1 protein stability”的研究文章,作者利用脂质组学和其它多种分子生物学方法揭示了TRIM21抑制RCC脂质代谢过程的新途径,并揭示了RCC靶向代谢治疗和预后诊断的发展。中科新生命参与了该研究中脂质组学检测的相关工作。

研究材料
RCC患者的癌和癌旁组织,小鼠模型、RCC细胞系
技术路线
步骤1:敲低/过表达TRIM21后观察肿瘤细胞的脂质代谢变化;
步骤2:脂质组学分析TRIM21过表达对不同脂质亚类含量的调节;
步骤3:基于转录、蛋白和修饰三个维度分析TRIM21通过SREBF1调节脂质代谢的机制;
步骤4:验证SREBF1对于TRIM21介导的脂质代谢的重要作用;
步骤5:分析TRIM21与SREBF1表达水平与RCC患者预后的相关性。
研究结果
1. 沉默TRIM21可降低RCC细胞对脂肪酸的依赖性
考虑到RCC细胞内的脂质异常积累,作者使用脂肪酸(FA)氧化应激检测试剂盒来评估TRIM21在细胞模型中敲低时对FA的依赖性。在该实验中,使用能够抑制肉碱棕榈酰转移酶1a(CPT1a)活性进而抑制FA氧化的小分子抑制剂Etomoxir作为阳性对照。结果表明,当TRIM21在细胞系中被敲低后,Etomoxir干预对最大呼吸能力几乎没有影响,证明TRIM21缺乏减轻了RCC细胞对FA的依赖性。

图1 TRIM21沉默降低了RCC细胞对脂肪酸的依赖性
2. 沉默TRIM21可增强RCC细胞中的脂质积累
上述结果表明当细胞内缺乏TRIM21时,FA不被线粒体消耗,因此其去向引起了作者的关注。脂滴(LDs)是保守的动态细胞器,可以储存和动员FAs和其它脂质分子,之前的研究也已经证明了RCC细胞的特征之一即为LDs堆积。采用油红O染色法和尼罗红染色法研究RCC细胞中LDs的含量,发现当敲低TRIM21后LD含量显著增加,而过表达TRIM21则降低LD含量。

图2 TRIM21沉默增强RCC细胞中的脂质积累
3. TRIM21过表达降低RCC细胞中的脂质含量
为了进一步阐明TRIM21减少脂质含量的生物学现象,作者对TRIM21过表达组和对照组的RCC细胞进行了非靶脂质组学分析。组学结果首先证明了两组间存在显著的脂质分子表达差异,亚类差异分析表明TG、DG、ChE在TRIM21过表达细胞中的含量显著下降。这些结果进一步验证了TRIM21减少RCC细胞脂质积累的能力。

图3 脂质组学验证TRIM21表达量对RCC细胞脂质含量的影响
4. TRIM21基于对SREBF1泛素化修饰降低其蛋白水平降低脂酶表达
进一步通过qPCR和WB实验探索TRIM21调控脂质含量的机制,发现,当TRIM21被敲低或过表达时,参与脂质合成和分解的一些关键代谢酶的mRNA和蛋白质水平发生变化。其中SREBF1在转录水平未发生变化,而在蛋白质水平受TRIM21的显著调控,意味着TRIM21可能通过调节蛋白质稳定性来降低SREBF1的蛋白质含量,并且TRIM21可能以SREBF1依赖性方式抑制脂质代谢。
为了证明上述论点,作者首先通过免疫沉淀法(IP)证明了TRIM21与SREBF1存在互作;其次继续确定了TRIM21过表达能够增加SREBF1的泛素化修饰水平;接着基于TRIM21的不同截短蛋白证明了SPRY结构域主要是TRIM21与SREBF1相互作用所必需的;最后IP分析进一步证实,由TRIM1诱导的SREBF21泛素化主要通过K63链发生。以上实验证明了TRIM21主要通过SPRY结构域与SREBF1互作,将K63-泛素递送至SREBF1,致蛋白酶体对SREBF1的识别和降解,能进一步减弱RCC细胞的脂质生成。

图4 TRIM21介导SREBF1泛素化降解
5. SREBF1对TRIM21介导的脂质代谢抑制至关重要
上述结果虽阐明了TRIM21调控SREBF1蛋白水平变化的分子机制,然而TRIM21调控RCC细胞脂质的产生是否取决于SREBF1表达量的这一问题仍不得而知。作者在同时敲低/过表达SREBF1和TRIM21后,通过细胞荧光强度和吸光度法检测细胞中脂滴的含量。结果表明,SREBF1敲低逆转了TRIM21敲低引起的脂滴含量增加,并且SREBF1过表达也逆转了TRIM21过表达诱导的脂滴含量降低的现象。这些结果表明,TRIM21对RCC细胞脂质代谢的调节作用主要依赖于SREBF1。


图5 SREBF1是TRIM21调控脂质合成的必需因素
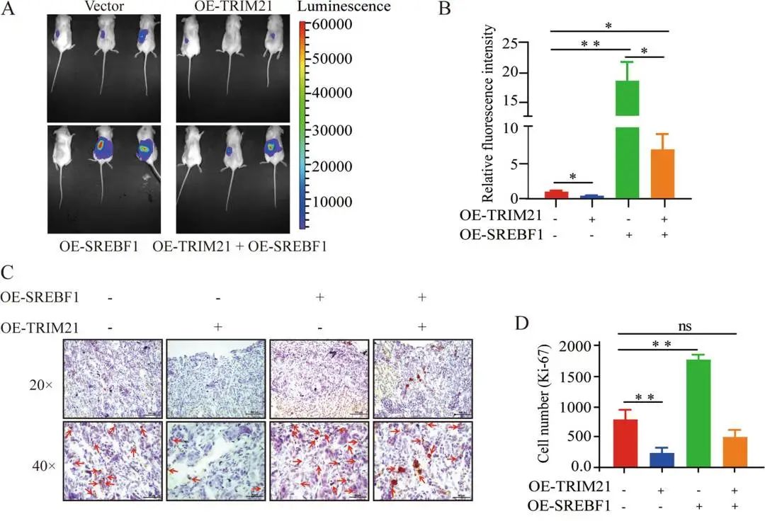
6. 动物模型验证TRIM21抑制脂质积累的机制
使用小鼠模型检测荧光表达并用油红O染色以检测脂滴含量。结果与细胞模型数据一致:与对照组相比,TRIM21过表达组肿瘤生长速度降低且油红O染色减少;SREBF1过表达组肿瘤生长速度加快且油红O染色增加;TRIM21+SREBF1过表达组的肿瘤生长速度及油红O染色同对照组相当。这些结果进一步证明了TRIM21在体内可以通过调节SREBF1的表达来抑制脂质代谢。

图6 动物模型中TRIM21通过调节SREBF1抑制RCC肿瘤发生
7. TRIM21-SREBF1可作为RCC的预后生物标志物
TCGA数据库的分析结果表明,低TRIM21表达伴随着高SREBF1表达,代表高危人群。TRIM21-SREBF1表达对于患者的10年生存期的预测AUC为0.725,表明TRIM21和SREBF1可能是RCC预后的可靠生物标志物。
作者同样检测了239名RCC患者癌组织中TRIM21和SREBF1的表达水平,并进一步检查了它们的相关性和临床意义。发现,低TRIM21表达与肿瘤大小、淋巴结转移和远处转移呈显著正相关,高SREBF1表达与肿瘤大小、淋巴结转移和远处转移呈显著负相关。此外,SREBF1与TRIM21在癌组织中的表达呈负相关,低TRIM21和高SREBF1水平的患者表现出最差的OS。这些资料表明,这两种分子的联合检测可能在RCC中具有可靠的预后价值。

图7 TRIM21-SREBF1是RCC预后的可靠生物标志物
小结
该研究证明了TRIM21通过降低SREBF1稳定性在调节RCC脂质代谢中起关键作用,为TRIM21的功能提供了新的见解,并建议TRIM21作为RCC患者的治疗靶点。
中科优品推荐
【中科新生命】可提供包括蛋白质组、修饰组、代谢组、基因组、时空多组学等产品,并提供方案设计、样本检测、数据挖掘一站式服务。现多组学联合产品大促,优惠多多,诚意满满,全面助力各位老师勇攀科研高峰。