进展性多发性硬化症(MS)的特征是持续性神经退行性变,会导致累积性残疾且目前治疗无响应。不完全了解其复杂发病机制限制了预防MS药物开发。本研究对新鲜冷冻人MS脑组织进行空间转录组和空间蛋白质组研究,确定导致进展性MS发病的多细胞机制,追踪其与神经退行性变空间分布相关的起源。通过解析局部微环境中的配体-受体相互作用,研究发现早期神经元衰退区域内营养和抗炎细胞间通讯丢失,MS样本神经元损伤相关蛋白质与已发表的体内敲低和中枢神经系统(CNS)疾病模型表型一致,表明其具有作为进展性MS治疗靶点的潜力。基于对人类患病组织中促进这种衰弱性疾病复杂细胞和信号动力学的理解,该研究结果为药物研发提供了一个崭新思路。
研究材料
14个进展性MS病人和7个对照组新鲜冷冻的大脑皮层组织
技术路线
步骤1:通过空间转录组数据发现MS与对照组的神经元完整性的特征差异;
步骤2:结合空间蛋白组进一步证明空间转录组结果;
步骤3:结合单细胞数据挖掘多发性硬化神经退行性疾病的早期细胞间通讯通路;
步骤4:动物模型验证了靶基因在中枢神经系统损伤中的作用;
步骤5:发现MS治疗潜在靶点。
研究结果
1. 空间转录组追踪神经退行性变
为了系统地描绘神经退行性变通路,从完整的神经元皮层灰质区域到以神经元衰退为特征的区域,对13名进展性多发性硬化症患者和5名对照组的新鲜冷冻皮质脑组织进行了空间转录组学研究(1a)。据临床经验和文献,本研究患者群体在很大程度上属于MS的一个阶段,且持续神经退行性疾病进展占主导位置。共分析37张组织切片(32张MS切片和5张对照切片),除对照只包括白质切片外,其余均包括皮质灰质组织。为了跟踪灰质中的神经衰退,首先将完整神经元特征映射到空间转录组,与对照病例相比,MS患者完整神经元特征显著减少,即MS相关神经衰退状态 (1b)。通过识别MS患者大脑中的灰质(GM)区域,在与对照样本相同的范围内,显示出完整神经元特征的富集,分类为“MS GM完整”;与对照组织相比,完整神经元特征减少的区域,分类为“MS GM衰退”(1b)。

图1 空间转录组学研究进展性MS神经变性
2. MS神经退行性变通路可跨细胞类型发挥作用
突触组装,突触通讯和可塑性,神经元突起调节,髓鞘形成,免疫细胞活化和组织重塑生物过程代表神经元衰退不同阶段的基因组模块(2a,b),细胞间通讯介导的致病过程具有很强的共依赖性(2b,c),筛选与神经退行性变疾病进展相关最强模块,并确定其调控的方向性,将每个模块(特征基因)总表达与相同灰质位置完整神经元特征的减少相关联(2d-g)。随着神经退行性变加重,与突触通讯、突触可塑性和神经元投射维持相关的模块表达逐渐减少(2d)。相反,与先天免疫细胞和星形胶质细胞相关的炎症和组织重塑过程上调(2f)。少突胶质细胞驱动的髓鞘形成也随着完整神经元特征的减少而上调,表明尽管髓鞘形成通路活跃,但进展性MS仍发生神经退行性变(2f)。在正常表达完整神经元特征区域,炎症通路的表达最少(2f)。在完整的MS灰质中已经观察到突触和轴突相关通路的下调,这意味着这些变化在神经退行性变的早期被触发,不单纯是炎症影响。
图2 神经退行性变涉及不同的生物过程在相互作用的细胞类型
为了在蛋白质水平上验证本研究结果,在14例进展性MS患者(56个样本)和7例对照组(9个样本)的65份灰质样本相邻组织区域切片(<0.06 mm3)使用高灵敏质谱法,共鉴定出4541种特异蛋白。以先前定义完整神经元的特征富集,再一次观察到类似的拟时间连续体减少完整的神经元特征,如转录组数据所示(3c),测试共表达模块和神经退行性变之间关系的多模态一致性,用蛋白质数据评估了4093个基因,除了模块4(“神经元投射”)和模块8(“轴向树突状蛋白运输”)在蛋白质水平上与神经退行性变不相关外,所有模块的RNA和蛋白质水平都与神经退行性变相关 (3d)。
图3 高灵敏度蛋白质组学在蛋白质水平验证与MS神经变性相关生物学过程
3. 多发性硬化神经退行性疾病的早期细胞间通讯
结合多模态验证的疾病通路与细胞间通讯,尝试识别随着神经退行性变进展而改变的配体-受体相互作用。评估83,256个灰质龛中1,396对组合配体-受体的表达值(4a)。该方法共获得61对配体受体:其中15对在完整MS灰质中减少,在退化MS灰质中进一步减少,46对在完整MS灰质中增加,其中16对在退化MS灰质中也增加,30对等小于等于对照水平(4d)。RNA水平和蛋白质水平上检测到的配体和受体表达揭示MS神经退行性疾病早期细胞间通讯的机制模式,抗炎相互作用(25%,定义为免疫抑制),促炎相互作用(25%,定义为促进免疫反应)和营养相互作用(31%,定义为促进发育、增殖或细胞存活的生长因子)(4d)。
在完整的MS灰质中存在相互竞争的促炎和抗炎通讯,似乎都有多层冗余(4h)。在完整MS灰质中出现的促炎相互作用,在退化的皮质灰质区域中大部分仍然存在或进一步增加(4d-h)。在完整MS灰质中,促炎刺激和抗炎刺激的平衡与在神经退行性变早期观察到的炎症相关基因模块的整体低表达一致(2f),说明可通过靶向治疗保持或诱导这种状态的受体。与对照组相比,支持细胞活力和生长的营养相互作用在完整MS灰质中减少,并且在退化区域进一步减少。代偿性营养相互作用在完整MS灰质中上调,但在退化区域减少(4d)。表明进展性MS患者灰质中的生长因子环境发生了改变。
图4 空间分辨配体-受体相互作用揭示营养和炎症调节过程
空间转录组学数据与皮质灰质的snRNA-seq数据和血液免疫细胞的scRNA-seq数据结合验证上述发现,与对照组相比,神经元、少突胶质细胞和星形胶质细胞之间完整的MS灰质中相互作用减少(5d,g)。神经元在中枢神经系统中作为生存信号的重要来源,说明神经变性可能导致其他细胞类型的变性。
在完整MS灰质中最丰富的相互作用(“完整MS GM”)的特征是细胞类型多样性显著增加,涉及神经元、少突胶质细胞、少突胶质细胞前体细胞(OPC)、内皮细胞、星形胶质细胞、小胶质细胞和单核细胞(5e,h)。在退化的MS灰质中,相互作用进一步上调(“MS GM”),主要是小胶质细胞,内皮细胞和入侵单核细胞。在进展性MS患者中,看似完整的灰质区域似乎表现出竞争性的保护性和致病性特征,细胞存活除了炎症本身还可能特定的抗炎和营养影响。

图5 营养和炎症相互作用在细胞间通讯网络
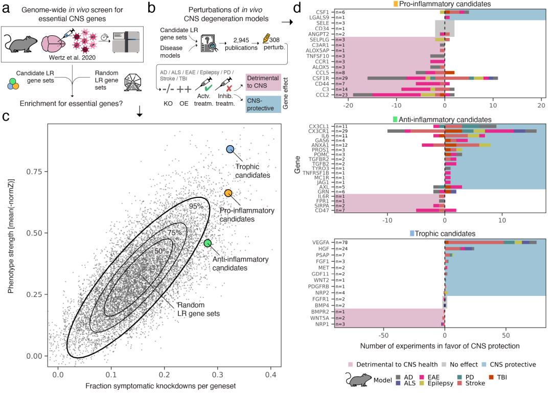
4. 动物模型验证了靶基因在中枢神经系统损伤中的作用
为了测试对进展性MS早期神经退行性变相关的配体-受体相互作用的优先排序是否成功地确定了适合治疗靶向的致病基因。首先,使用已发表的全基因组体内中枢神经系统必需基因敲除筛选数据测试了所有候选配体受体基因(促炎候选基因、抗炎候选基因和营养候选基因)的表型效应(6a)。其次,使用多个已发表的体内CNS疾病模型(具有广泛的CNS损伤途径)系统地评估了候选基因扰动的影响,已发表的候选配体受体基因组的体内敲除数据显示,CNS细胞(表型强度)显著减少(6a,c),即不适合进展性MS的治疗抑制靶点。
调研2,945项研究中候选基因之一在体内被特异性干扰实验(敲除,过表达,激活治疗,抑制治疗)和临床相关报告读数(改善、恶化或对模型无影响)(6b、d),筛选106个候选配体受体基因中的58个(55%)相匹配。61对(75%)配体-受体对中有46对在完整MS灰质和对照样本之间差异共表达至少一个相互作用的数据。促炎候选物大多对中枢神经系统疾病模型有害,而抗炎和营养候选物主要发挥保护作用(6d)。当有证据表明中枢神经系统损伤时,SIRPA - CD47相互作用提供了保护作用这与其他证据表明具有抗炎和神经保护作用的证据相一致。
图6 动物模型支持MS配体候选受体参与中枢神经系统损伤的机制
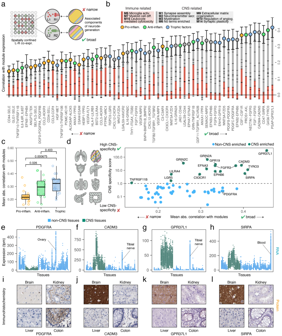
5. MS神经变性的新治疗靶点
为了研究配体-受体相互作用与神经变性潜在过程之间的关系,将每种配体-受体相互作用的发生与相同灰质位置基因共表达模块的调节联系起来(7a)。推导每个候选配体-受体相互作用与所有模块的平均绝对相关性(7a,b),营养和抗炎细胞间通讯的局部失败会导致MS患者大脑皮质组织的多组分神经退行性变,为了解决广泛靶点产生的副作用问题,作者分析了来自 GTEx项目包括948个供体52个组织的16,704个RNA测序样本受体表达,对于每个受体,明确了目标受体在多组分神经变性(平均绝对模块相关性)和中枢神经系统富集(CNS特异性评分)之间定义的坐标系中的位置(7d),理想的治疗目标即是将这两种特性最大化。人蛋白图谱的免疫组化数据验证了这几个靶点在蛋白水平上的CNS富集表达(7i - l)。除了量化中枢神经系统特异性外,还可观察到的中枢神经系统外的表达模式。在多发性硬化症中,SIRPA的激动性靶向有望对中枢神经系统和外周免疫系统产生理想的影响。
图7 治疗进展性MS神经退行性变机制新靶点
小编小结
为了确定MS神经退行性变早期细胞间通讯的机制,使用先前发表的生物学功能注释了每个配体-受体对的相互作用,最主要的是抗炎相互作用(所有候选相互作用的25%,定义为免疫抑制)、促炎相互作用(25%,定义为促进免疫反应)和营养相互作用(31%,定义为促进发育、增殖或细胞存活的生长因子)。通过比较MS患者和对照组的配体-受体的相互作用情况,发现患者早期神经元衰退区域内的营养和抗炎细胞间通讯丢失。进一步地,研究人员在动物模型中验证相关靶基因在中枢神经系统损伤中的作用,研究证实了患者样本中与神经元损伤相关蛋白质具有与已发表的体内敲低和中枢神经系统(CNS)疾病模型一致的表型。