18 年
手机商铺
公司新闻/正文
427 人阅读发布时间:2023-08-17 16:21

非酒精性脂肪性肝病(NAFLD)是世界上最常见的慢性肝病,全球患病率约为25%。NAFLD的病理变化是从非酒精性脂肪肝(NAFL)到非酒精性脂肪性肝炎(NASH),然后到肝硬化甚至肝癌或肝功能衰竭。NASH是NAFLD的进展亚型,其病理特征包括肝脂肪变性、小叶炎症、气球样变和不同程度的纤维化。约20%的NAFLD患者会发展成NASH。20%的NASH患者最终会发展为肝硬化或肝癌。NASH是NAFLD发展的关键阶段,其死亡率比NAFLD高15.3倍。然而,目前NASH和晚期纤维化发展的潜在发病机制仍不清楚。因此,有必要进一步揭示NASH的生物学特征。
2023年7月,郑州大学第一附属医院研究团队在期刊Journal of Proteome Research 上发表了题为“Integration of Metabolomics, Lipidomics, and Proteomics Reveals the Metabolic Characterization of Nonalcoholic Steatohepatitis”的文章。该研究团队利用Label free蛋白组学结合代谢组学、脂质组学技术,表征NASH患者的代谢谱。中科新生命为该研究提供了Label free蛋白质组学技术服务。

研究材料
郑州大学第一附属医院收集了NASH患者和健康对照(HC)的血液和肝组织样本;8-10周龄雄性C57BL/6J小鼠;石蜡包埋肝脏切片
技术路线
1. 临床患者特征
为了进行血浆代谢组学和脂质组学分析,从21名活检证实的NASH患者和30名健康志愿者中收集血样。NASH组和健康对照组(healthy controls,HC)组在年龄、性别和临床参数包括碱性磷酸酶(ALP)、总胆红素(TBIL)、直接胆红素(DBIL)和间接胆红素(IBIL)方面没有显著差异。NASH患者显示较高的体重指数(BMI)、天冬氨酸转氨酶(AST)、丙氨酸转氨酶(ALT)和甘油三酯(TG)水平,以及较低水平的高密度脂蛋白(HDL)和血清肌酐(SCR),参与者的具体临床特征总结见表1。
表1 研究人群的临床特征和相关数据
‘
2. NASH患者和健康人群的的蛋白组学分析
采用Label free蛋白组学方法研究NASH患者与HC患者肝脏中差异表达的蛋白质。在两组中共鉴定到6475个蛋白质,其中在NASH患者中获得了603个差异表达的蛋白质(FC>2.0和p<0.05),包括265个上调和338个下调的蛋白质(图1A-C)。GO分析显示,603个差异表达的蛋白质中有393个与代谢过程有关。KEGG功能富集分析还表明,差异表达的蛋白质主要富集在过氧化物酶体增殖物激活受体(PPAR)途径、甲状腺激素信号途径、胰高血糖素信号途径和中心碳代谢中,这些途径与代谢稳态和NASH发展密切相关(图1D)。与PPAR信号通路和脂质代谢相关的差异表达蛋白见 (图1E)。参与脂肪酸转运的必需蛋白(脂肪酸转运蛋白CD36(CD36)、脂肪酸结合蛋白(FABP) 3和FABP4、FA生物合成(苹果酸酶1,ME1)和脂滴蛋白(PLIN1、PLIN2、PLIN4和PLIN5)的表达在NASH患者中显著升高。相比之下,NASH组显示载脂蛋白A1 (APOA1)和APOA2蛋白表达减少。这些结果表明,NASH患者的血脂谱发生明显改变。此外,NASH患者肝脏中负责糖酵解的关键蛋白显著上调,包括己糖激酶结构域1 (HKDC1)、6-磷酸果糖激酶1 (PFKM)、磷酸甘油突变酶2 (PGAM2)、丙酮酸激酶M1/2 (PKM)和丙酮酸脱氢酶E1亚基β (PDHB)(图1 E)。作者还发现NASH广泛调节嘌呤代谢和甲状腺激素转运相关蛋白的表达(图1F)。这些发现表明,与代谢稳态和细胞凋亡相关的蛋白质表达发生了改变。

图1 NASH患者和健康对照(HC)肝脏蛋白质组学分析
3. NASH患者和健康人群的代谢组学分析
作者为了表征NASH患者的代谢途径,利用靶向代谢组学方法,对350多种代谢物进行检测。热图(图2A)显示,NASH患者的100种代谢物(69种升高,31种降低)发生了显著变化。受影响的代谢途径主要包括缬氨酸、亮氨酸和异亮氨酸的生物合成、D-谷氨酰胺和D-谷氨酸的代谢、苯丙氨酸、酪氨酸和色氨酸的生物合成以及嘌呤的代谢(图2B、C)。与对照组相比,NASH患者的胆酸(CA)、熊去氧胆酸(UDCA)和结合型BAs显著增加,表明BAs的异常代谢可能导致NAFLD进展(图2D)。作者还发现在NASH患者血浆中与支链氨基酸(BCAAs)生物合成和降解相关的代谢物表达升高(图2D),如L-苏氨酸、L-亮氨酸、L-异亮氨酸、4甲基-2-氧五酸酯和芳香氨基酸(AAAs)生物合成(L-苯丙氨酸、L-酪氨酸)。NASH上调了参与氧化和炎症调节的几种重要代谢物,包括谷氨酸、谷氨酰胺、吡啶酸、犬尿氨酸和衣康酸(图2E)。NASH患者血浆丙酮酸升高(图2E),这与糖酵解蛋白上调一致(图1E)。

图2 NASH患者与健康人的代谢组学分析
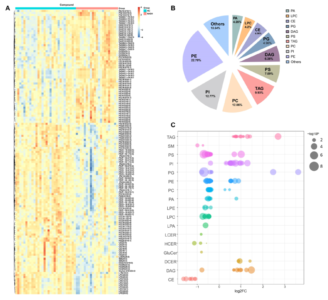
4. NASH患者和健康人群的脂质组学分析
作者为探索NASH患者的脂质组成,进一步进行靶向脂质组学质谱分析,定量超过800种脂质。热图分析显示两组在许多脂类上存在明显差异(图3A)。NASH患者血浆中共有151种脂质发生显著改变,其中58种显著升高。差异表达的脂质主要为PE(22.70%)、PI(12.77%)、PC(12.06%)、TAG(9.93%)、PS(7.09%)和DAG(6.38%)(图3B)。如图3C所示,与对照组相比,NASH组DAG、TAG、PI和二氢神经酰胺(DCER)的相对含量显著上调,而PG、PC、PS、LPC和CE的水平则下调。这些数据表明,NASH患者的脂质谱发生了显著变化。

图3 NASH患者与健康人的脂质组学分析
5. 代谢组学、脂质组学和蛋白质组学探究NASH患者的特征
作者进一步对代谢组学、脂质组学和蛋白质组学方法在NASH患者中鉴定的关键代谢紊乱和凋亡途径进行概述(图4)。FA转运蛋白(FABPs和CD36)的上调促进脂质进入肝脏。负责糖酵解关键蛋白质的上调促进了丙酮酸的产生,进一步用于FA合成。在NASH患者中,DAG和TAG的含量以及脂滴蛋白(PLIN1、PLIN2、PLIN4和PLIN5)的含量显著升高,共同刺激了NASH肝脏中的脂质积累。同时,磷脂(PC、PI、PG和PS)代谢紊乱可引起内质网膜、线粒体和胞浆功能紊乱。代谢组学数据显示,在NASH患者观察到BCAAs、AAAs和BAs的积累,与胰岛素抵抗、氧化应激、血糖控制受损等发病因素有关。代谢组学和蛋白质组学表明,NASH患者嘌呤生物合成增强。同时,NASH患者肝脏中参与外源性和内源性信号通路诱导的肝细胞凋亡的蛋白表达显著增加。总之,NASH以氨基酸、BAs、葡萄糖和脂质代谢紊乱为特征,所有这些因素可能共同诱导NAFLD发病机制。

文章小结
本研究通过血浆中的代谢组学和脂质组学以及肝脏中的蛋白质组学来表征NASH患者的代谢谱。NASH患者的特征是负责FA摄取、脂质形成和糖酵解的蛋白表达异常升高,以及DAG、TAG、丙酮酸、BCAAs和BAs的积累,这些可能共同诱导NAFLD的发病机制。 消胆胺通过减轻BAs、类固醇激素和其他代谢物的代谢紊乱,对NASH的发展具有保护作用。