18 年
手机商铺
公司新闻/正文
993 人阅读发布时间:2023-06-07 17:14

代谢相关脂肪肝(MAFLD)是最常见的慢性肝病,包括脂肪变性、非酒精性脂肪肝和纤维化;其特征是不可逆的病理改变,如炎症、不同程度的纤维化和肝细胞损伤,可发展为肝硬化和肝细胞癌。磷酸烯醇式丙酮酸羧激酶1(PCK1)是糖异生中的第一个限速酶。作者前期研究表明,PCK1缺乏可以通过增强己糖胺生物合成促进肝细胞癌的进展;缺乏PCK1功能的患者出现弥漫性肝巨大脂肪变性。以上结果表明PCK1在调节葡萄糖稳态和脂质代谢中的重要作用,然而,PCK1在MAFLD进展中的确切作用尚不清楚。
2023年3月,重庆医科大学附属第二医院黄爱龙教授团队在Nature Communications (IF 17.6939)杂志上发表了题为“Deficiency of gluconeogenic enzyme PCK1 promotes metabolic-associated fatty liver disease through PI3K/AKT/PDGF axis activation in male mice”的研究成果,结合转录组学和代谢组学分析,发现PCK1缺乏通过激活RhoA/PI3K/AKT信号途径促进肝脏脂质沉积和纤维化,靶向AKT/RhoA通路的抑制剂可改善进行性纤维化,为MAFLD治疗提供潜在的治疗策略。中科新生命提供了非靶向代谢组学检测服务。
研究材料
NASH患者肝组织;L-KO小鼠;肝细胞和肝星状细胞
技术路线
步骤2:PCK1缺失促进MAFLD小鼠肝脏炎症和纤维化;
步骤3:转录组+代谢组学揭示PCK1缺失促进肝脏脂质积累;
步骤4:PCK1缺失通过PI3K/AKT途径促进PDGF-AA表达激活肝星状细胞;
步骤5:PCK1缺失通过激活RhoA促进PI3K/AKT/PDGF-AA轴活化;
研究结果
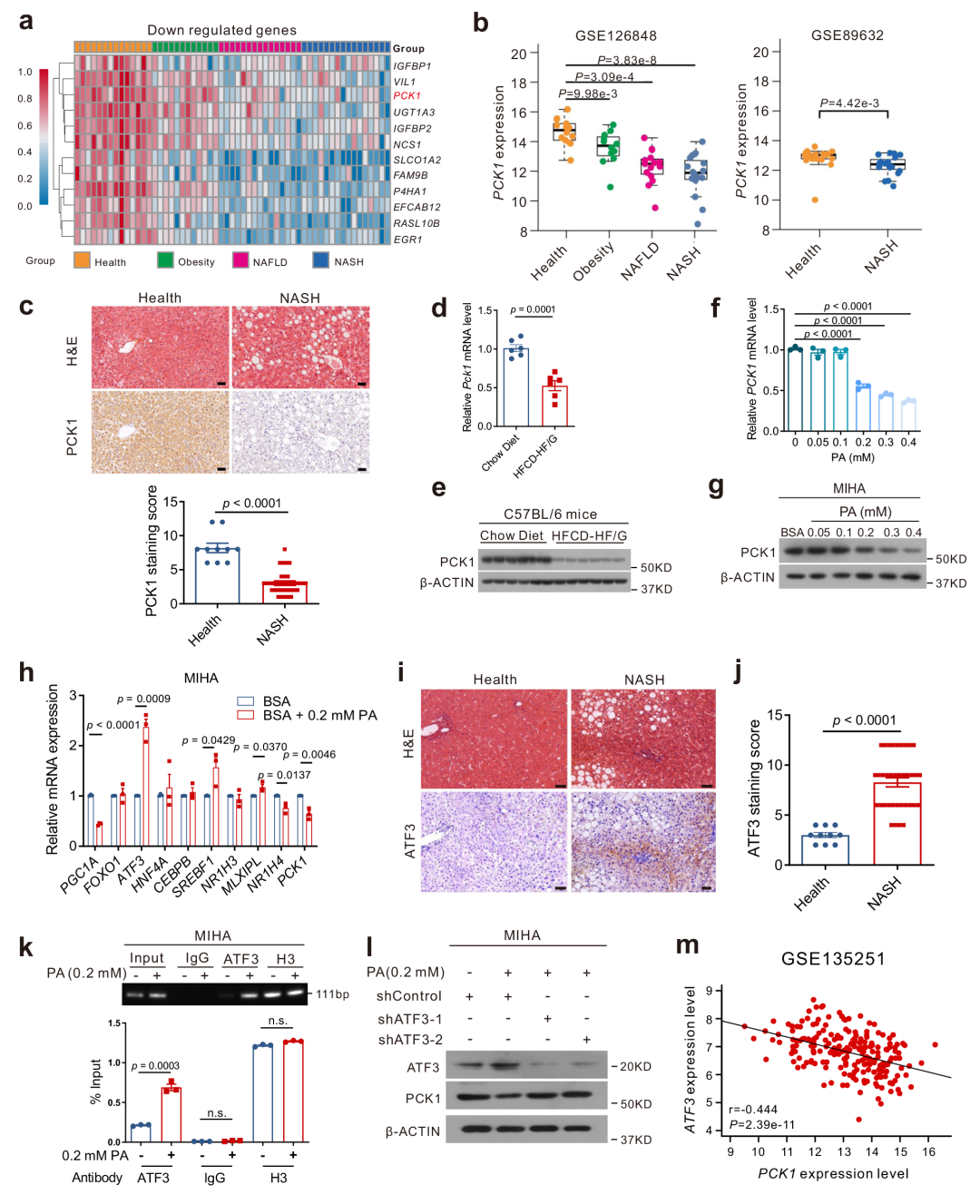
1. NASH患者和MAFLD模型中PCK1下调
基于GEO数据库,发现MAFLD患者肝组织中糖异生关键酶PCK1表达显著下调。进一步构建MAFLD细胞系和小鼠模型,明确激活转录因子3(ATF3)是PCK1的转录抑制因子,脂质摄入增加上调ATF3,抑制PCK1基因的转录,揭示了脂代谢紊乱环境下PCK1低表达的新机制。
图1 NASH患者和MAFLD模型中PCK1下调
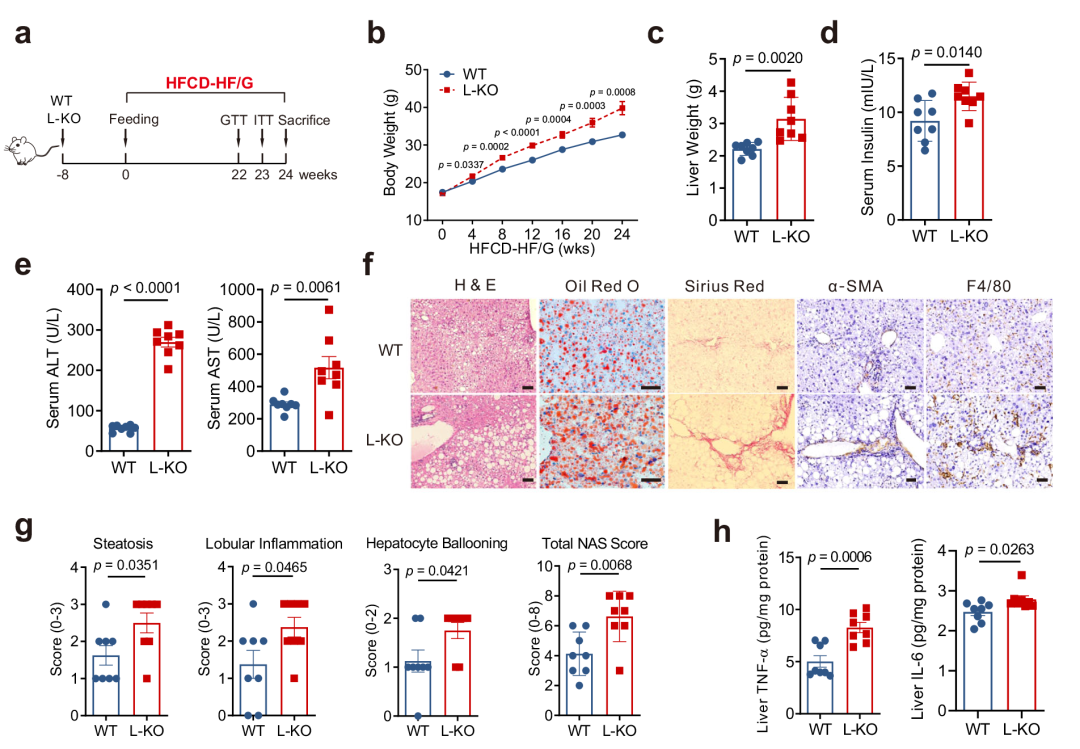
2. PCK1缺失促进MAFLD小鼠肝脏炎症和纤维化
为了明确PCK1在MAFLD进展中的潜在作用,作者构建了PCK1敲除小鼠模型(L-KO),结果显示L-KO小鼠脂滴和巨噬细胞浸润增加,纤维化加重,TNF-α和IL-6上调,表明PCK1缺失促进肝脏炎症反应和纤维化。采用腺相关病毒AAV-Pck1恢复PCK1的表达可延缓MAFLD进展,证明PCK1在MAFLD进展中具有重要的保护作用。
图2 Pck1缺失促进MAFLD小鼠肝脏炎症和纤维化
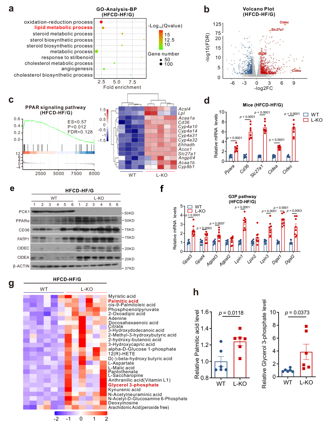
3. PCK1缺失促进肝脏脂质积累
利用转录组学和代谢组学对给予正常饮食或HFCD-HF/G饮食的L-KO和WT小鼠肝脏样本进行分析。转录组学数据显示L-KO小鼠中参与脂质代谢过程和甘油3-磷酸(G3P)途径的相关基因显著上调。并且代谢组学分析发现L-KO小鼠中G3P和棕榈酸(PA)丰度显著增加。G3P是TG合成的底物,PA是脂肪生成中的关键中间代谢产物,表明PCK1缺失可能通过促进脂肪生成基因的表达和脂质合成底物的增加而引起肝脏脂质积累。
图3 Pck1缺失促进肝脏脂质积累
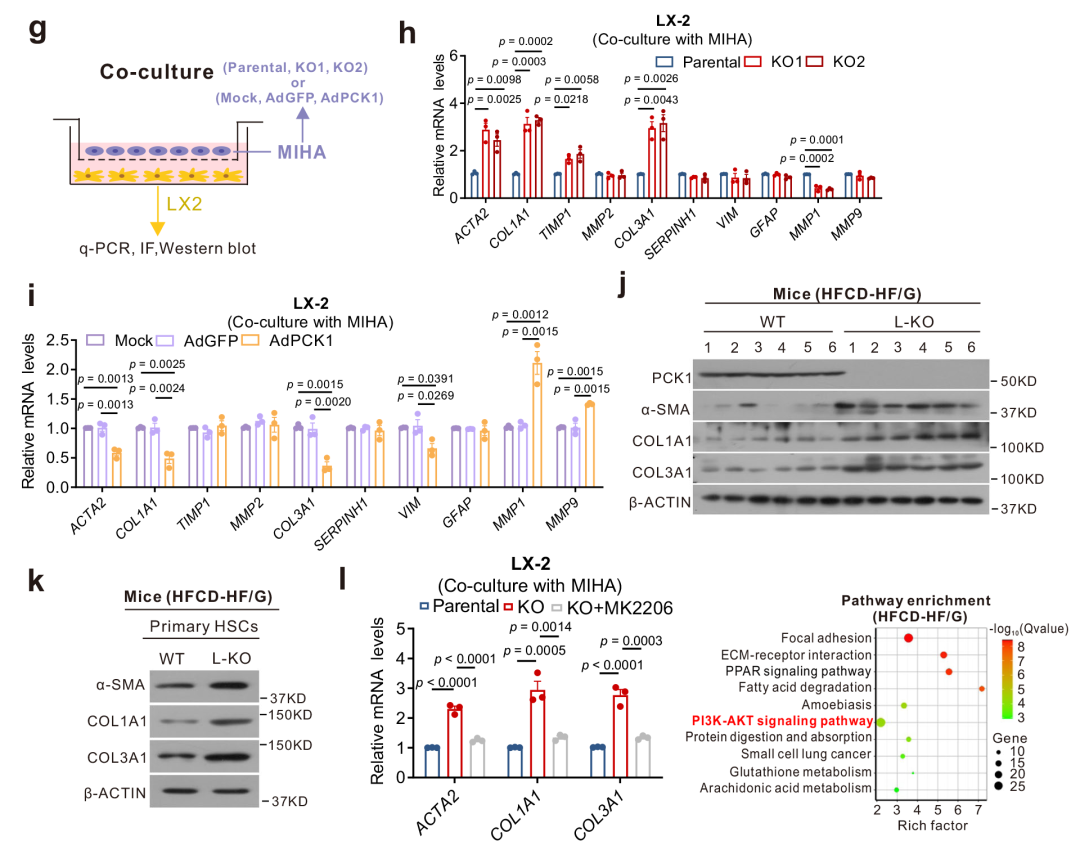
4. PCK1缺失通过PI3K/AKT途径促进PDGF-AA表达激活肝星状细胞
转录组学分析表明,给予HFCD-HF/G饮食的L-KO小鼠中PI3K/AKT途径激活。通过肝细胞和星状细胞(HSC)共培养实验,发现PCK1-KO细胞中HSC激活标记物ACTA2、细胞外基质(ECM)的主要成分COL1A1和COL3A1,以及血小板衍生生长因子AA(PDGF-AA)增加。而AKT抑制剂MK2206可以部分逆转相关基因的表达。表明肝细胞中PCK1缺失通过激活PI3K/AKT途径促进PDGF-AA表达诱导HSC活化。
图4 Pck1缺失通过PI3K/AKT途径激活肝星状细胞
5. PCK1缺失通过激活RhoA促进PI3K/AKT/PDGF-AA轴活化
L-KO小鼠和原代肝细胞中GTP结合的RhoA显著增加。RhoA抑制剂(Rhosin)和shRhoA可以阻断PCK1-KO细胞中AKT和PDGF-AA的增加,以及与PCK1-KO共培养的LX-2细胞中ACTA2、COL1A1和COL3A1的表达。并且在NASH患者中PCK1和p-RhoA(S188)下调,而p-AKT(S473)和PDGF-AA上调,表明PCK1缺失可以通过激活RhoA活化PI3K/AKT/PDGF-AA轴。
图5 Pck1缺失通过激活RhoA促进PI3K/AKT/PDGF-AA轴活化
6. 干预AKT/RhoA缓解MAFLD临床表型
AKT抑制剂MK2206和RhoA抑制剂Rhosin干预不仅可以降低肝脏重量、炎症因子(AST、ALT、IL-6和TNF-α)和TG的增加,而且缓解了肝脏脂肪变性和纤维化程度,表明AKT或RhoA抑制剂可以缓解MAFLD的临床表型。此外,沉默RhoA或AKT1同样可以缓解MAFLD临床表型。
图6 干预AKT/RhoA缓解MAFLD临床表型
文章小结
糖异生关键酶PCK1缺失引起肝细胞脂质沉积和纤维化,通过激活RhoA/PI3K/AKT/PDGF-AA信号途径促进MAFLD进展,AKT/RhoA抑制剂可缓解进行性肝纤维化,为MAFLD治疗提供了新靶点和新策略。