上海中科新生命生物科技有限公司

18

手机商铺

qrcode
商家活跃:
产品热度:
  • NaN
  • 0.5
  • 1.5
  • 0.5
  • 3.5

上海中科新生命生物科技有限公司

入驻年限:18

  • 联系人:

    杨小姐

  • 所在地区:

    上海 闵行区

  • 业务范围:

    技术服务

  • 经营模式:

    生产厂商 科研机构

在线沟通

公司新闻/正文

项目文章Compos Part B-Eng(IF 11.322)|上海第九人民医院杨盛兵团队发现新型“金属骨头”

312 人阅读发布时间:2023-05-30 16:51

新闻图片1
 
骨再生治疗是一种用于修复损伤或缺陷骨组织的常见方法,钛和钛合金因力学性能、生物相容性和耐磨性被广泛应用于骨科植入物中。然而,其较差的骨整合性能限制了其临床应用,且人口老龄化和骨质疏松等问题的增加,对植入物的需求和骨愈合难度也日益增加。因此,迫切需要开发具有良好骨结合性的钛合金。近期,上海交通大学医学院附属上海市第九人民医院杨盛兵研究团队在复合材料研究领域的国际性学术期刊Composites Part B: Engineering(IF  11.322)发表题为“Ga-containing Ti alloy with improved osseointegration for bone regeneration: In vitro and in vivo studies”的研究文章。该研究旨在通过制备含镓钛合金来改善钛的骨整合,结果表明,镓促进了磷灰石的形成和骨髓间充质干细胞(BMSCs)的成骨分化,Ti - Ga合金的骨整合能力明显高于纯Ti,可延缓钛合金骨整合不足引起的种植体松动,具有潜在的临床应用价值。并利用转录组测序和Western blot探究验证Ga处理后,显著促进骨矿化、骨形态、骨化和骨重塑相关基因的表达,同时Kegg结果进一步证明镓可能通过Wnt信号通路和Hippo信号通路促进骨生成。
 
新闻图片2
   
研究材料

不同Ga量的Ti-Ga合金培养骨髓间充质干细胞
   
技术路线

步骤1:对不同Ga量的Ti-Ga合金进行力学试验和生物矿化研究;
步骤2:在Ti和Ti-Ga合金表面培养骨髓间充质干细胞,评估其活/死情况、细胞增殖和活力、粘附和扩散等指标,并测试合金提取物对细胞的影响;
步骤3:通过细胞培养、ALP染色、ARS染色、qRT-PCR、转录组测序和Western blot分析等评估Ti-Ga合金体外成骨活性;
步骤4:通过制备植入物、micro-CT扫描、成骨指标定量分析、组织学分析和生物安全性评价等评估Ti-Ga合金体内成骨活性;
步骤5:处死植入Ti-Ga合金的大鼠,观察病理变化,评估Ti-Ga合金在体内的生物相容性和安全性。
  

 研究结果
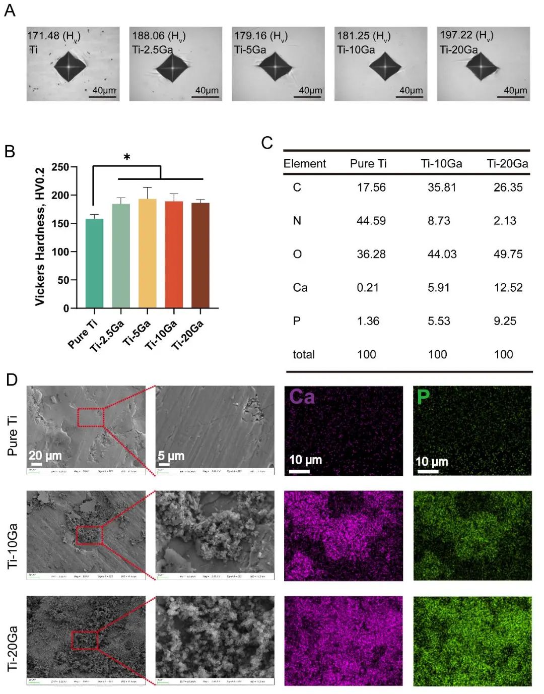
1. Ti-Ga合金的表征
使用SEM元素映射法得出,镓在Ti基体中得到了均匀分布,Ti-Ga合金的显微硬度略高于纯钛合金,表明Ti-Ga合金的力学性能得到了改善。接着通过体外生物矿化试验发现,大量羟基磷灰石晶体沉积在Ti-Ga合金表面,并随着Ga含量的增加而增加,预测了Ti-Ga合金在体内具有良好的骨整合性能。
新闻图片3
图1 Ti-Ga合金的材料特性

 2. Ti-Ga合金对大鼠BMSC增殖、细胞粘附和扩散的影响
研究者使用活/死染色和CCK-8检测评估了Ti-Ga合金对大鼠骨髓间充质干细胞的活力和增殖能力,结果显示Ti-Ga合金对细胞具有良好的生物相容性,且无细胞毒性。研究认为,使用含有镓的药物比在钛合金表面进行生物活性剂修饰或纳米修饰更具有可靠的生物安全性和临床转化潜力。使用DAPI染色和phalloidin染色观察了BMSCs在Ti和Ti-Ga合金表面的粘附和扩散情况。粘附实验结果显示,经过Ga处理后BMSC能够牢固地粘附在培养盘底部,且Ga离子对BMSC粘附无不良影响。直接接种于Ti和Ti-Ga合金表面的BMSC表现出与提取液处理相似的粘附和扩散趋势。24小时的提取物处理显示出更好的拉伸形态和更细长致密的肌动蛋白丝,并且Ti-10ga和Ti-20ga提取物组细胞的扩散形态略好于纯Ti组。
新闻图片4
图2 提取液中培养的骨髓间充质干细胞在Ti和Ti - Ga合金表面的粘附和扩散 

3.  体外成骨评价
研究者采用ALP活性和钙沉积检查评价Ti-Ga合金的成骨作用。引入Ti-Ga合金提取物后,ALP染色明显增加,表明Ga具有成骨作用,Ti-Ga组的骨髓间充质干细胞表现出更高的ALP活性和更明显的矿物沉积。通过转录组测序技术,测定成骨分化相关基因的表达,发现Ga处理后,ALP、Col1a、OCN、OPN等成骨基因的表达显著上调。
新闻图片5
图3 Ti和Ti - Ga合金提取物培养骨髓间充质干细胞的分化 

4.  成骨分化机制
采用转录组测序和定量验证结果,研究Ti-Ga合金对成骨分化的影响。结果显示,Ti-Ga合金可以通过正向调节多种成骨活性相关基因的表达,包括骨矿化、骨形态发生、骨化和骨重塑调节。进一步的实验结果表明,Ti-Ga合金通过Wnt信号通路和Hippo信号通路促进成骨和成骨能力,并且可能通过下调gremlin促进成骨细胞分化并增敏BMP。综上所述,Ti-Ga合金具有多靶点过程促进成骨分化的作用。
新闻图片6
图4 在成骨基质Ti-20Ga合金提取物和空白培养基中培养7天的BMSCs转录组测序和WB结果

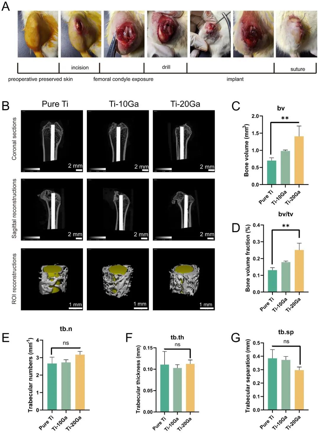
 5.  体内骨整合评价
研究者构建了大鼠髓内钉模型,评估了Ti-Ga合金在体内的骨整合能力。通过Micro-CT扫描和定量分析发现,在植入后8周,Ti-20Ga合金组新形成的BV较多,Tb较高,说明其具有更好的骨整合效果。
新闻图片7
图5 合金植入后8周的显微ct分析

 6.  Ti-Ga合金种植体体内骨整合的组织学分析
术后4周,进一步进行亚甲基蓝和Masson染色分析,探讨Ti-Ga合金在体内的骨整合情况,结果显示,在纯钛组中,新形成的骨包围了种植体表面,并伴有空隙,阻止新骨直接接触种植体表面;而Ti-Ga合金周围也形成间隙,但该区域种植体表面与骨界面的连接良好,表明Ti-Ga合金具有良好的骨整合效果。
新闻图片8
图6 合金植入后8周的显微ct分析

 7.  Ti-Ga合金生物安全性体内评价
纯Ti和Ti - ga合金实验组术后4周处死大鼠,评价植入物的体内生物安全性。与纯Ti组相比,Ti - ga合金组的心脏、肝脏、脾脏、肺和肾脏组织的H&E染色未见异常或病理形态学变化。
   

小编小结

本研究通过将生物活性金属Ga引入纯钛合金中,改善了传统种植体骨整合不足的问题,并对Ti-Ga合金的显微组织和力学性能进行了表征。体外和体内实验结果表明,Ga离子可以增强骨髓间充质干细胞的成骨作用,在大鼠髓内钉模型中表现出良好的骨整合效果。转录组分析阐明了Ga离子的成骨机制,包括上调多种成骨相关基因的表达、下调gremlin基因的表达等,KEGG结果也证明镓可能通过Wnt信号通路和Hippo信号通路促进骨生成。总的来说,Ga可以有效改善钛合金骨整合不足的情况,是一种有前途的骨科种植材料。
  
 中科优品推荐
【中科新生命】具有丰富的转录组项目经验,建立了完整的多组学服务平台,通过多组学生物信息学报告的剖析和引导,能够帮助老师们从庞大而又复杂的多组学数据中迅速理出线索,充分利用好组学大数据带来的系统生物学信息。

上一篇

项目文章Nat Commun(IF 17.69)| 重庆医科大学附属第二医院发现糖异生关键酶PCK1调控代谢相关脂肪肝的新机制

下一篇

中科新生命蛋白质组学全新升级

更多资讯

我的询价