18 年
手机商铺
公司新闻/正文
877 人阅读发布时间:2022-10-17 11:23
代谢重编程被认为是肿瘤免疫治疗中的一个关键过程。有研究表明,代谢物可以通过直接与信号蛋白相互作用或调节其翻译后修饰来调节信号蛋白发挥作用。因此,除了提供能量和生物合成原料外,重组的代谢途径还具有信号传导作用,从而影响细胞的各种生命活动。然而,肿瘤的代谢重编程能否以及如何促进其免疫逃逸仍有待研究。
2021年3月,来自天津医科大学王霆研究团队和余秋景研究团队合作在 Nature Communications杂志上发表题为“The folate cycle enzyme MTHFD2 induces cancer immune evasion through PD-L1 up-regulation”的研究文章,该研究揭示了叶酸循环酶MTHFD2通过上调肿瘤细胞PD-L1的表达,促进多种肿瘤细胞的免疫逃逸。中科新生命为其提供了代谢组学技术服务。

研究材料
人类SW1990细胞系、胰腺癌PDX小鼠模型(无胸腺裸鼠/C57)
技术路线
步骤1:利用CRISPR筛选出使SW1990细胞系抵抗细胞毒性T细胞的代谢基因; 步骤2:转录组测序表明MTHFD2通过上调PD-L1的表达促进肿瘤免疫逃逸; 步骤3:qPCR和WB表明MTHFD2由IFN-γ诱导并参与IFN-γ介导的PD-L1调节; 步骤4:代谢组学表明MTHFD2的代谢功能通过尿苷相关代谢物促进蛋白质PD-L1转录; 步骤5:蛋白质O-GlcNAc糖基化介导MTHFD2和尿苷相关代谢物增强PD-L1转录; 步骤6:MTHFD2通过cMYC-GlcNAc糖基化促进PD-L1转录; 步骤7:MTHFD2上调PD-L1是肿瘤发生所必需的。
研究结果
1. 叶酸循环酶有助于肿瘤抵抗细胞毒性T细胞
研究人员使用CRISPR筛选技术鉴定满足以下两个标准的代谢基因:首先,它们在肿瘤发生过程中被上调;其次,它们促使肿瘤细胞抵抗效应T细胞。最终获得了胚胎中特异性表达的叶酸循环酶:亚甲基四氢叶酸脱氢酶2(MTHFD2)。利用siRNA敲降MTHFD2后,T细胞诱导的细胞死亡显著增加,此外,MTHFD2 也被报道在多种类型的人类肿瘤中表达。表明MTHFD2可能是一种癌症治疗的安全靶点。

图1 叶酸循环酶有助于肿瘤抵抗细胞毒性T细胞
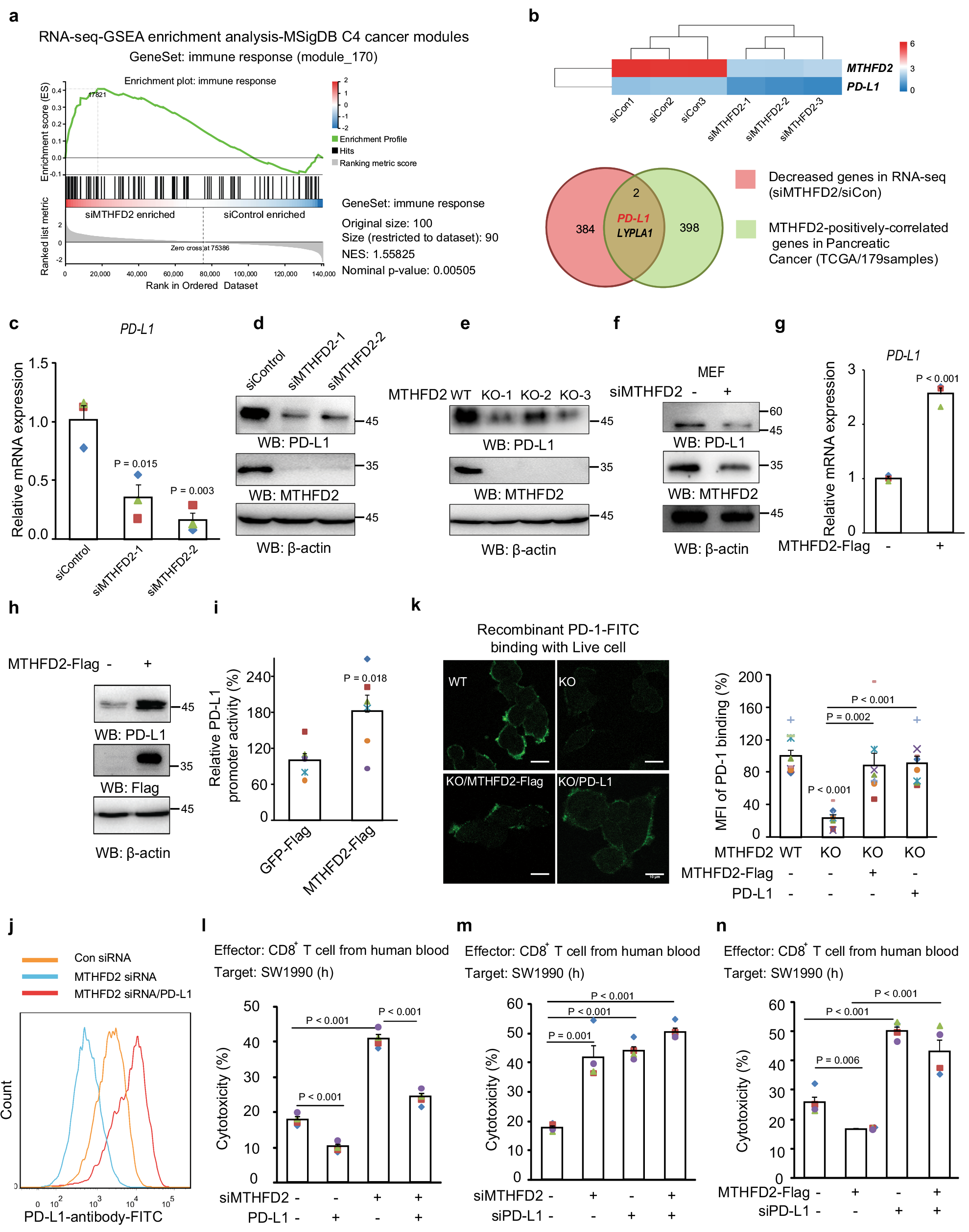
2. MTHFD2通过上调PD-L1的表达促进肿瘤免疫逃逸
为了探索 MTHFD2 在免疫逃避中的作用机制,对MTHFD2-KD SW1990细胞进行了转录组测序,GSEA 分析显示“免疫反应”的基因集在 KD 癌细胞中富集。此外,PD-L1 mRNA和蛋白质在MTHFD2 KD和KO的人类癌细胞系中减少,外源的MTHFD2共培养促进了 PD-L1 mRNA和蛋白质表达。这些数据表明MTHFD2主要通过上调PD-L1的表达保护肿瘤细胞免受效应T细胞的杀伤。

图2 MTHFD2通过上调PD-L1的表达促进肿瘤免疫逃逸
3. MTHFD2由IFN-γ诱导并参与IFN-γ介导的PD-L1调节
在肿瘤中,通常是淋巴细胞分泌的细胞因子,例如IFN-γ,调控PD-L1维持显著表达水平。为了确定MTHFD2是否也参与 IFN-γ 刺激的PD-L1表达,研究人员检测了多种不同肿瘤细胞系中的mRNA和蛋白质表达水平,发现IFN-γ诱导的PD-L1 mRNA和蛋白质同样被MTHFD2 KD抑制,且在这些肿瘤细胞中MTHFD2的表达受到IFN-γ的显著促进。表明是MTHFD2参与了IFN-γ诱导的PD-L1表达的初始过程。

图3 MTHFD2由IFN-γ诱导并参与IFN-γ介导的PD-L1调节
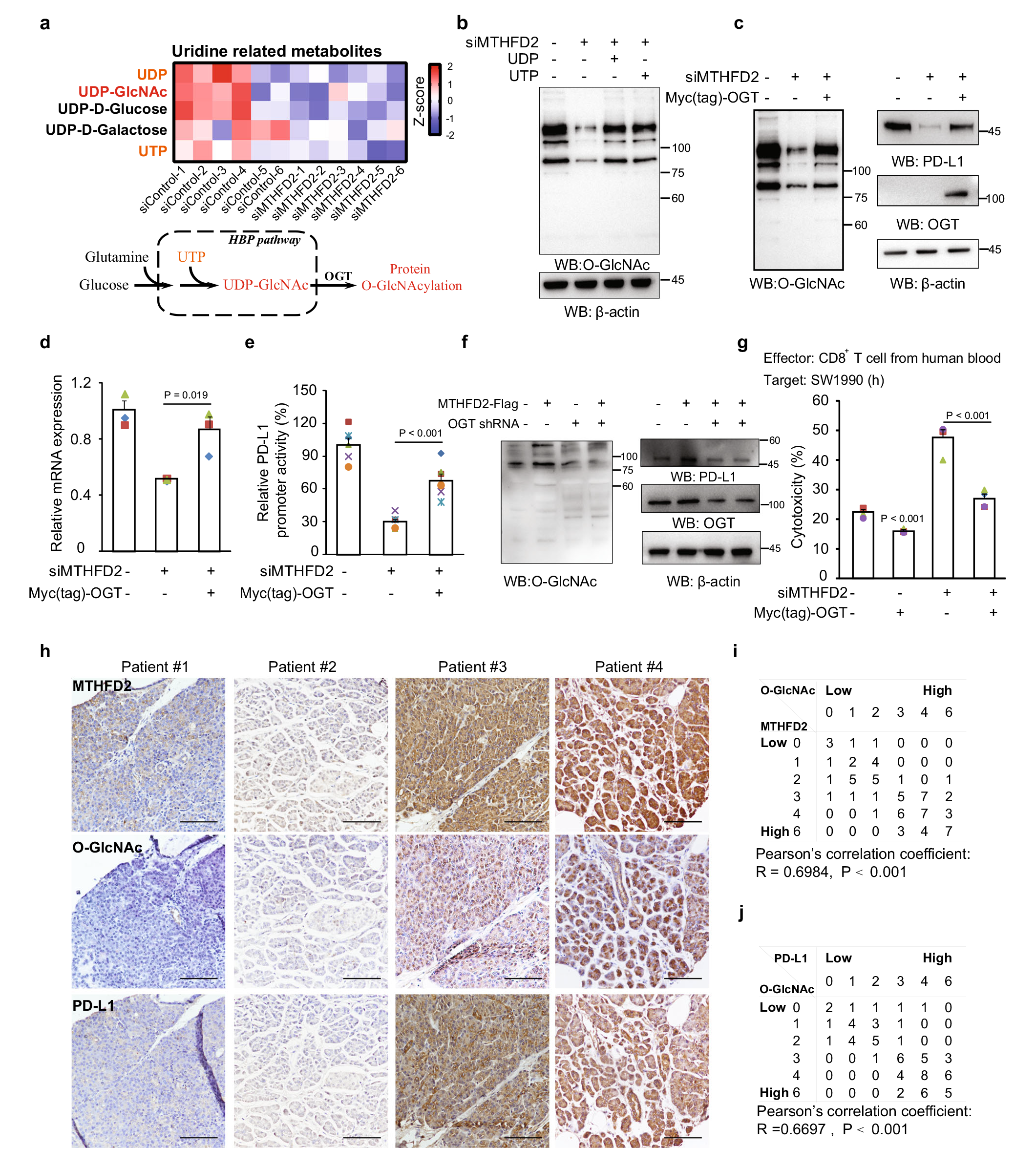
4. MTHFD2的代谢功能通过尿苷相关代谢物促进蛋白质PD-L1转录
研究人员通过代谢组学检测发现,在MTHFD2耗尽的癌细胞中,很大一部分差异的代谢物是核苷或核苷衍生物;此外,观察到丝氨酸积累和SAM减少。结果显示,MTHFD2通过增强细胞UTP/UDP促进 PD-L1转录。

图4 MTHFD2的代谢功能通过尿苷相关代谢物促进蛋白质PD-L1转录
5. 蛋白质O-GlcNAc糖基化介导MTHFD2和尿苷相关代谢物增强PD-L1转录
为了研究 UTP/UDP 如何介导这一过程,研究人员进一步分析了所有与尿苷相关的代谢物,观察到UDPGlcNAc,蛋白O-GlcNAc糖基化的底物,在KD细胞中被显著抑制,并在外源性 UTP/UDP处理后水平恢复。这些数据表明蛋白质O-GlcNAc糖基化介导MTHFD2增强PD-L1表达。

图5 蛋白质O-GlcNAc糖基化介导MTHFD2和尿苷相关代谢物增强PD-L1转录
6. MTHFD2通过cMYC-GlcNAc糖基化促进PD-L1转录
为了确定哪些糖基化修饰蛋白有助于PD-L1 转录,研究人员在转录组数据中进一步分析了可能在功能上受MTHFD2-KD影响的转录因子,发现转录因子cMYC的转录活性在MTHFD2-KD癌细胞中受到抑制。数据表明 cMYC作用于MTHFD2/UTP/UDP的下游并有助于PD-L1 转录。

图6 MTHFD2通过cMYC-GlcNAc糖基化促进PD-L1转录
7. MTHFD2上调PD-L1是肿瘤发生所必需的
为了进一步探索MTHFD2在体内肿瘤发展中的作用,研究人员构建了胰腺癌PDX模型。观察到shMTHFD2对肿瘤生长的抑制和PD-L1表达在 C57小鼠中被显著逆转。表明MTHFD2的PD-L1上调作用是肿瘤发展所必需的。

图7 MTHFD2上调PD-L1是肿瘤发生所必需的
小编小结
肿瘤细胞必须适应不断变化的微环境,这些微环境不仅含有营养物质,还含有免疫细胞。本项研究揭示了MTHFD2通过促进PD-L1表达,驱动叶酸循环以维持足够的尿苷相关代谢物从而提升细胞整体蛋白质O-GlcNAc修饰,介导肿瘤的免疫逃逸。而在正常体细胞中叶酸循环是以MTHFD2L发挥相应功能,提示MTHFD2可能成为肿瘤免疫治疗中更安全的靶点。