18 年
手机商铺
公司新闻/正文
1619 人阅读发布时间:2022-10-17 11:18


研究材料
C57BL/6雄性小鼠、L. plantarum 1201菌株、D-甘露糖和维生素E技术路线
研究结果
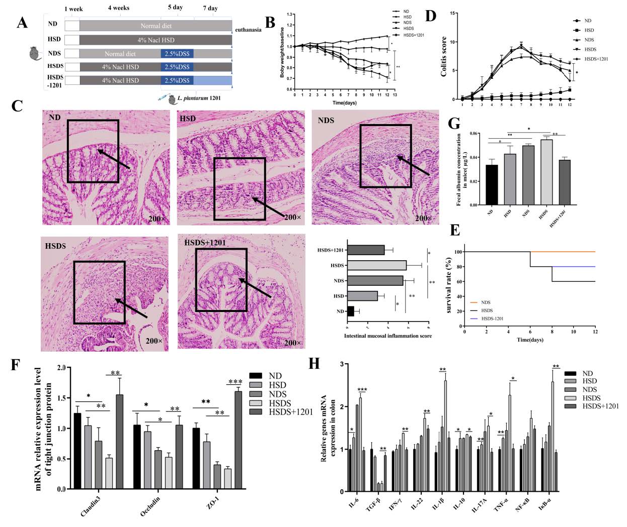
1. L. plantarum 1201通过NF-κB途径缓解HSD加重性结肠炎
HSD可加重IBD小鼠的生理指标,如加重体重减轻、结肠炎症情况和炎症评分显著增加、生存率降低、肠屏障通透性增加,而补充 L. plantarum 1201处理则可以显著改善结肠炎症情况、提高生存率并降低肠屏障通透性(图1 A-G)。QPCR实验结果表明HSDS(HSD+DSS处理)组小鼠相关促炎性细胞因子(IL-6、IL-1β、IL-22、IL-17A和IFN-γ)和NF-κB途径相关mRNA表达水平显著高于对照组(ND),而补充L. plantarum 1201处理则可以降低这些炎症因子和NF-κB途径相关mRNA表达水平(图1 H)。

图1 HSD加重葡聚糖硫酸钠(DSS)诱导的结肠炎
2. L. plantarum 1201缓解HSD加重性结肠炎小鼠肠道菌群的失调
16S微生物多样性测序结果显示,L. plantarum 1201补充显著增加HSDS组小鼠肠道菌群α多样性,并驱动菌群结构和组成向ND组转变(图2 A-G)。此外,L. plantarum 1201补充恢复了HSD加重性结肠炎小鼠中产丁x酸细菌类群相对丰度的下降(图2 H)。

图2 HSD改变肠道菌群组成和功能
3. L. plantarum 1201调节HSD加重性结肠炎小鼠血清代谢物水平
血清代谢组学检测结果显示,DSS、HSD处理改变了小鼠血清代谢物水平,而补充L. plantarum 1201则可消除这些变化(图3 A-D)。这些结果表明L. plantarum 1201通过调节血清中产生的代谢物来缓解小鼠的结肠炎症状。

图3 代谢组学揭示了结肠炎小鼠血清代谢物的变化
4. L. plantarum 1201缓解HSD加重性结肠炎小鼠肠道菌群代谢
基于组学关联分析,筛选出D-甘露糖和α-生育酚两种潜在的代谢物biomarker,两者与Bifidobacterium、Prevotella显著正相关,与Butyricicoccus、Eschericher负相关。在HSD和DSS诱导的结肠炎组中D-甘露糖和α-生育酚浓度均显著降低,但在补充L. plantarum 1201组中显著上升(图4)。以上结果表明L. plantarum 1201可能通过调节肠道菌群对D-甘露糖的合成和α-生育酚的消耗来达成减轻IBD的作用。

图4 肠道菌群与血清代谢物的相关性分析
5. D-甘露糖和α-生育酚缓解小鼠结肠炎并恢复其肠屏障
对结肠炎小鼠模型补充D-甘露糖和α-生育酚处理后,结果显示:补充D-甘露糖显著改善结肠炎症状,且结肠长度和体重恢复至正常水平,结肠炎评分降低;此外,与结肠炎症状相关生理生化指标明显缓解,炎症分子标记物水平受到抑制(图5)。综上所述,D-甘露糖和α-生育酚可能通过紧密连接蛋白的表达调节肠通透性来恢复肠屏障功能。

图5 α-生育酚和D-甘露糖恢复小鼠肠道屏障和缓解结肠炎
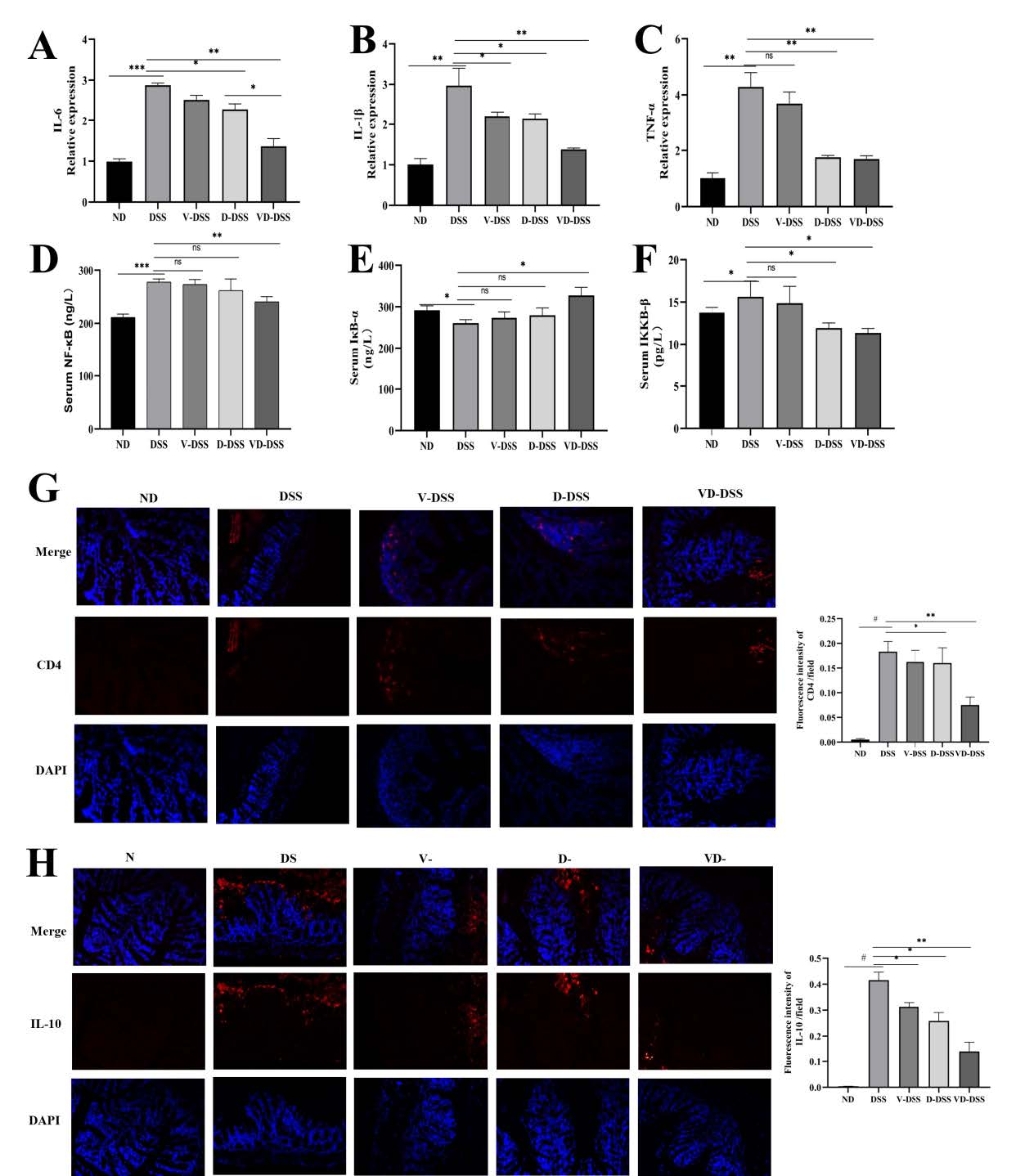
6. D-甘露糖和α-生育酚抑制DSS诱导的炎症反应和NF-kB信号通路的激活
促炎细胞因子的上调是DSS诱导炎症的标志,DSS处理后小鼠TNF-α、IL-1β和IL-6水平显著升高,而补充D-甘露糖和α-生育酚显著降低了炎症因子的水平并可抑制NF-κB信号通路的激活(图6 A-F)。此外,DSS处理可以通过Th细胞诱导炎症,具体表现为结肠组织中更高水平的CD4+和IL-10+细胞类群,而D-甘露糖和α-生育酚补充组中两类细胞增加水平显著降低(图6 G和H)。

图6 D-甘露糖和α-生育酚抑制炎症反应和NF-κB信号通路的激活
小编小结
本文通过对HSD+DSS诱导结肠炎并补充L. plantarum 1201处理的小鼠模型进行研究,发现益生菌能缓解HSD加重性结肠炎。随后基于16S微生物多样性测序和代谢组学检测等多种技术手段筛选出候选代谢物:D-甘露糖和α-生育酚,并通过结肠炎小鼠模型进一步验证了这两种标记物的功效。这些结果提升了我们对益生菌和肠道菌群间的协同作用的认识,将有助于为未来的IBD或HSD干预设计提供更有效的策略。