18 年
手机商铺
公司新闻/正文
657 人阅读发布时间:2022-07-21 10:29

研究材料
技术路线
研究结果
首先对AML患者与健康对照组的粪便样本进行测序分析,共鉴定出2461个OTUs,结果显示AML患者肠道菌群的多样性和组成发生显著改变,如AML患者的粪便多样性明显低于健康对照组;与健康对照组相比,在门水平上,AML患者的厚壁菌门(Firmicutes)显著减少,拟杆菌门(Bacteroidota)富集;属水平上,AML 患者粪便中的粪杆菌属(Faecalibacterium)等显著较少,且发现粪杆菌与外周白细胞水平呈显著负相关等。表明肠道菌群的低多样性和较低丰度的粪杆菌可能在AML的进展中起重要作用(图1)。

图1 AML患者肠道菌群的多样性和组成发生显著改变
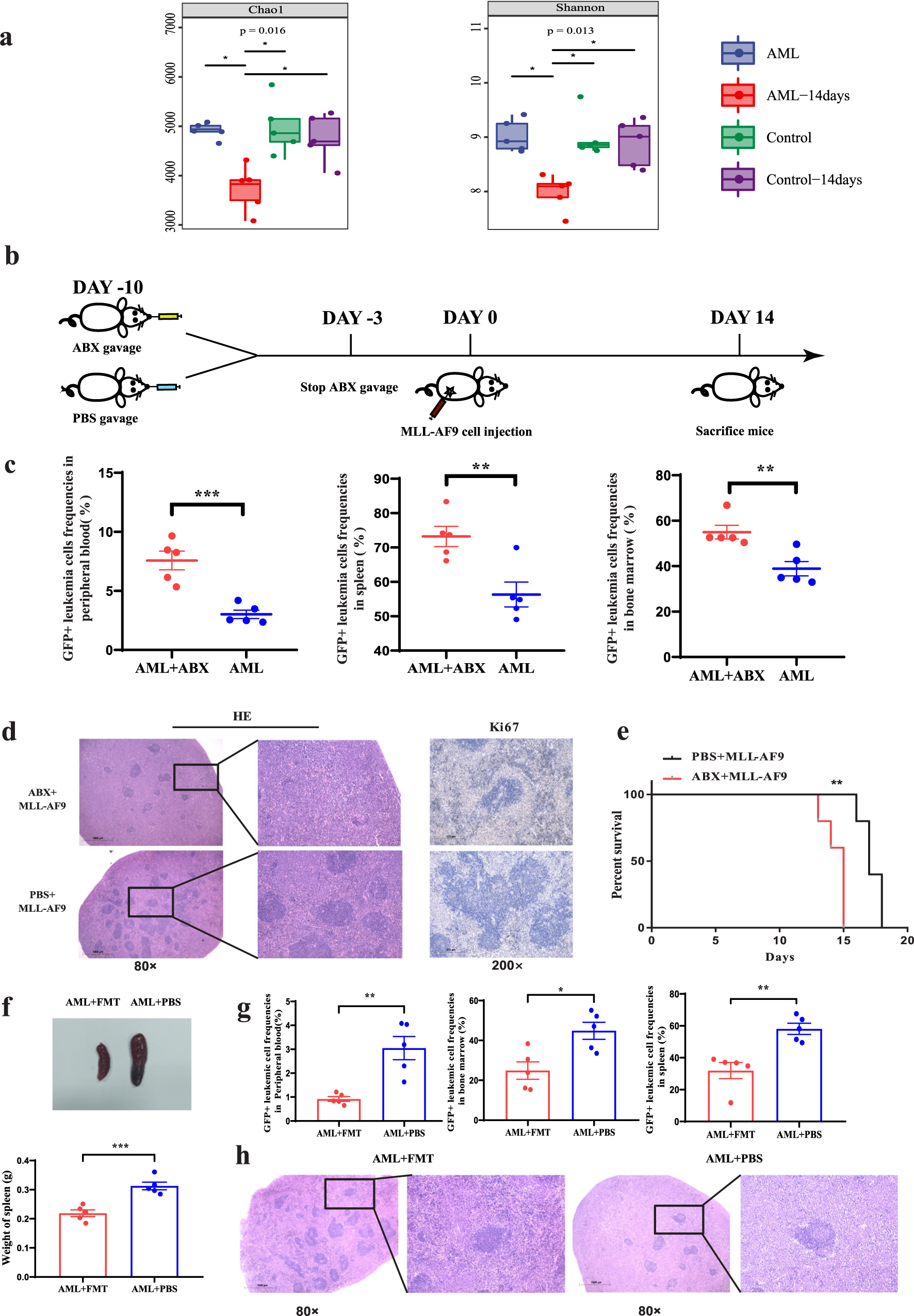
2. AML引起肠道菌群生态失调,从而加速了AML的进展
为了阐明肠道菌群在 AML 中的作用,作者构建了 MLL-AF9 AML小鼠并对小鼠粪便进行测序分析。结果发现,与健康对照小鼠相比,AML小鼠的肠道菌群多样性随着疾病的进展而显著降低。通过使用抗生素处理AML 小鼠和正常小鼠粪便悬浮液灌胃AML小鼠实验,观察了细胞浸润、增值、脾脏重量和大小等信息,结果表明 AML会导致菌群失调,破坏肠道菌群的多样性会加速 AML 的进展(图2)。

图2 AML引起肠道菌群生态失调,从而加速了AML的进展
3. 粪菌移植延缓AML的发展
之前研究发现粪杆菌与良好的预后相关,可被认为是AML患者的有益菌。通过单一粪杆菌灌胃实验和补充或不补充粪杆菌的粪菌移植(FMT)实验观察了小鼠白血病细胞、脾脏重量和大小等信息,结果表明与单独补充粪杆菌相比,完整肠道微生物群的移植在抑制 AML 进展中发挥更大的作用,并且补充粪杆菌可降低 AML-FMT 小鼠的白血病负担(图3)。

图3 FMT延缓AML的发展
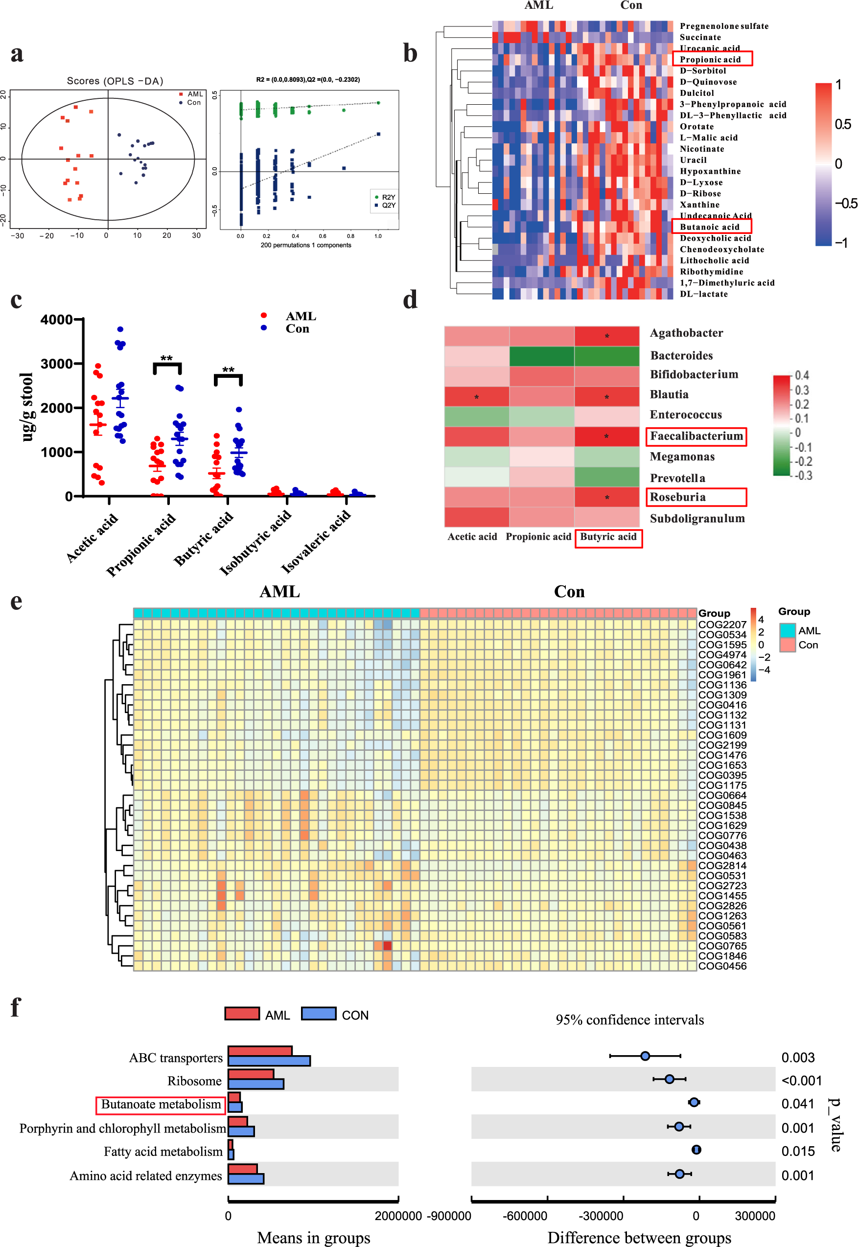
4. AML患者肠道微生物代谢物发生了显著的改变
作者进一步研究了肠道菌群参与AML进展的具体机制,采用非靶向代谢组学方法研究了AML疾病组和健康对照组粪便、血液和骨髓样本的代谢谱,发现组间有明显差异,其中粪便样本里的propanoic acid和butyric acid显著不同。接着使用GC-MS方法对肠道短链脂肪酸(SCFAs)进行靶向代谢组学检测,发现与健康对照组相比,AML疾病组粪便中的propanoic acid和butyric acid水平显著降低,且粪杆菌与butyric acid呈正相关。后续通过粪杆菌灌胃等实验证实butyric acid是粪杆菌的直接代谢产物。菌群功能分析发现两组之间butyric acid代谢的相对丰度存在明显差异,表明butyrate可能在AML进展中发挥重要作用(图4)。

图4 AML患者肠道微生物代谢物发生了深刻的改变
通过小鼠灌胃实验发现butyrate可以延缓AML进展,比如butyrate处理的 AML 小鼠比对照 AML 小鼠表现出更多的脾肿大、细胞浸润和增殖缓解,延长了寿命。此外,与 AML 患者的结果一致,butyrate处理的 AML 小鼠血液中butyrate的浓度没有明显的变化,表明butyric acid不是通过直接接触杀死白血病细胞,而是通过其他机制延缓AML的进展(图5)。

图5butyrate灌胃可延缓AML进展
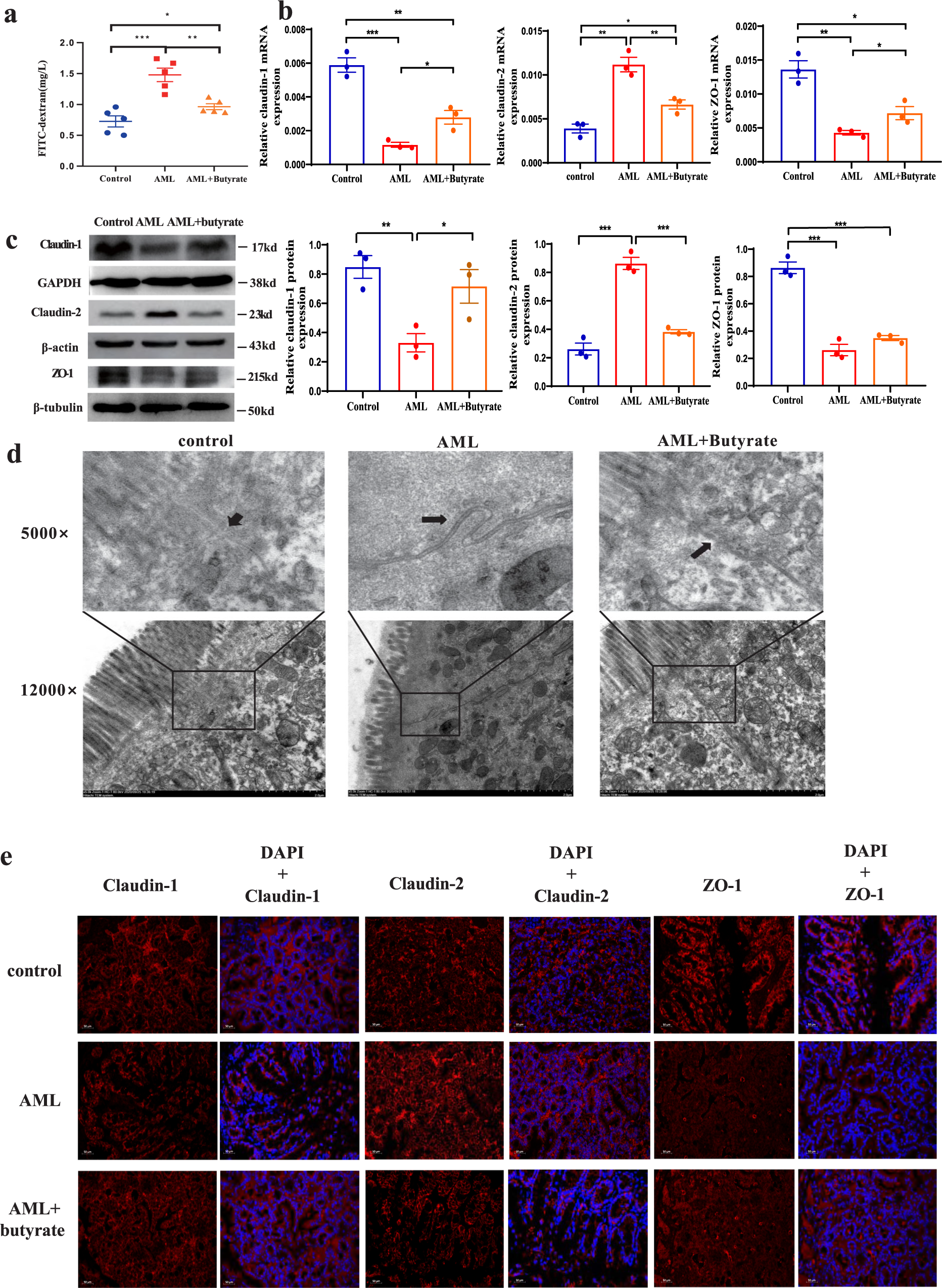
与对照组相比,AML小鼠对FITC-葡聚糖的肠通透性显著增加,表明白血病诱导肠道损伤。而与对照 AML 小鼠相比,butyrate处理的 AML 小鼠的肠道损伤显著改善,与正常小鼠相比,FITC-葡聚糖通透性仅轻度增加。在正常小鼠和butyrate处理的 AML 小鼠肠上皮细胞连接的完整性较好,而AML 小鼠肠上皮细胞之间存在显著较大的间隙。作者进一步探讨了肠通透性改变的机制,结果发现在AML小鼠中,细胞-细胞连接保护蛋白ZO-1和claudin-1的表达下调,而细胞-细胞连接抑制蛋白claudin-2的表达在mRNA和蛋白质水平上调,这些变化在butyrate处理的AML小鼠中逆转(图6)。

图6 butyrate可逆转AML小鼠肠道屏障损伤
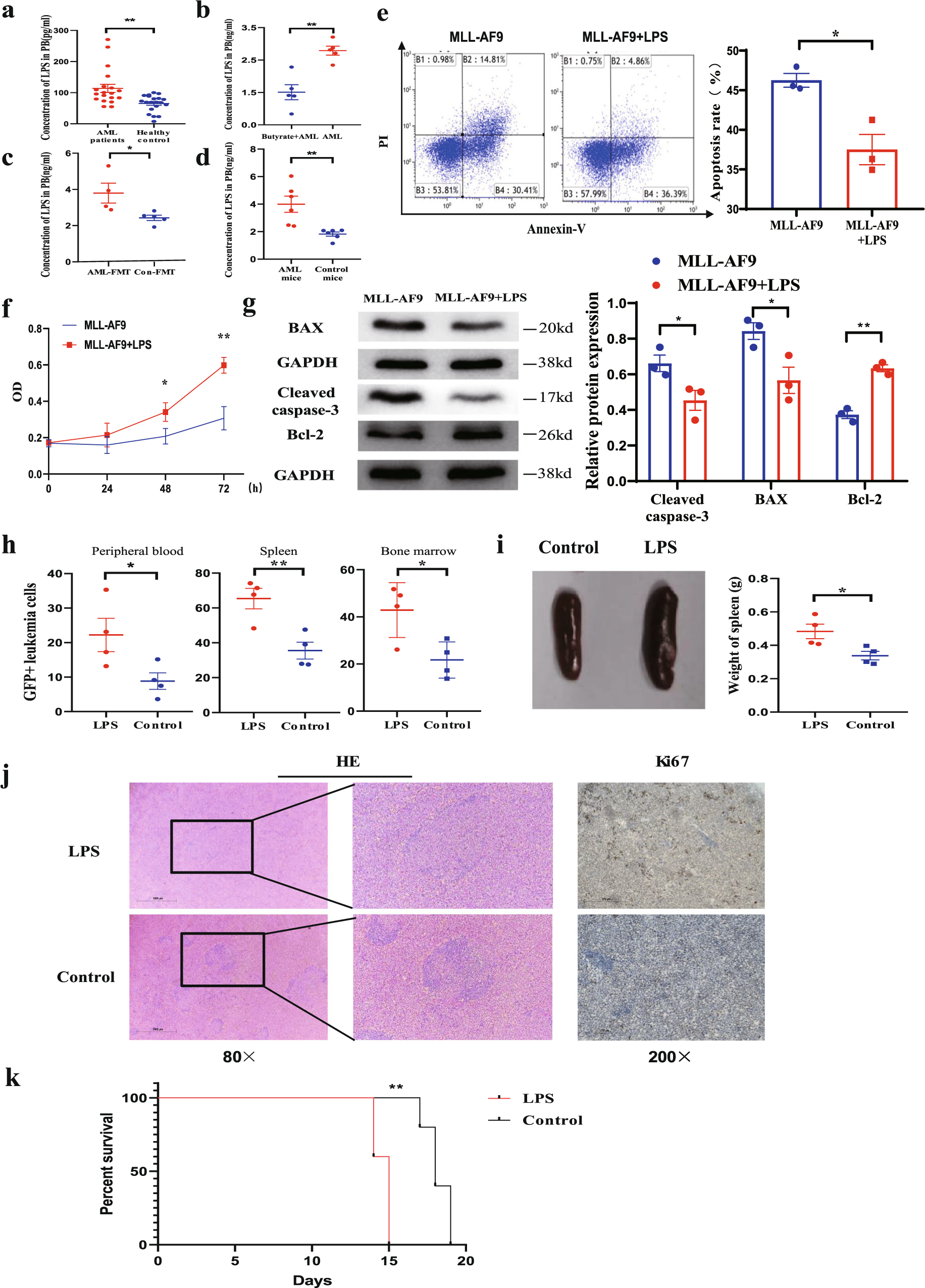
7. 肠道屏障的损伤加速血液脂多糖(LPS)升高,从而加速AML进展
LPS是肠道菌群产生的主要有害物质,肠道屏障是LPS进入血液的独一途径。实验发现AML疾病组血浆中LPS浓度显著高于健康对照组,通过小鼠灌胃和注射LPS、补充butyrate等实验证实了菌群来源的 LPS 浓度与肠道屏障功能呈负相关,肠道屏障受损导致血液中LPS浓度增加,而butyrate处理和 Con-FMT 处理则逆转了这种作用,且LPS 在小鼠体内加速AML进展,表明调节LPS含量对AML治疗有效。

图7肠道屏障的损伤加速血液LPS升高,从而加速AML进展
小结
AML导致肠道完整性受损、菌群多样性紊乱以及菌群代谢物的变化。肠道屏障功能下降、肠道内容物中butyrate含量降低和血液LPS升高是AML的促癌因素,butyrate通过影响肠道屏障调节外周血LPS浓度(图8)。
图8肠道菌群通过改变肠道屏障功能和LPS血液浓度调节AML