18 年
手机商铺
公司新闻/正文
404 人阅读发布时间:2022-07-15 17:09
树突状细胞(DCs)是主要的抗原呈递细胞,在自身免疫性葡萄膜炎中发挥重要作用。新的证据表明,胆汁酸(BAs)调节DCs的成熟。然而,BAs调节DCs功能的潜在机制仍需进一步确定。
重庆医科大学附属第一医院李鸿教授团队等人于7月11日在农业与生物科学领域顶刊International Journal of Biological Sciences(IF 10.75)发表题为“Lithocholic acid inhibits dendritic cell activation by reducing intracellular glutathione via TGR5 signaling”的研究文章,利用转录组测序(中科新生命提供服务)、qPCR、ELISA和Western blot等技术对BAs调节DCs的功能机制进行研究,发现石胆酸(LCA)能通过激活TGR5信号来抑制DCs中谷胱甘肽(GSH)的产生并诱导氧化应激反应,下调NF-κB和MAPK途径,从而抑制骨髓源性DCs(BMDCs)促炎细胞因子的产生并可导致DCs的凋亡和自噬。此外,本研究还发现LCA和TGR5激动剂可能是治疗自身免疫性葡萄膜炎的潜在药物。

技术路线
步骤1:LPS诱导并补充LCA后,BMDCs促炎细胞因子分泌水平、表面标志物和胆汁酸受体表达水平的检测; 步骤2:siRNA抑制TGR5和FXR表达后,BMDCs促炎细胞因子分泌水平、表面标志物表达水平的检测; 步骤3:补充LCA后,自身免疫性结膜炎小鼠模型(EAU)病理特征、免疫细胞和促炎细胞因子水平检测; 步骤4:使用人源MD-DCs进行步骤1-3实验结果的验证; 步骤5:转录组测序检测LCA处理后TGR5+/+ vs TGR5-/- BDMCs基因表达和功能富集差异; 步骤6:LCA和TGR5激动剂处理后,TGR5+/+ vs TGR5-/- BDMCs表型和分子特征检测。
研究结果
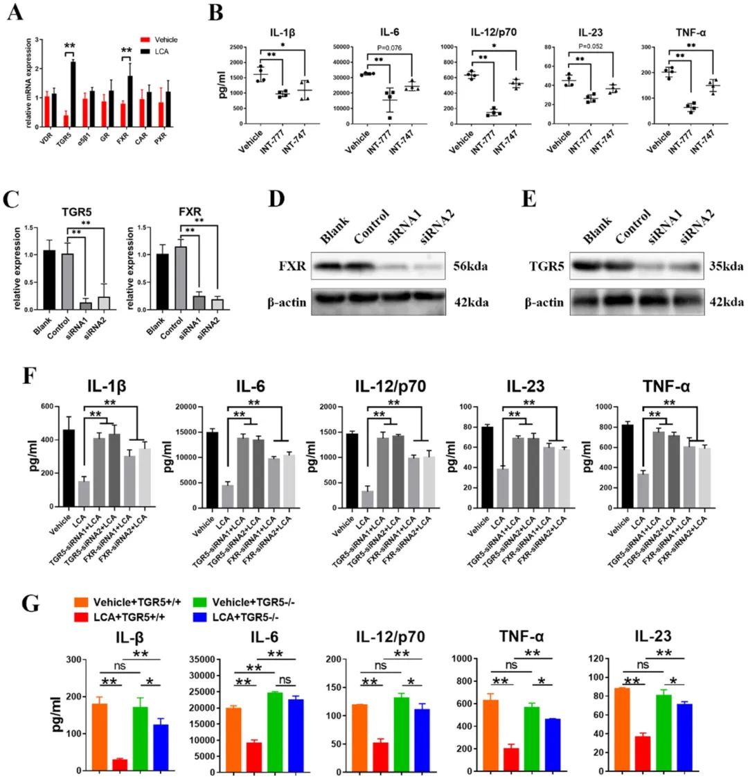
LPS诱导BMDCs后,补充BAs能抑制几种促炎细胞因子的分泌,并抑制BMDCs表面标记物CD40、CD86、CD80和MHCII的表达,其中LCA效果最为显著(图1)。

图1 BAs可抑制促炎细胞因子的分泌和DCs表面标志物的表达
2. LCA通过TGR5信号抑制DCs促炎细胞因子分泌,减轻小鼠EAU的严重程度
QPCR结果表明,LCA诱导BMDCs中FXR和TGR5的mRNA表达,INT-777、747(TGR5特异性激动剂)显著抑制BMDCs中促炎细胞因子的分泌(图2 A、B)。使用siRNA抑制BMDCs中TGR5、FXR的表达,结果表明抑制TGR5表达能更大程度上逆转LCA对细胞因子分泌的抑制作用,并在TGR5-/- BMDC的体外实验中发现了类似的结果(图2 C-G)。以上结果表明,LCA通过TGR5信号调节DCs的功能。

图2 LCA通过TGR5信号通路抑制DCs中促炎细胞因子的分泌
此外,TGR5+/+小鼠补充LCA可抑制小鼠病理表现、保护小鼠视网膜血管完整性、显著改善EAU的严重程度并减缓其进展,TGR5-/-小鼠中这种效果则发生逆转(图3)。

图3 LCA通过TGR5信号通路减轻小鼠EAU的严重程度
3. LCA通过TGR5信号通路抑制DCs的抗原呈递功能及MD-DCs的激活
体外实验表明,补充LCA的TGR5+/+ EAU小鼠中分离的CD11c+ DCs显著抑制Th17、Th1细胞的分化以及IFN-γ和IL-17的分泌,而这种现象在TGR5-/-组中发生逆转(图4 A-C)。体内实验(小鼠脾脏和视网膜组织)观察到类似的结果(图D-E)。

图4 LCA通过TGR5信号通路抑制DCs的抗原呈递功能
人源MD-DCs细胞体外培养实验进一步验证了上述结果(图5)。

图5 LCA通过TGR5信号抑制MD-DCs的激活
4. TGR5信号通过抑制GSH的产生和诱导氧化应激反应来抑制DCs产生促炎细胞因子
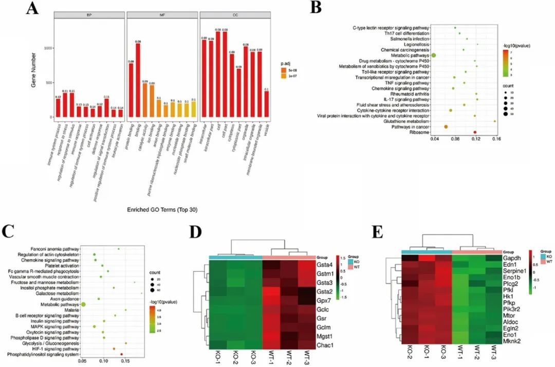
对LPS诱导并补充LCA处理后的TGR5+/+ vs TGR5-/- BDMCs进行RNA-Seq,共检出1584个DEGs(其中上调641个,下调943个)。KEGG pathway富集分析显示TGR5+/+组中24条途径上调(如核糖体表达、GSH代谢途径等),12条途径下调(如磷脂酰肌醇信号系统、HIF-1信号通路等)(图6)。

图6 TGR5信号通路调节DCs内GSH代谢
通常GSH缺乏会抑制DCs成熟和促炎细胞因子的产生,体外实验表明补充LCA和INT-777、747可显著抑制TGR5+/+组细胞内抗氧化酶活性(包括GSH过氧化氢酶、过氧化物酶等),诱导ROS积累,而TGR5敲除则会逆转这些结果(图7 A-D)。使用GSH还原型乙酯(GSH OEt)增加TGR5+/+ BMDCs中GSH的表达后,促炎细胞因子分泌水平增加(图7 E)。

图7 TGR5的激活通过抑制GSH的产生、诱导氧化应激来抑制DCs中促炎细胞因子的分泌
5. LCA通过TGR5信号通路促进DCs凋亡和自噬
相较于TGR5-/-,补充LCA增加了TGR5+/+ BMDCs中膜联蛋白+7AAD细胞的比例,并增加与细胞凋亡相关蛋白Bax和C-caspase3的表达,降低BCL-2的表达(图8 A-C)。此外,LCA增加了参与自噬的2种蛋白LC3II/LC3I比率和Beclin1的表达(图8D)。这些结果表明LCA可促进BMDCs凋亡和自噬。

图8 LCA通过TGR5信号通路促进DCs的凋亡和自噬
小编小结
本研究表明,BAs抑制DCs中促炎细胞因子和表面标志物的表达,LCA效果最为突出,其中TGR5是LCA最有效的下游靶点。LCA通过TGR5信号抑制DCs激活,通过减少GSH产生,下调NF-κB和MAPK途径从而降低促炎细胞因子分泌,并促进DCs凋亡和自噬,以调节自身免疫性葡萄膜炎的发展。此外,本文研究结果表明,LCA和TGR5激动剂是治疗自身免疫性疾病和炎症性疾病(包括自身免疫性葡萄膜炎)的潜在治疗药物。