18 年
手机商铺
公司新闻/正文
1846 人阅读发布时间:2019-04-18 13:40

PML-Regulated Mitochondrial Metabolism Enhances Chemosensitivety in Human Ovarian Cancers
Cell Metabolism IF=20.565
实验材料
127 例 HGSOC 样本(居里队列)。其中,45 例样本用于代谢组分析,127 例用于蛋白质组分析,71 例用于免疫组化分析。另外,169 例样本的转录组数据来自于 TCGA 数据库。此外,若干epithelialovarian cancer cell lines(OCCL)用于体外实验。
实验流程

实验结果
1、高级别浆液性卵巢癌显示代谢异质性
为了证明 HGSOC 的代谢异质性,作者首先利用 label-free 蛋白质组学技术检测了居里研究所的 127 例 HGSOC 样本,结果分析主要集中在 362 种代谢酶和转运蛋白。层次聚类分析表明 HGSOC 至少分为 2 个亚型。

这 2 个亚型差异代谢途径蛋白主要参与线粒体呼吸、电子传递链(ETC)、TCA 循环和 APT 生物合成过程。ETC 蛋白在这 2 个亚型中差异表达最显著,用 27 种 ETC 蛋白对 127 例 HGSOC 样本进行层次聚类,也能概括这 2 种亚型代谢差异。

作者利用共识聚类法发现 HGSOC 最优的聚类是分为 2 个亚型,该结果在 Cancer Genome Atlas(癌症基因组地图,TCGA)队列中被证实,并将这 2 种亚型命名为 low-和 high-OXPHOS。

利用非靶代谢组学对 45 例 HGSOC 样本进行分析,结果也证实了以上 2 种 OXPHOS 亚型。对 41 种差异代谢物进行聚类分析,结果发现 high-OXPHOS HGSOCs 显著积累氧化还原反应辅助因子,比如 FAD、CoA、TCA 中间产物(苹果酸)、乙醇 an 和胆碱家族(甘油酯中间产物)以及戊糖磷酸途径中间产物。Low-OXPHOS HGSOCs 主要积累谷胱甘肽代谢和胆碱中间产物。

蛋白质组学和代谢组学的结果整合:将 low-和 high-OXPHOS 中找到的差异蛋白和差异代谢物在代谢通路上进行整合,结果表明线粒体代谢通路重塑在 HGSOC 中的关键作用。

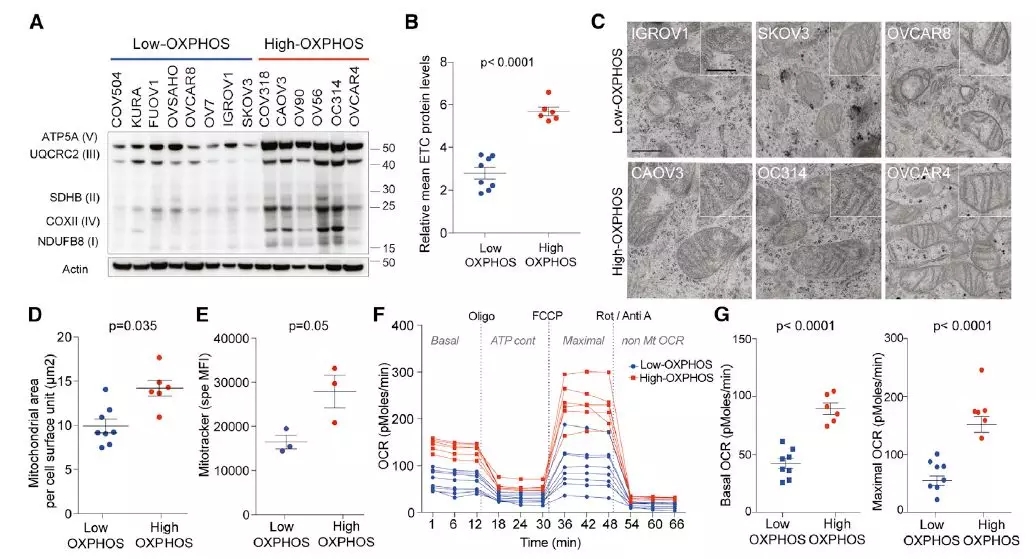
2、High-OXPHOS 卵巢癌细胞依赖于 TCA 循环,Low-OXPHOS 主要利用糖酵解途径。
WB 结果表明 5 个 ETC 蛋白能够将 low-和 high-OXPHOS 卵巢癌细胞系(OCCLs)区分。电子显微镜等实验结果显示具有高表达水平的 ETC 蛋白的 high-OXPHOS 细胞系中线粒体含量、线粒体染色、线粒体跨膜电位显著提高,而且 high-OXPHOS 细胞系具有更高的耗氧率(OCR)。这些结果表明 ETC 蛋白表达水平与线粒体呼吸能力之间的功能相关性。

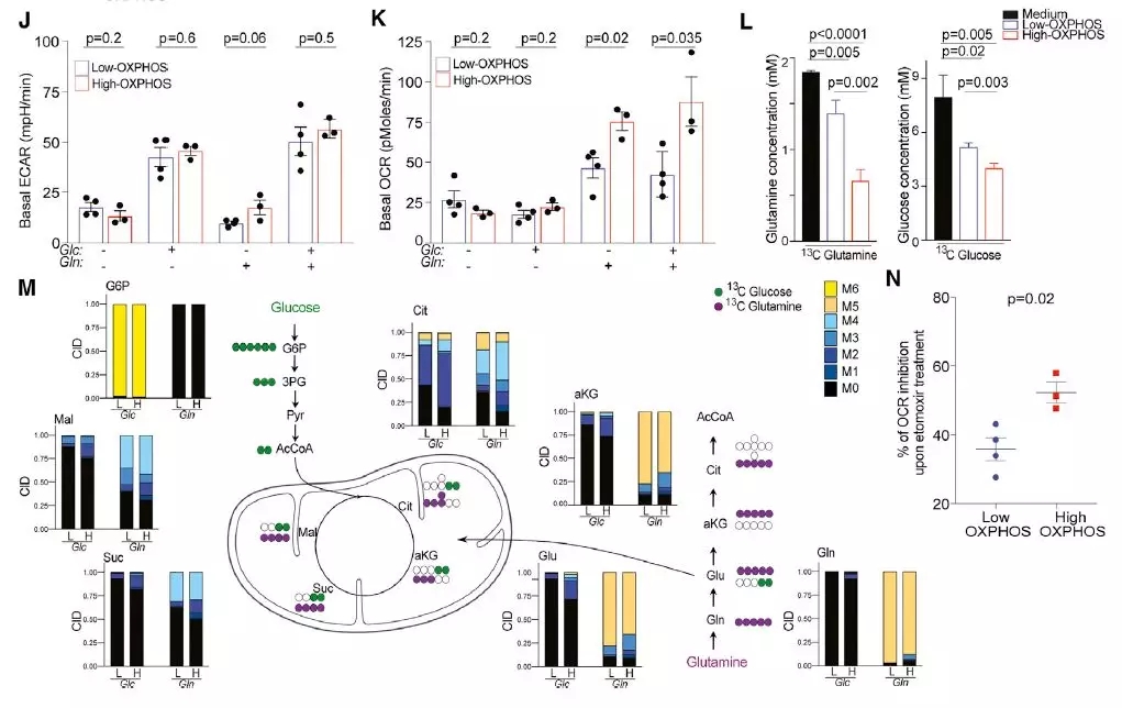
为了研究卵巢癌细胞系 2 个亚型中 TCA 循环利用的碳源,作者检测了外源添加葡萄糖时 high- 和 low-OXPHOS OCCLs 的细胞外酸化速率(ECAR)都提高但是耗氧率不一样。说明这 2 个亚型都是用葡萄糖进行糖酵,而 high-OXPHOS OCCLs 是利用谷氨酰胺进行线粒体呼吸。代谢流分析的结果也证实在 high-OXPHOS OCCL 中 TCA 循环更活跃,谷氨酰胺更有效的结合。high-OXPHOS OCCL 对脂肪酸氧化(FAO)抑制剂更敏感说明其细胞也用脂肪酸进行线粒体呼吸。

3、High-OXPHOS 卵巢肿瘤显示慢性氧化应激特征。
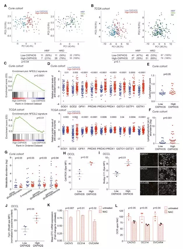
OXPHOS 信号在居里队列中和 HRD 显著相关,在 TCGA 队列中呈现相似的趋势,但是不显著。在之前研究中报道,HRD 和慢性氧化应激相关。作者检测了居里队列和 TCGA 队列(KEAP1 无任何有害突变)high-OXPHOS 亚型中,NFE2L2 (NRF2)-依赖的抗氧化反应,结果都上调;抗氧化酶的蛋白表达水平也显著提高。之后,作者 high-OXPHOS HGSOC 中检测到了更多的氧化蛋白(羰基化蛋白/总蛋白)、脂质氧化产物(比如在 sn-2 位置带乙酰链的磷脂),更少的谷氨酰胺中间产物。在 high-和 low-OXPHOS OCCLs 检测 ROS、脂质过氧化水平以及溶酶体 Fe2+ 浓度,结果表明 high-OXPHOS 细胞系中更高。以上结果证实了 high-OXPHOS 细胞遭受慢性氧化应激。

4、PML 核小体(NB)在 high-OXPHOSHGSOCs 中积累并通过 PGC-1α 调控在 OXPHOS 信号中起到关键作用。
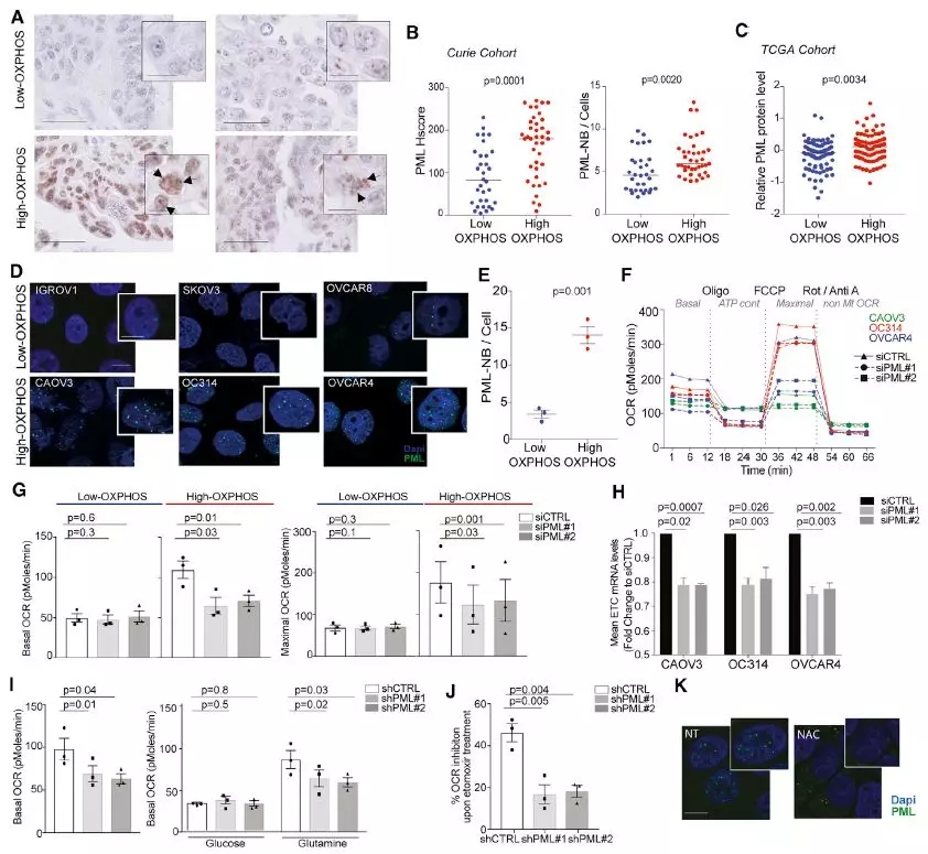
之前的研究结果表明 ROS 产生激活信号,PML 因子是氧化应激的靶标,聚合受 ROS 调控。通过免疫组化(IHC)比较 low-和 high-OXPHOSHGSOCs 中 PML 蛋白水平和核小体数目,结果显示 high-OXPHOSHGSOC 显示更强的 PML 组织学得分(Hscore),每个细胞的 PML-NBs 含量更高。在 TCGA 中,PML 蛋白和 mRNA 表达水平在 high-OXPHOS HGSOC 中更高。以上结果表明 PML 和 HGSOC 队列中 OXPHOS 状态有关。
在 OCCLs 中沉默 PML 基因,结果表明,high-OXPHOS 细胞系 OCR 降低(low-OXPHOS 细胞系的 OCR 不受影响),脂肪酸氧化抑制显著降低说明 PML 对于 high-OXPHOS 细胞系中的脂肪酸氧化以及谷氨酰胺回补起到关键作用。
PGC-1α 的去乙酰化能引起 ETC 基因转录水平上调,PML 在乳腺癌中是 PGC-1α 的上游激活子,因此作者检测了 high-OXPHOS 细胞系中 PML 沉默后,PGC-1α 蛋白和 mRNA 的表达水平,结果没有影响,但是 PML 沉默增加了 PGC-1α 的乙酰化,因此降低了其转录活性。PGC-1α 沉默降低了呼吸能力以及 ETC 蛋白的表达。以上结果表明 HGSOC 中,PML 通过调节 PGC-1α 转录活性,随后 ETC 基因表达和线粒体呼吸,从而在 OXPHOS 代谢中起到关键作用。

5、HGSOC 病人中 high-OXPHOS 代谢显示更好的预后。
high-OXPHOS 代谢和肿瘤治疗反应相关有着争议。为了研究卵巢癌标准化疗后(铂盐及紫杉烷),HGSOCs 的 OXPHOS 分类,作者建立了卵巢癌病人来源异种移植(PDX)小鼠模型,包括 HRD 状态以及响应化疗的模型。ETC 蛋白表达水平在 high-OXPHOS PDX 中显著升高,线粒体面积也更大。化疗后(卡铂或者紫杉醇处理),肿瘤的生长速度都受到抑制,但是 high-OXPHOS PDX 模型肿瘤生长抑制更显著。说明 PDX 中 OXPHOS 状态与化疗响应相关。
在临床上证明高 ETC 蛋白水平(确认 high-OXPHOS 状态)与良好的患者生存率相关。实验数据也证实根据 PML Hscore 将 HGSOCs 分为两亚组,对患者存活率有参考性。high-PML Hscore 与更好的病人预后相关,而且多集中在 high-OXPHOS 肿瘤。

6、High-OXPHOS 代谢通过协调 ROS 水平增强化疗敏感性。
与 PDX 和临床样本结果一致,high-OXPHOS 细胞系对卡铂和紫杉醇显示更高的化疗敏感性,而 PML 和 PGC-1α 沉默显著降低化疗敏感性;PDX 中 PML 沉默也显著降低化疗敏感性,说明 PML 能协调化疗敏感性。卡铂和紫杉醇处理 OCCLs 能显著增加 ROS 含量,high-OXPHOSPDX 中线粒体的超微结构发生改变和嵴瓦解。PML 沉默能增加 ROS 浓度、脂质过氧化以及溶酶体 Fe2+ 浓度,说明 ROS 含量是 high-OXPHOS 细胞系化疗敏感性的关键因素。Ironomycin 显著增加 high-OXPHOS 细胞系铁的积累,活性氧和脂质过氧化,对 low-OXPHOS 细胞无显著影响,而 PML 沉默降低 high-OXPHOS 细胞对 Ironomycin 的敏感性。这些结果说明增强 high-OXPHOS 细胞系化疗敏感性依赖于 ROS 的积累、线粒体改变以及可能的细胞铁死亡。

结论:

文章亮点:
1、作者通过蛋白质学+代谢组学的分型结果,首次证明了 HGSOC存在代谢异质性,并能够以此进行分型。
2、通过后续代谢流分析、分子生物学等实验,解析了 High-OXPHOS HGSOC 增强化疗敏感性的具体机制。
3、在上述基础上,通过与临床相关数据的联合分析,进一步寻找到了与特定肿瘤亚型的预后相关的诊断指标。
该研究为从代谢层面进行肿瘤分型、诊断与治疗,提供了新的研究模式和方向。