18 年
手机商铺
公司新闻/正文
27 人阅读发布时间:2026-03-27 09:38

血管内皮细胞是生物体韧性、健康和长寿的基础,其生长依赖于精确的代谢调控,糖酵解作用和脂肪酸氧化驱动血管萌芽,同时伴随着生长因子信号传导。然而这些变化是否以及如何调节内皮细胞的再生目前尚不清楚。
2025年10月,华中科技大学同济医学院胡炅教授与德国海德堡大学Sofia-Iris Bibli教授等在Cell Metabolism(IF30.9)杂志联合发表题为“Cystine import and oxidative catabolism fuel vascular growth and repair via nutrient-responsive histone acetylation”的研究论文。该研究首次揭示了一个位于细胞核内的氧化分解代谢通路,将胱氨酸的摄入与基因表达调控直接联系起来,证明胱氨酸通过组蛋白乙酰化驱动血管生长与修复。中科新生命为该研究提供了靶向代谢组和药物靶点Lip-MS的检测服务。

研究材料
人脐静脉内皮细胞(HUVECs);基因编辑小鼠;年轻与年老的人及小鼠原代内皮细胞;早产儿视网膜病变、心肌梗死、主动脉损伤等小鼠模型
技术路线
步骤1:确定增殖前内皮细胞的代谢重编程;
步骤2:阐明胱氨酸的氧化分解代谢命运;
步骤3:解析核内乙酰辅酶A的产生机制;
步骤4:揭示胱氨酸代谢对表观遗传和转录的调控;
步骤5:验证SLC7A11和CSE在血管生成中的关键作用。
步骤6:探究衰老的影响及胱氨酸的治疗潜力。
研究结果
1. 内皮细胞优先摄入并氧化分解胱氨酸用于增殖
研究团队利用翻译组技术分析细胞周期,发现内皮细胞在从G0向G1期转换时,转运蛋白SLC7A11的翻译水平显著上调,这一阶段内皮细胞对胱氨酸的摄取显著增加。稳定同位素示踪代谢流分析进一步揭示,此时期摄入的胱氨酸主要通过胱硫醚-γ-裂解酶(CSE)途径进行氧化分解,生成丙酮酸和乙酰辅酶A,而非用于合成谷胱甘肽或牛磺酸。

图1 内皮细胞优先摄入并氧化分解胱氨酸用于增殖
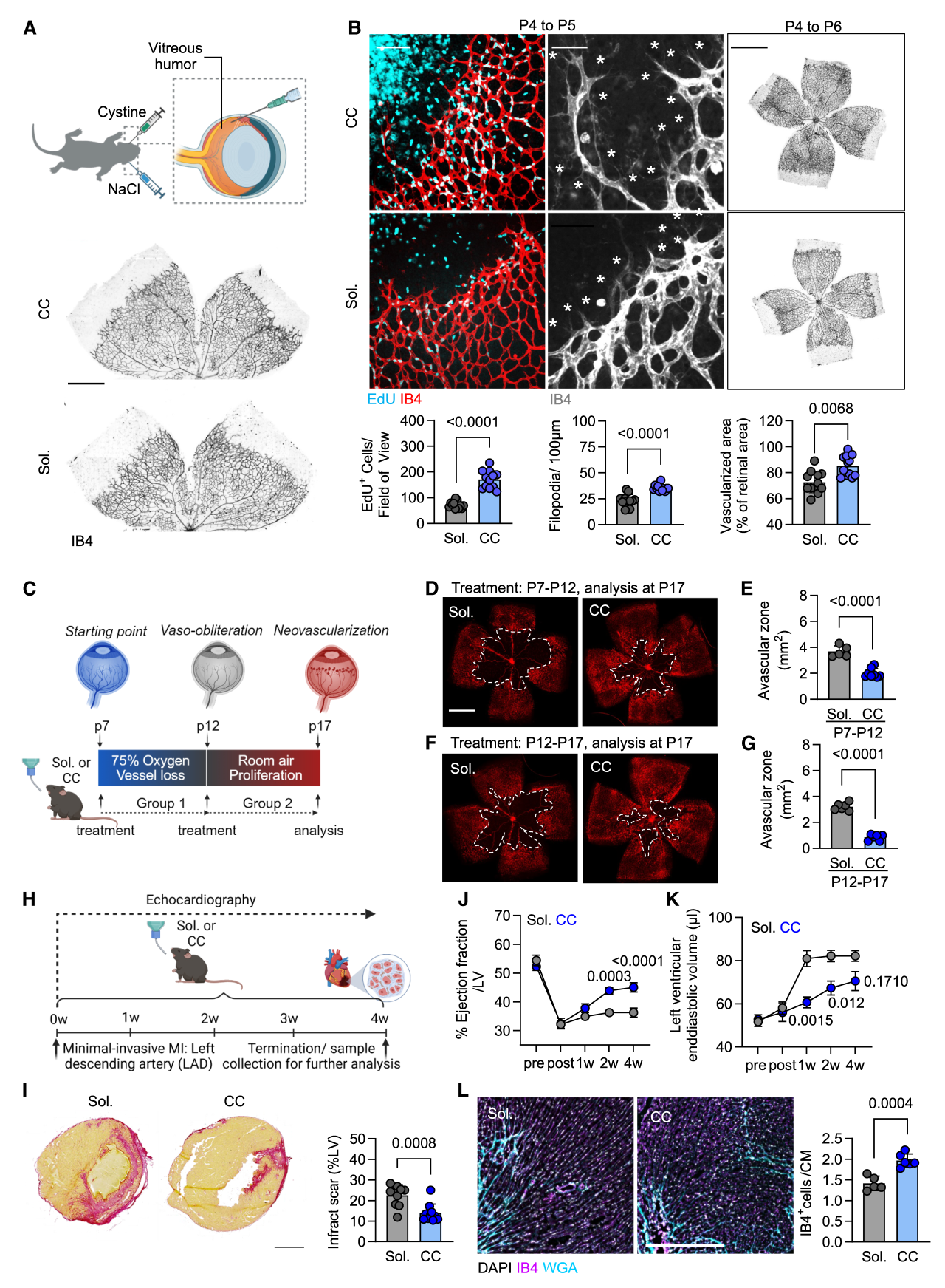
2. 胱氨酸补充促进损伤后的血管生长与修复
在体内模型中,补充胱氨酸展现出促进血管修复的潜力。给P4野生型小鼠注射胱氨酸促进了其内皮细胞的增殖和血管生长。在早产儿视网膜病变模型中,口服胱氨酸能减少血管闭塞区域和无血管区。在心肌梗死模型中,补充胱氨酸能减小梗死瘢痕面积、改善心脏射血分数及左心室舒张末期容积,并促进梗塞区域内血管形成。综合来看,这些数据证明了胱氨酸在促进内皮细胞增殖和损伤后血管修复方面的潜力。

图2 补充胱氨酸促进血管生长和损伤修复
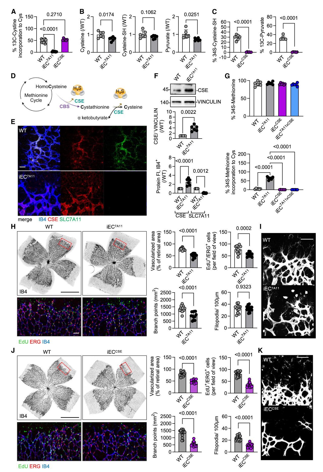
3. 阐明胱氨酸的氧化分解代谢命运及其对血管发育的作用
研究证实,增殖前内皮细胞优先通过CSE进行胱氨酸的氧化分解代谢。此外,在内皮细胞中性同时敲除Slc7a11和CSE基因导致小鼠胚胎因血管完全缺失而致死。单独敲除CSE严重损害出生后小鼠视网膜血管的径向生长、分支复杂度和内皮细胞增殖。而单独敲除Slc7a11的表型较轻,因其可激活整合应激反应,上调CSE表达,转而利用甲硫氨酸从头合成半胱氨酸进行代偿,部分维持血管生成能力。这表明胱氨酸氧化分解代谢对血管发育不可或缺,且SLC7A11(转运)和CSE(氧化分解)在血管生成中扮演不同角色。

图3 SLC7A11和CSE在丙酮酸生物合成和血管生长中的独特作用
4. 胱氨酸驱动核内乙酰辅酶A产生
该研究揭示了胱氨酸氧化代谢如何支持核内乙酰辅酶A的产生。通过亚细胞分馏和同位素标记实验证实,在增殖前内皮细胞中,约25%的核内乙酰辅酶A来源于胱氨酸的碳原子。免疫共沉淀和表面等离子共振实验证明,胱氨酸能作为分子“桥梁”,促进CSE与丙酮酸脱氢酶复合体的E1α亚基(PDHA1)在细胞核内直接结合,从而产生CoA。

图4 胱氨酸驱动核内乙酰辅酶A产生
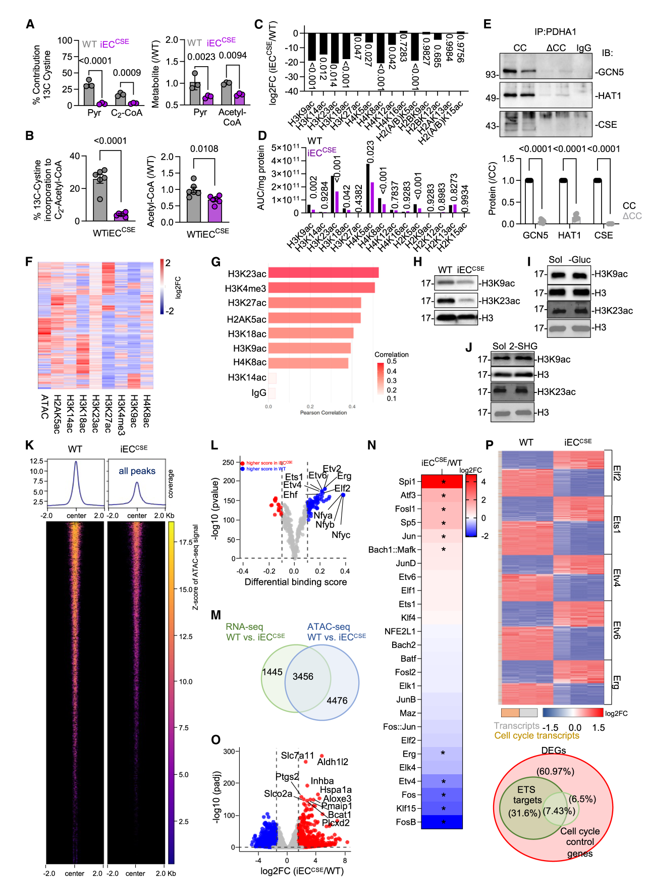
5. CSE介导的组蛋白乙酰化对内皮细胞基因程序的调控
CSE缺失会减少胱氨酸衍生的及整体的丙酮酸/CoA水平。组蛋白乙酰化蛋白质组学分析显示,CSE敲除内皮细胞的H3K9ac和H3K23ac水平特异性降低。ATAC-seq实验发现,ETS转录因子(如ERG)的结合位点减少,进而引起内皮细胞转录程序失调,下游促血管生成基因(如Dll4, Hey1)表达的下调。这直接将胱氨酸代谢与表观遗传和基因表达调控联系起来。

图5 CSE缺失改变组蛋白乙酰化特征、染色质可及性及转录
6. 衰老的影响与胱氨酸补充的治疗潜力
胱氨酸氧化通量的丧失是老年器官的常见特征。临床结果显示,年轻个体血浆的胱氨酸/半胱氨酸比例显著高于老年个体。与年轻个体相比,老年人和小鼠的原代内皮细胞中,胱氨酸氧化代谢通量显著下降,且与H3K9/K23乙酰化水平的降低相关。口服补充胱氨酸可显著提高血浆半胱氨酸/胱氨酸比例。在18月龄的主动脉再生小鼠模型中补充胱氨酸,可增强血管再生,并使内皮细胞的增殖能力提升四倍。这些数据表明,尽管氧化环境随着年龄增长降低了细胞内胱氨酸水平,但胱氨酸的给药可以促进损伤后内皮细胞的增殖。

图6 胱氨酸氧化分解作用随着衰老减弱,而补充可促进血管再生
总结
该研究发现了连接营养感知与基因表达的全新代谢-表观遗传轴。具体来说,增殖前内皮细胞通过SLC7A11大量摄入胱氨酸,在CSE的催化下于细胞核内进行氧化分解,产生乙酰辅酶A。该代谢物通过特异性乙酰化H3K9和H3K23,“解锁”染色质,启动促血管生成基因的转录程序。该通路随衰老而衰退,构成了老年血管再生能力下降的一个新机制。研究提出口服胱氨酸可作为促进衰老或损伤后血管修复的潜在营养干预策略。


中科优品推荐
【中科新生命】的多组学服务业务可为各位研究者提供详细的“实验设计、样本检测、生信分析、数据解读与挖掘”等工作,为您深入进行科学研究,发表高分文章,为后续临床转化奠定基础。

关于中科新生命
上海中科新生命生物科技有限公司(APTBIO)创立于 2004 年,由原中国科学院上海生命科学研究院蛋白质组研究中心孵化而来,是国内质谱多组学应用领域的开拓者。公司以 “AI + 质谱多组学” 双核驱动创新,构建智能化组学生态。拥有自主知识产权的质谱检测平台与 AI 大数据分析系统,聚焦科技服务、生物医药及大健康消费三大领域,为全球科研机构、医院、药企提供从基础研究到临床转化的一站式解决方案。融合多组学技术与人工智能,围绕生物标志物发掘、药物靶点筛选及个性化诊疗等方向,构建具有国际竞争力的组学数据库与算法模型,推动转化医学进程,加速创新药物研发,成为推动生命科学数字化升级的核心引领者。