18 年
手机商铺
公司新闻/正文
173 人阅读发布时间:2026-03-05 15:25

C4 植物基于典型花环型叶结构和CO2浓缩机制而有高效的光合作用,为探索利用C4 叶结构作为工程改造 C3 作物的可能性,2026年1月,来自中国科学院分子植物科学卓越创新中心王鹏研究组与韩斌研究组在期刊Nature Plants(IF=13.6)发表题为“Assembly of Arundinella anomala genome to facilitate single-cell resolved functional and developmental characterization of C4 distinctive cells”的研究,通过对具有变异花环结构特化细胞(DC)的 C4 草本植物野古草的基因组测序、组装和注释、单细胞转录组及深度空间代谢组的检测,观察到支持 DC 细胞强化 C4 功能的遗传和代谢基础及触发 DC 细胞独立发育或增殖机制。该研究为在 C3 草类叶片的叶脉间叶肉细胞中引入类似功能性 DC 的细胞奠定了基础,并为将 C4 特性引入 C3 作物提供资源和策略。中科新生命为该研究提供了深度空间代谢组服务。

研究材料
野古草叶片
研究步骤
步骤1:野古草基因组的染色体组装与进化;
步骤2:野古草叶片的scRNA-seq结果;
步骤3:scRNA-seq和LCM揭示BS细胞和DC细胞的差异;
步骤4:DC细胞增强了碳固定和淀粉合成过程;
步骤5:DC细胞ROS积累和环式电子传递上调;
步骤6:生长素诱导DC细胞增殖涉及SHR基因,并在水稻中诱导ZmSHR1实现DC样细胞分布。
研究结果
1. 野古草基因组的染色体组装与进化
作者通过PacBio HiFi长读长测序和Hi-C技术构建了一个约 2.02 千兆碱基(Gb)大小的高质量野古草参考基因组,锚定到17条染色体。基因组分析证实其经历过四倍化,包含A和B两个亚基因组,并经历了染色体融合事件。与六种具有代表性的 C4 植物比较分析共鉴定出 2213 个基因家族为野古草独有,这些基因家族KEGG主要富集碳代谢、核苷酸合成和次生代谢产物生成的通路,表明野古草可能具有独特的碳同化和能量代谢适应性。

图1 野古草叶片结构及基因组组装情况
2. 野古草叶片的scRNA-seq结果
通过scRNA-seq共得到10922个高质量的单细胞,鉴定表皮细胞、木质部细胞、维管细胞、BS细胞、DC细胞、M细胞等细胞类型,确定21 个具有预期表达模式潜在 C4 相关基因,根据其亚基因组来源定义五种表达模式:A 主导型、B 主导型、平衡型、仅 A 型、仅 B 型,C4途径的核心功能基因归类为“平衡型”,表明 A 和 B 亚基因组都对 C4 光合作用的核心过程做出了重要贡献。

图2 构建野古草叶片单细胞基因表达图谱及marker基因表达
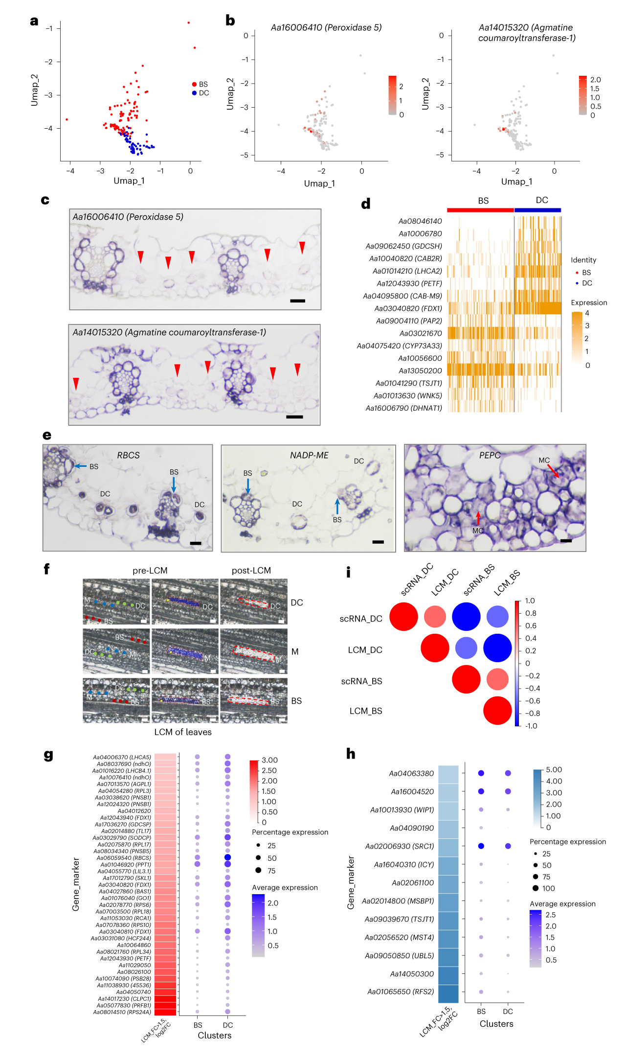
3. scRNA-seq和LCM揭示BS细胞和DC细胞的差异
通过原位杂交实验识别并通过LCM 从4 周龄幼苗的新鲜叶片中分离出了三种细胞类型(BS、DC 和 M 细胞),通过转录组鉴定出 958 个差异表达基因(DEGs),其中大多数 DEGs(604 个)在 DC 中上调表达,DC 细胞富集于诸如乙,醛酸和二羧酸代谢、氮代谢、淀粉和蔗糖代谢以及氧化磷酸化等途径。BS 细胞更多地与三羧酸循环和丙酮酸代谢相关。DC、BS细胞的scRNA-seq分别和其转录组结果有较好的相关性,同时也反映了两者结构和功能的相似性。

图3 鉴定BS和DC细胞群
4. DC细胞增强了碳固定和淀粉合成过程
CBB循环是光合作用的关键途径,对LCM和scRNA-seq分析表明,许多 CBB 循环基因在 DC细胞的表达高于 BS 细胞。主要淀粉合成酶在DC中表达上调,也在染色实验中得到验证,DC细胞在光照初期表现出更快的淀粉积累速率。此外,通过基于timsTOF fleX MALDI-2的深度空间代谢组对 10μm的野古草组织切片进行代谢物积累分析,质谱图像显示了丰富的脂质、碳水化合物和初级/次级代谢物。空间离子图像分析直观显示组织特异性的代谢物分布模式:蔗糖主要在维管束中积累,而己糖磷酸盐(淀粉或蔗糖合成的前体物质)主要在DC细胞中积累,与DC组织中较高的淀粉积累量相一致。

图4 DC细胞中碳固定加速及淀粉积累情况
5. DC细胞ROS积累和环式电子传递上调
单细胞数据表明,NADP-ME基因在DC细胞中高表达,同时活性氧清除基因和光呼吸基因显著上调。通过DAB方法检测DC和BS细胞中ROS水平,结果表明DC细胞可能增强光呼吸活性,以消耗多余的 NADPH 并维持氧化还原平衡。由于 NDH 复合物在 C4 植物中作为循环电子转移(CET)的主要调节因子,其在 DC 细胞的上调反映了应激反应机制,即CET 的激活会产生额外的 ATP 并促进氧化还原平衡,从而减少 ROS 的形成。

图5 DC细胞中ROS积累及循环电子传递上调
6. 生长素诱导DC细胞增殖涉及SHR基因,并在水稻中诱导ZmSHR1实现DC样细胞分布
生长素处理导致DC细胞出现异常聚集或增殖,单个DC细胞频率减少,而三个或以上成簇的DC细胞频率显著增加,且有一定浓度依赖性,进一步发现SHR1 和 SHR2 同源基因转录水平在生长素处理后有不同程度的显著上调。随后作者在诱导表达ZmSHR1的水稻幼苗叶片中,除了叶脉间距增加,还发现间隔分布的、类似DC的维管束鞘样细胞,排布模式类似于野古草叶片中DC细胞与叶肉细胞的交替排列。表明通过操控SHR基因,可以在C3作物水稻的叶片中实现类似非典型C4解剖结构的细胞分布模式。

图6 植物生长素促使野古草DC细胞的发育,上调SHR基因的表达

图7 调控ZmSHR1基因表达,可在水稻叶片中诱导出“DC 细胞”
总结
该研究通过基因组、scRNA-seq、深度空间代谢组等技术,为野古草叶片的 C4 特化结构探究类似基质细胞的 DC 细胞独立发育和功能特性的机制,为理解C4光合结构的进化可塑性及设计高光效作物提供了关键的理论依据与技术策略。

中科优品推荐
深度空间代谢组学:
· MALDI 2离子化策略—检测更灵敏、覆盖更全面;
· 离子淌度分离—离子利用更高效、鉴定更准确

关于中科新生命
上海中科新生命生物科技有限公司(APTBIO)创立于 2004 年,由原中国科学院上海生命科学研究院蛋白质组研究中心孵化而来,是国内质谱多组学应用领域的开拓者。公司以 “AI + 质谱多组学” 双核驱动创新,构建智能化组学生态。拥有自主知识产权的质谱检测平台与 AI 大数据分析系统,聚焦科技服务、生物医药及大健康消费三大领域,为全球科研机构、医院、药企提供从基础研究到临床转化的一站式解决方案。融合多组学技术与人工智能,围绕生物标志物发掘、药物靶点筛选及个性化诊疗等方向,构建具有国际竞争力的组学数据库与算法模型,推动转化医学进程,加速创新药物研发,成为推动生命科学数字化升级的核心引领者。