上海中科新生命生物科技有限公司

18

手机商铺

qrcode
商家活跃:
产品热度:
  • NaN
  • 0.5
  • 1.5
  • 0.5
  • 3.5

上海中科新生命生物科技有限公司

入驻年限:18

  • 联系人:

    杨小姐

  • 所在地区:

    上海 闵行区

  • 业务范围:

    技术服务

  • 经营模式:

    生产厂商 科研机构

在线沟通

公司新闻/正文

Nat Aging | 每天0.45g逆转肌肉流失!华西医院千人队列研究发现:补充肌氨酸可增肌10%,减脂15%,同步激活抗炎免疫

277 人阅读发布时间:2026-01-08 10:36

新闻图片1 肌肉减少症是衰老相关骨骼肌流失综合征,核心机制是代谢-免疫紊乱,代谢稳态破坏,导致促炎因子升高,巨噬细胞极化失衡,驱动肌肉分解、抑制合成。代谢物如肌氨酸,是甘氨酸代谢中间体,在衰老中水平改变,可能通过调控免疫和细胞代谢来影响肌肉稳态,是潜在的关键调控节点,但具体作用机制有待阐明。 2025年6月,四川大学华西医院戴伦治、董碧蓉、岳冀蓉和张惠媛研究团队在Nature Aging期刊发表题为 “Sarcosine decreases in sarcopenia and enhances muscle regeneration and adipose thermogenesis by activating anti-inflammatory macrophages”的研究论文。证实肌氨酸是一种年龄依赖性、可干预的代谢免疫调节因子,通过激活GCN2-ATF4-抗炎巨噬细胞轴,减少脂肪、保护肌肉、促进再生,具备成为肌肉减少症精准营养干预策略的潜力。 新闻图片2  


 
研究材料
人和鼠血浆、肌肉、内脏白色脂肪、肝脏组织


 
 研究步骤
步骤1:人群队列代谢图谱绘制与分型诊断; 步骤2:核心标志物肌氨酸的跨物种验证; 步骤3:动物长期干预验证全身代谢改善效应; 步骤4:分子机制解析——GCN2-巨噬细胞轴的核心作用。


 
 研究结果
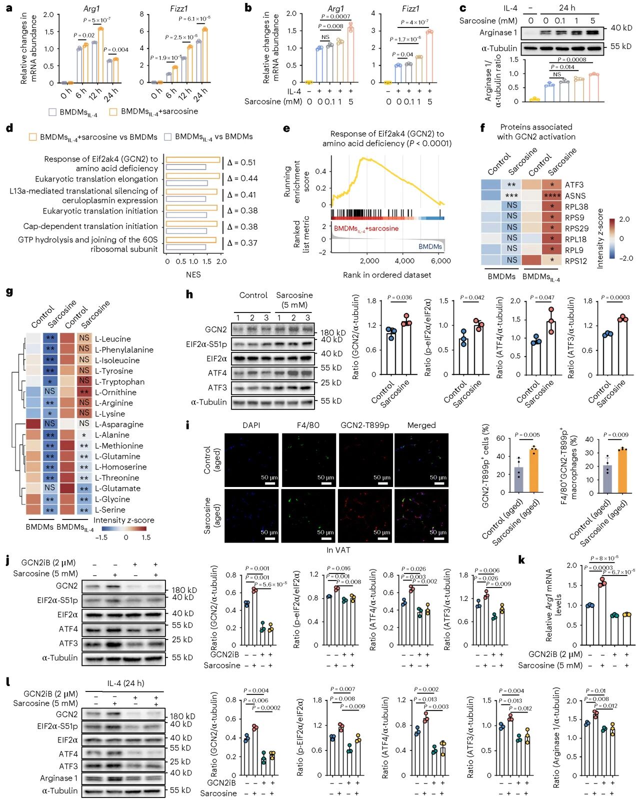
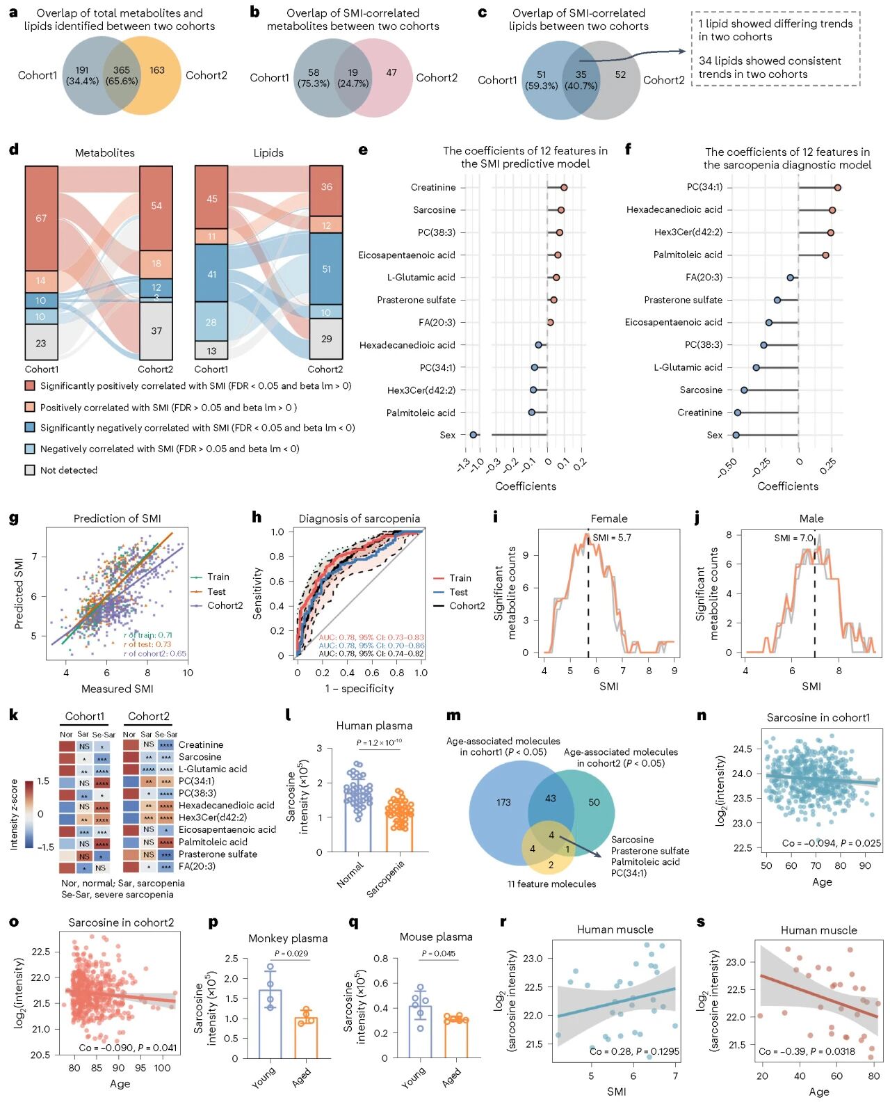
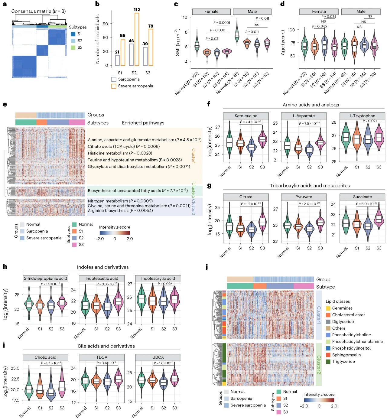
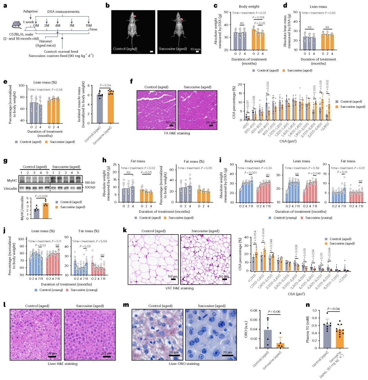
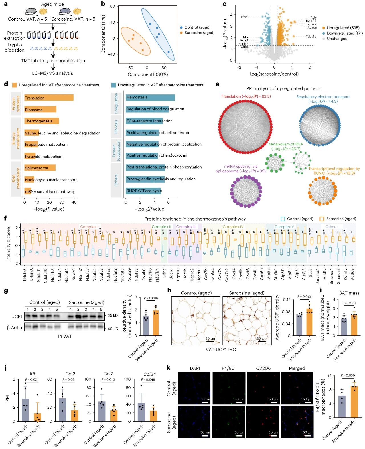
1. 与年龄和肌肉减少症相关的代谢波动 通过对两个独立队列(共1013名50-103岁老年人)进行非靶向极性代谢组(556个物质)与脂质组(>700个脂质)分析,发现特定代谢模式与年龄及肌少症指标显著相关。氨基酸及肽类的总体水平与肌肉量呈显著正相关,表明肌肉减少伴随着全身氨基酸储备的系统性耗竭。与此同时,年龄增长与酰基肉碱类、吲哚类代谢物水平呈正相关,分别提示线粒体脂肪酸氧化功能下降和色氨酸代谢增强。在脂质层面,超长链不饱和三酰甘油与肌肉量呈正相关,而磷脂酰胆碱及神经酰胺与年龄呈正相关,进一步反映了脂质代谢在肌肉老化与炎症调控中的重要作用。 通路富集分析系统锁定丙氨酸-天冬氨酸-谷氨酸代谢、精氨酸生物合成、不饱和脂肪酸合成、甘氨酸-丝氨酸-苏氨酸代谢色氨酸代谢为肌少症相关的核心通路。除色氨酸代谢外的其余四条通路中,其代表性代谢物水平普遍随年龄增长而下调,在肌少症患者中尤为显著,且下降程度与疾病严重程度呈正相关。这一系列发现从系统生物学角度阐明,肌少症的发生与发展与全身性氨基酸能量代谢障碍及特定脂质炎症网络失调密切相关,为后续开发精准生物标志物及干预靶点提供了关键理论依据。 新闻图片3 图1 肌肉减少症相关的代谢改变   2. 肌肉减少症的代谢分型 通过对351例肌肉减少症患者进行代谢组学分析,基于161种与肌肉量相关的代谢物及脂质,将患者划分为三个具有显著差异的代谢亚型:S1(高脂型,脂质积累显著)、S2(低能量型,氨基酸和能量代谢物普遍下调)和S3(抗炎型,抗炎与能量代谢通路激活)。这些亚型在年龄、肌肉量及代谢特征上差异明显,为针对不同亚型实施精准干预(如S1型侧重调脂、S2型补充营养、S3型维持保护性代谢状态)提供了分子依据。 新闻图片4 图2  肌肉减少症患者的分子分型   3. 用于骨骼肌质量指数预测和肌肉减少症诊断的代谢模型 通过“两队列交叉验证→LASSO选特征→Ridge建诊断”三步,锁定12个指标(肌酐、肌氨酸、PC(38:3)、二十碳五烯酸、L-谷氨酸、普拉睾酮硫酸盐、FA(20:3)、十六烷二酸、PC(34:1)、Hex3Cer(d42:2)、棕榈油酸、性别)可预测肌肉量、诊断少肌症;肌氨酸水平随年龄下降且跨物种保守,兼具机制与标志物价值。 新闻图片5 图3 肌肉减少症的特征性代谢物及其诊断模型   4. 长期肌氨酸治疗的生理效应 老年小鼠日常摄入肌氨酸90mg·kg⁻¹·d⁻¹(相当于人类450 mg·d⁻¹)仅 4 个月,体重减轻、保留并增强肌肉质量,改善脂肪组织和肝脏的脂质沉积,且肌氨酸安全可耐受;年轻鼠全程给药亦可防止中年发福。 新闻图片6 图4 肌氨酸治疗对小鼠的生理效应 蛋白组-免疫-组织学证明:肌氨酸通过扩增抗炎巨噬细胞,让老年白色脂肪重新表达 UCP1、装配呼吸链、下调炎症因子,从而完成“棕色化”并大量消耗脂肪。 机制: 1.肌氨酸→抗炎巨噬↑→分泌儿茶酚胺/Slit3等→白色脂肪细胞β-adrenergic信号↑
2.同时→线粒体生物发生↑→UCP1表达↑→脂肪氧化&产热↑→脂肪量↓
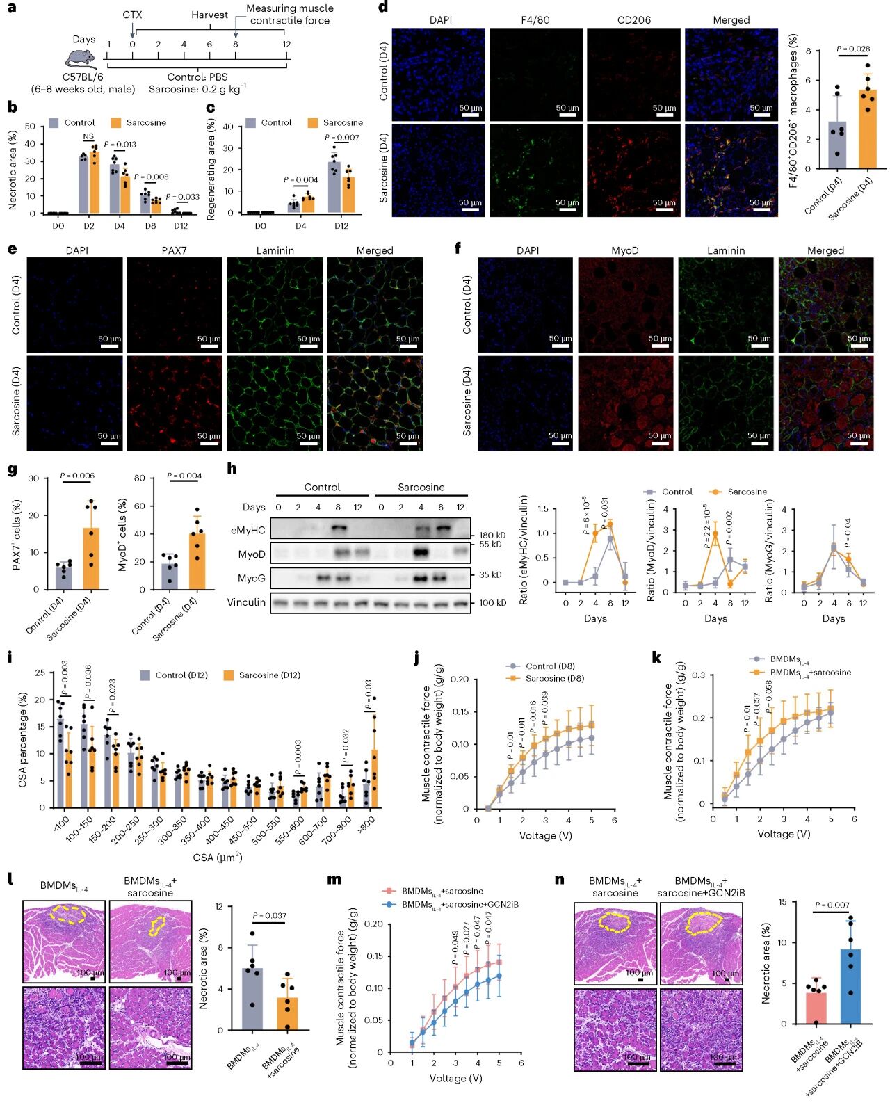
3.炎症因子↓→胰岛素敏感性↑→系统代谢获益(肝脂、TG下降) 新闻图片7 图5 肌氨酸通过抗炎巨噬细胞促进脂肪组织产热   5. 肌氨酸通过GCN2促进抗炎巨噬细胞 体外实验证实,肌氨酸通过显著降低细胞内多种氨基酸水平,创造“功能性氨基酸饥饿”微环境,依次激活GCN2 EIF2α ATF4/ATF3信号轴,进而剂量依赖性地增强IL 4诱导的抗炎标志物(如Arg1、Fizz1)表达。体内老年小鼠实验进一步显示肌氨酸可显著提升脂肪组织巨噬细胞的GCN2磷酸化水平,且药理学阻断GCN2激酶活性可完全消除其抗炎作用,证实该效应严格依赖GCN2通路激活。 新闻图片8 图6  肌氨酸通过GCN2-ATF4通路激活抗炎巨噬细胞   6. 肌氨酸促进肌肉再生 肌氨酸通过激活GCN2-ATF4通路,促进肌肉损伤局部的抗炎巨噬细胞(M2型)极化,从而显著加速肌肉修复过程。实验证实,肌氨酸处理可使组织坏死清除与再生进程提前2-4天,并同步增加M2型巨噬细胞比例(提高2.1倍)、扩大卫星细胞池及促进成肌细胞分化,最终实现再生肌纤维面积扩大、成熟度提高及功能恢复增强(第8天收缩力提升28%)。机制验证表明,移植经肌氨酸预处理的M2型巨噬细胞可完全复制该修复效应,而GCN2抑制剂则可将其阻断,证实该过程依赖于肌氨酸 GCN2-ATF4轴对巨噬细胞表型的调控。 新闻图片9 图7 肌氨酸通过抗炎巨噬细胞促进肌肉再生


 
总结
肌氨酸激活了 GCN2 信号通路,以增强抗炎巨噬细胞极化,促进脂肪产热和肌肉再生。这些作用可能会增加能量消耗并恢复代谢平衡,以减少慢性炎症并提高胰岛素敏感性,这对于控制肌肉减少症至关重要。这项研究强调了补充肌氨酸作为通过巨噬细胞调节预防老年人肌肉减少症的辅助策略的潜力。


    中科优品推荐 为满足前沿研究对定量脂质数据的高标准要求,中科新生命对标 CNS 等顶刊所采用的脂质分析策略,在成熟的HL2400高通量靶向脂质组基础上,全面升级成HL6000高通量靶向脂质组。该产品基于AB SCIEX 7500+高性能质谱仪,具备高通量、高灵敏度的技术优势,可一次性实现近60种脂质亚类、约6000种脂质分子的检测。同时采用双色谱柱分离技术,结合数十种同位素内标进行辅助定性与定量,能够全面、可靠地揭示生物体内的脂质代谢状态。针对不同样本类型,我们提供专属检测方案。欢迎各位老师垂询合作! 新闻图片10  
 
  关于中科新生命
 
  上海中科新生命生物科技有限公司(APTBIO)创立于 2004 年,由原中国科学院上海生命科学研究院蛋白质组研究中心孵化而来,是国内质谱多组学应用领域的开拓者。公司以 “AI + 质谱多组学” 双核驱动创新,构建智能化组学生态。拥有自主知识产权的质谱检测平台与 AI 大数据分析系统,聚焦科技服务、生物医药及大健康消费三大领域,为全球科研机构、医院、药企提供从基础研究到临床转化的一站式解决方案。融合多组学技术与人工智能,围绕生物标志物发掘、药物靶点筛选及个性化诊疗等方向,构建具有国际竞争力的组学数据库与算法模型,推动转化医学进程,加速创新药物研发,成为推动生命科学数字化升级的核心引领者。  
 

上一篇

新年启新程 | Science 背书!中科新生命与凤凰智药达成泛修饰蛋白质组学战略合作

下一篇

前沿周视界 | 国自然基金申请书重磅“瘦身”!谭蔚泓院士新年首篇Science正刊!我国自研高通量单细胞质谱仪问世!

更多资讯

我的询价