上海中科新生命生物科技有限公司

18

手机商铺

qrcode
商家活跃:
产品热度:
  • NaN
  • 0.5
  • 1.5
  • 0.5
  • 3.5

上海中科新生命生物科技有限公司

入驻年限:18

  • 联系人:

    杨小姐

  • 所在地区:

    上海 闵行区

  • 业务范围:

    技术服务

  • 经营模式:

    生产厂商 科研机构

在线沟通

公司新闻/正文

项目文章|Adv Sci 封面力作!南方医科大学团队阐明肌腱蛋白C介导肾损伤后促炎-促纤维化的核心机制!

186 人阅读发布时间:2025-12-11 17:22

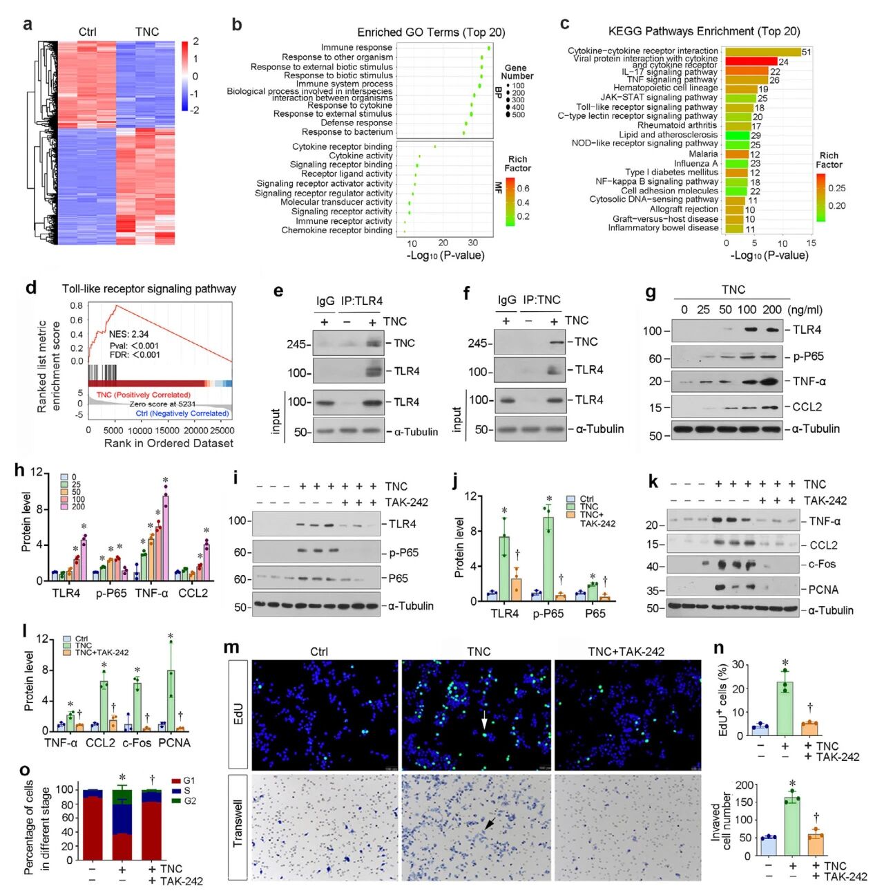
新闻图片1 肾纤维化是慢性肾脏疾病(CKD)的常见结果,纤维化病灶常在损伤后局限于特定部位,形成“纤维化生态位”,明确其微环境中的细胞异质性、空间组织及分子互作关系,对于揭示纤维化机制及开发靶向治疗至关重要。 2025年10月,南方医科大学附属南方医院刘友华/李莉/傅海燕教授团队在Advanced Science杂志(封面文章)发表了题为“Single Cell and Spatial Transcriptomics Define a Proinflammatory and Profibrotic Niche After Kidney Injury”的研究,通过整合单细胞RNA测序(scRNA-seq)、空间转录组(ST)及转录组等技术描述了纤维化肾脏中的细胞异质性、空间组织及分子特征,揭示肌腱蛋白C(tenascin-C,TNC)通过TLR4/NF-휿B信号通路激活巨噬细胞,促进肾脏炎症和纤维化生态位的形成,强调成纤维细胞、组织微环境和巨噬细胞之间复杂的相互作用驱动了肾脏炎症和纤维化。中科新生命为该研究提供了转录组检测服务 新闻图片2  


 
研究材料
对照组、sham组和UIRI模型小鼠肾脏



 
研究步骤
步骤1:单细胞和空间转录组系统表征纤维化肾脏特征; 步骤2:高分辨率Visium HD空转揭示纤维化微环境的分子特征; 步骤3:富含 TNC 的生态位促进巨噬细胞的活化; 步骤4:TNC 通过TLR4/NF-휿B信号在体外促进巨噬细胞增殖与活化; 步骤5:体内内源性TNC加重肾脏炎症; 步骤6:抑制或敲除TLR4防止肾脏炎症及纤维化; 步骤7:巨噬细胞中 TLR4 的激活对于肾脏炎症和纤维化至关重要。


 
研究结果
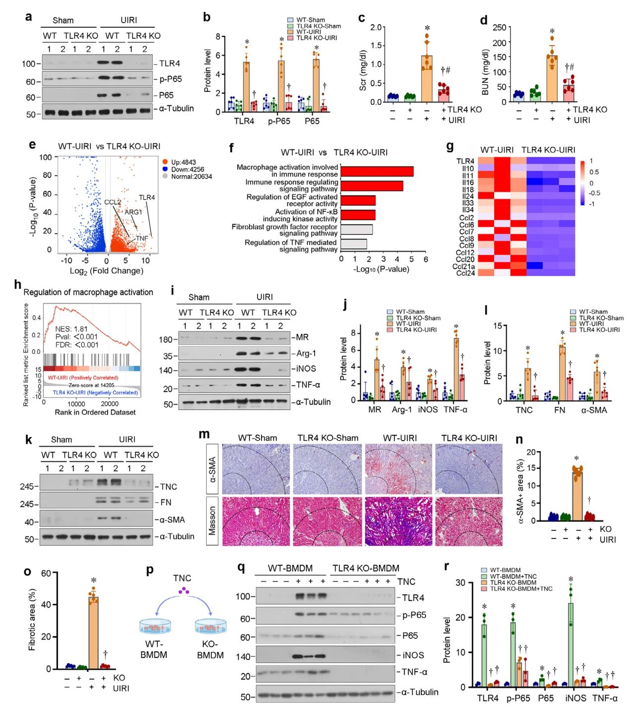
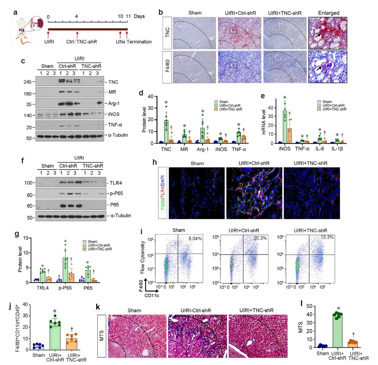
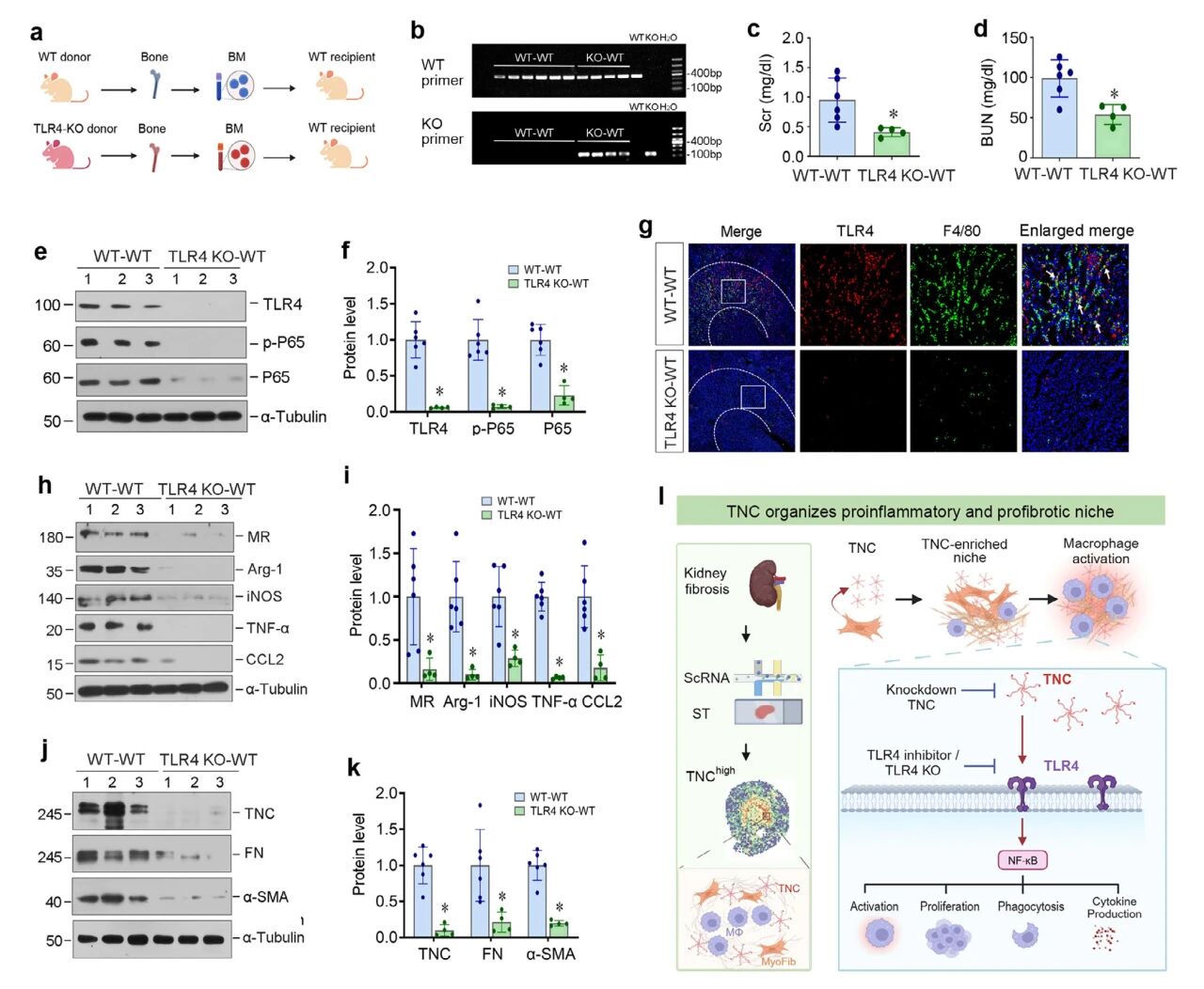
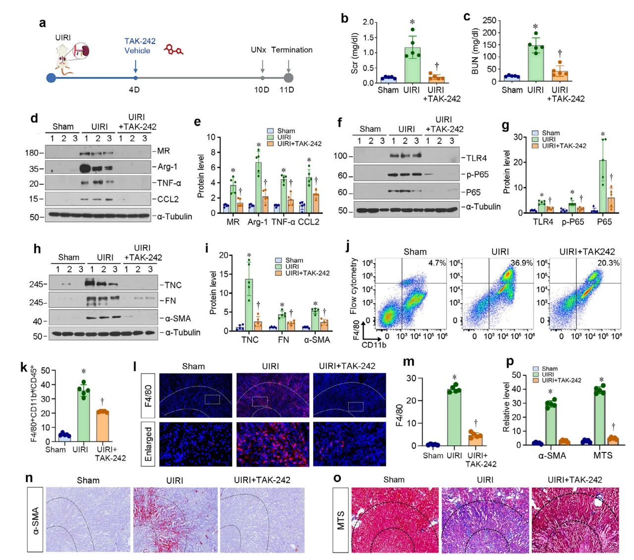
1. 单细胞及空间转录组系统表征纤维化肾脏特征 sham组和单肾缺血再灌注(UIRI)组的小鼠分别进行scRNA-seq和ST分析,发现纤维化肾脏中受损的肾小管上皮细胞、免疫细胞和成纤维细胞显著增加,并有显著的空间重组现象,sham组保留皮质-肾髓质分区,包括皮质、外髓质的外侧条带(OOM/CMJ)、外髓质的内侧条带(IOM)和内髓质(IM)。UIRI组在皮质中富集与损伤相关的肾小管,PTS3肾小管段被免疫细胞和成纤维细胞代替,形成两个不同的纤维化微环境:Niche1 富集成纤维细胞、免疫细胞和残留的肾小管细胞,而 Niche2 具有特化的成纤维细胞-巨噬细胞/单核细胞共定位特征,这种独特的空间结构可能是驱动纤维化的关键微环境。 新闻图片3 图1 单细胞及空间转录组描绘UIRI后健康和纤维化肾脏图谱   2. 高分辨率空间转录组揭示纤维化微环境的分子特征 Visium和Visium HD空转数据一致显示空间上存在差异的基因模块:Factor 3与纤维细胞相关;Factor 11与巨噬细胞相关。单细胞谱系追踪证实,Tnc 主要由纤维细胞分泌,其空间表达仅限于CMJ 成纤维细胞-巨噬细胞簇中,与 Tnc 共表达的前 10 种分子均来自巨噬细胞。免疫荧光证实TNC蛋白主要在 CMJ区域且与巨噬细胞共定位。综上,成纤维细胞通过有限空间范围内分泌 TNC 构建纤维化微环境。 新闻图片4 图2 VisiumHD空转和免疫荧光揭示纤维化肾脏中富含 TNC 的成纤维细胞-巨噬细胞的组织结构   3. 富含 TNC 的生态位促进巨噬细胞的活化 单侧输尿管梗阻(UUO)模型的单细胞和空间转录组数据显示,虽然UUO引发的纤维化主要集中在IOM-IM结合处,同样表现出成纤维细胞与巨噬细胞的共表达及保守的TNC 空间模式,与前文结果一致。 空间配体-受体分析在 CMJ 中发现了一个重要的成纤维细胞-巨噬细胞通讯枢纽,结合单细胞互作结果——成纤维细胞产生的 TNC 通过FBG与巨噬细胞的 TLR4 结合,为成纤维细胞生成微环境内的基质-免疫互作提供见解。接下来,通过体内外实验,明确富含 TNC 的微环境能够促进巨噬细胞的活化。 新闻图片5 图3 富含 TNC 的微环境促进巨噬细胞的增殖和活化   4. TNC 通过TLR4/NF-휿B信号在体外促进巨噬细胞增殖与活化 BMDMs与TNC蛋白混合培养的RNA-seq结果,揭示对照组和TNC刺激组巨噬细胞的基因表达存在显著差异,GO分析富集大量与免疫反应、细胞因子受体结合及免疫受体活性相关的基因;KEGG富集多个与炎症相关的信号通路,包括细胞因子受体相互作用、TNF、TLR 和 NF-휅B 信号通路。TLR 信号通路在 TNC 刺激的巨噬细胞中更为活跃,其在体外促进巨噬细胞的增殖、活化、迁移、吞噬和产生细胞因子。 通过共免疫沉淀(Co-IP)和体外实验证实TNC 以剂量依赖的方式上调TLR4、p-P65、TNF-α 和 CCL2 的表达,表明 TNC 激活了 TLR4/NF-κB 信号通路,并通过刺激 TLR4/NF-κB 信号级联来激活巨噬细胞。 新闻图片6 图4 TNC 在体外通过激活 TLR4/NF-κB 信号通路来诱导巨噬细胞的增殖和活化   5. 体内内源性TNC加重肾脏炎症 在体内 UIRI 情况下,TNC 缺失抑制 UIRI 后肾脏中IL-6、 IL-1훽 、TLR4、p-P65 和 P65 等的表达,与对照组相比,UIRI小鼠肾中央髓质区域的 F4/80+和TLR4+细胞数量增加,且二者共定位,在敲低 TNC 后,F4/80+/TLR4+巨噬细胞数量显著减少。与sham组相比,UIRI 小鼠肾脏中检测到更多的 F4/80+/CD11b+巨噬细胞,而在 TNC 缺失后减少。此外,敲低TNC减轻UIRI 肾脏 CMJ 区域肾纤维化病变,表明内源性 TNC 促进巨噬细胞活化和肾纤维化。 新闻图片7 图5 抑制 TNC 表达减轻尿毒症性肾损伤后的肾脏炎症   6. 抑制或敲除TLR4防止肾脏炎症及纤维化 UIRI组使用TAK-242(TLR4抑制剂),抑制MR、Arg-1、TNF-α 和 CCL2、 TLR4 的表达,降低TNC、纤维连接蛋白和 α-SMA,减少CMJ 区域巨噬细胞浸润,表明TNC 介导的 TLR4 激活会在体内促进肾脏的炎症和纤维化过程。作者通过TLR4 KO小鼠的蛋白印记、RNA-seq及体外实验证实TNC 介导的 TLR4 激活对于损伤后的肾脏炎症和纤维化是必需的,且TNC 介导的巨噬细胞活化依赖于 TLR4 信号通路。 新闻图片8 图6 抑制 TLR4 减轻体内肾脏炎症及纤维化 新闻图片9 图7 TLR4 KO减轻体内肾脏炎症及纤维化   7. 巨噬细胞中 TLR4 的激活对于肾脏炎症和纤维化至关重要 与移植野生型骨髓的野生型小鼠(WT-WT)组相比,移植 TLR4 基因敲除骨髓的野生型受体小鼠(WT-TLR4 KO)组中,肾脏炎症和纤维化程度显著减轻,抑制TLR4/NF-κB 活化和TNF-α、CCL2 、TNC、FN 和α-SMA 的表达,减少巨噬细胞浸润。综上,巨噬细胞中TNC触发的TLR4激活是驱动损伤后肾脏炎症与纤维化的关键机制。 新闻图片10 图8 巨噬细胞TLR4 基因敲除减轻体内肾脏炎症和纤维化


 
总结
该研究通过整合scRNA-seq和ST分析,识别并定义一种富含TNC、促炎促纤维化的微环境,其中,TNC主要来源于成纤维细胞,通过 TLR4/NF-κB 信号通路激活巨噬细胞,形成促炎促纤维化微环境,靶向TNC/TLR4 轴可能破坏肾脏纤维化过程。该研究为开发有效的治疗干预措施对抗纤维化慢性肾病开辟了新途径。



    中科优品推荐 【中科新生命】布局先进的10x Genomics、Visium CytAssist、MALDI 2、Astral等国际先进的时空多组学平台,提供单细胞空间多组学联合的一站式解决方案,包含单细胞测序类、单细胞蛋白组、空间转录组、空间蛋白组、深度空间代谢组、全息空间多组学以及常规转录、蛋白、代谢组检测,积累了丰富的项目经验,助力发表多篇高分文章,快来联系我们展开时空多组学联合实验吧!!! 新闻图片11


 
 
  关于中科新生命
 
  上海中科新生命生物科技有限公司(APTBIO)创立于 2004 年,由原中国科学院上海生命科学研究院蛋白质组研究中心孵化而来,是国内质谱多组学应用领域的开拓者。公司以 “AI + 质谱多组学” 双核驱动创新,构建智能化组学生态。拥有自主知识产权的质谱检测平台与 AI 大数据分析系统,聚焦科技服务、生物医药及大健康消费三大领域,为全球科研机构、医院、药企提供从基础研究到临床转化的一站式解决方案。融合多组学技术与人工智能,围绕生物标志物发掘、药物靶点筛选及个性化诊疗等方向,构建具有国际竞争力的组学数据库与算法模型,推动转化医学进程,加速创新药物研发,成为推动生命科学数字化升级的核心引领者。  
 

上一篇

喜讯!我司参与完成的科研成果荣获中国民族医药学会科学技术奖一等奖,助力国粹创新传承

下一篇

Cell Metab项目文章 | Lip-MS+转录组拿下代谢顶刊!同济大学团队发现新型抗炎代谢物——同康酸!

更多资讯

我的询价