上海中科新生命生物科技有限公司

18

手机商铺

qrcode
商家活跃:
产品热度:
  • NaN
  • 0.5
  • 1.5
  • 0.5
  • 3.5

上海中科新生命生物科技有限公司

入驻年限:18

  • 联系人:

    杨小姐

  • 所在地区:

    上海 闵行区

  • 业务范围:

    技术服务

  • 经营模式:

    生产厂商 科研机构

在线沟通

公司新闻/正文

Science(45.8)| 十年磨一剑:湘雅医院&上药所团队首次揭示熊去氧胆酸通过“肠-关节轴”有望治疗骨关节炎

627 人阅读发布时间:2025-08-01 13:48

新闻图片1
  骨关节炎(OA)作为影响超 5.95 亿人的常见局部关节病,尚无疾病修饰药物,其发病机制不明及缺乏疾病修饰药物是亟待解决的临床问题。虽已知肠道菌群失调及代谢物(如胆汁酸)与 OA 相关,但调节 OA 的肠-关节轴是否存在尚不明确。 2025年4月4日,中南大学湘雅医院雷光华/曾超/魏捷教授团队与中国科学院上海药物研究所谢岑研究员团队合作在《Science》(IF45.8)期刊发表题为 “Osteoarthritis treatment via the GLP-1–mediated-gut-joint axis targets intestinal FXR signaling”的研究论文。该研究创新性地揭示了"肠道菌群-胆汁酸-肠道FXR-GLP-1-关节"这一可靶向调控的信号通路。不仅为骨关节炎治疗提供了全新策略,更重要的是发现了两种极具转化价值的治疗选择:安全性良好的已上市药物熊去氧胆酸(UDCA)可通过抑制肠道FXR发挥治疗作用,同时为GLP-1受体激动剂(如司美格鲁肽)改善骨关节炎的临床效果提供了机制层面的理论支撑。 新闻图片2  


 
 研究材料
人(血浆、血清和粪便)、模型小鼠(血浆、粪便、肠道、关节)、肠道类器官、原代软骨细胞和C. bolteae菌株


 
 研究步骤
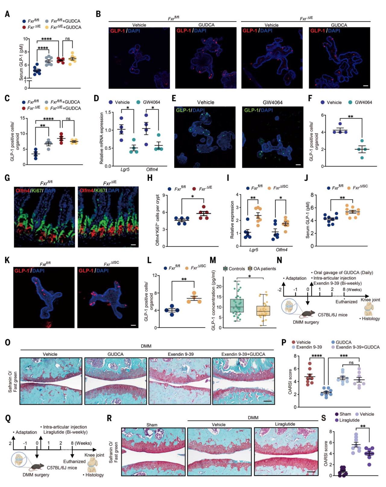
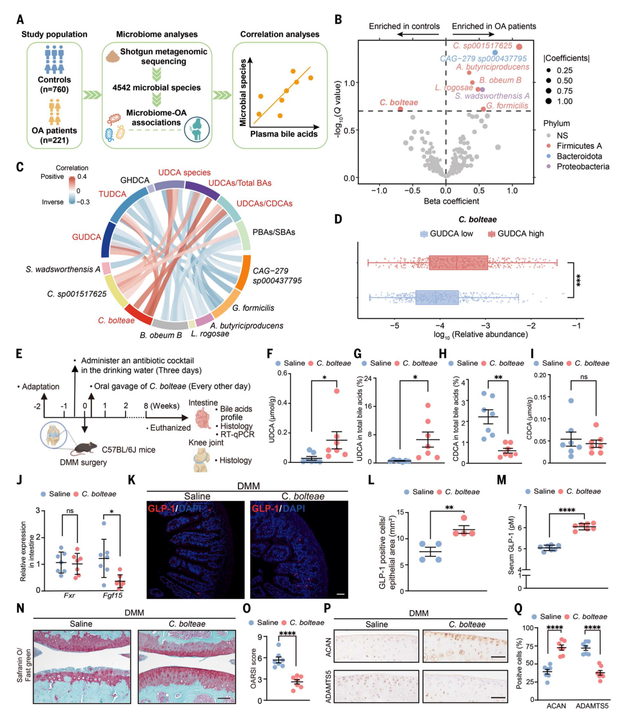
步骤1:人群血浆靶向代谢组学(1868人,2个独立队列):OA患者 GUDCA(甘氨熊去氧胆酸)含量低,与病情严重度负相关。 步骤2:菌群组学(981人):OA患者 C. bolteae(鲍氏梭菌)丰度降低,与GUDCA正相关。 步骤3:动物实验:GUDCA/UDCA(鹅去氧胆酸)口服或 C. bolteae(鲍氏梭菌)定植 → 抑制FXR(核胆汁酸受体) → L细胞升高 → GLP-1(受体激动剂)升高→ 减轻软骨退变、骨赘形成。 步骤4:动物实验:FXR敲除或GLP-1R激动剂同样有效;GLP-1R拮抗剂阻断疗效。 步骤5:真实世界数据(5972人):UDCA使用者膝关节置换风险下降46%。 中心思想:C. bolteae → UDCA/GUDCA ↑ → 抑制肠道FXR → L细胞增殖 ↑ → GLP-1分泌 ↑ → 激活关节GLP-1R → 抑制软骨降解 → OA缓解 新闻图片3 图1 肠道细菌–胆汁酸–肠道FXR–GLP-1–关节轴


 
 研究结果
1. 双队列研究揭示OA相关BA代谢改变以GUDCA降低为特征 通过靶向代谢组学分析了发现队列(1714人)和验证队列(154人)的血浆胆汁酸(BAs)组成。结果显示,OA患者的UDCA类胆汁酸(包括GUDCA、TUDCA(牛磺熊去氧胆酸))显著减少,且UDCA/总胆汁酸、UDCA/CDCA比值降低,而初级/次级胆汁酸(PBA/SBA)比值升高。进一步分析发现,GUDCA和TUDCA与OA呈最强负相关(P < 0.01),其水平越低,OA风险越高。此外,GUDCA、TUDCA及UDCA类总量与OA严重程度指标(KL分级、关节间隙狭窄、骨赘、疼痛评分)均呈负相关。这些结果表明,UDCA类胆汁酸(尤其是GUDCA)的减少与OA的发生和进展密切相关,提示其在OA发病中可能具有保护作用。 新闻图片4 图2 OA患者胆汁酸代谢特征分析   2. GUDCA通过拮抗肠道FXR信号传导缓解OA进展 DMM手术诱导OA模型(小鼠膝关节内侧半月板失稳术)。口服GUDCA干预8周通过抑制肠道FXR(而非TGR5),降低其下游靶基因Fgf15/FGF19表达,从而减轻小鼠OA病理表现(改善软骨结构、减少降解标志物ADAMTS5、抑制骨赘形成)。肠道特异性FXR敲除(FxrΔIE)可模拟GUDCA效应,且GUDCA在FxrΔIE小鼠中失效,证实其作用依赖肠道FXR通路。 新闻图片5 图3 GUDCA通过抑制肠道FXR信号缓解OA进展的机制验证   3. 肠道Fxr敲除通过增加GLP-1阳性肠内分泌细胞及分泌缓解OA 肠道FXR抑制(敲除或GUDCA处理)促进Lgr5+肠道干细胞(ISC)增殖及GLP-1+L细胞分化,增加血清GLP-1水平;而OA患者GLP-1降低。GLP-1通过激活关节GLP-1R发挥保护作用(OARSI评分降低),该效应可被GLP-1R拮抗剂阻断,且GLP-1R激动剂直接缓解OA。 新闻图片6 图4 肠道FXR敲除通过增加GLP-1分泌缓解OA的机制验证   4. C.bolteae是肠道联合通讯中UDCA物种产生的关键肠道微生物 OA患者肠道菌群失调表现为C. bolteae丰度降低,而该菌与UDCA类胆汁酸(GUDCA/TUDCA)生成呈强正相关。实验证实,C. bolteae定植可促进UDCA合成,抑制肠道FXR信号(Fgf15下降),增加L细胞数量和血清GLP-1水平,从而改善软骨退变(OARSI评分下降、ACAN上升、ADAMTS5下降),完整揭示“C.bolteae→UDCA↑→FXR/GLP-1轴→关节保护”的肠-关节调控通路。 新闻图片7 图5 C. bolteae通过促进UDCA生成调控“肠-关节轴”缓解OA的机制验证   5.UDCA是FDA批准的FXR拮抗剂,通过肠道关节轴缓解OA进展 UDCA治疗通过提升肠道GUDCA/TUDCA水平,抑制FXR信号,促进GLP-1分泌,显著改善小鼠OA病理(软骨保护、骨赘减少)。真实世界临床数据(5972人队列)进一步证实,UDCA使用者膝关节置换风险降低46%(HR=0.46),完整验证"FXR-GLP-1轴"的临床转化价值,为UDCA老药新用提供循证依据。 新闻图片8 图6 UDCA通过“肠-关节轴”缓解OA,并在临床数据中验证其临床潜力


 
文章小结
本研究首次系统阐明"肠道菌群-胆汁酸-FXR-GLP-1-关节"功能轴。该研究不仅为5.95亿OA患者提供"老药新用"的快速转化方案(UDCA已获FDA批准),更开创了靶向肠道微环境调控骨关节疾病的新治疗范式。



  【中科新生命】肠菌代谢研究新利器——高通量靶向代谢组学,数据可靠,高分必选! 新闻图片9 高通量靶向代谢组学助力客户发表的部分高分文章  
          中科优品推荐 中科新生命自主研发的G550肠菌高通量靶向代谢组突破技术瓶颈,采用高通量、高灵敏度平台,可一次性检测近550种肠道菌群相关代谢物全面、精准反映肠道菌群代谢状态。欢迎感兴趣的老师前来咨询。
 

上一篇

如何开启一篇高分植物-微生物互作研究?

下一篇

硬核拓新,卓悦领创 | 中科新生命生物科技有限公司荣膺卓悦榜“年度IVD与生命科学最佳企业”奖项

更多资讯

我的询价