上海中科新生命生物科技有限公司

18

手机商铺

qrcode
商家活跃:
产品热度:
  • NaN
  • 0.5
  • 1.5
  • 0.5
  • 3.5

上海中科新生命生物科技有限公司

入驻年限:18

  • 联系人:

    杨小姐

  • 所在地区:

    上海 闵行区

  • 业务范围:

    技术服务

  • 经营模式:

    生产厂商 科研机构

在线沟通

公司新闻/正文

Cell | 50 岁是衰老分水岭,别只盯皱纹,血管老得更快!刘光慧等团队重磅研究破译衰老的蛋白密码!

525 人阅读发布时间:2025-07-30 10:33

新闻图片1
  从古至今,"长生不老"的执念如同普罗米修斯盗取的火种,始终在人类文明中明灭闪烁。那些所谓的"驻颜术",不过是在时光长河中投下一枚石子,激起短暂的涟漪,却终究无法改变生命奔涌向前的方向。当我们凝视镜中悄然爬上的细纹,或是蓦然惊觉鬓角的第一缕银丝,这些看似突如其来的变化,是否暗藏着生命在分子层面日积月累的密码? 7月25日,中国科学院刘光慧研究员、曲静研究员联合国家生物信息中心张维绮研究员、四川大学杨家印教授,在《Cell》上发表名为“Comprehensive Human Proteome Profiles Across a 50-Year Lifespan Reveal Aging Trajectories and Signatures”的研究文章,对跨越半个世纪的13种人体组织的进行蛋白质组学和组织学的全景分析,构建了人类衰老的分子动态图谱:人类衰老并非突然降临,而是由蛋白质组的渐进性崩溃所驱动每一个蛋白质分子的微妙变化,都是生命之河在微观世界刻下的年轮。 新闻图片2  


   技术方法 蛋白质组学、转录组学


   研究亮点 蛋白质组学视角下的衰老机制新发现:通过对跨越50年生命周期的13种人体组织进行深度蛋白质组学分析,构建了人类多组织衰老的动态蛋白质组图谱。揭示了衰老过程中普遍存在的转录组-蛋白质组解耦联现象,发现了以淀粉样蛋白异常沉积、免疫球蛋白过度激活和补体系统失调为特征的蛋白质稳态全面衰退,为理解衰老的分子机制提供了全新视角。 器官特异性衰老时钟与时空动态:基于组织特异性衰老相关蛋白开发了蛋白质组年龄时钟,揭示了器官衰老的时空异质性。分析发现多个组织在50岁左右出现显著的蛋白质组重构,其中主动脉表现出最明显的衰老特征 循环衰老蛋白的系统性影响:通过整合血浆和组织蛋白质组数据,鉴定出211种组织源性血浆衰老标志物,并鉴定出GPNMB等能够驱动血管和全身性衰老的关键蛋白质。


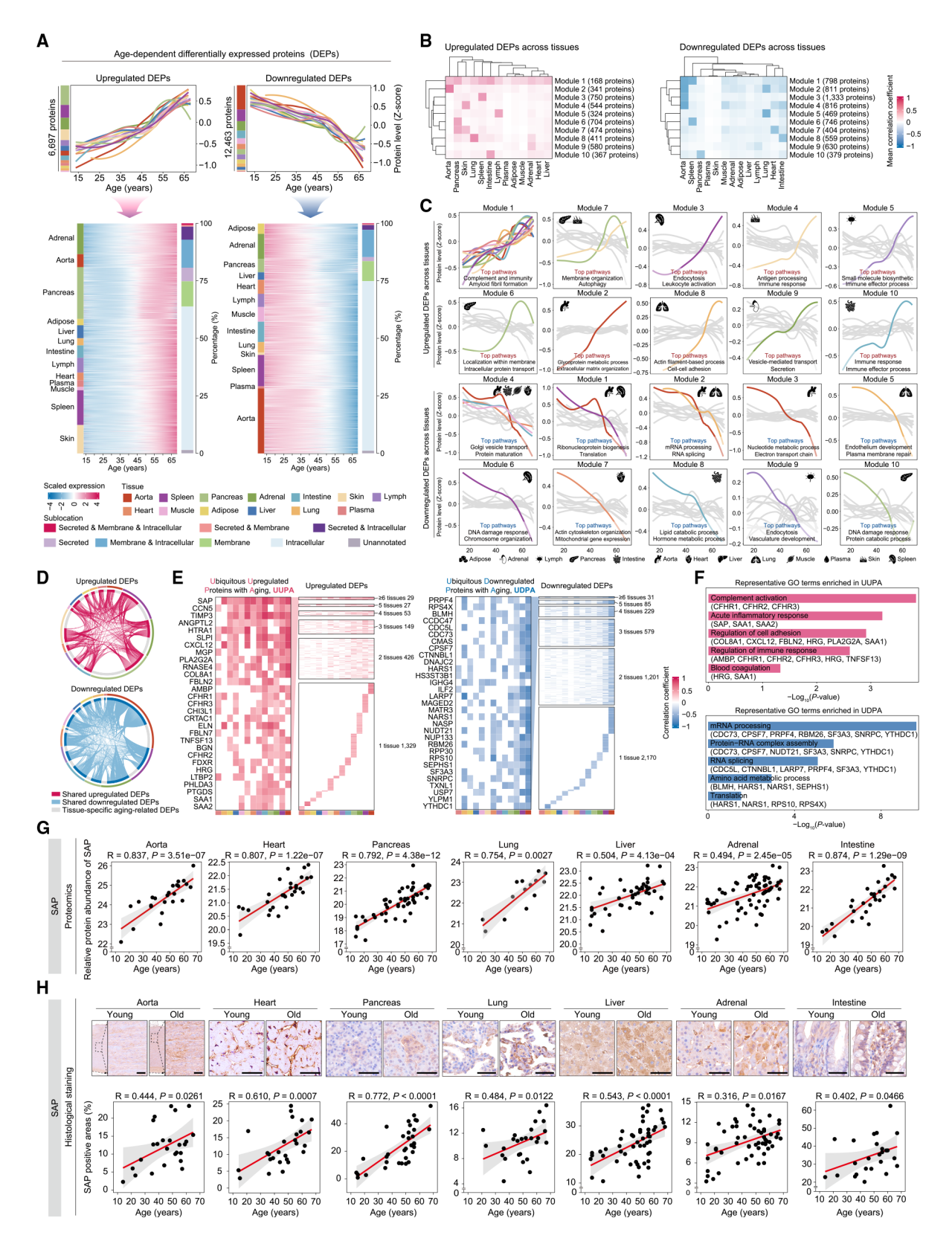
   研究结果 1. 横跨50年的人体多组织蛋白质组学图谱 为了系统分析人类衰老过程的动态变化,研究团队首先对包括心脏、主动脉、肝脏、胰腺、肠道、脾脏、淋巴结、肾上腺、白色脂肪、肺、皮肤和肌肉在内的13种人体组织,共计516份样本,构建了一个跨越50年(14-68岁)的人类多组织蛋白质组图谱(图1A),并初步分析了图谱内蛋白质的特征(图1B-E)。通过与转录组数据联合分析发现(图1F-G),虽然95%的蛋白质有对应的mRNA表达,但二者仅呈现中等相关性(r=0.39-0.50),随着年龄增长,各组织普遍出现显著的mRNA-蛋白质表达解耦现象(图1H),特别是在脾脏、肌肉和淋巴结等组织中表现最为明显。这种解耦现象与蛋白质合成、折叠和降解相关通路的功能衰退密切相关(图1I),包括翻译相关蛋白的下调,以及淀粉样蛋白、免疫球蛋白和补体成分的积累,这些发现通过免疫荧光染色在淋巴、心脏和肠道组织中得到验证(图1J)。这些发现共同揭示了衰老过程中蛋白质质量控制系统的全面衰退,为理解器官衰老的分子机制提供了重要线索。 新闻图片3 图1  多组织蛋白质组学图谱揭示年龄和组织相关的蛋白质组学特征   2. 人类器官衰老过程中的蛋白质动态变化和潜在生物标志物 通过深入分析多组织蛋白质组动态变化, 研究进一步将衰老相关蛋白划分为10个特征模块(图2A-B),发现不同组织呈现出独特的衰老相关蛋白表达模式。(图2C)。其中31种蛋白质在6个以上组织中呈现一致性下调,29种蛋白则普遍上调(图2D-E)。这些普遍变化的蛋白分别参与RNA代谢和免疫炎症等关键通路(图2F)。特别值得注意的是,血清淀粉样P成分(SAP)作为最显著的普遍上调蛋白,在多个衰老组织中积累(图2G),并通过免疫组化验证了其在主动脉、心脏等组织中的年龄依赖性增加(图2H)。 新闻图片4 图2 不同器官衰老过程中共有的蛋白质组学特征及核心通路 此外,研究团队建立了衰老标志物评估体系,证实了细胞周期阻滞、基因组不稳定性、异染色质丢失、炎症和纤维化等典型衰老特征在多个组织中的普遍存在。发现表观遗传调控网络(特别是YTHDC1等关键调控因子)和线粒体功能相关蛋白呈现显著的年龄依赖性下调。同时,研究揭示了蛋白质复合物层面的动态变化:转录调控和RNA剪接复合物普遍衰退,而炎症反应和细胞外基质相关复合物则显著激活。这些发现通过构建蛋白质-疾病互作网络,将48种衰老相关蛋白与心血管疾病、纤维化和肿瘤等年龄相关疾病联系起来,为理解器官衰老的分子机制及其与疾病发生的关联提供了重要线索。   3. 基于蛋白质组的器官特异性衰老时钟 基于弹性网络回归算法和组织特异性衰老相关蛋白,研究团队构建了高精度的年龄预测模型(图3A-B),通过滑动窗口分析,研究发现多个组织在50岁左右出现显著的蛋白质组重构(图3C),其中主动脉表现出最显著的衰老蛋白质组重塑,而胰腺和脾脏则呈现持续性蛋白质组改变(图3D)。 新闻图片5 图3 衰老相关蛋白质和分泌蛋白质的动态分析 分泌蛋白质是细胞外功能和细胞间、器官间通讯的关键,研究团队接下来对1,140种分泌蛋白进行了系统分析。鉴定出579种衰老相关分泌表型(SASP)因子,其中趋化因子CXCL12在9种组织中呈现年龄依赖性积累(图3E),这一发现在主动脉、淋巴结、肝脏和肾上腺组织中得到免疫组化验证(图3F)。通过CellPhoneDB分析器官间相互作用网络(图3G)发现衰老显著增强了血管组织、免疫组织和内分泌器官与其他组织的通讯强度,这些变化主要由CXCL12和CXCL14等趋化因子驱动。通过整合血浆蛋白质组数据,研究团队发现了24对由循环蛋白介导的器官间互作对(图3H),其中源自主动脉的GAS6与广泛表的的TAM受体(TYRO3、AXL和MERTK)表现出很强的相互作用(图3I)。这种相互作用可能激活促血栓形成信号通路,从而导致内皮功能障碍和动脉病变状况。随后作者进一步在临床样本、细胞模型和动物模型中进一步验证了这一假设,确立了GAS6作为血管源性衰老因子,激活广泛表达的TAM受体,促进血栓形成信号通路。这些发现不仅绘制了人类多器官衰老过程中分泌蛋白质组的动态图谱,更揭示了血管组织作为"衰老枢纽"通过分泌衰老蛋白(如GAS6)协调全身性衰老的分子机制   4. 基于蛋白质组的器官特异性衰老时钟 随后,研究整合了血浆与多组织蛋白质组数据,鉴定出211种组织源性的血浆衰老标志物(图4A),其中源自主动脉、肾上腺和脾脏的蛋白对血浆蛋白质组变化贡献最为显著,并验证了COMP、CHI3L1、NOTCH3等蛋白在人类血浆中的年龄依赖性升高模式(图4B)。依据以上数据,研究人员创新性地开发了血浆蛋白替代器官衰老时钟,通过机器学习算法将血浆蛋白特征映射到特定器官的衰老状态。 新闻图片6 图4 人类血浆和器官中协同上调的蛋白质 血浆蛋白与血管壁(尤其是内皮细胞)存在直接的相互作用(图5A-B),为了探究特定的血浆蛋白在血浆中积累是否能够促进血管老化,研究团队使用年龄正相关的血浆蛋白(GPNMB、COMP、HTRA1、SLPI、IGFBP7、NEGR1 和 NOTCH3)处理人内皮细胞,发现内皮细胞展现出血管内皮衰老的标志性特征:包括SA-β-Gal 活性增加、p21Cip1 表达水平升高以及 H3K9me3 和 LAP2 水平降低(图5C-F),以及促炎性细胞因子IL-6 和 IL-8和内皮功能障碍标志物VCAM1的表达增加、迁移和管形成能力受损、单核细胞黏附增强以及 IL-6 分泌增加(图5G-J)。 研究团队进一步为中年小鼠注射了重组蛋白质GPNMB,注射后小鼠表现出握力降低和运动协调及平衡能力受损(图5K), 组织学分析显示,GPNMB 加速了血管衰老,表现为 DNA 氧化增加、逆转录元件重新激活、血管壁细胞的细胞周期停滞、内皮损伤以及 vWF 的上调,以及血管炎症和脂质积累的增加(图5L-R)。这些发现表明衰老相关的血浆蛋白能够驱动血管衰老以及随后的全身衰退 新闻图片7 图5 血浆衰老蛋白质诱导血管和全身衰老


 
文章小结
该研究的突破性发现不仅重新定义了人类对衰老本质的认知——衰老是蛋白质组渐进性崩溃的过程而非突变事件,更开创了从"蛋白质稳态调控"角度干预衰老的新范式。 衰老从来不是一夜之间的骤变,而是生命长河中悄然的累积。我们在某个清晨的镜前惊觉时光的痕迹,却不知那些细微的变化早已在细胞深处悄然发生。衰老是一场精密而缓慢的分子交响,每一个蛋白质的折叠、每一段DNA的损伤都在为这场生命蜕变谱写音符。那些看似"突然"显现的皱纹和白发,实则是身体日积月累的无声诉说。当我们谈论衰老时,或许不该问"会不会突然变老",而该思考如何读懂这些生命密码,在时光的长河中优雅前行。   【中科新生命】DIA 定量蛋白质组学高分论文亮相,以科研实力,拓生命前沿新边界~ 新闻图片8  



    中科优品推荐 【中科新生命】自2016年开始提供DIA定量蛋白质组学服务至今,已形成了从高通量检测到分析的完整技术平台,开发了特色激酶分析及与其他组学的联合分析方案,已助力客户发表了几十篇高分文章。DIA定量蛋白质组学的更高通量、更深覆盖、更高灵敏度及精确定量的显著优势已深入人心。
 

上一篇

硬核拓新,卓悦领创 | 中科新生命生物科技有限公司荣膺卓悦榜“年度IVD与生命科学最佳企业”奖项

下一篇

一轮通知 | 破卷之战!Cell/Mol Cell/PNAS等顶刊学者亲授如何用新修饰破解同质化困局,引爆科研创新“核爆点”

更多资讯

我的询价