上海中科新生命生物科技有限公司

18

手机商铺

qrcode
商家活跃:
产品热度:
  • NaN
  • 0.5
  • 1.5
  • 0.5
  • 3.5

上海中科新生命生物科技有限公司

入驻年限:18

  • 联系人:

    杨小姐

  • 所在地区:

    上海 闵行区

  • 业务范围:

    技术服务

  • 经营模式:

    生产厂商 科研机构

在线沟通

公司新闻/正文

Nat Aging | 老了会不会变胖、走不动?血液早有提示!Somascan蛋白组研究揭秘单核细胞的分泌物或能提前预测衰老

771 人阅读发布时间:2025-07-15 10:12

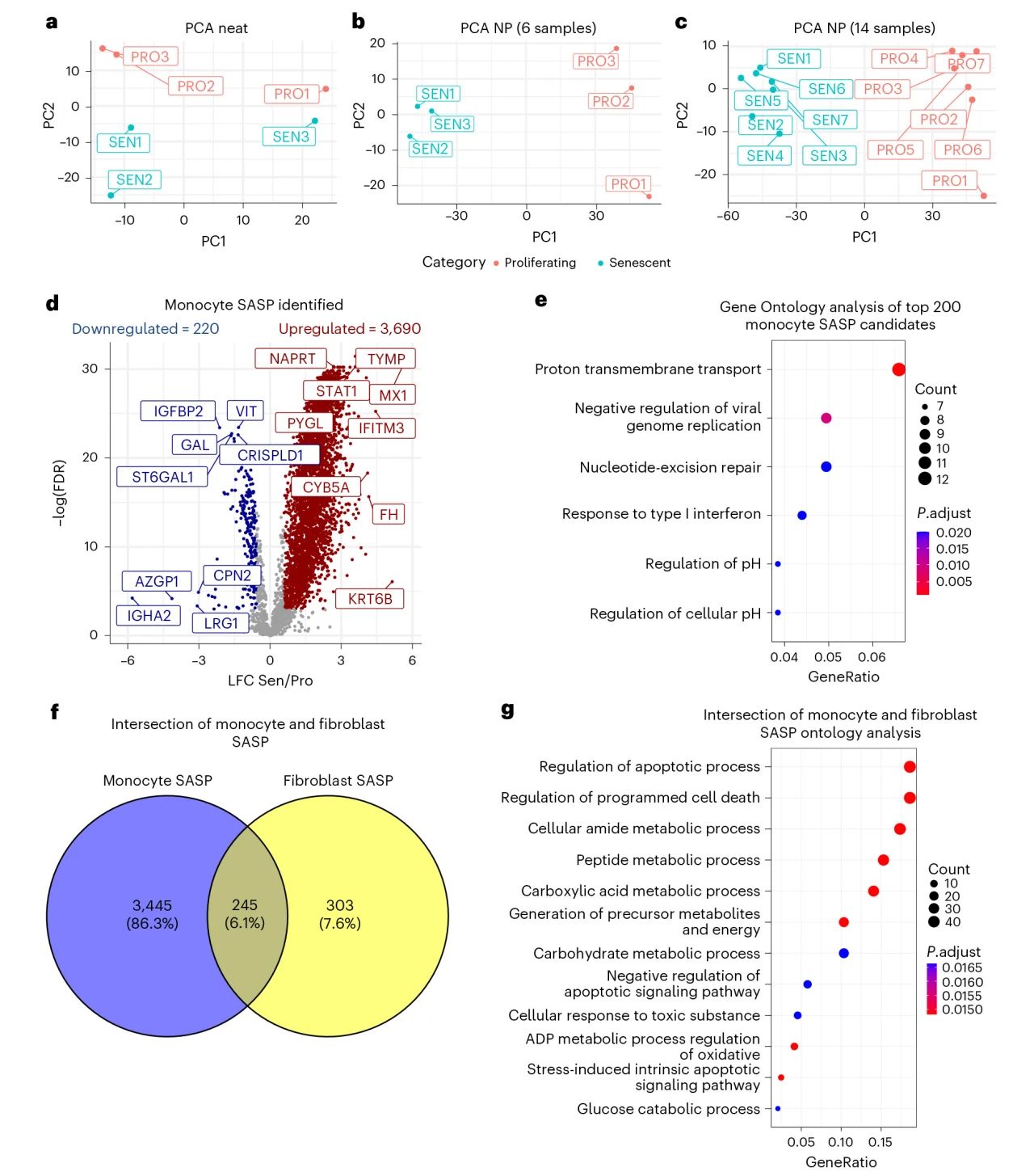
新闻图片1 细胞衰老随着年龄增长而增加,并促进与年龄相关的功能衰退和疾病发生。通过鉴定循环中的衰老生物标志物并将其与人类临床特征相关联,可为未来无创评估个体衰老负担及测试新型抗衰老药物的疗效奠定基础。 2025年6月3日,美国国立卫生研究院/美国国家老龄研究所Nathan Basisty团队在Nature Aging(IF=19.4)上发表题为“The secretome ofsenescent monocytes predicts age-related clinical outcomes in humans”的文章。该研究采用纳米颗粒富集结合数据独立采集(DIA)质谱技术分析了THP-1单核细胞的细胞上清的衰老相关分泌表型(SASP),在临床队列中利用Somascan蛋白质组学技术(P7K)检测血浆蛋白,验证了这些SASP蛋白与多种衰老相关特征显著相关,并利用Somascan蛋白质组学技术(P1.3K)在独立衰老队列InCHIANTI(n=1300)中得到验证 新闻图片2  


 
 技术方法
Somascan蛋白质组学(P7K和P1.3K)、质谱蛋白质组学(纳米颗粒富集+Astral DIA)



 
 技术路线
步骤1:质谱蛋白质组学确定THP-1单核细胞的SASP; 步骤2:利用Somascan技术验证SASP蛋白与多种衰老相关特征显著相关; 步骤3:利用Somascan技术在独立衰老队列验证SASP蛋白; 新闻图片3
衰老血浆蛋白质组中SASP特征的鉴定流程



 
 研究结果
1. THP-1单核细胞的衰老相关分泌表型(SASP) 研究采用纳米颗粒富集结合数据独立采集(DIA)质谱技术,系统分析了在培养基补血清条件下诱导衰老的THP-1单核细胞所分泌的蛋白质,即衰老相关分泌表型(SASP)。实验设置衰老与非衰老单核细胞分泌组(n=14)进行纳米颗粒富集+Astral DIA,同时设置对照组(n=6)采用常规工作流程(无纳米颗粒分离)进行比较。常规方法共检测到3935种蛋白(24875种肽段),纳米颗粒方法大幅提升了检测深度,共检测到10089种蛋白(96511种肽段)(图1)。 新闻图片4 图1 THP-1单核细胞的衰老相关分泌表型(SASP)   2. 利用机器学习验证SASP蛋白与多种衰老相关特征显著相关 随后,研究者在巴尔的摩纵向衰老研究(BLSA)的1060份血浆样本中里利用Somascan蛋白质组学(P7K,该平台可检测7288种蛋白质)检测血浆蛋白,检测到7268种蛋白,其中1550种蛋白归属于单核细胞SASP。基于THP-1单核细胞SASP(1550种蛋白)训练的机器学习模型,在测试队列(BLSA)中将SASP特征与多种年龄相关表型(包括BMI、血脂、炎症指标和行动能力等)显著关联(图2)。 新闻图片5 图2  利用机器学习验证SASP蛋白与多种衰老相关特征显著相关   3. 利用Somascan蛋白质组学技术在独立衰老队列验证模型 最后,作者纳入了独立衰老队列InCHIANTI(n=997),取血浆样本开展Somascan蛋白质组学(P1.3K)。对BLSA和InCHIANTI两个队列的血浆蛋白质组数据进行了交叉验证分析。在这两个队列中,共识别出220种在两者中均可检测到的单核细胞SASP候选蛋白,并选取它们用于进一步的临床性状关联分析。结果显示与衰老相关的蛋白质不仅能预测BMI,还能独立于年龄和其他协变量准确预测多个关键临床性状,具有潜在的临床应用价值(图3)。 新闻图片6 图3 利用Somascan蛋白质组学技术在独立衰老队列验证模型


 
文章小结
该研究利用细胞上清样本开展基于质谱蛋白质组学(纳米颗粒富集+Astral DIA)找到衰老标志物,随后利用2个临床队列开展Somascan蛋白质组学进行验证。这些结果证明了循环SASP的临床相关性,并鉴定出潜在的衰老生物标志物,可为未来临床研究提供重要参考。


  参考文献 Olinger B, Banarjee R, Dey A, et al. The secretome of senescent monocytes predicts age-related clinical outcomes in humans. Nat Aging. 2025 Jun 3. doi: 10.1038/s43587-025-00877-3. Epub ahead of print. PMID: 40461807.


    中科优品推荐 【中科新生命】SomaScan P7K/P11K,开启血液万级蛋白质组检测新纪元!突破血液蛋白质组检测限制,深、稳、准三位一体检测,为血液蛋白标志物发现和临床转化创造新的机遇。为进一步支持研究者利用SomaScan技术进行科研探索,助力医学和生命科学发展,中科新生命特别发布 “2025年SomaScan蛋白质组研究——先锋启航,全民共研”支持活动,欢迎感兴趣的老师报名参加!


 

上一篇

聚势领航暴露组学:中科新生命×深检医学开启战略新篇章

下一篇

为何记忆差?情绪不稳定?5 篇高通量靶向代谢组项目文章揭示认知功能障碍的潜在分子机制

更多资讯

我的询价